拥抱AI让AI成为自己的顾问、助手——而不是让AI替自己思考
一、背景
人类从最初的【采集狩猎文明】-->【农耕文明】-->【工业文明】-->一直到现在的【信息文明】其背后的核心逻辑是在有限资源的前提下,尽可能的提高生产力,其发展的轨迹不以个人的意志为转移;在历史的滚滚洪流中,往往是顺应事物发展规律的那些获取到了极大的好处,而那些固守的则会越来越难。在这个大背景下,可以推导到个人面对当下最火热的人工智能(AI),我们个人要做的就是顺应这个发展,学习了解它,让它为我们所用,提高个人的生产力。
二、目前使用AI的情况
这里直接以具体的事(如:做PPT)为例进行说明,这样会更加形象具体,没有那么空泛。
2.1、现状
目前,我们做PPT,惯用的套路是:根据自己所处行业或PPT内容方向,寻找一个合适该内容风格的PPT模板,然后再将内容填入到这个PPT模板中;在整个制作过程中,会存在卡壳的情况(之所以会卡壳,大概99%的人不是由于PPT样式,而是由于从一开始就没有想清楚自己要讲什么)。
2.2、使用AI的坑
比如,我们在做周报、年终汇报时,直接将相关的数据扔给AI并提出要求(“根据我现在提供的这些数据内容整理为本周的工作汇报PPT”)AI 很听话,在几分钟时间内,生成了一份配色不错、图文整齐的PPT。但是到周会上,关于其中的细节如“这个问题是怎么产生的?又是如何解决?后续有什么方法避免?”大概率会答不上来。
到这里我会意识到:AI帮我把话说的很漂亮,但我并没有很清楚其中的细节,而AI则可以将模糊的内容包装得很好看,但是一到真正的细节内容就会穿帮了。

三、用好AI成为自己顾问与助手的方法
3.1、先使用AI将逻辑内容整理出来
我们在使用AI的之前,先把整个事情的叙事逻辑想清楚。如我这里使用的提示词如下:
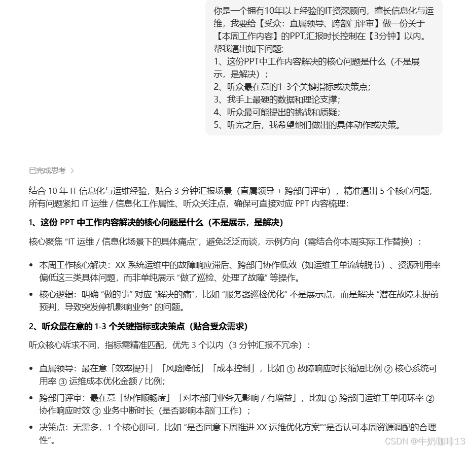
#用好AI成为自己助手的做周报示例:
#一、编写AI提示词(用于将叙事逻辑想清楚)
你是一个拥有10年以上经验的IT资深顾问,擅长信息化与运维,我要给【受众:直属领导、跨部门评审】做一份关于【本周工作内容】的PPT,汇报时长控制在【3分钟】以内。帮我逼出如下问题:
1、这份PPT中工作内容解决的核心问题是什么(不是展示,是解决);
2、听众最在意的1-3个关键指标或决策点;
3、我手上最硬的数据和理论支撑;
4、听众最可能提出的挑战和质疑;
5、听完之后,我希望他们做出的具体动作或决策。
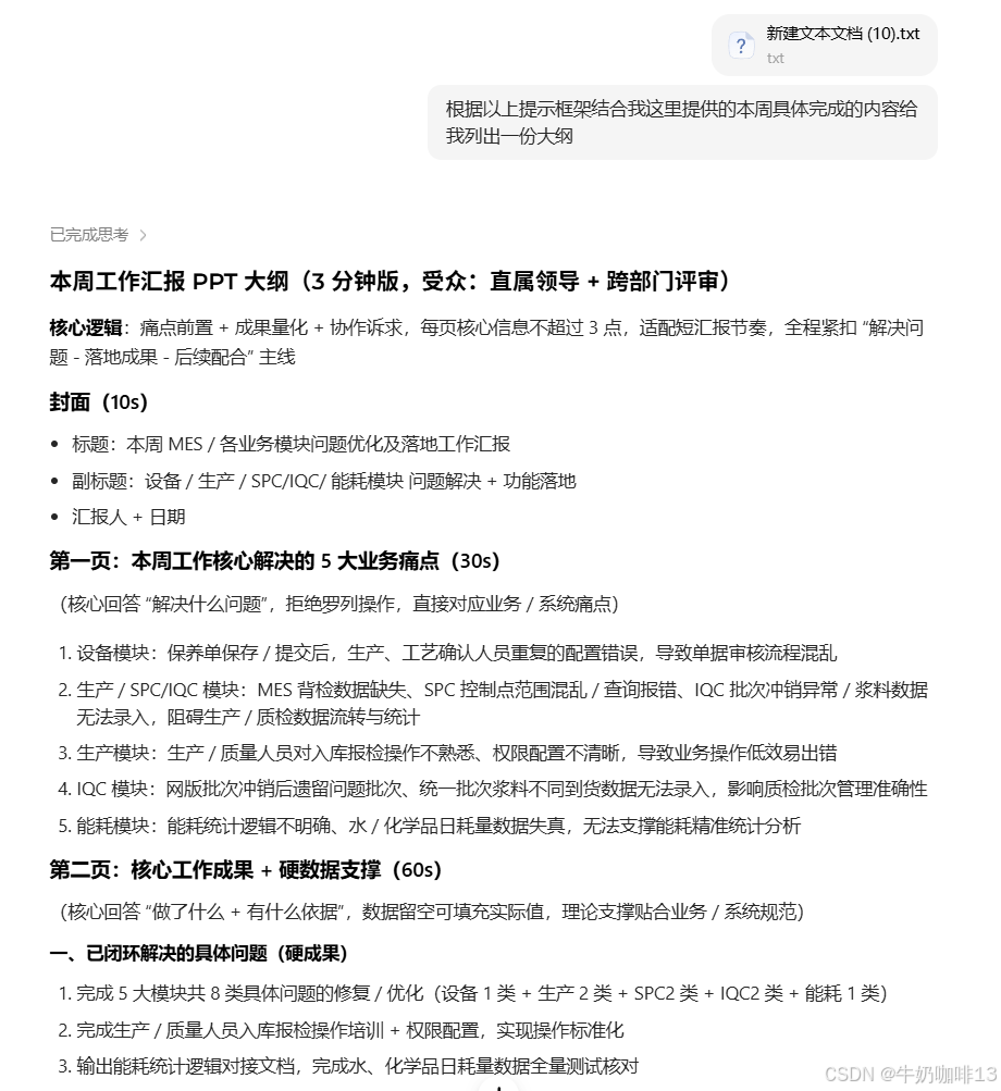
#二、根据以上提示框架结合我这里提供的本周具体完成的内容给我列出一份大纲
#(然后结合提示词内容适度修改丰富细节)
#三、根据大纲生成PPT(并调整PPT风格样式)
3.2、使用提示词为什么比直接说“帮我做大纲”好用
使用提示词而不是直接说“帮我做大纲”好用是因为:
1、角色设定为【顾问】而不是助手。助手只是顺着你说,而顾问会反问你、逼你想清楚事情。【帮我做PPT】与【帮我想清楚要讲什么】的AI输出质量差距极大。
2、要先问问题再出大纲。很多人用AI都是直接让AI出大纲,结果出来的则是通用框架,与实际情况关系不大。要有约束才有质量,没有约束AI就只会给你通用答案。
3、大纲格式锁定“每页一句话结论”在提示框架约束内梳理,这样才能尽可能生成废话框架。
3.3、整体时间分配
最终成品花费时间最长不会超过1个小时——首先用AI逼问自己叙事逻辑大概15分钟;接着结合大纲补充具体的数据与内容大概30分钟;最后生成成品与样式微调大概15分钟。之前同样的活大概要花费3到5个小时。这里时间能够省下来的重要原因是:没有逻辑的返工。
3.4、AI成品的检验标准
使用AI做完成品后,需要问自己一个问题【将所有的设计与配色等修饰内容去掉,只剩下文字,听众还能看懂、被说服吗?】。若答案是【不能】则说明时间花错了地方了,样式排版才是最后考虑的,若逻辑混乱不清晰就需要推到重新来了!你做PPT最耗时的是哪个呢?我猜大多数人与我一样——一直在找符合风格的样式。
3.5、使用AI结合提示词约束与自身实际内容生成PPT示例







AtomGit 是由开放原子开源基金会联合 CSDN 等生态伙伴共同推出的新一代开源与人工智能协作平台。平台坚持“开放、中立、公益”的理念,把代码托管、模型共享、数据集托管、智能体开发体验和算力服务整合在一起,为开发者提供从开发、训练到部署的一站式体验。
更多推荐



所有评论(0)