2026年网络安全该怎么学?从0到精英网安高效学习方法看这一篇就够了!
2026年,网络安全行业迎来结构性变革:新修订的《网络安全法》将人工智能安全正式纳入法律体系,AI驱动的攻防对抗成为主流,平台化防御取代传统工具堆砌模式,数据投毒、AI身份伪造等新型威胁频发。与此同时,全球网络安全人才缺口扩大至480万,国内岗位起薪持续攀升,初级工程师年薪普遍突破20万,精英人才更是供不应求。
面对技术迭代与行业红利,零基础学习者易陷入“知识点繁杂、工具更新快、合规边界模糊”的困境。本文立足2026年行业新趋势,拆解从0到精英的四阶段高效学习方法,明确各阶段核心目标、技术重点、实战路径与资源清单,兼顾合规要求与技术深度,助力学习者精准发力,快速构建核心竞争力。

一、2026年网络安全核心趋势:找准学习方向不跑偏
学习前需先把握行业趋势,2026年网络安全的核心变化集中在四大维度,直接决定学习重点与职业方向:
1. 技术趋势:AI重构攻防生态
攻击者借助AI智能体扩大攻击范围、加快攻击节奏,防御方需以智能化手段应对速度优势。核心变化包括:AI身份伪造威胁激增,人机身份比例达82:1,身份安全转向主动防护;数据投毒成为攻击新前沿,攻击者篡改AI训练数据植入后门;AI智能体既是防御助力,也可能成为“自主式内部威胁源”,需部署AI防火墙治理工具。
2. 架构趋势:平台化防御成主流
传统分散式工具堆砌模式逐步淘汰,企业普遍转向覆盖网络、云端、端点的一体化平台防御架构。通过算法实现实时威胁识别、策略下发与管控,缩短安全事件处置时间,解决工具割裂、告警疲劳等痛点。
3. 岗位趋势:新兴方向需求爆发
除传统Web安全、渗透测试岗位外,AI安全工程师、云原生安全工程师、后量子密码应用专家、安全运维等新兴岗位需求激增,薪资较传统岗位高出30%-50%,成为学习者弯道超车的优选方向。
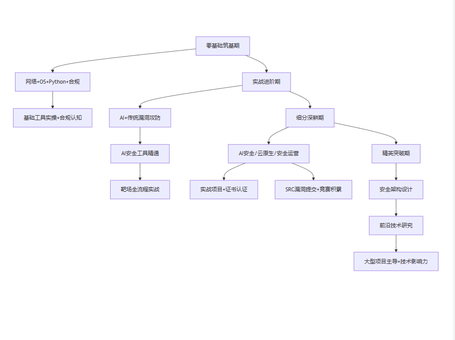
二、从0到精英四阶段高效学习路径(2026年)
学习需遵循“基础筑牢-实战进阶-细分深耕-精英突破”的梯度,每个阶段设定明确时间节点与能力目标,避免盲目学习。整体周期6-12个月,可根据个人时间投入调整进度。
第一阶段:零基础筑基期(0-3个月)——搭建核心能力底座
核心目标:掌握网络、操作系统、编程基础,建立合规认知,能使用主流工具完成基础操作,为后续学习铺垫。
1. 核心学习内容
-
网络基础(1个月):深耕TCP/IP协议栈、HTTP/HTTPS协议细节,理解网络分层与数据封装逻辑;重点掌握端口映射、路由转发、VPN原理,结合Wireshark抓包分析AI相关流量特征(如生成式AI请求包结构)。
-
操作系统(1个月):精通Kali Linux 2025版常用命令(权限管理、进程管控、日志分析),熟悉系统内置AI安全工具(如AI辅助漏洞扫描模块);了解Windows Server 2022安全配置,掌握事件查看器日志解读与安全策略部署。
-
编程基础(0.5个月):掌握Python核心语法,重点学习requests、socket、pandas模块,能编写简单自动化脚本(如端口扫描、流量采集脚本);了解AI基础算法逻辑(如分类、聚类算法),能读懂简单AI安全工具代码。
-
合规基础(0.5个月):研读新《网络安全法》人工智能条款、《数据安全法》核心要求,明确合法实操边界(靶场演练、授权测试、SRC挖掘),规避非法攻击红线。
2. 实战任务,完成Kali Linux 2025版虚拟机安装与配置
-
完成Kali Linux 2025版虚拟机安装与配置,熟练使用终端执行常用命令,搭建本地测试环境;
-
用Wireshark捕获生成式AI工具(如ChatGPT、文心一言)的网络请求,分析流量特征与加密方式;
-
编写Python脚本实现基础端口扫描,结合Nmap工具验证扫描结果,对比工具效率差异;
第二阶段:实战进阶期(3-6个月)——攻防能力与网安工具融合
核心目标:掌握OWASP TOP10漏洞攻防逻辑,能独立完成靶场全流程渗透,理解平台化防御基本原理。
1. 核心学习内容
-
漏洞攻防(1个月):逐一复现SQL注入、XSS、文件上传等传统漏洞,重点学习漏洞挖掘方法(识别代码漏洞(代码审计)、生成渗透Payload);了解AI特有漏洞学习(数据投毒、模型逃逸、AI身份伪造),理解攻击原理与防御手段。
-
工具进阶(1个月):精通Burp Suite 2025版(网络抓包改包、自动漏洞检测模块)、SQLMap 、Metasploit exploit生成模块;学习360安全云运营平台基础操作,理解SaaS化安全服务的部署与使用逻辑。
-
靶场实战(1个月):从入门靶场逐步过渡到进阶靶场,演练主流的十大经典漏洞场景。推荐靶场:DVWA 、CTFHub 2026 、VulnHub “AI-Attack”系列镜像。
2. 实战任务
-
完成DVWA靶场的全难度通关,用AI辅助工具与手工测试结合的方式复现所有漏洞,记录两种方式的效率差异;
-
使用Metasploit 模块生成针对Windows系统的漏洞利用Payload,成功获取靶机权限;
-
在CTFHub 安全赛道完成10道以上题目,掌握身份伪造、数据投毒漏洞的解题思路;
第三阶段:细分深耕期(6-12个月)——聚焦新兴方向构建核心竞争力
核心目标:选择1-2个2026年热门细分方向深耕,具备独立解决复杂场景安全问题的能力,积累合法实战经验,适配企业招聘需求。
2026年三大优选细分方向
-
方向一:AI安全工程师
-
学习重点:AI模型安全(对抗样本生成与防御)、训练数据合规与投毒防御、AI智能体安全管控、AI防火墙部署与配置;
-
实战路径:参与AI安全开源项目(如AI对抗样本库构建)、在补天SRC提交AI相关漏洞、参加“AI安全攻防大赛”;
-
能力目标:能独立完成AI系统安全评估,制定AI智能体安全防护方案,应对数据投毒、模型逃逸等威胁。
-
-
方向二:云原生安全工程师
-
学习重点:K8s安全配置、容器镜像安全扫描、云原生应用漏洞挖掘、一体化安全平台部署(适配云环境);
-
实战路径:搭建个人K8s安全测试环境、参与云厂商SRC漏洞挖掘、考取CKS(Certified Kubernetes Security Specialist)认证;
-
能力目标:能设计云原生环境安全防护体系,完成容器化应用全生命周期安全管控。
-
-
方向三:安全运维工程师
-
学习重点:AI安全运维平台、安全告警智能研判、安全事件应急处置(符合新法半小时上报要求)、跨平台数据联动分析;
-
实战路径:参与企业安全运营实习、模拟关键信息基础设施安全事件处置、学习SaaS化安全服务运营逻辑;
-
能力目标:能独立运维AI安全运营平台,快速处置各类安全事件,输出合规安全报告。
-
2026年网络安全学习路线图(可视化)

三、2026年高效学习技巧:避开误区,提升效率
结合行业新特点,掌握以下技巧可大幅提升学习效率,避免走弯路:
1. 实战优先:合规场景积累经验
拒绝“只学不练”,优先选择合法实战场景:公益SRC(腾讯TSRC、阿里SRC 安全专项)、官方CTF竞赛(全国大学生信息安全竞赛)、开源项目安全审计。2026年企业招聘更看重安全、云原生等新兴方向的实战经验。
3. 资料更新:紧跟2026年最新动态
技术迭代快,需定期更新学习资料:关注网信办官网(新法解读)、派拓网络/360安全云官方博客(行业趋势)、OWASP 2026版文档(漏洞更新);保持对前沿技术的敏感度。
4. 证书适配:选择2026年高含金量认证
避免盲目考证书,优先选择适配新趋势的高含金量认证:AI安全方向(CIAE人工智能安全工程师)、云原生方向(CKS)、安全运营方向(CSAP安全运营专家)、合规方向(CISP合规专项)。证书仅为加分项,核心仍是实战能力。
四、国家大力扶持:2026年网络安全行业红利释放
网络安全已上升至国家战略高度,2026年新政策、新举措持续落地,为学习者提供全方位支持,行业迎来黄金发展期。
1. 政策扶持:法律保障与创新激励
新《网络安全法》明确支持人工智能基础理论研究与关键技术研发,推进训练数据资源、算力基础设施建设,鼓励运用AI技术提升网络安全保护水平。国家建立跨部门协同监管机制,在算法备案、安全评估、伦理审查等领域形成分工明确的治理体系,为行业创新发展提供制度保障。同时,对网络安全企业实施高新技术企业税收优惠(15%企业所得税减免)、研发费用加计扣除等政策,推动企业加大人才培养与技术投入。
2. 人才培养:多渠道填补缺口
国家通过高校教育、职业培训、竞赛激励多维度培养人才:全国350+高校开设网络空间安全专业,新增AI安全、云原生安全等专项课程;职业技能培训享受政府补贴,“网络安全工程师”“AI安全运维师”等职业纳入国家职业技能等级目录;全国网络安全技能大赛、AI安全攻防大赛等赛事常态化举办,优秀参赛者可直接获得企业offer、创业扶持资金。
3. 产业支持:降低入行门槛
国家鼓励SaaS化安全服务发展,如360安全云AI运营平台等解决方案,以低成本、高效率的模式让中小企业也能获得国家级安全能力。同时,开放公共算力平台、高质量训练数据集,为学习者提供免费或低成本的实战资源,降低技术探索门槛。
如何系统学习网络安全/黑客?
网络安全不是「速成黑客」,而是守护数字世界的骑士修行。当你第一次用自己写的脚本检测出漏洞时,那种创造的快乐远胜于电影里的炫技。装上虚拟机,从配置第一个Linux环境开始,脚踏实地从基础命令学起,相信你一定能成为一名合格的黑客。
如果你还不知道从何开始,我自己整理的282G的网络安全教程可以分享,我也是一路自学走过来的,很清楚小白前期学习的痛楚,你要是没有方向还没有好的资源,根本学不到东西!
下面是我整理的网安资源,希望能帮到你。
😝需要的话,可以V扫描下方二维码联系领取~
如果二维码失效,可以点击下方👇链接去拿,一样的哦
【CSDN大礼包】最新网络安全/网安技术资料包~282G!无偿分享!!!
1.从0到进阶主流攻防技术视频教程(包含红蓝对抗、CTF、HW等技术点)


2.入门必看攻防技术书籍pdf(书面上的技术书籍确实太多了,这些是我精选出来的,还有很多不在图里)

3.安装包/源码
主要攻防会涉及到的工具安装包和项目源码(防止你看到这连基础的工具都还没有)
4.面试试题/经验
网络安全岗位面试经验总结(谁学技术不是为了赚$呢,找个好的岗位很重要)
😝需要的话,可以V扫描下方二维码联系领取~
因篇幅有限,资料较为敏感仅展示部分资料,添加上方即可获取👆
如果二维码失效,可以点击下方👇链接去拿,一样的哦
AtomGit 是由开放原子开源基金会联合 CSDN 等生态伙伴共同推出的新一代开源与人工智能协作平台。平台坚持“开放、中立、公益”的理念,把代码托管、模型共享、数据集托管、智能体开发体验和算力服务整合在一起,为开发者提供从开发、训练到部署的一站式体验。
更多推荐

所有评论(0)