大型能源集团的数字中枢:EA框架如何驱动ERP系统从“流程自动化”迈向“智能决策”(PPT)

“对于一个横跨发、输、变、配、用全链条,资产规模以万亿计的能源巨擘而言,其ERP系统早已超越了传统‘记账软件’的范畴,而是一个融合了业务、数据、技术与组织治理的复杂生命体。它的成败,直接决定了这家企业能否在能源革命与数字革命的交汇点上,赢得未来。”
在全球能源格局深刻重塑、数字经济浪潮席卷各行各业的今天,大型能源集团正面临着前所未有的双重挑战:一方面,要保障国家能源安全,确保电力系统的安全、稳定、可靠运行;另一方面,要在市场化改革和“双碳”目标的驱动下,实现精益化、集约化、智能化的经营管理。传统的、烟囱式的、以流程为中心的IT系统架构,已无法支撑这一宏大战略目标的实现。
本方案不仅是一份技术蓝图,更是一套完整的企业级架构治理方法论。本文将以该《方案》为核心,进行一次全景式、穿透式的深度解构。我们将超越其PPT页面上的图表罗列,深入挖掘其背后所蕴含的行业演进逻辑、架构设计哲学、技术融合路径以及业务赋能价值,旨在为所有关注大型国企数字化转型的实践者,提供一份兼具战略高度与工程深度的“智库级”行动纲领。
一、困局:大型能源集团信息化建设的“三大鸿沟”
在探讨解决方案之前,我们必须首先理解问题的根源。大型能源集团因其规模庞大、业务复杂、历史包袱沉重,在信息化建设中长期存在三大难以逾越的鸿沟。
1.1 战略与执行之鸿沟:业务需求与IT供给的脱节
能源集团的战略目标(如构建新型电力系统、提升资产运营效率)是宏观且动态的。然而,传统的IT项目往往是项目制、部门化的。各业务部门根据自身短期需求提出系统建设要求,IT部门被动响应,导致:
- 系统林立:财务有财务系统,人资有人资系统,物资有物资系统,彼此独立,数据标准不一。
- 能力重复:多个系统都开发了相似的功能模块(如报表、审批流),造成巨大的资源浪费。
- 战略失焦:IT建设未能有效对齐和支撑集团的整体战略,沦为一个个孤立的“技术孤岛”。
1.2 数据与价值之鸿沟:海量数据下的“洞察贫困”
能源集团拥有无与伦比的数据富矿——从电网实时运行数据、设备状态监测数据,到客户用电行为数据、供应链交易数据。然而,这些数据被分散在数百个异构系统中,形成了严重的“数据孤岛”。
- 数据不可信:同一指标(如“资产总额”)在不同系统中口径不一,管理者无所适从。
- 数据不可用:缺乏统一的数据模型和治理体系,数据质量低下,难以用于分析和决策。
- 数据不智能:数据沉睡在数据库中,无法通过AI/ML等技术转化为预测性洞察和优化建议。
1.3 技术与业务之鸿沟:僵化架构下的创新乏力
传统的单体式或简单SOA架构,使得系统变得异常僵化和脆弱。
- 变更成本高:一个小的功能调整,可能需要牵动整个系统,上线周期漫长。
- 集成困难:新旧系统、内外部系统之间的集成复杂度极高,成为业务协同的最大障碍。
- 响应迟缓:面对市场变化和业务创新需求,IT系统无法快速迭代和交付,严重制约了企业的敏捷性。
这三大鸿沟共同指向一个核心矛盾: 能源集团作为一个超大规模、复杂耦合的有机体,其对一体化、协同化、智能化的内在需求 与 现有IT架构的碎片化、割裂化、僵硬化现状 之间的尖锐对立。要解决这个问题,必须从顶层设计入手,进行一场深刻的架构革命。
二、破局之道:XX-EA框架——构建“四横五纵”的企业级架构治理体系
《方案》的核心贡献,在于提出并系统化地应用了 “XX-EA”(Enterprise Architecture)框架。这并非一个简单的技术选型,而是一套覆盖“策略-管理-设计-实施”全生命周期,并贯穿“业务-应用-数据-技术”四大领域的企业级架构治理体系。
2.1 核心理念:“架构即治理”
XX-EA框架最根本的理念,是将企业架构视为一种核心的治理能力,而非单纯的技术设计活动。
- 连接“现实”与“梦想”:正如《方案》所述,架构是连接企业当前状态(As-Is)与未来愿景(To-Be)的桥梁。它通过清晰的蓝图和演进路线,确保每一分IT投入都精准地服务于战略目标。
- “管控”优于“设计”:XX-EA不仅关注如何设计一个好的架构,更关注如何建立一套有效的管控机制,确保所有信息化项目都能遵从总体架构蓝图,防止新的“烟囱”产生。
“没有人可以做所有的事,越大型的项目需要越资深的架构师。” 这句话道出了大型企业数字化转型的本质——它不是靠几个英雄程序员就能完成的,而是依赖于一套严谨、科学、全员参与的治理体系。
2.2 架构骨架:“四横五纵”的立体化模型
XX-EA框架的精髓,在于其“四横五纵”的立体化结构设计。
“四横”:层层递进的实施纵深
这是架构从宏观到微观、从规划到落地的纵向分解。
- 第一层:策略层(谋划):面向公司最高决策层(信息化领导小组),关注全局性、整体性的架构内容,如业务能力视图、应用视图、数据主题域视图、技术框架视图。回答的是“我们要成为什么样的企业?”、“我们需要哪些核心能力?”等战略问题。
- 第二层:管理层(管理):面向总部信息部、各业务部门负责人,关注关联性和可控制性。例如,业务管理视图会明确业务职能与业务流程的关系;应用模块视图会定义功能模块及其交互关系。这一层是承上启下的关键。
- 第三层:设计层(设计):面向具体的项目设计团队(典设组),关注可实现性。例如,业务活动图会详细描述每个流程节点的输入输出和规则;逻辑数据模型会定义实体间的范式关系。这是将蓝图转化为详细设计的关键环节。
- 第四层:实施层(落地):面向一线开发和运维团队,关注可操作性。例如,物理数据模型会具体到数据库表的字段类型和索引;系统部署视图会明确应用服务器和数据库服务器的配置。这是架构最终落地的“最后一公里”。
这种分层设计,确保了不同层级的干系人能看到与其职责相关的内容,实现了“各司其职,协同一致”。
“五纵”:全面覆盖的架构领域
这是架构在横向上的专业分工,确保了架构的完整性和专业性。
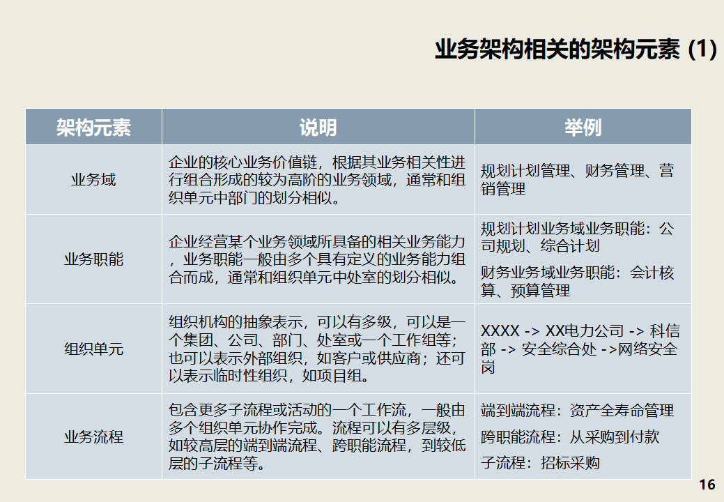
- 业务架构(B):定义企业的业务能力、流程、组织和信息。它是所有架构工作的起点和源头。
- 应用架构(A):设计支撑业务的应用系统、功能模块及其交互关系。它是业务需求的IT载体。
- 数据架构(I):规范企业的数据资产,包括数据主题、实体、模型和流转。它是打破数据孤岛、释放数据价值的基础。
- 技术架构(T):选择和规划支撑应用与数据的技术平台、组件和基础设施。它是整个数字大厦的“钢筋水泥”。
- 架构管控(R):贯穿始终的第五纵,包括架构原则、规范标准、遵从评审和作业指导。它是确保架构有效落地的“交通规则”和“交警”。
“四横五纵”的交叉,形成了一个严密的网格化管理体系,任何一项架构工作都可以在这个网格中找到其精确的位置和关联关系。
2.3 治理抓手:元模型与视图——让架构“看得见、管得住”
为了让抽象的架构概念能够被有效管理和沟通,《方案》引入了两个关键工具:架构元模型和架构视图。
- 架构元模型:相当于架构领域的“词典”和“语法”。它对“业务流程”、“应用功能”、“数据实体”、“技术组件”等核心概念进行了标准化、清晰化的定义,并规定了它们之间的关系(如“业务流程由业务活动组成”、“应用功能支撑业务活动”)。这确保了所有参与架构工作的人员使用同一套语言,避免了沟通歧义。
- 架构视图:相当于架构领域的“图纸”。它是元模型的具体可视化展现。例如,“业务能力视图”用一张图展示所有的业务域和业务职能;“系统集成视图”用一张图展示所有系统间的集成关系。这些视图直观、易懂,是沟通架构思想、进行架构评审的绝佳工具。
更重要的是,《方案》指出,由于视图是基于元模型的结构化展现,因此可以通过工具自动生成。这为未来实现架构资产的在线化、自动化管理奠定了基础。
三、架构解剖:以“战略与风险管理”为例的深度拆解
理论是灰色的,实践之树常青。为了更直观地理解XX-EA框架的威力,我们选取《方案》中详尽阐述的“战略与风险管理”业务领域,进行一次端到端的深度拆解。
3.1 从业务能力到应用功能的精准映射
- 策略层(B1):首先,在业务能力视图中,明确了“战略与风险管理”业务域包含四大核心职能:战略与愿景制定、战略执行与评估、决策与分析支持、风险与内控管理。这直接对齐了集团的战略管控需求。
- 管理层(B2/A2):接着,在业务管理视图中,将“风险与内控管理”职能进一步分解为“风险信息收集”、“风险识别”、“风险评估”、“风险控制”、“监督改进”、“内控管理”等六大流程。与此同时,在应用模块视图中,设计了对应的“风险与内控管理”应用,并规划了“内控管理”、“监督改进”等功能模块。
- 设计层(A3):在应用功能视图中,这些模块被细化为可开发的组件,如“风险应对”、“风险应急”、“风险报告”等。
这个过程确保了从顶层战略到具体功能的无缝衔接和精准对齐,杜绝了IT建设偏离业务目标的风险。
3.2 打破壁垒:跨域协同的数据与集成设计
“风险与内控管理”的有效性,极度依赖于与其他业务领域的数据共享。
- 数据架构(I):在数据主题域关系视图中,明确了该领域需要消费来自人资、营销、生产、财务、经法、纪检、审计、科研、安监等多个领域的数据(如人资数据、营销数据、生产数据、合同信息、违纪信息、风险报告等)。
- 技术架构(T):在系统集成视图中,清晰地规划了“风险与内控管理系统”通过企业服务总线(ESB),以数据集成的方式,与ERP、人资管控、营销业务应用、PMS(生产管理系统)、财务管控、经法系统等十个核心系统进行对接。
这一设计的价值在于: 它不再是让风险管理人员手动去各个系统“扒数据”,而是通过标准化的接口,自动、实时地汇聚全域风险信息,构建了一个360度的企业风险全景视图,为精准的风险识别和评估提供了坚实的数据基础。
3.3 遵从管控:确保架构落地的最后一道防线
《方案》不仅设计了蓝图,还建立了严格的管控机制。
- 两级管控:集团层面设立架构管理办公室,负责审查审定总体架构原则和重大决策;各网省公司和直属单位也设立相应机构,负责本单位的架构遵从。
- 强制评审:所有上报的信息化项目,在立项和设计阶段,都必须接受架构遵从评审。评审意见具有否决权,确保项目方案严格遵循XX-EA框架的各项规范和标准。
这种“设计有蓝图、执行有标准、过程有评审、结果有考核”的闭环管控,是XX-EA框架能够真正落地生根、开花结果的根本保障。
四、技术演进:从“套装软件”到“混合云原生”的融合架构
在技术架构层面,《方案》展现了极强的务实精神与前瞻性视野,构建了一个以SAP ERP为核心,融合多种技术栈的混合云原生架构。
4.1 核心稳固:SAP ERP作为业务交易基石
对于财务管理、物资管理、项目管理等核心业务流程,《方案》依然选择了SAP R/3这一业界领先的ERP套装软件。这是因为:
- 流程成熟:SAP内置了经过全球无数大型企业验证的最佳业务实践。
- 稳定性高:其单体式架构在处理高并发、强一致性的核心交易时,依然具有优势。
- 生态完善:拥有庞大的合作伙伴和人才储备。
4.2 创新敏捷:XX-UAP与定制化应用驱动差异化
对于需要快速迭代、体现集团特色的业务领域(如战略与风险管理、部分人资功能),《方案》采用了基于XX-UAP(统一应用平台) 的定制化开发模式。
- 微服务化:XX-UAP平台天然支持微服务架构,使得新功能可以独立开发、独立部署、独立伸缩。
- DevOps赋能:方案中提到的“系统开发”、“系统测试”、“系统发布”等技术组件,体现了对CI/CD(持续集成/持续交付)流水线的重视,极大提升了交付效率。
- 用户体验:通过“门户”、“多渠道接入”、“可视化设计器”等组件,为用户提供了现代化、一致性的交互体验。
4.3 能力复用:一体化平台沉淀公共技术能力
《方案》最具前瞻性的地方,在于构建了一个强大的一体化技术平台,将公共的技术能力进行沉淀和复用。
- 集成服务:通过企业服务总线(ESB) 和 企业服务库,统一了系统间集成的标准和模式,彻底解决了“集成地狱”问题。
- 数据服务:构建了结构化数据中心、非结构化数据平台、电网空间数据平台、海量历史/准实时数据平台四大数据基础设施,为上层应用提供了统一的数据服务能力。
- 智能分析:通过“智能分析决策”平台,集成了数据挖掘、决策模型、知识推理等能力,为业务赋能。
- 安全体系:将“身份管理”、“认证授权”、“单点登录”等安全能力下沉到平台层,实现了统一的安全管控。
这种“稳态(SAP)+敏态(UAP/定制)+平台(一体化)”的混合架构,既保证了核心业务的稳定可靠,又满足了创新业务的敏捷需求,同时通过平台化实现了技术能力的集约共享,是大型企业应对复杂IT环境的最佳实践。
五、未来展望:从“架构治理”到“数字孪生能源生态”
XX-EA框架的成功实施,将为该能源集团的未来发展奠定无可比拟的数字优势。展望未来,其演进方向清晰可见。
5.1 架构资产化:构建企业级的“数字资产目录”
随着架构工作的持续推进,集团将积累起海量的、结构化的架构资产(元模型实例、各类视图)。这些资产本身将成为企业最宝贵的数字资产之一。未来,可以构建一个在线的“企业架构资产目录”,实现架构资产的全生命周期管理、可视化查询和智能分析,为战略规划和IT投资决策提供实时依据。
5.2 数据智能化:迈向“预测性”与“自治化”运营
在统一数据架构的基础上,集团可以更深入地应用AI/ML技术。
- 预测性维护:结合设备台账数据和实时运行数据,预测变压器、断路器等关键设备的故障风险。
- 智能调度:基于对海量用户用电行为的分析,优化电网调度策略,提升新能源消纳能力。
- 风险智能预警:利用NLP技术分析合同、舆情等非结构化数据,自动识别潜在的合规和经营风险。
5.3 生态开放化:从“内部协同”到“产业互联”
未来的能源系统是一个开放的生态。XX-EA框架所奠定的一体化、标准化基础,将使集团能够更从容地向外延伸。
- 链接上下游:通过标准化的API,与发电企业、用电客户、设备供应商等外部伙伴实现高效协同。
- 赋能新兴业态:为综合能源服务、电动汽车充电、虚拟电厂等新业务,提供快速、灵活的IT支撑。
- 参与城市治理:将能源数据与城市其他数据(交通、气象)融合,为智慧城市提供关键的能源洞察。































































































































































AtomGit 是由开放原子开源基金会联合 CSDN 等生态伙伴共同推出的新一代开源与人工智能协作平台。平台坚持“开放、中立、公益”的理念,把代码托管、模型共享、数据集托管、智能体开发体验和算力服务整合在一起,为开发者提供从开发、训练到部署的一站式体验。
更多推荐


所有评论(0)