不用高价定制:MyEMS 开源能源管理系统到底有多强?

各位读者,大家好!在当今工业能源管理面临诸多挑战的大背景下,企业对于高效、低成本的能源管理系统需求愈发迫切。今天我要为大家介绍的 MyEMS 开源能源管理系统,不用高价定制,却有着强大的功能。它到底有多强呢?接下来,就让我们一同深入了解。
本文上半部分将先探讨工业能源管理的现状与挑战,剖析传统模式痛点及企业需求,明确问题所在;接着介绍MyEMS开源能源管理系统的核心优势,凸显其开源可控、灵活适配等特点;随后阐述技术架构与核心能力;最后深度解析核心功能模块,全面展现系统价值。
本文下半部分将聚焦三个关键方面。先介绍MyEMS的开源生态与社区支持体系,展现其强大的技术支撑;接着分享跨行业落地实践案例,证明系统的实用性和有效性;最后进行未来发展展望与价值愿景阐述,为企业能源管理的未来指明方向。
前面我们了解了本文的目录。接下来,我们聚焦工业能源管理。目前工业能源管理面临诸多问题,了解其现状与挑战,能让我们清晰认识行业痛点。那么,具体存在哪些挑战呢?下面为大家详细解析。
传统能源管理模式存在诸多痛点。其一,数据割裂严重,传统能源管理系统易形成数据孤岛,不同能源类型和生产环节的数据难以整合,企业无法全面实时掌握能耗分布与趋势,难以及时定位高耗能环节。其二,管控方式粗放,多依赖人工统计和经验判断,缺乏精细化的监测与分析工具,不能精准识别能耗浪费点和节能潜力,导致能源管理效率低下,单位产品能耗居高不下。其三,成本偏高,传统商业能源管理系统软件授权、部署实施及后期维护费用高昂,中小企业难以承受。其四,适配性弱,传统系统功能固化,定制化开发难度大、费用高,无法满足不同行业和规模企业的个性化需求,与现有生产管理体系融合度低。
在双碳目标的大背景下,工业企业的能源管理需求正在发生显著转变,从“政策驱动”迈向“价值驱动”。这意味着企业对能源管理系统的要求不再止步于简单的数据监测,而是更注重实操落地、成本可控以及价值可量化。
当前,多数工业企业面临的核心痛点并非技术缺失,而是技术落地困难、成本高昂以及与生产实际相脱节,因此急需能切实解决问题的方案。
企业期望借助有效的能源管理达成“节能降本、合规可控”的双重目标,以此提升核心竞争力。同时,随着“双碳”目标的持续推进,企业在精准碳排放核算、环保合规披露以及绿色工厂认证等方面的需求也愈发迫切。
传统商业能源管理系统存在诸多局限性。首先,前期投入成本高昂,如某长三角工业园区替换西门子闭源系统,硬件采购成本大幅下降,凸显商业系统成本压力大。其次,技术迭代与升级受限,商业闭源系统依赖厂商,响应慢、费用高,而MyEMS依托开源社区,迭代更高效。再者,定制化难度大且成本高,商业系统功能固化,而MyEMS开源架构可让企业自由修改。另外,国外商业系统存在数据安全与自主可控风险,某电网项目改造后消除了隐患。最后,商业系统全生命周期运维成本高,MyEMS则能降低费用、缩短故障响应时间。
前面我们深入分析了传统能源管理模式、商业能源管理系统的局限性,以及双碳目标下企业的能源管理需求。现在,让我们把目光聚焦到MyEMS开源能源管理系统的核心优势上。它将为解决上述问题带来新的思路和方法,具体优势如何,值得我们一探究竟。
MyEMS开源能源管理系统具备开源可控的显著优势,能有效打破技术垄断与成本壁垒。其一,它采用MIT开源协议开发,源代码完全公开,消除了传统商业软件的技术黑箱,企业无需依赖第三方厂商,实现技术自主。其二,企业可依据自身生产与能耗特点,自主定制和二次开发系统,避免“一刀切”适配缺陷,满足多样化需求。其三,作为开源系统,它无需软件授权费用,仅需少量二次开发等成本,大幅降低企业数字化转型门槛,尤其利好中小微企业。其四,依托全球开源社区,MyEMS持续迭代,企业能免费享受技术升级,降低长期成本与技术依赖风险。
MyEMS具备灵活适配的特性,其模块化设计可满足多元场景需求。它采用“核心引擎 + 插件模块”架构,基础模块能满足超80%的基础场景需求,企业版的进阶模块则可按需搭建、扩展,为企业提供更全面的功能。
开源社区开发者贡献的行业插件,丰富了系统生态,有效解决细分领域的痛点,像补贴申请报表插件就服务了全国200多家小工厂。
MyEMS还支持与企业现有系统无缝集成,打破数据孤岛。以某汽车零部件工厂为例,整合MyEMS与MES系统后,实现了全流程联动,优化了生产工艺与能源成本。
此外,MyEMS凭借灵活配置与定制能力,能适配工业制造、公共设施等多元场景,为不同规模和类型的企业提供针对性解决方案。
MyEMS开源能源管理系统为中小微企业提供了低成本落地的解决方案。首先,它采用开源模式,无需软件授权费用,企业仅需承担少量二次开发、部署调试和硬件复用成本,极大降低了数字化转型门槛。
其次,系统支持多种通信协议,能与工厂现有物联网设备、PLC控制系统等无缝对接,无需大规模改造硬件,单条生产线采集设备投入千元以内,仅为传统商业系统的1/10 - 1/5,有效减少硬件改造成本。
再者,操作界面简洁直观,贴合企业管理人员使用习惯,现有工作人员经1 - 2次培训即可上手,降低了人力学习成本。
最后,支持本地和云端两种部署模式,具备一定技术能力的用户数小时内就能完成基本部署调试,如深圳某小型电子厂投入5000元,2个月就收回成本,缩短了价值实现周期。
MyEMS系统以实操为导向,企业无需专业团队即可快速上手。其优势显著,首先采用模块化、轻量化设计,提供本地部署和云端部署两种模式,企业能依规模和资金灵活抉择,无需复杂技术储备与高额落地成本。
操作界面简洁直观,贴合管理人员习惯,现有人员经1 - 2次培训就能熟练操作,真正做到“上手即用”。
硬件投入成本低,通过RS485、LoRa等低成本模块实现数据接入,单条生产线采集设备投入千元以内,仅为传统商业系统的1/10 - 1/5,大幅降低前期投入。
此外,该系统支持在Ubuntu、CentOS等Linux系统上安装,有一定技术能力的用户数小时内可完成基本部署调试,如某塑料制品厂3天完成5个车间部署调试,数据采集准确率大幅提升。
前面我们了解了MyEMS开源能源管理系统的核心优势,包括开源可控、灵活适配、低成本落地和实操导向等方面。现在,让我们深入探究其技术架构与核心能力。这部分内容将揭示系统背后的技术支撑,以及如何凭借这些能力为企业提供更高效的能源管理方案。
MyEMS具备全栈技术架构,由感知层、传输层、平台层和应用层构成。感知层作为数据入口,能对接多种计量设备与传感器,高频精准采集多类型能源数据,是深入分析的信息基石。传输层适配多种工业协议和传输方式,拥有加密及断点续传功能,保障数据安全完整传输,无惧网络波动。平台层是核心枢纽,采用分布式存储架构,运用先进算法提升数据质量,构建模型挖掘数据价值,为企业决策提供科学依据。应用层涵盖多个核心模块并相互联动,助力企业实现能源实时监控、精准核算与节能,同时提升经济效益与环境效益。
MyEMS在全品类数据采集方面表现卓越,具备多协议兼容、低成本部署和高可靠传输三大显著优势。多协议兼容打破了设备孤岛,它支持Modbus等10余种主流工业协议,能直接对接基础计量设备与工业生产、新能源设备,从根源上解决传统系统设备不兼容和数据不完整的难题。
低成本部署可利旧现有设备,MyEMS无需更换企业原有设备,通过RS485、LoRa等低成本模块实现数据接入,单条生产线采集设备投入千元以内,仅为传统商业系统的1/10 - 1/5,大幅降低企业前期投入。
高可靠传输保障了数据完整,采用“定时采集+断点续传”机制,网络波动时数据不丢失,某省级工业园区36台边缘网关全年数据完整率达99.9%以上。
MyEMS借助AI实现智能分析与优化决策,具备四大显著优势。在精准负荷预测方面,通过融合LSTM与ARIMA双模型,可实现72小时短期负荷预测与年度长期趋势分析,误差率不超5%,如某高端写字楼据此优化空调运行策略,能耗降低25%。
设备健康诊断上,结合能耗、温度、振动数据构建的健康度模型,故障预警准确率超93%,某矿山设备厂借此避免了变压器异常导致的非计划停机损失15万元。
节能方案模拟支持“场景化节能测算”,输入方案即可自动生成能耗变化与收益预测,某五金加工厂通过调整空压机时段,月省电费1080元且测算偏差仅5%。
动态负荷控制中,企业版的PPO强化学习算法可对负载实时调节,某商业综合体应用后,夏季空调和照明电费分别降低18%和25%。
MyEMS具备合规与碳管理专项能力,能助力企业在能耗上报、碳核算及碳成本管理方面实现高效运作。其能耗合规上报功能,内置符合相关规范的模块,可直接对接国家、省级能耗监管平台,无需调整数据格式,确保企业能耗数据合规高效上报,避免因格式问题导致的上报难题。
自动化碳核算功能,内置标准模板与多行业碳排放因子库,能自动转化能耗数据为碳排放数据,将核算周期从季度缩短至日级,误差率低至2%以内,为企业精准掌握碳排放情况提供有力支持。
碳成本与减排管理方面,新增碳交易成本核算模块,可自动计算配额缺口与交易成本,模拟减排措施效果。如某化工企业借此制定设备改造方案,年减碳697吨,节省碳成本4.88万元,有效提升了碳资产效益。
前面我们了解了MyEMS技术架构、数据采集、智能分析、合规与碳管理等方面的能力。现在,我们将聚焦到核心功能模块的深度解析。这里会详细剖析各个功能模块的特点与作用,为大家呈现更清晰的能源管理全貌,具体内容值得期待。
能源监测与可视化模块在企业能源管理中发挥着关键作用。分级分类能耗监测可按厂区、车间、工序、设备设置监测节点,精准捕捉各环节能耗数据,并生成直观图表,让企业清晰掌握能耗分布,为节能决策提供依据。
多端实时数据可视化通过Web端、手机端仪表盘呈现数据,以多种形式直观展示,且支持响应式布局,使企业能随时随地监控能源使用情况,增强管理的及时性和灵活性。
设备运行状态监控实时显示设备参数,及时发现异常。如某制造企业通过监控避免了空压机空载运行造成的能源浪费,体现了该模块在保障设备高效运行、降低能耗方面的重要价值。
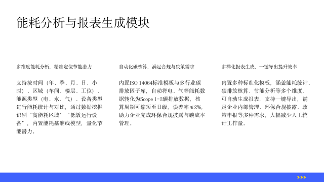
能耗分析与报表生成模块具备多维度能耗分析能力,可按时间、区域、能源类型、设备类型进行能耗统计与对比,通过数据挖掘精准识别“高能耗区域”和“低效运行设备”,内置的能耗基准线模型能量化节能潜力,为企业节能提供明确方向。
该模块还能实现自动化碳核算,内置ISO 14064标准模板与多行业碳排放因子库,可将电、气等能耗数据转化为Scope 1 - 2碳排放数据,核算周期缩短至日级,误差率低,助力企业完成环保合规披露与碳成本管理。
此外,多样化报表生成功能强大,内置多种标准化模板,涵盖能耗统计、碳排放核算、节能分析等维度,可自动生成报表并支持一键导出,满足企业内部管理、环保合规披露、政策申报等多种需求,大幅减少人工统计工作量。
智能预警与告警管理模块在能源系统管理中发挥着关键作用。它能够实时捕捉多类型告警,如超限额、设备故障、参数异常等,全方位监控能源系统运行状态,从而及时察觉潜在问题。
该模块还允许用户根据自身需求灵活设置告警阈值,并支持短信、邮件、平台消息等多种通知方式,确保相关人员能及时获取告警信息。
系统会自动记录告警详情,支持工单派发与处理进度跟踪,形成完整的告警处理闭环,保障能源系统安全稳定运行。而且,结合能耗、温度、振动数据构建的设备健康度模型,故障预警准确率达93%以上,能助力企业提前排查隐患,避免非计划停机损失。
能效评估与节能方案优化模块,为企业节能提供了全面且科学的支持。多维度能效指标自动计算,依据国际能效标准,精准算出单位产值能耗、单位面积能耗等核心指标,生成详尽报告,让企业在节能决策时有了量化依据,能更科学地规划节能方向。
节能项目效果跟踪与收益量化,通过对比节能项目实施前后的能耗数据,清晰量化节能收益,使企业直观评估节能措施的实际效果与投资回报,有助于企业判断节能项目的可行性和效益。
AI驱动的节能方案模拟与优化支持“场景化节能测算”,输入相关方案后能自动生成能耗变化与收益预测,辅助企业从众多方案中选择最优节能路径,提升节能效率和效益。
前面我们深度解析了能源管理系统的核心功能模块,了解了各模块在能耗监测、分析、预警等方面的作用。接下来,我们将目光转向开源生态与社区支持体系。这一体系汇聚各方力量,能推动系统不断进化,那它具体有怎样的协同模式和支持机制呢,让我们一探究竟。
MyEMS开源社区构建了全球开源社区协同创新模式,具有显著优势。其社区构成多元,汇聚企业工程师、高校科研人员、独立开发者等,形成“用户痛点 - 社区解决 - 全网共享”的良性循环,有力推动系统迭代与功能完善。
在协作机制上,企业分享实操经验与需求反馈,开发者贡献代码、修复漏洞、拓展功能,科研机构开展技术研究与成果转化,构成研发 - 落地 - 反馈 - 迭代闭环,确保系统技术先进性。
资源共享方面,社区提供详细部署文档等资料,通过多种渠道快速响应问题,搭建第三方插件市场与认证硬件生态,降低使用门槛,实现技术资源共享。
这种开源生态让能源管理技术普惠化,不再是少数企业专利,推动能源管理技术发展和行业整体智能化升级。
MyEMS为用户提供全周期的支持与资源共享。在自助学习方面,MyEMS官网搭建了丰富的学习资源库,涵盖部署、API使用、故障排查等详细文档,以及从传感器选型到系统调试的全流程教程,电工可依据简易教程自主完成设备对接,降低了使用门槛。
快速响应机制确保用户问题得到及时解决。通过QQ交流群、论坛等渠道,技术人员为用户提供问答服务,普通问题能在1 - 2个工作日内解答。如某塑料制品厂借助社区支持,仅3天就完成5个车间的部署调试。
此外,社区还搭建第三方插件市场,汇聚能耗诊断、碳换算等特色工具;认证硬件套件可通过官方Shop板块采购,保证了软硬件的兼容性,为用户提供一站式服务。
MyEMS在版本迭代与商业服务保障方面表现出色。社区版本每季度更新,配备碳足迹计算、能耗预测等功能,优化多语言适配与边缘计算性能,确保系统技术始终保持领先,不断满足用户对新功能和高性能的需求。
官方提供的商业服务包,涵盖定制开发、现场培训、运维支持等,能够满足大型企业与园区复杂场景的需求,保障系统在复杂环境下稳定运行和深度应用,为用户解决后顾之忧。
“开源 + 轻量化SaaS”模式的推出,进一步降低了中小企业使用门槛,让不同规模的企业都能便捷享受MyEMS系统的价值,推动能源管理技术的广泛应用。
前面我们介绍了MyEMS系统的开源生态、用户支持、版本迭代等内容。现在,让我们聚焦于该系统在实际中的价值体现。看看MyEMS在不同领域是如何发挥作用、创造效益的,值得期待。
在工业制造领域,MyEMS系统对工序级能耗管控降本具有显著作用。它能实现多维度能耗数据采集与监测,实时采集生产线、设备、工序等多维度能耗数据,精准捕捉各类能源消耗,通过直观图表让企业清晰掌握能耗分布。
系统还可精准定位与分析高耗能环节,按厂区、车间等分级设置监测节点,如某机械制造企业借此发现焊接工序和冲压设备能耗占比达62%,为节能提供方向。
MyEMS能将能源数据与生产数据联动分析,优化生产工艺,像某汽车零部件企业优化热处理炉运行时段,单位产品能耗降低8.2%。此外,企业可依据系统分析结果优化设备运行参数、更新低效设备,某中小型建材企业引入后综合能耗下降8%-10%,年节约成本数十万元。
在商业建筑领域,MyEMS凭借智能调控实现了能效的显著提升。它能对建筑各区域能耗进行精细化监测,结合建筑使用规律与环境因素,清晰呈现各类能源占比,为挖掘节能潜力提供有力支持。
针对商业建筑空调能耗占比高的难题,MyEMS智能调控空调温度与运行策略,成效显著,如某大型商场应用后夏季空调能耗降低15%。在照明系统方面,MyEMS根据人员流动数据调整照明运行策略,优化开关时间,某高端写字楼部署后照明能耗降低12%。
通过对空调、照明、电梯等设备的能耗管理与智能调配,MyEMS有效提升了建筑能源管理水平,大幅降低了运营成本。
在公共设施领域,MyEMS可助力实现精细化管理,优化资源利用。它能帮助公共机构构建透明化能源计量统计体系,实现能耗数据的透明化管理,为节能措施制定提供基础。
通过多维度能耗数据分析与诊断,MyEMS可精准定位高耗能环节,诊断能源利用效率低下的原因,挖掘节能潜力。基于此分析结果,可制定并实施针对性的节能改造方案与管理优化措施,有效降低运营成本,如某高校应用后年节约能源费用近百万元。
MyEMS实现了公共设施能源的精细化管理,降低能耗和成本的同时,还能将节省的资源投入到提升公共服务质量中,像某大型医院优化能源管理后,更好地保障了医疗服务。

在数据中心领域,MyEMS系统在PUE优化与能耗控制方面发挥着重要作用。其一,系统支持实时监测电力负荷、空调能耗、PUE等核心指标,为能耗分析与优化提供精准数据支撑,让企业能及时掌握数据中心能耗状况。
其二,系统可通过分析能耗与IT设备运行状态的关系,智能优化空调制冷效能。如某数据中心应用后,PUE值从1.8降至1.5,显著提升了能源利用效率,降低了能源消耗。
其三,系统支持根据实时能耗数据和业务负载,智能调度服务器资源,平衡性能与能耗,有效控制数据中心整体能耗,助力企业降低运营成本。
前面我们详细了解了MyEMS在工业制造、商业建筑等多个领域的跨行业落地实践案例。接下来,我们将目光投向未来。
MyEMS在智能化升级方面,实现了AI与机器学习的深度融合。精准负荷预测采用LSTM与ARIMA双模型,能进行72小时短期负荷预测和年度长期趋势分析,误差率不超过5%,可助力企业优化能源调度,提高能源利用效率。
设备健康诊断通过结合能耗、温度、振动等多维度数据构建模型,故障预警准确率超93%,能让企业提前排查隐患,避免非计划停机带来的损失。
节能方案模拟支持“场景化节能测算”,输入相关方案可自动生成能耗变化与收益预测,某五金加工厂应用后成效显著,且测算值与实际偏差小。
动态负荷控制运用PPO强化学习算法,可对中央空调、照明等负载实时调节,某商业综合体应用后,夏季空调和照明电费大幅降低。
MyEMS在一体化集成方面,能够与工业互联网技术协同发展。它支持与工业互联网平台深度融合,实现能源与生产数据的无缝连接,打破数据壁垒,为企业提供更全面的运营决策依据,使企业能基于更完整的数据制定策略。
MyEMS还可与MES、ERP系统协同应用,达成“生产计划 - 能源调度 - 能耗核算”全流程联动,优化资源配置与成本管控,让企业在生产过程中更合理利用资源、降低成本。
此外,MyEMS与智能制造、数字孪生技术融合,可构建虚拟能源系统模型,精准模拟不同工况能耗,为工艺优化、设备维护和能源调度提供仿真支持,提升能源管理智能化水平,助力企业实现智能化生产。
各位读者,今天我们共同探讨了MyEMS系统在多个领域的跨行业落地实践,从工业制造到商业建筑,从公共设施到数据中心,它都展现出卓越的节能增效能力。在未来发展中,智能化升级、一体化集成以及绿色低碳将成为其核心发展方向。通过AI与机器学习深度融合,实现精准负荷预测、设备健康诊断等;与工业互联网技术协同,打破“数据孤岛”;助力企业实现双碳目标,精准量化排放、优化降碳策略。
MyEMS系统不仅是一款能源管理工具,更是推动企业可持续发展、实现绿色转型的强大助力。它为我们打开了一扇通往高效、节能、低碳未来的大门。
在此,我衷心感谢大家抽出宝贵时间参与本次演示。希望大家能够积极行动起来,深入了解并应用MyEMS系统,共同为能源管理的智能化、绿色化贡献力量。让我们携手共进,迎接更加美好的明天!谢谢大家!
AtomGit 是由开放原子开源基金会联合 CSDN 等生态伙伴共同推出的新一代开源与人工智能协作平台。平台坚持“开放、中立、公益”的理念,把代码托管、模型共享、数据集托管、智能体开发体验和算力服务整合在一起,为开发者提供从开发、训练到部署的一站式体验。
更多推荐



所有评论(0)