区级数字政府“AI+”数智化转型与应用场景建设方案:“三横四纵”AI赋能体系、1个智能中枢平台、3层技术支撑、N个垂直应用模块...
该方案是一份顶层设计与落地执行并重的系统性文件。它不仅明确了区数智化转型的战略目标和量化指标,还详细规划了组织架构、技术路径、场景应用、资金保障和风险管控等关键环节。通过“基础先行、试点验证、全面推广、持续优化”的稳健实施路径,旨在将区打造成全国领先的AI应用示范区和数字经济新高地。





一、项目背景与目标
1. 转型背景
-
宏观驱动:顺应全球数字化浪潮,落实国家“十四五”数字经济发展规划,抢抓成渝地区双城经济圈建设机遇。
-
现实挑战:作为国家级临空经济示范区,市区面临三大核心痛点:
-
产业升级滞后:规上工业企业智能制造水平不足,AI技术应用覆盖率低(仅15%)。
-
数据孤岛严重:部门间数据共享率不足40%,跨部门协同效率低下。
-
城市治理效率待提升:城市管理事件平均处置时长较长,AI技术应用覆盖率不足30%。
-
-
竞争压力:在**市智慧城市评价体系中排名第9,与先进区县存在差距,面临被追平的紧迫性。
2. 总体目标
构建 “三横四纵”AI赋能体系:
-
横向:覆盖政务、产业、民生三大领域。
-
纵向:打通数据采集、智能分析、决策支持、应用落地全链条。
核心量化目标(2年内):
-
政务服务:流程自动化率提升至90%以上,高频事项实现“零跑动”。
-
城市治理:事件响应时效缩短至6小时内,风险预警准确率达92%以上。
-
产业升级:规上工业企业AI技术渗透率突破40%,数字经济规模三年内突破800亿元。
-
运营成本:行政运营成本降低23%,重大事项决策效率提升35%。
二、组织架构与职责分工
为确保项目高效推进,建立了“1+4”管理模式:
-
领导小组:由区长任组长,负责统筹规划、资源协调和重大决策。
-
四大工作组:
-
技术实施组(大数据中心牵头):负责AI基础设施部署、算法开发与系统集成。
-
数据治理组(行政审批局牵头):负责数据资产摸底、数据共享机制建立与安全合规。
-
应用推广组(经信局和街道办牵头):负责场景落地、成效转化与企业培训。
-
运维保障组(财政局和网信办牵头):负责预算管理、应急响应与网络安全。
-
三、现状分析与需求调研
1. 信息化基础设施评估
-
现状:政务云平台已初步建成,但存在系统分散、算力分配不均、数据孤岛现象严重(约40%系统未互联互通)。
-
短板:GPU算力不足,AI模型训练需排队;安全防护体系终端覆盖率仅65%;物联感知终端协议标准不统一。
2. 各部门AI应用现状
-
政务服务:智能终端初见成效,但复杂事项准确率不高,方言识别率低。
-
城市管理:AI视频分析平台已部署,但算法误报率高,设备品牌杂乱导致数据接口不统一。
-
产业发展:AI应用呈点状分布,主要集中在头部企业,中小企业普遍缺乏资金和技术。
3. 核心需求
-
基础设施:升级算力中心、扩容网络带宽、建立统一数据存储架构。
-
业务场景:在行政审批、应急管理、市场监管等领域引入AI,实现自动化校验、快速响应和精准识别。
-
人才体系:提升现有IT团队AI开发能力,加大培训预算,设立部门级数字化专员。
四、技术架构与平台建设
采用 “1+3+N” 架构:
-
1个智能中枢平台:统一算力底座和数据中台。
-
3层技术支撑:基础设施层(云、边、端)、能力中台层(数据、算法、应用)、应用服务层。
-
N个垂直应用模块:覆盖政务、城管、产业等多个领域。
核心技术组件:
-
AI基础平台:混合云架构,部署GPU集群,提供弹性算力。
-
AI算法中台:提供算法全生命周期管理,内置50+预训练模型,支持联邦学习。
-
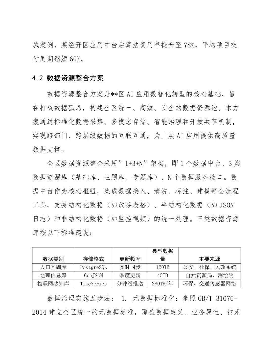
数据资源整合:构建“1+3+N”数据中台,制定数据共享与开放机制,确保数据安全与隐私(采用分级分类、区块链存证、联邦学习等技术)。
-
边缘计算与物联网:部署至少20个边缘节点,实现数据就近处理,支持智慧交通、环保监测等低延迟场景。
五、重点应用场景规划
1. 智慧政务
-
智能审批与一网通办:部署NLP引擎和RPA机器人,实现高频事项自动核验,材料重复提交率降低70%。
-
政策精准推送:构建企业/群众画像,通过智能匹配引擎将政策“找对人”,提升申报转化率。
2. 智慧城市管理
-
智能交通调度:部署AI信号灯控制系统,动态优化配时,预计通行效率提升25%。
-
环境监测与预警:构建全域感知网络,实现大气、水质、噪声的实时监测与污染溯源,环境异常发现时效缩短至30分钟内。
3. 智慧产业服务
-
企业数字化转型支持:提供诊断评估、技术赋能、实施支持“三位一体”服务,设立专项补贴和“数字贷”产品。
-
产业园区智能管理:部署智能安防、能源管理、物流协同平台,实现园区资源动态优化。
六、实施路径与时间表
分三阶段推进,总周期约18个月:
-
试点阶段(6个月):聚焦智慧政务、医疗影像分析、工业园区能耗管理3个场景进行小范围验证,投入3000万元。
-
推广阶段(12个月):将成功经验复制到更多领域,建设AI中台,推动80%区属单位应用。
-
全面落地阶段(18个月):实现全域智能化协同,形成本地AI产业生态,通过国家新型智慧城市评估。
七、资金预算与来源
-
总预算:3.2亿元,分三年投入。
-
来源:
-
财政拨款:占比60%,设立专项预算,优先保障基础设施和核心项目。
-
社会资本合作:占比30%,通过PPP模式引入头部企业参与智慧交通、医疗AI诊断等项目。
-
专项债券:占比10%,用于新基建项目。
-
-
分配:重点投向基础设施、政务智能化、产业数字化转型和民生服务智慧化四大领域。
八、风险分析与应对措施
系统性地识别并制定了四类风险的应对策略:
-
技术风险:建立标准化中间件解决系统兼容性,制定技术迭代管理矩阵。
-
数据安全风险:实施数据分级分类管理,部署区块链存证,建立数据清洗机制。
-
管理风险:建立矩阵式管理机制,制定数据共享激励制度,设立数字化争议解决系统。
-
人员技能风险:开展分层分级培训,建立三维培训体系,将AI能力纳入干部考核。
九、绩效评估与持续优化
-
评估指标体系:围绕经济、社会、技术、管理四个维度构建,涵盖ROI、公众满意度、算法准确率、数据共享率等。
-
评估机制:每季度开展一次阶段性评估,采用“监测-预警-修正”闭环。
-
优化流程:通过多维度反馈收集、数据驱动的优先级判定、敏捷开发迭代优化、效果验证闭环,实现持续改进。
十、培训、人才与合作
-
公务员AI技能培训:分层分类培训,从基础认知到决策辅助,将AI能力认证与职级晋升挂钩。
-
技术团队建设:采用“1+3+N”梯队模型,引进高端人才,建立四级技能认证体系。
-
外部专家支持:建立三级专家资源池,提供技术攻坚、架构优化、应急响应等支持。
-
合作生态构建:联合高校与企业,建立“政产学研用”协同创新体系,通过“揭榜挂帅”机制吸引社会资本。
十一、保障措施
-
政策与制度:制定《三年行动纲要》,设立产业引导基金,建立容错免责机制。
-
标准规范:建立数据、技术、安全、管理四大维度的全链条标准化框架。
-
知识产权保护:建立全周期管理体系,通过区块链存证确权,设立专项法律援助基金。
-
应急预案:建立分级响应机制,覆盖系统故障、数据安全和舆情危机,确保业务连续性。















AtomGit 是由开放原子开源基金会联合 CSDN 等生态伙伴共同推出的新一代开源与人工智能协作平台。平台坚持“开放、中立、公益”的理念,把代码托管、模型共享、数据集托管、智能体开发体验和算力服务整合在一起,为开发者提供从开发、训练到部署的一站式体验。
更多推荐



所有评论(0)