混合型模块化多电平系统(MMC)双端模型:电源负载与半桥臂控制策略研究
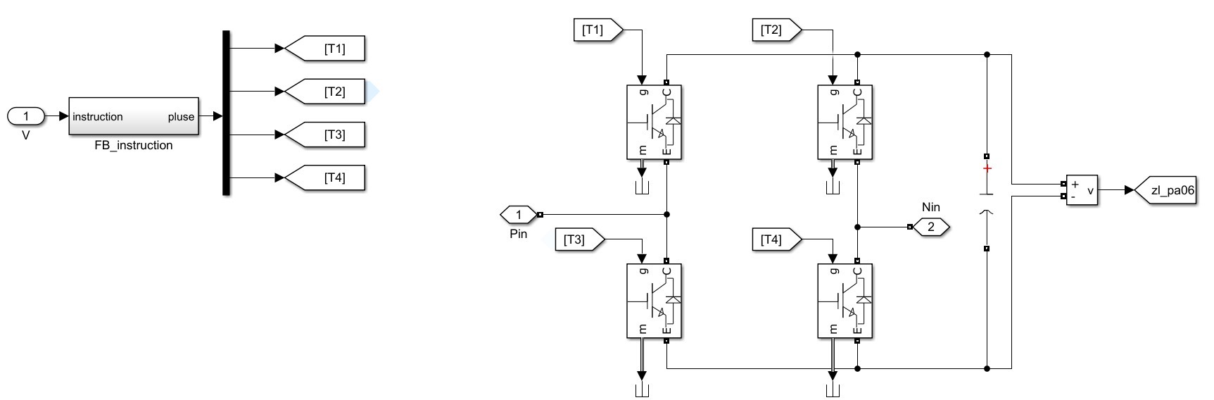
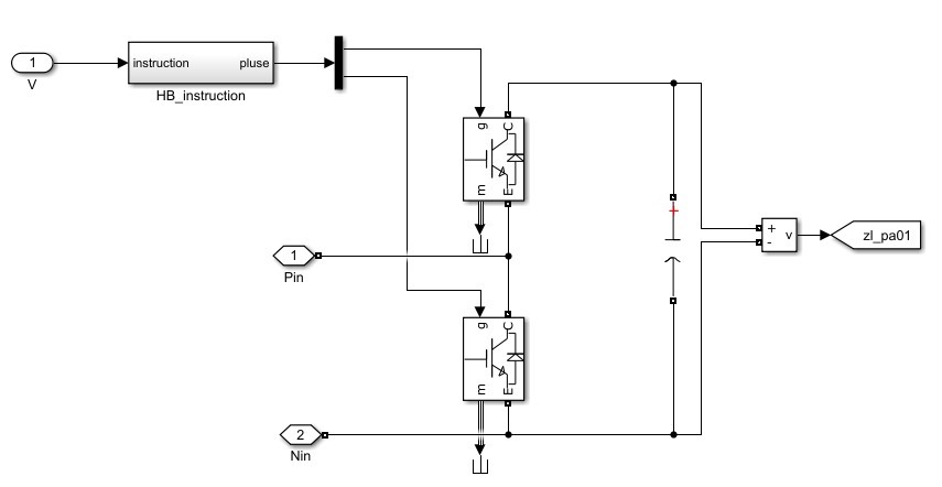
混合型模块化多电平(MMC) 双端模型 电源与负载 单个半桥臂N=10 直流侧母线电压为12000V 双闭环控制。 采用子模块电容电压的闭环控制与电容均压控制方法,完成对电容电压均衡的控制目标。 提供参考文献,仿真为虚拟物,,,Matlab为2021b。

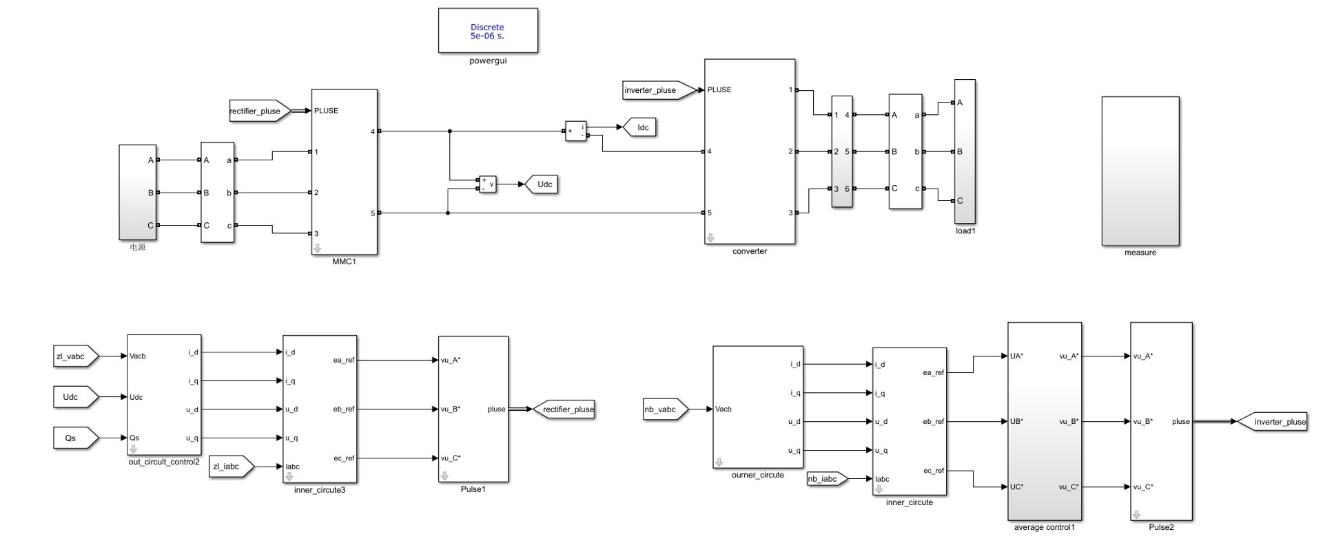
混合型模块化多电平(MMC)是一种在中高压电力系统中广泛应用的拓扑结构,其灵活性和可扩展性使其在新能源并网、柔性直流输电等领域备受关注。本文将从一个具体的仿真案例出发,探讨MMC的双端模型设计、双闭环控制策略以及子模块电容均压控制方法。
1. 系统结构与参数设定
首先,我们考虑一个双端MMC系统,电源侧和负载侧分别通过MMC连接,构成一个双端直流输电系统。单个半桥臂由10个子模块(N=10)组成,每个子模块包含一个IGBT和一个电容。直流侧母线电压设定为12000V,这是一个典型的高压应用场景。

混合型模块化多电平(MMC) 双端模型 电源与负载 单个半桥臂N=10 直流侧母线电压为12000V 双闭环控制。 采用子模块电容电压的闭环控制与电容均压控制方法,完成对电容电压均衡的控制目标。 提供参考文献,仿真为虚拟物,,,Matlab为2021b。

在Matlab中,我们可以使用Simulink模块库快速搭建MMC的仿真模型。以下是 MMC子模块的基本结构代码:
% MMC子模块结构
function y = fcn(u, v)
% u: 上桥臂开关状态
% v: 下桥臂开关状态
if u == 1 && v == 0
y = 1; % 子模块导通
elseif u == 0 && v == 1
y = -1; % 子模块关断
else
y = 0; % 子模块旁路
end
end
2. 双闭环控制策略
为了实现对MMC的精确控制,我们采用双闭环控制策略。内环负责子模块电容电压的闭环控制,外环则用于调节MMC的输出电压或电流。
内环控制:子模块电容电压调节
子模块电容电压的均衡是MMC稳定运行的关键。我们采用基于电压偏差的均压控制方法,通过动态调整子模块的投切状态,使电容电压维持在设定值附近。

以下是内环控制的核心代码:
% 子模块电容电压控制
function [u, v] = submodule_control(v_cap, v_ref)
% v_cap: 当前电容电压
% v_ref: 电容电压参考值
error = v_ref - v_cap;
if error > 0.1
u = 1; v = 0; % 投入子模块
elseif error < -0.1
u = 0; v = 1; % 切除子模块
else
u = 0; v = 0; % 保持状态
end
end
外环控制:输出电压调节
外环控制通过调节MMC的输出电压,实现系统的功率传输目标。我们采用PI控制器作为外环调节器。
% 外环PI控制器
function y = pi_controller(error, Kp, Ki, Ts)
% error: 输出电压误差
% Kp: 比例系数
% Ki: 积分系数
% Ts: 采样时间
static integral = 0;
integral = integral + error * Ts;
y = Kp * error + Ki * integral;
end
3. 仿真与结果分析
在Matlab 2021b中,我们搭建了完整的MMC仿真模型,包括电源、MMC模块、控制模块和负载。以下是仿真模型的总体结构:
% 仿真模型搭建
function [v_out, v_cap] = mmc_simulation()
% 初始化参数
N = 10; % 半桥臂子模块数量
v_dc = 12000; % 直流侧母线电压
Ts = 1e-6; % 采样时间
% 初始化状态
v_cap = zeros(1, N);
v_out = 0;
% 仿真循环
while t < T_total
% 计算输出电压
v_out = sum(submodule_states) * v_dc / N;
% 电容电压控制
for i = 1:N
[u(i), v(i)] = submodule_control(v_cap(i), v_ref);
end
% 更新状态
v_cap = v_cap + Ts * (u - v) * i_load;
t = t + Ts;
end
end
通过仿真,我们验证了双闭环控制策略的有效性。子模块电容电压能够快速收敛到设定值,输出电压也保持了良好的动态特性。
4. 总结
本文通过一个具体的仿真案例,探讨了MMC的双端模型设计、双闭环控制策略以及子模块电容均压控制方法。通过Matlab仿真,我们验证了所提出的控制策略的有效性。未来的工作可以进一步优化均压算法,提升系统的可靠性和效率。
参考文献
- M. L. Duarte, "Modular Multilevel Converters," IEEE Trans. Power Electron., 2018.
- J. Wang, "Control Strategies for MMC in HVDC Systems," Springer, 2020.
- Matlab/Simulink Documentation, 2021b.





AtomGit 是由开放原子开源基金会联合 CSDN 等生态伙伴共同推出的新一代开源与人工智能协作平台。平台坚持“开放、中立、公益”的理念,把代码托管、模型共享、数据集托管、智能体开发体验和算力服务整合在一起,为开发者提供从开发、训练到部署的一站式体验。
更多推荐


所有评论(0)