数字高校智慧教育智算中心解决方案:智算中心总体架构、大模型平台架构与合作方案、典型案例
本方案围绕教育新基建政策,面向高校建设智算与超算融合中心,解决算力不足、环境复杂、协作难等痛点。采用分层架构与国产化硬件,整合高性能计算、AI平台与大模型能力,支撑教学、科研与实训,提升资源利用效率与人才培养质量。
-
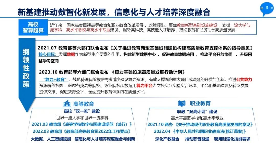
政策驱动:教育新基建与算力基础设施政策为高校智算中心建设提供强力支撑。
-
技术融合:云计算、AI、大数据、高速网络等技术融合,构建高效、安全、可扩展的智算平台。
-
应用导向:平台建设紧密围绕教学、科研、实训、人才培养等核心场景。
-
生态合作:与百度、科大讯飞、腾讯等头部企业合作,构建大模型+算力的一体化解决方案。
-
国产化推进:在硬件、操作系统、AI框架等方面推进国产化适配,提升自主可控能力。

一、政策与行业背景
1. 政策驱动
-
2021年7月:教育部等六部门发布《关于推进教育新型基础设施建设构建高质量教育支撑体系的指导意见》,强调数据作为新型生产要素,推动新型数据中心建设、数据应用、平台开放协同。
-
2023年10月:《算力基础设施高质量发展行动计划》提出“算力+教育”,鼓励高校建设算力资源,推动公共算力覆盖校园,支撑实训环境与教育公平。
2. 教育信息化发展趋势
-
高等教育:推进“双一流”建设,强调大数据、人工智能赋能人才培养。
-
职业教育:实施“双高计划”,推动产教融合、职普融通。
-
教育新基建:5G+云网成为新底座,教育信息化向云化、智能化发展。






二、高校算力建设现状与痛点
1. 算力建设滞后
-
国内高校中,仅8.4% 建设了校级算力平台,绝大多数未建设。
-
一流大学虽有持续投入,但整体算力资源仍不足,尤其在大模型、AI训练方面。
2. 教学科研中的痛点
-
算力资源紧张:如论文投稿期算力需求激增。
-
数据获取困难:公开数据集零散,行业数据难获取。
-
环境搭建复杂:实验环境多样,搭建耗时,维护困难。
-
模型部署复杂:不同框架模型部署方式各异。
-
协作困难:本地环境不利于多人协作。
-
硬件成本高:购置硬件成本高,资源利用率低。



















三、智算中心总体架构
1. 架构分层
-
基建基础设施:机房、电力、散热等。
-
硬件基础设施:通用计算、智能计算(AI)、高性能计算(HPC)节点。
-
软件基础设施:操作系统、编译器、调度系统、AI平台。
-
平台安全:国产化适配、安全架构、合规性验证。
2. 核心系统组成
-
通用计算子系统:支撑常规教学、管理业务。
-
智能计算子系统:AI训练、推理、模型开发。
-
高性能计算子系统:科学计算、仿真、基因测序等。
-
高速网络:IB/RoCE组网,支持高带宽、低延迟。
-
存储系统:全闪存+高性能并行文件存储。
-
管理平台:统一运营管理、HPC调度、AI平台调度。


四、技术特点与创新
1. 硬件层面
-
散热设计:支持宽温工作,适应极端环境。
-
可靠性设计:双电源冗余、热插拔,MTTR<30分钟。
-
国产化适配:基于国产硬件与散热技术,提升环境适应性。
2. 网络与存储
-
IB组网:采用Fat-Tree结构,支持非阻塞线速转发。
-
多层级网络架构:管理网、业务网、存储网分离,保障性能与安全。
-
存储优化:多级缓存、小文件读取优化、GPU虚拟化提升利用率。
3. 软件平台
-
统一运营管理平台:用户、项目、配额、计费、日志统一管理。
-
AI平台:支持AutoML、分布式训练、模型管理、推理服务。
-
HPC调度系统:作业调度、资源监控、集群管理。
五、大模型平台架构与合作方案
1. 九天智算平台(中移)
-
全栈技术体系:IaaS、PaaS、TaaS、MaaS分层服务。
-
功能:数据探索、标注、训练、推理、模型管理。
-
优势:国产芯片适配、高可用、多机多卡训练、高性能推理。
2. 百度智算平台
-
大模型:文心大模型,支持多任务视觉学习。
-
应用场景:教育实训、科研服务中台、行业人才体系。
-
工具支持:Notebook、可视化建模、AutoML、模型评估。
3. 科大讯飞智算平台
-
大模型:星火大模型,支持多语种、多行业场景。
-
平台功能:统一接入层、助手管理、Prompt管理、知识问答、API市场。
-
训练优化:自研框架,训练效率提升10%,支持国产化硬件。
4. 腾讯智算平台
-
平台工具:TI-DataTruth(数据标注)、TI-ONE(机器学习)、TI-Matrix(应用平台)。
-
大模型能力:支持教育图文生成、知识助手、文案生成、金融客服等场景。
-
功能模块:数据集管理、模型训练、部署服务、应用编排。
六、典型案例
1. 浙江大学算力中心项目
-
背景:原有数十个中小型集群分散管理,缺乏统一平台。
-
目标:建设统一的智算超算专属云平台,实现算力统一门户。
-
架构:AI智算集群+超算集群+高速网络+高性能存储+云管平台。
2. 南京大学信创专属云项目
-
背景:校企合作人才培养,需构建安全可靠的信创云平台。
-
目标:提供国产化资源池、GPU云主机,支撑课程研发与实训。
-
架构:融合IaaS+PaaS,构建数据中台+应用中台。















AtomGit 是由开放原子开源基金会联合 CSDN 等生态伙伴共同推出的新一代开源与人工智能协作平台。平台坚持“开放、中立、公益”的理念,把代码托管、模型共享、数据集托管、智能体开发体验和算力服务整合在一起,为开发者提供从开发、训练到部署的一站式体验。
更多推荐

所有评论(0)