打造可复用AI助手工厂(非常详细),拒绝重复造轮子从入门到精通,收藏这一篇就够了!
当每个业务场景都需要一个AI助手时,我们是在埋头苦干、重复造轮子,还是选择打造一条“AI助手生产线”?本文深入探讨智空间团队如何将执行、答疑、排查、极简场景四大高频需求抽象为可复用的技术方案,最终实现让业务方“配”助手而不是“开发”一个助手。
精缩版:
-
场景抽象:日常工作内容的80%可以抽象为几类高频场景,针对每类场景的目标、挑战,可以形成有效的解决方案。详见:第一章。
-
Prompt插拔架构:Prompt是给LLM运行的“代码”,Prompt设计就是“架构设计”。详见:第三章。
-
平台实践:基于“解决方案模板+Prompt框架+业务定制扩展”的技术方案,我们打造了“一键式”创建AI助手的平台:智空间。详见:第四章。
引言:重复“造轮子”的困境?
当每个业务场景都需要一个AI助手时,我们似乎陷入了一个熟悉的循环:接到需求、从零开始、打造助手、交付上线。从金融答疑到系统排查,从联调造数到VIP演练,每个团队都在各自的业务场景中重复着相似的开发流程,这种模式看似务实,实则暗藏巨大的效率陷阱。
开发一个中等复杂度的AI助手,动辄需要几周,其中超过60%的工时消耗在流程编排、Prompt调优、工具集成和效果验证等高度重复的工作上。
更可怕的是,这些倾注心血打造的助手,绝大部分如同“高级定制款”,从需求对接到Prompt调优,从工具集成到效果验证,每个都是信息孤岛,彼此之间几乎无复用性可言。这像是AI界的“作坊式”生产模式——看似“遍地开花”,但大部分精力消耗在了低水平重复上。

破局之道:以上困境的根因,在于我们每一次都聚焦于具体的、差异化的场景本身。唯有通过深入分析,归纳出场景的共性与差异性,并沉淀为技术化的解决方案,我们才能从“AI作坊”迈向“智能工厂”。
第一部分:场景抽象——四大高频场景类型
按照第一性原理,我们对日常工作进行了“贴身观察”和行为分析,发现虽然工作内容五花八门,但近80%的任务可被归为四大类:复杂指令执行、知识问答、问题排查、常规碎片化场景(coding作为单独课题,不在此列)。
1.1 四大高频场景的本质分析
复杂指令
本质:不是简单聊天,而是“工具海选 + 链路规划 + 安全执行”的复杂决策过程。
案例:用户一句“给我弄张优惠券”,AI需自动完成“身份验证→查询用户状态→寻找可用券模板→调用发券接口→返回结果”等一系列精密操作。
技术挑战:指令的精准拆解、海量工具的智能召回、工具链的合理推导,以及复杂场景的理解和安全边界控制。
知识问答
本质:不止是关键词匹配,而是“图文召回 + 多语义理解 + 知识保鲜”的综合能力。
案例:用户可能文绉绉地问“如何创建迭代”,也可能直接甩一张报错截图问“这啥意思?”。
技术挑战:实现文本生成和图片召回的协同,以及在多轮对话中保持知识的鲜活性,避免“鱼的记忆”。
问题排查
本质:从“表象”到“根因”的RCA过程,是“工具调用与人工经验融合”的层层推理。
案例:用户说“优惠券用不了”,AI需像侦探一样追问、查证:“什么时候用的?什么错误提示?我查一下你的账号状态…哦,发现是账号被风控了”。
技术挑战:准确理解问题本质,通过试错(排除法)定位问题——精确使用工具并根据结果决策下一步,最后把系统异常转译成人类语言。
常规场景
本质:“极简接入 + 能力复用”。一些简单场景没必要复杂流程,直接复用平台的基础能力最快最经济。
技术挑战:场景简单但多样,关键在于精准的问题定义、Prompt调优和快速试错,并极致降低接入与运维成本。
1.2 跨越场景的共性挑战
在深入这些场景时,我们发现了一些共性的难题:
- Query表达多样化:用户的问题从来都不标准,同一个意思有N种说法,还经常信息不全。
- Query多模态化:现在用户越来越喜欢图文混问,一张截图配几句话成了标配。
- 工具描述不清晰:各个工具的描述质量参差不齐,功能还有重合,让AI很难选择。
- 安全与权限问题:AI不能瞎操作,特别是涉及数据修改时,权限控制是生命线。
1.3 场景归类&方案:
基于上述分析,我们为每一类场景设定了明确的目标,并设计了针对性的解决方案。
| 复杂指令 | 知识问答 | 问题排查 | 常规(极简) | |
| 场景案例 | 智造 演练助手 | VIP答疑 | 金融答疑助手 | 系分分析助手 |
| 目标(本质) | 根据用户指令、专家经验, 在海量工具中找到并规划工具链,达成任务。 | 根据用户问题, 在海量信息中,找到图文信息,生成知识,解决问题。 | 从表象(问题描述)到根因的RCA过程: 表象 --> 可能原因 --> 根因。 | 常规的借助LLM完成特定任务。 |
| 挑战 | * 指令拆解 * 海量工具 * 工具链推导 * 复杂场景理解 | * 召回RAG(含图文知识),生成准确的答案 * 召回相关图片 * 多轮对话,用户追问、意图跳转 | * 不断试错(排除法) * 多轮执行 * 人工经验指导 * 交互话术(系统异常到语言表达) | * 场景简单但是多样 * 问题定义 * prompt调优 * 快速试错 |
| 方案 | * 意图分类、意图拆解 * 创新工具召回算法(FSWW) * 创新工具链推导算法(逆向推理+正向执行) * 安全性:工具读写管控 | * 创新RAG文本块(图文嵌入模式) * 实现答复模式:文生成、图召回 * 缓存RAG文本块汰换算法 * 生成式FAQ嵌入prompt | * 问题分类(类似意图分类) * 人工经验指导(嵌入prompt) * ReAct + 执行引擎模式 * 创新:prompt框架 + 定制模式 | * 助手市场(产品) * 小组支持(人员) |
| 共性问题 | * query:不全、不清晰,句式多变; * query多模态:含图文; * 工具:描述不清晰,功能重合; * 上手成本高,调试难; * 安全与权限问题。 | |||
| 共性问题应对 | * 多模态支持:识别并解析图文输入 * 意图识别:理解用户意图,并做好必要的校验、纠偏 * 工具治理:提升工具描述质量、优化出入参,引入冲突检测 * 助手市场:一键创建agent 实例、页面调试(所见即所得) * 安全治理:工具执行权限校验、工具分类(写管控)、工具治理(非测试数据管控) |
至此,我们完成了从“具体场景”到“抽象类型”的理论跨越。接下来,是如何将这些抽象方案,转化为稳定、高效、可复用的系统。
第二部分:技术破局——四套解决方案
整体架构:一个分层解耦的架构设计。

整体架构设计图
架构解读:
- 解决方案层:固化了四大场景的差异化流程,包含多个Agent和工程化节点。
- 核心能力层:包含了推理、执行、知识、工具、安全五大能力域,每个域拆分为多个组件化的功能模块(如工具推理、反思推理)。
- 设计精髓:解决方案可以像搭积木一样,自由选用核心层的功能模块。例如,复杂指令方案使用工具推理,问题排查方案则使用反思推理。
下面,我们重点介绍解决方案层的设计。
1. 复杂指令场景方案
目标:根据用户指令,在海量工具中找到并规划工具链,达成任务。
1.1 方案:
核心流程:
-
预处理
-
意图识别
-
意图处理
-
工具召回(过滤引擎)
-
推理执行
-
总结&返回
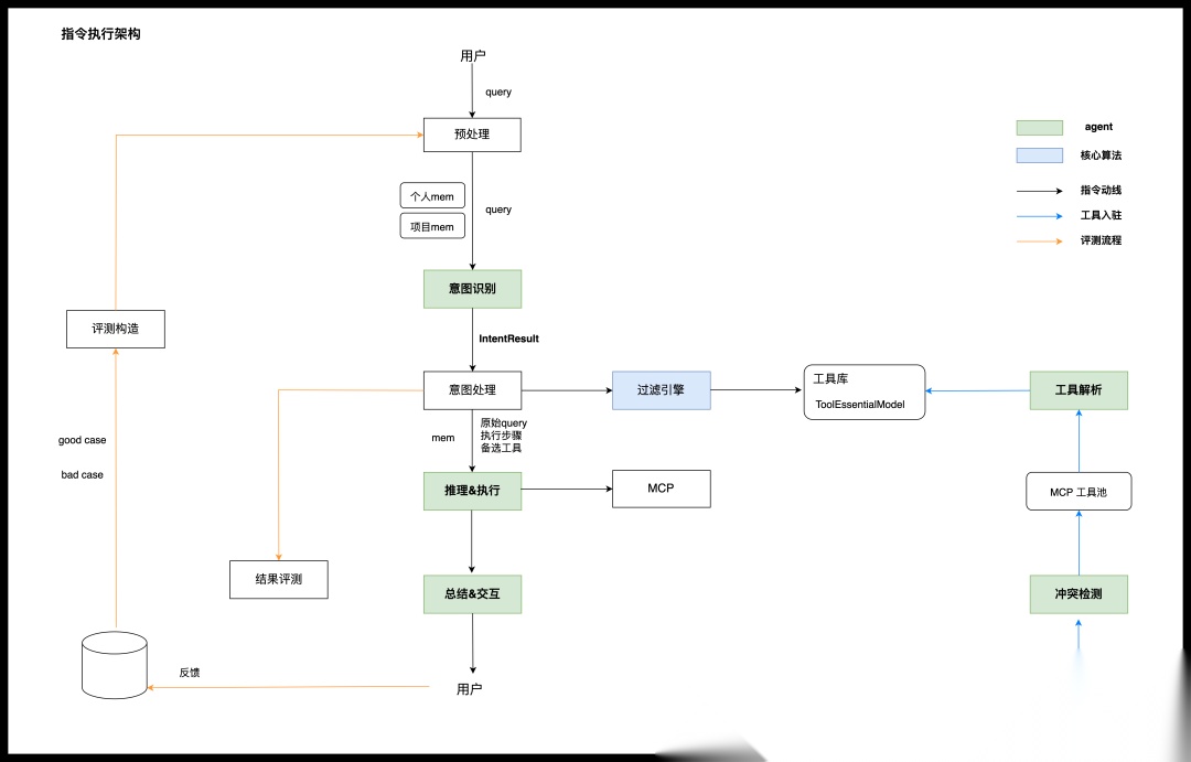
复杂指令执行架构设计:

复杂指令架构图
预处理模负责块识别和处理多模态、快速响应内嵌式命令(能不用LLM就不用LLM);意图处理,负责了意图路由、定制化意图处理、定制化流量处理等功能;总结&召回模块负责分析结果、组装语言返回用户。
意图识别、工具召回、推理执行三个节点,顾名思义,其功能一目了然,但实现方案确颇具挑战,其背后是面向用户语言和诉求的多样化、工具描述和功能的多样化,以及诉求粒度和功能粒度的断层。
1.2. 意图识别——把“人话”翻译成标准模型
我们设计了 IntentResult模型,这是一个结构化的意图理解框架。它把用户的一句“人话”翻译成机器能精准执行的标准模型。
以“给用户1234发放一张满50减20的优惠券,预发环境”为例,我们的模型会解析出:
-
谁:一般是我,不用解析
-
什么地点:预发环境
-
什么条件:未提供
-
关联方是谁:用户1234
-
做什么:发放
-
对象是什么:满50减20的优惠券
-
什么时间:现在
这个模型的优点在于,它不仅能理解单一意图,还能处理复杂的多意图指令,甚至能识别出用户的“负向约束”(即用户不希望发生的事情)、背景说明等辅助信息。
1.3. 工具召回——从“海选”到“精准匹配”
如何在调用大模型前,精准的从海量工具中筛选出少量的候选工具?这是一个业界的痛点。我们自主研发了 FSWW算法(Fused Subspace with Word Weights),通过工程化计算的方式,有效的解决了海量工具预选的难题。

FSWW算法是使用IntentResult模型(用户意图)匹配工具池中的ToolEssentialModel(自定义统一工具模型),获取最佳匹配的候选工具。算法的核心思想是:在保留用户原始意图语义的基础上,为关键动作和对象赋予更高的权重。比如对于“发放优惠券”这个指令,算法会让“发放”和“优惠券”这两个关键词在语义匹配中占据主导地位,同时又不完全忽略其他词语的语义信息。
原创论文:https://arxiv.org/abs/2511.19483
1.4. 推理执行——逆向思维
核心功能:详细制定“逆向推理、正向执行”的算法描述,给到LLM,生成可行的工具链条,并通过MCP协议调用工具,拿到结果。
具体流程如下:
-
目标工具筛选:从发券这个目标出发,找到能完成发券的工具A
-
依赖分析:发现工具A需要用户ID作为输入,但当前指令没提供
-
上游追溯:找到能查询用户ID的工具B
-
形成工具链:工具B(查询用户ID)→ 工具A(发放优惠券)
除此之外,这个过程中内置了四重安全校验:
-
环境校验:确保工具在当前环境(预发/线上)可用
-
读写类型校验:严格控制影响面,查询类意图绝不用写类工具
-
功能匹配校验:确保工具能力与目标一致
-
权限与影响面校验:验证用户权限,防止越权操作
2. 知识问答场景方案
目标:根据用户问题,在海量信息中,找到图文信息,生成知识,解决问题。
核心痛点:生成文本知识的同时,召回相关图片(无臆造)。
2.1 方案:
方案主要包括了两部分:推理流程和知识构建流程。方案的核心,解决两个问题:第一、是回答用户问题时,采用文生成+图召回的模式;第二、是在问答场景中,精准应对用户的多轮对话。
推理流程:
-
预处理
-
query改写
-
知识汰换
-
上下文生成
-
答案生成
-
图片填充
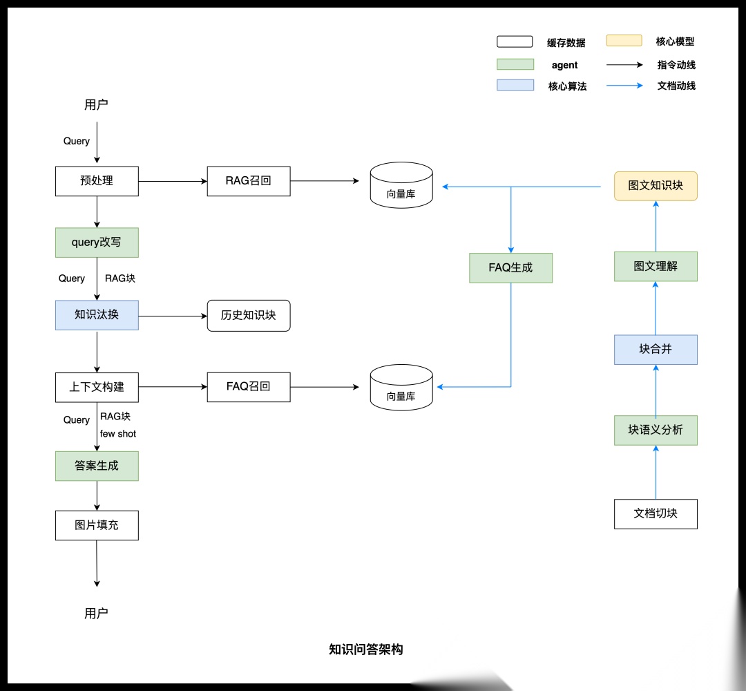
知识问答架构设计:

知识问答架构图
知识构建流程

知识构建架构图
我们知道产技类文档中,纯文本基本不存在,大量的知识是以架构图、流程图、时序图等形式存在。
图文RAG创新:让AI“看懂”图片,我们的解决方案是图文嵌入模式。在知识构建阶段,当系统解析文档时:
-
文本内容被拆分成逻辑连贯的文本块;
-
图片则通过专门的图像解析Agent进行理解,生成结构化的语义摘要;
-
关键的一步:把图片摘要回填到对应的文本上下文中,形成图文关联的知识块;
-
最后,文本和图片分别进行向量化,但在语义层面保持关联。
这样,当用户提问时,系统不仅能召回相关的文本知识,还能同步召回相关的配图。比如用户问“如何配置网关路由”,AI在给出文字说明的同时,还能把配置页面的截图一并返回。
2.2. 答疑效果(文生成、图召回):

2.3. 多轮对话应对 – 知识块选择和汰换
在知识问答的场景中,用户往往存在多轮交互,而在此多轮交互中往往存在意图延续、意图跳转、意图回跳(意图跳转后,又会跳回到原始问题)等情况,需要做出不同的应对:
- 话题延续时,必须保留历史轮次中的关键信息;
- 话题切换时,需要快速引入新知识,避免历史信息干扰当前判断。

多轮对话流程图
我们的解决方案是动态知识筛选机制。在每一轮对话中,系统会智能决策:
- 话题延续时:保留历史轮次中的关键信息,保证对话连贯性
- 话题切换时:快速引入新知识,避免历史信息干扰
决策基于三个关键信号:
- topicSwitch:是否发生话题切换
- dialogAct:当前轮的对话行为类型
- infoNovelty:当前轮引入的信息新鲜度
通过这些信号调节新旧知识的权重,AI就能在不同对话场景下智能切换策略,真正做到“该记得的记得,该忘掉的忘掉”。
2.3. 问题排查场景方案:
目标:从表象(问题描述)到根因的RCA过程
表象 --> 可能原因 --> 根因。
1. 方案:

问题排查架构图
- 意图路由:
排查问题一般分为两类:
-
业务咨询类,面向静态知识的问答。例如:如何创建绑定账号?如何查看优惠券等?
-
查询和排查类,面向特定账号、数据的咨询和排查。
通用意图识别模块,区分出问题类型,然后路由到不同的处理流程:业务咨询类,走知识问答流程;查询排查类走ReAct推理流程。
3. ReAct 推理:
ReAct推理模块:
定位:智能决策代理(Agent),采用 ReAct(Reason + Act)模式进行多轮推理与工具协调。核心职责是:基于用户目标、上下文信息和可用工具能力,规划并输出下一步行动,但绝不自行执行任何工具调用。
组装并给到大模型的输入:
- IntentResult:来自意图识别 Agent
- 原始query:用户的原始输入请求(需作为最终结果校验的基准)
- tool_results:本轮已执行的工具调用结果
- 历史对话:用户与平台的过往交互记录
- mcp工具池:平台注册的工具信息
执行约束:
-
输出结构化模型 ToolExecutionChain;
-
只思考,不执行;
-
多轮迭代,基于历史推理;
-
保持严谨、安全性。
4. 执行引擎:
反思执行组件提供两套实现方案:
ReActExecutor:简化版(Thought→Action)。
- 优点:响应速度快
- 不足:复杂处理逻辑可能效果不好
ReActObversationExecutor:完整版(Thought→Action→Observation)
- 优点:职责清晰,可解决复杂处理逻辑、任务规划协调重试
- 不足:耗时较长
场景适配
| 场景类型 | 推荐引擎 | 原因 |
| 简单排查(答疑) | ReActExecutor | 快速响应(少一步LLM调用),无需复杂评估。 |
| 多步骤业务流程 | ReActObversationExecutor | 需动态评估每一步结果,确保流程正确性。 |
| 需要错误恢复 | ReActObversationExecutor | 观察者可触发重试或回退策略。 |
2.4 常规(极简)场景方案:
流程设计相对简单,核心的目标有两个:1. 降低接入的门槛;2. “复用”工具库和RAG库,统一接入和运维、多方使用。
方案:

极简定制架构图
复用能力:
- 复用预处理模块的多模态支持能力
- 复用公域的工具池资源
- 复用统一的RAG知识库
- 复用标准的安全权限体系
这确保了简单场景的助手,能够“站在巨人的肩膀上”快速诞生。
第三部分:prompt插拔式架构 —— 框架prompt + 业务定制
prompt 形式上是文本,本质上是给LLM执行的“代码”。因此,prompt也需要进行功能抽象、模块设计、架构设计,而其文本特性给了我们很便捷的操作方式。
在日常工作中,我们尝尝会把实现某一类(某一个)功能点的prompt沉淀下来,方便下一次复用(黏贴)。如果我们再往前走一步,以架构设计的视角来看待prompt,自然而然的,就会想要抽象场景 --> 规划出核心功能 --> 沉淀专有的prompt --> 开放出业务定制部分。最终达成框架prompt的统一运维、高度复用,业务定制部分贴合具体场景,极度灵活。
在沉淀解决方案的过程中,我们已经抽象出了核心功能节点(agent):意图识别、工具推理、反思推理、交互反馈等,在不断迭代的过程中,也沉淀出了多套框架prompt和业务定制prompt模版。
我们以意图识别这个核心Agent为例展开介绍。
意图识别:
目标:
- 理解用户语义,确保语义完整
- 解析指令,规范输出
- 意图分类(可选)
| 框架 prompt | 业务定制 | |
| 功能抽象 | * 语义结构 * 输出格式 * 步骤拆解逻辑 * 追问逻辑 * 归一化逻辑 | * 意图分类 * 归一化词表 * 案例声明 |
| prompt结构 | * 角色定义 + 职责 + 原则 * 输出模型定义 + IntentResult * 深层语义结构识别 * 意图分类 + 通用意图 + 业务定制 * 信息抽取与字段规则 + 如何从query中抽取元素,组装IntentResult * 语义完整与追问逻辑 * 语义归一化 * 特殊场景处理 | * 业务说明 + 业务信息补充 * 意图定义(分类) + 意图定义、说明 + 意图分类方法 + 数据完整性校验(可选) * 归一化词表(动作、实体) * 案例说明 |
框架prompt–插桩:


业务定制模版:

业务定制模版,结合前端产品设计,开放出:业务说明、意图定义、归一化词表等模块,又助手创建者填写。
案例:VIP演练执行助手

案例:金融答疑助手

第四部分:平台落地——从技术方案到“助手工厂”
我们将以上的四套解决方案沉淀为了四套模版,核心agent节点(意图识别、工具推理、ReAct推理、总结交互等)均内置了框架prompt + 开放业务定制的架构设计,并以此创建了智空间的助手市场产品能力。
产品设计的核心思路:让用户通过“选择模板 -> 配置 -> 生效”的三步法,像配置工作流一样“配”出AI助手。
4.1 一键三连,创建第一个AI助手(极简定制)
- 一键选择模版

- “三联”配置助手:

- 一秒生效:保存即生效,点击即使用。

4.2 定制一个排查助手
首先,我们要明确一点,AI需要借助“专家经验”、底层工具、知识库,才能解决复杂问题。而助手工厂所有的努力,都是让专家集中精力去沉淀“专家经验”,无需关注多agent如何设计、prompt如何配置、工具如何召回等耗时、耗力的事项。
因此,在创建一个AI助手时,必然要理清楚:
- 要解决的问题是什么?明确场景和边界;
- 复杂场景分类,采用MECE(不重不漏)原则拆分为子类型(也叫意图类型);简单场景可以跳过;
- 每一类型,如何排查?注意:不是结论,是过程!!!
创建排查助手:

查看排查流程:

意图识别定制(资深编辑模式):

排查策略定制(资深编辑模式):

第五部分:总结展望
5.1 核心沉淀:
方法论层面,我们总结出了场景抽象→解法沉淀→产品化落地的三步法,此方法也将继续驱动AI平台智空间的演进。
技术层面,我们沉淀了四大模板+Prompt框架+业务定制架构的技术体系,这得益于我们作为业务平台团队对于能力抽象、解决方案沉淀的执着。该架构体系很好的平衡了标准化和灵活性——既保证了基础能力的统一和高质量,又支持不同业务的个性化需求。
产品层面,我们初步实现了配置化、模板化、极简化的设计目标,有效的降低了创建智能助手的门槛。
5.2 未来规划:
场景拓展,除了文中提及的四大场景以外,做决策和做数据分析,也是日常工作内容的重要组成部分,后续也将纳入到解决方案中。
能力升级,从配置化到自动化。当前依赖人工分析案例、划分意图(令人头疼的MECE原则)、配置录入(一键三连也很麻烦)、调试发布,在运维期间还要分析真实用户的query、场景等。在此过程中,唯一不能被AI代替的是:具体案例沉淀(问题描述、解决过程、决策分析等),其它的全部可以由后台agent来完成。此处的各种后台agent,就是我们的下一步。
5.3 一点思考:
智能化与基建并行,AI平台的终极目标,始终是让“专家”聚焦于沉淀“专家经验”,是让AI技术对助手创作者透明化,所以平台本身必然走向智能化。与此同时,恰如大树生长,除了智能化的向上生长,底层的知识库构建(文档信息、知识生成等)、工具能力建设(面向AI友好的工具&工具集合)都是决定平台是否能用、好用的关键。
专家经验沉淀是关键,专家经验沉淀的深度和厚度,是决定AI应用的落地和推广的关键。平台是骨架,专家经验才是灵魂。也许这将是未来几年对“专家”最大的挑战和机遇。
学AI大模型的正确顺序,千万不要搞错了
🤔2026年AI风口已来!各行各业的AI渗透肉眼可见,超多公司要么转型做AI相关产品,要么高薪挖AI技术人才,机遇直接摆在眼前!
有往AI方向发展,或者本身有后端编程基础的朋友,直接冲AI大模型应用开发转岗超合适!
就算暂时不打算转岗,了解大模型、RAG、Prompt、Agent这些热门概念,能上手做简单项目,也绝对是求职加分王🔋

📝给大家整理了超全最新的AI大模型应用开发学习清单和资料,手把手帮你快速入门!👇👇
学习路线:
✅大模型基础认知—大模型核心原理、发展历程、主流模型(GPT、文心一言等)特点解析
✅核心技术模块—RAG检索增强生成、Prompt工程实战、Agent智能体开发逻辑
✅开发基础能力—Python进阶、API接口调用、大模型开发框架(LangChain等)实操
✅应用场景开发—智能问答系统、企业知识库、AIGC内容生成工具、行业定制化大模型应用
✅项目落地流程—需求拆解、技术选型、模型调优、测试上线、运维迭代
✅面试求职冲刺—岗位JD解析、简历AI项目包装、高频面试题汇总、模拟面经
以上6大模块,看似清晰好上手,实则每个部分都有扎实的核心内容需要吃透!
我把大模型的学习全流程已经整理📚好了!抓住AI时代风口,轻松解锁职业新可能,希望大家都能把握机遇,实现薪资/职业跃迁~
这份完整版的大模型 AI 学习资料已经上传CSDN,朋友们如果需要可以微信扫描下方CSDN官方认证二维码免费领取【保证100%免费】

AtomGit 是由开放原子开源基金会联合 CSDN 等生态伙伴共同推出的新一代开源与人工智能协作平台。平台坚持“开放、中立、公益”的理念,把代码托管、模型共享、数据集托管、智能体开发体验和算力服务整合在一起,为开发者提供从开发、训练到部署的一站式体验。
更多推荐



所有评论(0)