毕设程序java基于Web技术的高校迎新系统 基于SpringBoot框架的大学新生入学管理平台设计与实现 数字化校园新生报到服务系统开发与部署
毕设程序java基于Web技术的高校迎新系统ql94s643 (配套有源码 程序 mysql数据库 论文)
本套源码可以在文本联xi,先看具体系统功能演示视频领取,可分享源码参考。
随着高等教育信息化建设的深入推进,传统的人工迎新模式已难以满足现代高校高效、精准的管理需求。每年开学季,海量新生的信息采集、资格审核、宿舍分配、费用缴纳等环节给学校管理部门带来巨大压力,同时也让远道而来的新生面临排队等待、流程不清、信息不透明等困扰。如何利用现代Web技术重构迎新业务流程,实现从"人找服务"到"服务找人"的转变,成为高校数字化转型的重要课题。
本系统采用Java作为后端开发语言,整合SpringBoot框架与Vue.js前端技术,基于B/S架构构建了一套覆盖迎新全流程的在线服务平台。系统以MySQL数据库为支撑,通过前后端分离的开发模式,实现了高内聚、低耦合的系统设计。在开发工具选型上,采用Eclipse作为集成开发环境,Navicat作为数据库可视化管理工具,有效提升了开发效率与项目质量。
系统核心功能模块:
-
用户管理:学生信息管理、教师信息管理
-
基础数据管理:专业信息管理、班级信息管理、宿舍信息管理
-
迎新业务管理:报到流程管理、报到完成确认
-
费用管理:学费信息管理、缴费状态跟踪
-
物资管理:服装领取管理、物资领取管理、校园卡领取管理
-
教务管理:课程信息管理、教学内容发布
-
助学服务:助学贷款信息管理、贷款申请审核
-
特殊业务:退伍复学申请管理
-
信息发布:公告信息管理、公告分类管理
-
个人服务:个人信息维护、密码修改、我的收藏
系统采用RBAC权限模型,区分管理员、教师、学生三类角色,针对不同角色展示差异化的功能入口与操作权限,确保数据安全与业务隔离。
整体来看,该平台通过流程再造将原本分散的迎新业务整合为统一入口,新生可在到校前完成信息填报、费用缴纳、宿舍查询等准备工作;管理人员则可借助系统实现数据批量导入、实时审核、统计查询等操作,显著降低重复劳动强度。系统预留了助学贷款、退伍复学等特殊场景的处理通道,兼顾了通用性与个性化需求,为高校构建"一站式"迎新服务体系提供了可行的技术方案。
注:以上是纯课题毕业设计功能介绍,并非实际开发完成,最终开发完成的毕业设计程序以下面的的环境软件、功能图和界面为准。
系统所需要的环境软件:idea、eclipse+mysql5.7、8.0+Navicat+JDK1.8+tomcat7.0
3.1系统整体分析及设计原则
对于高校迎新系统的搭建来说,系统分析首先要着眼于整体,对于分析一定要先分析整体,再分析部分。在高校迎新系统中,整体要满足的就是人们通过系统进行高校迎新信息管理的需求,同时平台还需要后台管理人员对高校迎新系统的后台进行维护。
本系统采取了一系列的设计原则,主要目的是为了系统的功能设计,还有管理人员在后期对系统维护时的方便,以及使用户能够简易的操作。最重要的设计原则包括:简单性、针对性、实用性、一致性、先进性。
(1)简单性:在该系统中功能模块实现的同时,让用户操作起来简单明了,很快找到所需资源是最直接的目的。
(2)针对性:该系统是根据设计需求为导向来开发高校迎新系统的设计,所以针对性较强。
(3)实用性:该设计能够满足高校迎新系统的实际的功能需求,能够在实际中让用户真正使用到,具有实际的应用价值。
(4)一致性:网站整体的页面布局,在不同的界面之间,img里的图片的放置位置以及大小都应该有严格的一致性。变量命名规则应该具有统一性。
(5)先进性:本系统采用java作为开发语言、SpringBoot框架、MySQL作为系统数据库,它们被软件设计者们广泛使用。
3.2系统可行性分析
3.2.1 经济可行性分析
由于开发本系统主要是为了测试自身的专业和设计能力,基本不考虑经济效益和后来的发展方向,只注重自身水平和设计能力的提高,并且对自身经济的要求也不高,只要有一台普通电脑就可以了,所以不需要考虑经济问题。
3.2.2 技术可行性分析
系统主要采用JAVA技术进行设计, 系统基于B/S架构模式,有针对性地解决了架C/S构安装麻烦不便维护等一系列问题。因为本系统是采用MySQL数据库和B/S结构进行设计的一个小型网站,所以应用程序和数据库更是缺一不可,要想使用该程序,必须保证功能完整,操作简单且直观易懂的特点。数据库的建立,对整体的完整和数据安全两方面必须得到保证。我们可以采用JAVA进行优化,加密函数,建立密库,这样可以有效的阻止在传输数据信息的过程中不易出现泄密状况,可以提高安全等级。在加密的同时我们可以开启JAVA安全模式,针对一些被执行命令和可以被使用的函数进行限制来提高系统的安全性。在早期,我已将JAVA的基本知识有了深度的理解,并对MySQL进行了解。对软件工程测试、UML等相关课程大概了解和学习过,通过掌握这些课程有了一定的系统开发、检验和辨别。采用JAVA以及MySQL结合起来开发该系统,必定是可行的并且是高效的[13]。
3.2.3 操作可行性分析
系统的登录界面和业务逻辑简洁明了,采用一般的界面窗口来登录界面,整个系统更加人性化,用户操作更加简洁方便。本系统在操作和管理上比较容易,还具有很好的交互性等特点,在操作上是非常简单的。因此,本系统可以进行设计开发。通过电脑进行访问操作,用户一定能够很快就会对系统熟悉,尤其对老年群体,稍微简单了解下本系统,就能很快上手。
3.3 系统用例分析
高校迎新系统综合网络空间开发设计要求。目的是将传统管理方式转换为在网上管理,完成高校迎新管理的方便快捷、安全性高、交易规范做了保障,目标明确。高校迎新系统可以将功能划分为管理员功能,教师功能和学生功能。
(1)、管理员关键功能包含学生、教师、专业信息、班级信息、宿舍信息、报到流程、学费信息、教务信息、助学贷款、贷款申请、报到完成、系统管理、我的信息等进行管理。管理员用例如下:

图3-1 管理员用例图
(2)、教师关键功能包含专业信息、班级信息、宿舍信息、报到流程、退伍复学、学费信息、服装领取、物资领取、校园卡领取、教务信息、助学贷款、贷款申请、报到完成、我的信息等进行管理。教师用例如下:

图3-2 教师用例图
(3)、学生关键功能包含个人中心、修改密码、退伍复学、学费信息、服装领取、物资领取、校园卡领取、贷款申请、报到完成、我的收藏等进行管理。学生用例如下:

图3-3 学生用例图
3.4系统流程分析
登录模块有许多规则,这些规则是用来限制用户权限的,用户进入系统前要进行登录,登录成功后方可对相关权限的操作。登录流程如下所示。

图3-4系统登录流程图
添加新用户的流程是先查询新用户名是否已存在,如已有该用户名,需重拟用户名并同时输入新用户的其它信息,添加新用户到数据库时会先验证数据是否完整,信息都正确且完整时,返回并刷新用户列表;信息不正确时,会返回输入信息的那一步。该流程如下图所示。

图3-5添加新用户流程图
4 系统设计
4.1 系统架构设计
整个系统采用B/S结构,用户可在浏览器中完成和整个系统的交互。
用户在高校迎新系统的浏览器界面进行的操作,浏览器操作传到服务器端,服务器端调用后台数据库,反馈给浏览器端。
系统架构如图4-1所示:

4.2 系统整体设计
高校迎新系统实现管理员、教师和学生登录,查询信息,修改个人信息等。所有功能都通过与后台服务器的数据交互来完成的。具体的软件功能结构图如图4-2所示:

图4-2 系统功能结构图
4.3 系统数据库设计
对于高校迎新系统而言,数据库中最核心的数据就是高校迎新信息,并且有许多其他关联数据都储存于数据库中。随着时间推移,将发布大量信息于本系统中,届时数据库中也将蕴藏海量数据。一个优秀的数据库设计方案能在保证系统能够高效处理大量数据的同时保证系统的安全性。因此,在高校迎新系统设计方案中将数据库的设计摆在重要位置,将数据库设计视为系统设计的重要内容。
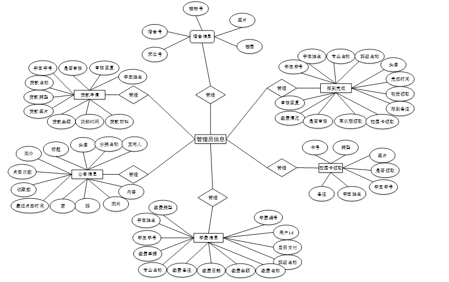
4.3.1 E-R模型设计
在高校迎新系统的数据库设计中,系统E-R模型的设计可以展示数据库中各种实体信息和他们之间的关系,将高校迎新系统的E-R模型研究好后,数据库中数据表的建立也会比较容易。
根据功能需求来对系统的e-r图来进行分解得到几种实体,在系统中将“学费信息、贷款申请、宿舍信息、校园卡领取、报到完成、公告信息”等作为实体,它们的局部E-R图,如图4-3所示:

图4-3局部E-R图
5.1系统功能实现
当人们打开系统的网址后,首先看到的就是首页界面。在这里,人们能够看到高校迎新系统的设计与实现的导航条,通过导航条导航进入各功能展示页面进行操作。系统首页界面如图5-1所示:

图5-1 系统首页界面
系统注册:在注册流程中,用户在Vue前端填写必要信息(如用户名、密码等)并提交。前端将这些信息通过HTTP请求发送到Java后端。后端处理这些信息,检查用户名是否唯一,并将新用户数据存入MySQL数据库。完成后,后端向前端发送注册成功的确认,前端随后通知用户完成注册。这个过程实现了新用户的数据收集、验证和存储。系统注册页面如图5-2所示:

图5-2系统注册页面
助学贷款:在助学贷款页面的输入栏中输入贷款名称和贷款类型进行查询,可以查看到助学贷款详细信息,并进行申请操作;助学贷款页面如图5-3所示:

图5-3助学贷款详细页面
公告信息:在公告信息页面的输入栏中输入标题进行查询,可以查看到公告详细信息,并进行点赞或收藏操作;公告信息页面如图5-4所示:

图5-4公告信息详细页面
个人中心:在个人中心页面输入个人信息进行更新,并根据需要对个人中心、修改密码、退伍复学、学费信息、服装领取、物资领取、校园卡领取、贷款申请、报到完成、我的收藏进行操作,如图5-5所示:

图5-5个人中心界面
5.2后台模块实现
在登录流程中,用户首先在Vue前端界面输入用户名和密码。这些信息通过HTTP请求发送到Java后端。后端接收请求,通过与MySQL数据库交互验证用户凭证。如果认证成功,后端会返回给前端,允许用户访问系统。这个过程涵盖了从用户输入到系统验证和响应的全过程。如图5-6所示。

图5-6后台登录界面
5.2.1管理员功能实现
管理员进入主页面,主要功能包括对学生、教师、专业信息、班级信息、宿舍信息、报到流程、学费信息、教务信息、助学贷款、贷款申请、报到完成、系统管理、我的信息等进行操作。管理员主页面如图5-7所示:

图5-7管理员主界面
学生功能在视图层(view层)进行交互,比如点击“搜索、增加、食材、导入”按钮或填写学生表单。这些学生表单动作被视图层捕获并作为请求发送给相应的控制器层(controller层)。控制器接收到这些请求后,调用服务层(service层)以执行相关的业务逻辑,例如验证输入数据的有效性和与数据库的交互。服务层处理完这些逻辑后,进一步与数据访问对象层(DAO层)交互,后者负责具体的数据操作详情、更新或删除学生信息,并将操作结果返回给控制器。最终,控制器根据这些结果更新视图层,以便学生功能可以看到最新的信息或相应的操作反馈。如图5-8所示:

图5-8学生界面
教师功能在视图层(view层)进行交互,比如点击“搜索、增加或删除”按钮或填写教师表单。这些教师表单动作被视图层捕获并作为请求发送给相应的控制器层(controller层)。控制器接收到这些请求后,调用服务层(service层)以执行相关的业务逻辑,例如验证输入数据的有效性和与数据库的交互。服务层处理完这些逻辑后,进一步与数据访问对象层(DAO层)交互,后者负责具体的数据操作详情、更新或删除教师信息,并将操作结果返回给控制器。最终,控制器根据这些结果更新视图层,以便教师功能可以看到最新的信息或相应的操作反馈。如图5-9所示:

图5-9教师界面
报到流程功能在视图层(view层)进行交互,比如点击“搜索、增加或删除”按钮或填写报到流程表单。这些报到流程表单动作被视图层捕获并作为请求发送给相应的控制器层(controller层)。控制器接收到这些请求后,调用服务层(service层)以执行相关的业务逻辑,例如验证输入数据的有效性和与数据库的交互。服务层处理完这些逻辑后,进一步与数据访问对象层(DAO层)交互,后者负责具体的数据操作详情、更新或删除报到流程信息,并将操作结果返回给控制器。最终,控制器根据这些结果更新视图层,以便报到流程功能可以看到最新的信息或相应的操作反馈。如图5-10所示:

图5-10报到流程界面
贷款申请功能在视图层(view层)进行交互,比如点击“搜索、食材或审核”按钮或填写贷款申请表单。这些贷款申请表单动作被视图层捕获并作为请求发送给相应的控制器层(controller层)。控制器接收到这些请求后,调用服务层(service层)以执行相关的业务逻辑,例如验证输入数据的有效性和与数据库的交互。服务层处理完这些逻辑后,进一步与数据访问对象层(DAO层)交互,后者负责具体的数据操作详情或删除贷款申请信息,并将操作结果返回给控制器。最终,控制器根据这些结果更新视图层,以便贷款申请功能可以看到最新的信息或相应的操作反馈。如图5-11所示:

图5-11贷款申请界面
5.2.2教师功能实现
教师进入系统可以对专业信息、班级信息、宿舍信息、报到流程、退伍复学、学费信息、服装领取、物资领取、校园卡领取、教务信息、助学贷款、贷款申请、报到完成、我的信息等功能进行操作。教师页面如图5-12所示:

图5-12教师主界面
源码无偿分享,文未领取
AtomGit 是由开放原子开源基金会联合 CSDN 等生态伙伴共同推出的新一代开源与人工智能协作平台。平台坚持“开放、中立、公益”的理念,把代码托管、模型共享、数据集托管、智能体开发体验和算力服务整合在一起,为开发者提供从开发、训练到部署的一站式体验。
更多推荐



所有评论(0)