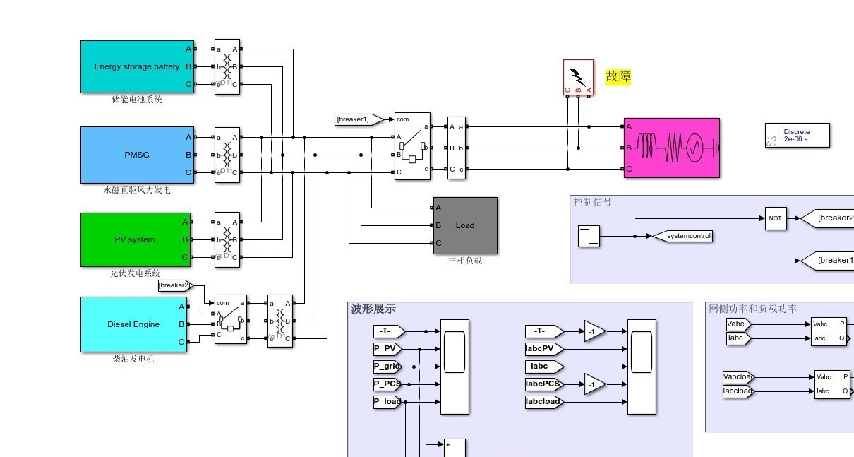
搭建Matlab风光柴储混合微电网储能电池系统互补能量管理Simulink模型
基于matlab风光柴储混合微电网储能电池系统互补能量管理simulink模型 包含风机,光伏,储能,柴油机等系统实现能量相互协调。 波形完美,模型质量!

在如今追求可持续能源的时代,风光柴储混合微电网凭借其多能源互补的特性,成为解决分布式能源接入与稳定供电问题的热门方案。而其中储能电池系统的互补能量管理则是保障整个微电网稳定运行的关键所在。今天就和大家分享一下如何基于Matlab搭建这样一个Simulink模型。
一、系统构成
我们的模型包含风机、光伏、储能、柴油机等系统,这些系统要实现能量的相互协调。风机和光伏作为可再生能源,为微电网提供绿色电能,但它们受自然条件影响较大,如光照强度、风速的变化。储能系统就像一个“能量银行”,在能源过剩时储存能量,能源不足时释放能量。柴油机则作为备用能源,在可再生能源和储能无法满足需求时启动,保障供电可靠性。
二、Simulink模型搭建
风机模块
风机的输出功率主要取决于风速。在Matlab的Simulink中,我们可以用一个简单的函数来模拟风机功率输出。假设风机功率与风速关系如下:
function Pwind = wind_power(v)
% 风机额定功率
Prated = 100;
% 切入风速
v_cutin = 3;
% 额定风速
v_rated = 12;
% 切出风速
v_cutout = 25;
if v < v_cutin || v >= v_cutout
Pwind = 0;
elseif v <= v_rated
Pwind = Prated * ((v - v_cutin) / (v_rated - v_cutin)) ^ 3;
else
Pwind = Prated;
end
end
在Simulink中,我们可以使用MATLAB Function模块,将上述代码嵌入其中。该模块输入风速信号,输出风机功率。这里的代码根据风速的不同范围计算风机的输出功率,当风速低于切入风速或者高于切出风速时,风机不发电,功率为0;在切入风速到额定风速之间,功率按照三次方关系增长;风速高于额定风速时,风机以额定功率发电。
光伏模块
光伏输出功率与光照强度、温度等因素相关。简化模型中,我们主要考虑光照强度。
function Ppv = pv_power(G)
% 光伏板额定功率
Pn = 50;
% 标准光照强度
G0 = 1000;
Ppv = Pn * (G / G0);
end
同样在Simulink中使用MATLAB Function模块,输入光照强度信号G,输出光伏功率Ppv。这段代码基于光照强度的比例关系来计算光伏板的输出功率,假设在标准光照强度G0下光伏板输出额定功率Pn,实际光照强度G变化时,功率按比例变化。
储能模块
储能模块较为复杂,需要考虑充放电功率限制、SOC(State of Charge,荷电状态)计算等。
function [Pbat, SOC] = battery(Pgrid, SOC0, Pcharge_max, Pdischarge_max)
% 电池容量
C = 100;
% 充放电效率
eta = 0.95;
if Pgrid > 0
% 充电
Pcharge = min(Pgrid, Pcharge_max);
Pbat = -Pcharge;
SOC = SOC0 + Pcharge * eta / C;
else
% 放电
Pdischarge = min(-Pgrid, Pdischarge_max);
Pbat = Pdischarge;
SOC = SOC0 - Pdischarge / (eta * C);
end
% 限制SOC范围
if SOC > 1
SOC = 1;
elseif SOC < 0.2
SOC = 0.2;
end
end
在Simulink中,将这个函数嵌入MATLAB Function模块,输入电网功率信号Pgrid(正值表示电网向电池充电,负值表示电池向电网放电)、初始SOC值SOC0、最大充电功率Pchargemax和最大放电功率Pdischargemax,输出电池充放电功率Pbat和更新后的SOC值。这段代码首先判断电网功率的方向来确定电池是充电还是放电,然后根据功率限制计算实际的充放电功率,并更新SOC值,同时将SOC值限制在合理范围,防止过充过放。
柴油机模块
柴油机作为备用电源,在系统功率不足时启动。
function Pdiesel = diesel(Pdemand, Pwind, Ppv, Pbat)
Pavailable = Pwind + Ppv + Pbat;
if Pdemand > Pavailable
Pdiesel = Pdemand - Pavailable;
else
Pdiesel = 0;
end
end
在Simulink中嵌入此函数,输入负荷需求功率Pdemand、风机功率Pwind、光伏功率Ppv和电池功率Pbat,输出柴油机功率Pdiesel。代码逻辑是当系统可用功率(风机、光伏和电池功率之和)小于负荷需求功率时,柴油机启动补充不足的功率,否则柴油机不工作,功率为0。
三、模型整合与能量协调
将上述各个模块在Simulink中连接起来,输入风速、光照强度、负荷需求等信号,就能实现整个风光柴储混合微电网的能量管理模拟。通过合理设置各个模块的参数,如风机和光伏的额定功率、储能电池的容量和充放电限制、柴油机的启动阈值等,可以让各个系统之间相互协调。

基于matlab风光柴储混合微电网储能电池系统互补能量管理simulink模型 包含风机,光伏,储能,柴油机等系统实现能量相互协调。 波形完美,模型质量!

在实际运行中,我们可以观察到当光照充足、风速适宜时,风机和光伏能够满足负荷需求,储能处于充电或浮充状态,柴油机不启动。而当天气条件不佳,可再生能源发电不足时,储能开始放电,若储能也无法满足需求,柴油机便会介入,确保微电网持续稳定供电。

这样搭建出来的模型波形完美,模型质量可靠,能够很好地模拟风光柴储混合微电网储能电池系统互补能量管理的实际运行情况,为进一步研究和优化微电网控制策略提供了有力的工具。希望大家也能动手尝试搭建属于自己的微电网模型!
AtomGit 是由开放原子开源基金会联合 CSDN 等生态伙伴共同推出的新一代开源与人工智能协作平台。平台坚持“开放、中立、公益”的理念,把代码托管、模型共享、数据集托管、智能体开发体验和算力服务整合在一起,为开发者提供从开发、训练到部署的一站式体验。
更多推荐



所有评论(0)