光伏 3×1 阵列 Simulink 仿真模型搭建与探索
光伏3×1阵列simulink仿真模型 光伏电池simulink仿真模型 可调节不同光照和不同温度来分析光伏电池和光伏阵列的输出特性。 模型版本:matlab 2022a,可帮助降版本。

在研究光伏系统的过程中,Simulink 仿真模型能让我们更直观地了解光伏电池及阵列在不同条件下的输出特性。今天就来唠唠光伏 3×1 阵列以及单个光伏电池的 Simulink 仿真模型那些事儿。
光伏电池 Simulink 仿真模型
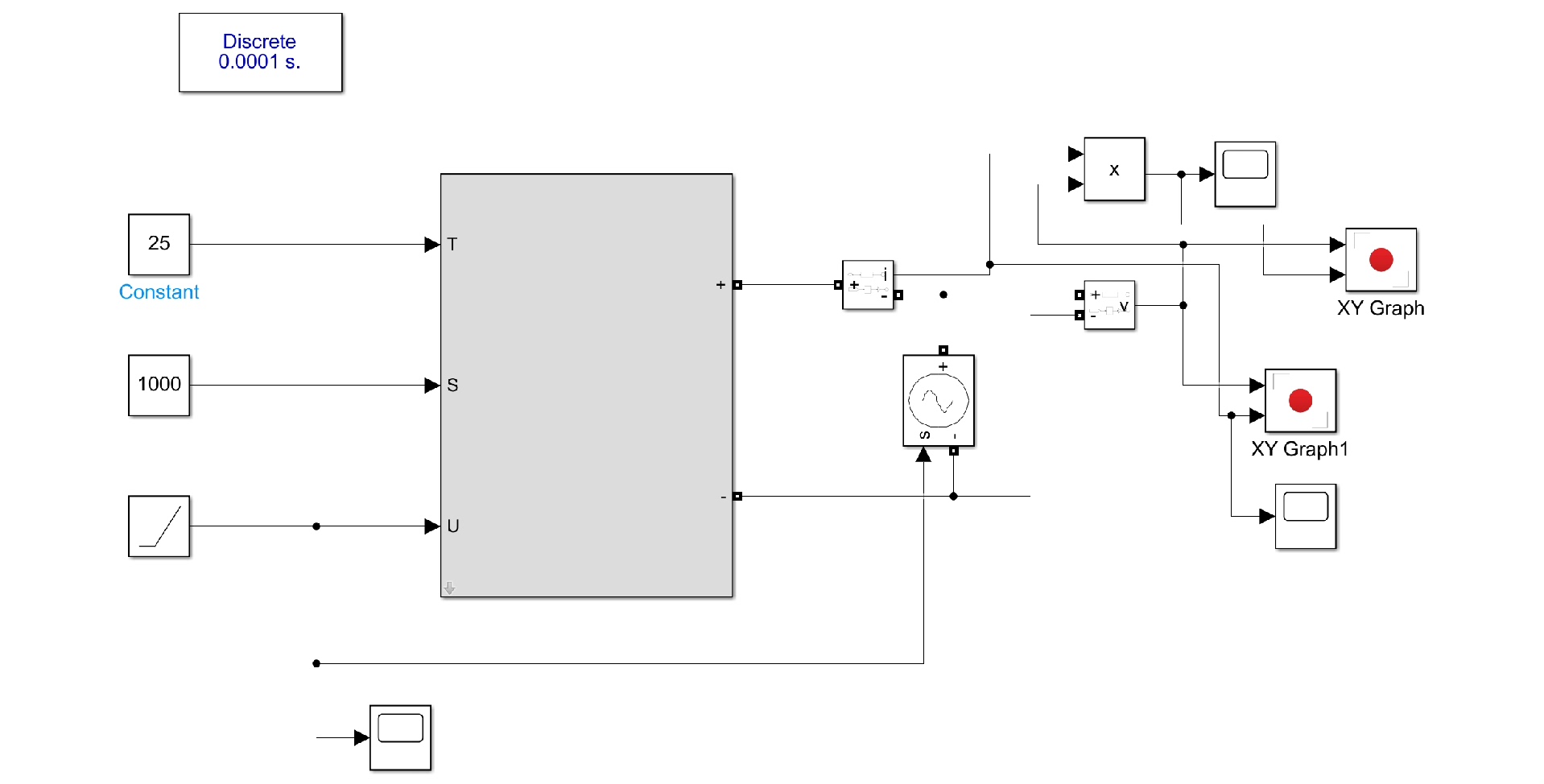
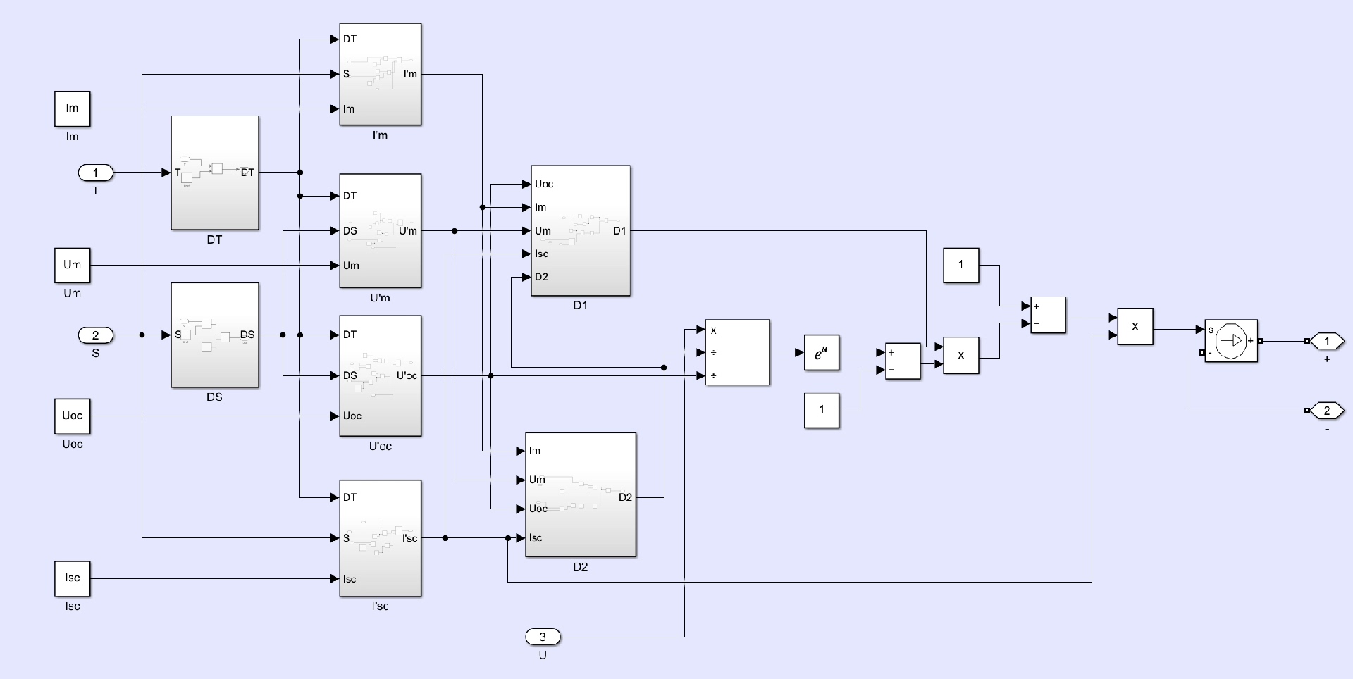
光伏电池模型是整个光伏系统仿真的基础。在 Matlab 2022a 版本中搭建这个模型,我们首先得清楚光伏电池的工作原理。简单来说,光伏电池在光照下会产生电子 - 空穴对,从而形成电流。

在 Simulink 里,我们可以通过一系列模块来构建这个模型。比如使用 “Solar Cell” 模块(当然前提是 Matlab 相关版本支持该模块),这个模块就可以模拟光伏电池的特性。以下是一段简单的代码示例来初步设置光伏电池的一些参数(假设在 Matlab 脚本中):
% 定义光伏电池的基本参数
Temperature = 25; % 温度,单位℃
Irradiance = 1000; % 光照强度,单位 W/m²
Voc = 0.6; % 开路电压,单位 V
Isc = 5; % 短路电流,单位 A
% 将这些参数传递给 Simulink 模型中的光伏电池模块
set_param('your_model_name/Solar Cell', 'Temperature', num2str(Temperature));
set_param('your_model_name/Solar Cell', 'Irradiance', num2str(Temperature));
set_param('your_model_name/Solar Cell', 'Voc', num2str(Voc));
set_param('your_model_name/Solar Cell', 'Isc', num2str(Isc));
这里我们设置了光伏电池的温度、光照强度、开路电压和短路电流。代码中的 set_param 函数就是将我们定义好的参数传递给 Simulink 模型中名为 “Solar Cell” 的模块。通过调整这些参数,我们就能分析不同光照和温度条件下光伏电池的输出特性。比如当光照强度 Irradiance 增加时,短路电流 Isc 会相应增大,因为更多的光子被吸收产生更多的电子 - 空穴对。
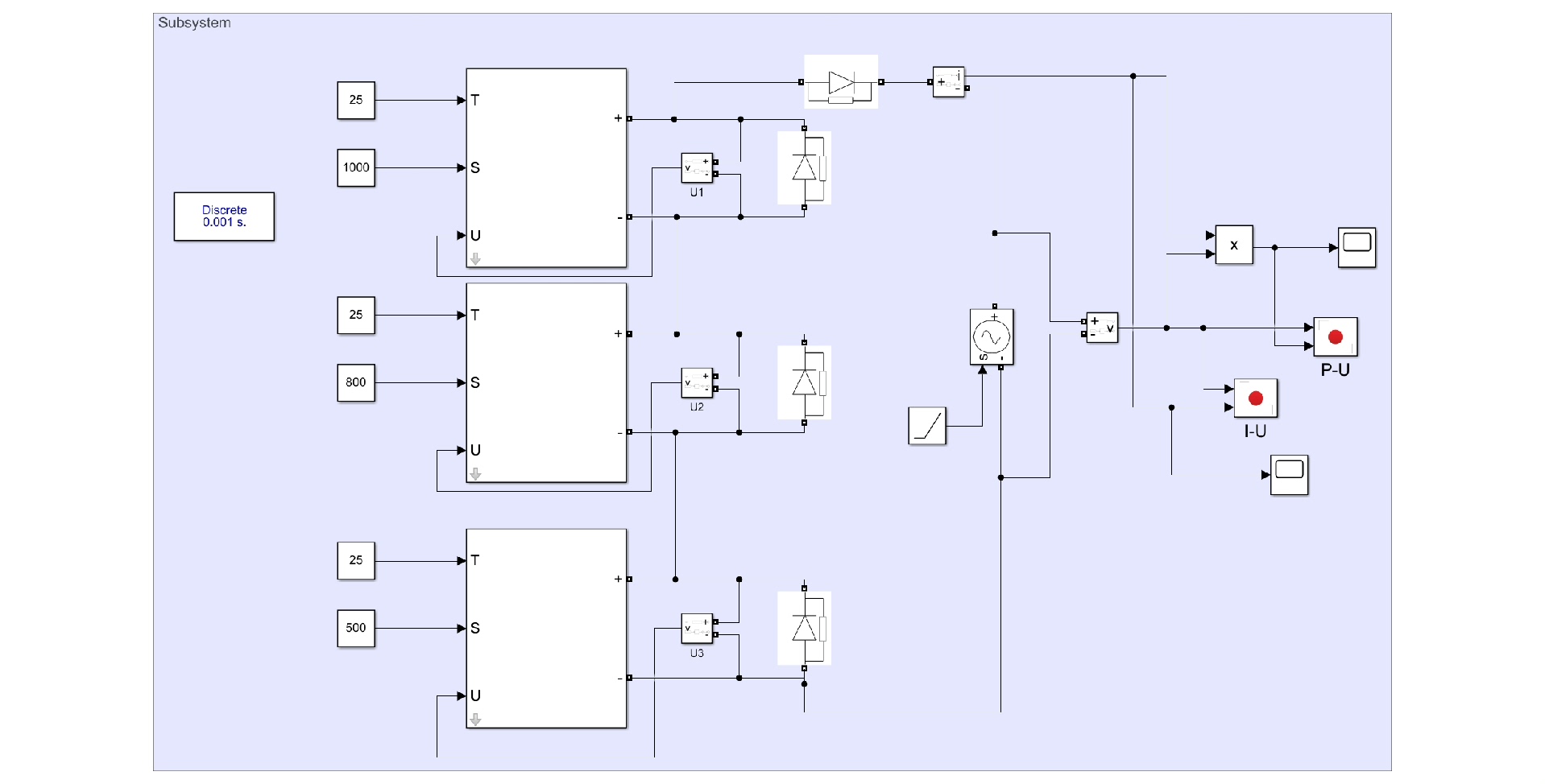
光伏 3×1 阵列 Simulink 仿真模型
光伏 3×1 阵列其实就是由三个光伏电池串联组成。在 Simulink 中搭建这个模型,我们只需将三个之前搭建好的光伏电池模块串联起来即可。这里涉及到电学知识,串联的光伏电池,其电压会叠加,而电流保持不变。

光伏3×1阵列simulink仿真模型 光伏电池simulink仿真模型 可调节不同光照和不同温度来分析光伏电池和光伏阵列的输出特性。 模型版本:matlab 2022a,可帮助降版本。

假设我们已经搭建好了单个光伏电池模块,给它命名为 PV_Cell,那搭建 3×1 阵列的代码思路如下(这里只是伪代码示意逻辑):
% 创建三个光伏电池模块实例
PV_Cell1 = create_PV_Cell();
PV_Cell2 = create_PV_Cell();
PV_Cell3 = create_PV_Cell();
% 串联连接
series_connection = series(PV_Cell1, PV_Cell2, PV_Cell3);
% 将串联后的阵列添加到 Simulink 模型中
add_block('series_connection', 'your_model_name/PV_3x1_Array');
这里的 createPVCell 函数是假设用来创建单个光伏电池模块并设置好参数的自定义函数。series 函数则是自定义的用于串联模块的函数。实际操作中,我们通过 Simulink 的图形化界面来连接模块会更直观,但理解这种代码逻辑有助于我们明白背后的原理。

通过这个 3×1 阵列模型,我们同样可以调节光照和温度来分析其输出特性。由于是串联结构,整体的开路电压会变为单个光伏电池开路电压的三倍,而短路电流不变。
关于模型版本及降版本帮助
我们使用的是 Matlab 2022a 版本来搭建这些模型。但有时候大家可能因为各种原因需要降版本。一般来说,可以通过导出模型为特定格式(如 .mdl 格式),然后在低版本中尝试打开。在导出时,要注意检查模型中用到的模块是否在低版本中也存在。如果有高版本特有的模块,可能需要寻找替代方案。比如某些新的算法模块在低版本没有,那就得找类似功能的旧模块来实现同样的效果。

总之,光伏 3×1 阵列和光伏电池的 Simulink 仿真模型为我们研究光伏系统提供了强大的工具,通过调节光照和温度等参数,能深入了解其输出特性,为实际的光伏项目设计和优化提供有力支持。
AtomGit 是由开放原子开源基金会联合 CSDN 等生态伙伴共同推出的新一代开源与人工智能协作平台。平台坚持“开放、中立、公益”的理念,把代码托管、模型共享、数据集托管、智能体开发体验和算力服务整合在一起,为开发者提供从开发、训练到部署的一站式体验。
更多推荐


所有评论(0)