人机互助新时代超级复杂科学 :融智学与物理信息学融会贯通
从智能本质到人机互助时代的统一框架
——一种基于道函数与三大实践的复杂科学新范式
邹晓辉 0000-0002-5577-8245
摘要:本文系统阐述融智学的核心理论框架,从“智(信智序位)+能(质能时空)=智能”这一基本公式出发,逐层构建融智学与物理学交汇的复杂科学,进而提出“道函数”(物意文现象与理义法序位本质的映射)为统一本体论模型。在此基础上,本文通过“类(唯一守恒)+例(千变万化)=理论+实际=融智学+物理学=智慧+金钱=三大实践”的实践论链条,建立从认识到行动的完整闭环。面对人机互助新时代本文进一步将框架扩展至“融智学+物理信息学=超级复杂科学”,为理解人类智能与机器智能的协同、物理世界与信息世界的深度融通融合提供统一的理论工具。本文采用高级科普的叙述风格,通过系列图解和关键文献引评,力求在保持学术严谨性的同时实现思想的广泛传播。
关键词:融智学;道函数;复杂科学;物理信息学;人机互助;三大实践
引言:从“三组公式”到统一框架
在当代知识版图中,我们面临着深刻的碎片化困境:自然科学与人文科学之间、西方的分析传统与东方的整体思维之间、基础研究与实际应用之间,存在着难以逾越的鸿沟。本文尝试提出一个融通性的理论框架——融智学,其核心可以用三组公式概括:
公式一:智(信智序位)+ 能(质能时空)= 智能
公式二:融智学(智)+ 物理学(能)= 复杂科学
公式三:物意文现象 + 理义法序位本质 = 道函数
这三组公式并非孤立的命题,而是层层嵌套的“三阶模型”:基底定义智能的本质,中层界定复杂科学的研究领域,顶层则用“道函数”统摄现象与本质的统一。这一建构的独特之处在于:没有陷入心物二元论,也没有偏袒任何单一学科视角,而是试图用关系性思维(函数、序位、融合)来超越还原论与整体论的对立。
本文的目标有三:第一,系统阐述融智学的核心概念及其内在逻辑;第二,通过参考文献的引文评述,嵌入并展示这一框架与现有学术传统的关键对话关系;第三,以高级科普的方式,使专业读者与非专业读者均能把握其精髓。
一、智能的本质:智与能的有机统一
1.1 基本公式及其内涵
公式一:智(信智序位)+ 能(质能时空)= 智能
这一公式将“智能”拆解为两个不可分割的维度:
智的维度:信息(Information)、智(Intelligence)、秩序(Order)、位阶(Hierarchy)——这是结构、组织与层级,是符号与意义的建构。
能的维度:质量(Mass)、能量(Energy)、时间(Time)、空间(Space)——这些是物质、动力与场域,是物理世界的客观约束。
两者的结合意味着:真正的智能既不是纯粹的符号逻辑(智),也不是纯粹的物理力量(能),而是结构与动力、信息与能量、形式与质料在时空中的有机统一。
【参考文献引评1】关于“智”与“能”的二分与统一
Simon, H. A. (1969). The Sciences of the Artificial. MIT Press.
西蒙在书中区分了“自然系统”与“人工系统”,指出人工系统(包括智能系统)的本质在于其“内部环境”(内在结构)与“外部环境”(物理约束)的适应性匹配。这一洞见与融智学的“智+能”公式高度契合:智对应内部环境的符号建构,能对应外部环境的物理因果。西蒙进一步指出,复杂性正是诞生于二者之间的界面——这正是融智学试图系统化的核心洞见。
Varela, F. J., Thompson, E., & Rosch, E. (1991). The Embodied Mind. MIT Press.
认知科学的“具身认知”学派批判了传统的“离身智能”观念,强调认知不仅发生在大脑皮层,而是嵌入于身体、环境与行动之中。作者提出“具身-生成”框架,认为智能是生物体与其环境耦合的结果。这与融智学将“能”(质能时空)作为智能构成要素的主张不谋而合——没有物理世界的约束与支撑,就没有真正的智能。
1.2 对当代认知科学与AI困境的回应
当代人工智能的发展面临一个核心困境:仅仅靠算法(智)或仅靠算力(能)都无法产生真正的智能。
以大语言模型为例,其成功依赖于两个要素:一是海量数据与复杂架构(智的维度),二是巨大算力与能源消耗(能的维度)。然而,当前AI系统仍然缺乏真正的理解力与自主性——这正是因为“智”与“能”尚未实现深层融合。融智学指出,真正的智能必须同时满足结构的有序建构(智)与动力的持续供给(能),二者在时空中的动态平衡才是智能涌现的真正条件。
【参考文献引评2】人工智能的“符号主义”与“联结主义”之争
McCarthy, J., Minsky, M., Rochester, N., & Shannon, C. (1955). A Proposal for the Dartmouth Summer Research Project on Artificial Intelligence.
达特茅斯会议提案被视为AI诞生的标志性文献。以麦卡锡为代表的“符号主义”路径强调逻辑推理与符号操作,认为智能的本质是物理符号系统。这一路径聚焦于“智”的维度。
Rumelhart, D. E., McClelland, J. L., & PDP Research Group. (1986). Parallel Distributed Processing. MIT Press.
联结主义路径通过神经网络模拟大脑的分布式处理,其成功依赖于海量数据与算力(“能”的维度)。然而,联结主义模型同样面临“可解释性”与“符号 grounding”的困境。融智学的“智+能”公式,揭示了两种路径的局限性:符号主义忽视了物理实现的约束,联结主义则缺乏结构化的表征体系。真正的突破在于二者在更深层面的融合——这正是“智能”作为“智”与“能”统一体的应有之义。
二、复杂科学的诞生:融智学与物理学的交汇
2.1 基本公式及其意涵
公式二:融智学(智)+ 物理学(能)= 复杂科学
这一公式,将“融智学”(研究智类的融通融合、组织与升华)与“物理学”(研究物质世界的根本规律)并置,指出两者的交汇点正是“复杂科学”。复杂系统(生命、社会、生态、AI)具有一个根本特征:它们既不能还原为纯粹的物理粒子也不能脱离物理约束而空谈信息与智能。真正的复杂性,恰恰诞生于“智”的有序建构与“能”的无序涨落之间。
【参考文献引评3】复杂科学的跨学科起源
Von Bertalanffy, L. (1968). General System Theory. George Braziller.
贝塔朗菲的一般系统论是复杂科学的先声。他提出“开放系统”概念,强调生命系统与环境之间持续的物质、能量、信息交换。这一洞见与融智学“智+能”融合的主张高度一致——生命系统正是“智”(组织与信息)与“能”(物质与能量)耦合的典型范例。
Prigogine, I., & Stengers, I. (1984). Order Out of Chaos. Bantam Books.
普里戈金的耗散结构理论揭示了“有序结构如何从无序中涌现”的机制。他指出,远离平衡态的开放系统通过耗散物质和能量,可以自发形成时空有序结构。这一发现为理解“智”如何从“能”的涨落中涌现提供了物理基础——复杂科学的真正魅力正在于此。
2.2 融智学的独特贡献
智作为融智学框架的核心概念,区别于传统“智能理论”之处在于其融合性:它不仅研究智类,更研究智例如何在不同层级、不同载体、不同语境中融通融合与升华。在当代学术语境中,智的类例研究分散于认知科学、人工智能、神经科学、哲学等多个领域,彼此之间缺乏统一的语言框架。融智学的目标正是构建一个跨学科的平台,使分散的研究能够在统一的智类的坐标系中做智例的对话。
【参考文献引评4】跨学科智能研究的挑战
Hofstadter, D. R. (1979). Gödel, Escher, Bach: An Eternal Golden Braid. Basic Books.
侯世达的“哥德尔、埃舍尔、巴赫”是跨学科智能研究的典范之作。通过数学、艺术、音乐的交织,他揭示了“自指”“递归”“同构”等概念在不同智能系统中的普遍性。这种跨学科的整合视野,正是融智学的核心精神。
Minsky, M. (1986). The Society of Mind. Simon & Schuster.
明斯基的“心智社会”理论将智能视为大量无意识智能体(agent)相互作用的涌现结果。这一视角与融智学的“融合”理念相通——智能不是单一实体的属性,而是多主体互动的系统属性。
三、道函数:现象与本质的统一
3.1 基本公式及其哲学意蕴
公式三:物意文现象 + 理义法序位本质 = 道函数
这一公式是融智学框架的顶层设计,其哲学深度超越了前两个公式。物、意、文:分别对应客观实体(Physical Objects)、主观意识(Consciousness)、符号文化(Symbolic Culture),属于可感知、可描述的现象界。理、义、法、序、位:分别指向规律(Principles)、价值(Values)、规则(Rules)、结构(Order)、位置(Position),属于使现象得以可能的内在本质与关系。“道函数”:二者的“加法”并非简单叠加而是通过“函数”这一数学隐喻表达一种动态映射:现象是本质的函数,本质通过现象显现。而“道”正是这组映射关系的总名:既非纯粹本体,亦非纯粹现象,而是二者生生不息的相互作用。
【参考文献引评5】现象与本质的哲学传统
Plato. Republic. (c. 375 BCE).
柏拉图的“洞穴比喻”是西方哲学中现象-本质二元论的经典表达:现象世界是“影子”,理念世界才是真实存在。这一传统深刻影响了西方思想,但也带来了“二元对立”的困境。融智学的“道函数”试图超越这种对立,走向现象与本质的动态统一。
Heidegger, M. (1927). Being and Time. Max Niemeyer Verlag.
海德格尔的“存在与时间”批判了西方哲学对“存在”的遗忘,提出“此在”(Dasein)作为存在者与存在之间的中介。他的“存在论差异”(ontological difference)揭示了存在者(现象)与存在(本质)的区别与联系。融智学的“道函数”可视为对这一问题的现代回应——通过“函数”隐喻,将存在论差异转化为动态映射关系。
《周易》
中国哲学传统以“道器合一”“理象不二”为基本特征。《周易·系辞》曰:“形而上者谓之道,形而下者谓之器。”道与器并非对立,而是同一宇宙秩序的不同显现。融智学的“物意文”(现象)与“理义法序位”(本质)正是这一东方智慧的现代转译。
3.2 道函数的认知基础:三类思维坐标
道函数的运作,需要三类思维坐标的协同:
x = 形象思维:感性、具象、直觉把握——捕捉现象的丰富性。
y = 抽象思维:理性、逻辑、概念推演——建构本质的普遍性。
z = 直觉思维:整体、顿悟、超逻辑洞察——贯通现象与本质的鸿沟。
道函数 = f(x, y, z) = 物意文现象 → 理义法序位本质
这一三元认知结构,超越了西方哲学中“感性-理性”的二分法,融入了东方的“直觉”维度。形象思维与抽象思维在直觉思维的统摄下协同运作,才能完整把握道函数的映射关系。
【参考文献引评6】认知分类的跨文化比较
Bruner, J. S. (1966). Toward a Theory of Instruction. Harvard University Press.
布鲁纳提出“表征”的三阶段:动作表征(enactive)、图像表征(iconic)、符号表征(symbolic)。这一发展序列与融智学的三类思维坐标有相通之处,但融智学强调三者并非线性的发展阶段,而是共时协同的认知结构。
Polanyi, M. (1966). The Tacit Dimension. Doubleday.
波兰尼的“默会知识”理论揭示了直觉与体知在认知中的根本作用。他指出“我们知道的大于我们所能言说的”,这一洞见为融智学的“z=直觉思维”提供了哲学基础。道函数的运作,很大程度上依赖于这种无法被完全形式化的默会维度。
四、从认识论到实践论:三大实践的链条
4.1 实践论的递进结构
如果说前三章构建了融智学的“本体论框架”(关于存在是什么),那么本章的等式则构建了“实践论纲领”(关于智慧如何作用于世界):
类(唯一守恒)+ 例(千变万化)= 理论 + 实际 = 融智学 + 物理学 = 智慧 + 金钱 = 智慧驾驭金钱的实验生产社会三大实践
这一链条可以拆解为层层递进的四个环节:
【环节一】类 + 例 = 理论 + 实际
这是核心的方法论根基。“类”指向普遍性、规律、本质,是纷繁现象背后“唯一守恒”的那个“一”;“例”指向特殊性、现象、应用,是时空之中“千变万化”的那个“多”。二者统一就是“理论”与“实际”的统一:没有“类”的“例”是盲目的经验主义;没有“例”的“类”是空洞的教条主义。真正的知识与能力,必须在这两者之间建立双向映射。
【环节二】理论 + 实际 = 融智学 + 物理学
这里将“理论+实际”的抽象关系落实为两个具体学科的协同:融智学处理信息、秩序、意义、价值(更靠近“类”与“理论”的建构);物理学处理物质、能量、时空、因果(更靠近“例”与“实际”的约束)。二者的结合意味着:任何有效的实践,既不能脱离物理世界的客观规律,也不能脱离智能系统的主观建构。
【环节三】融智学 + 物理学 = 智慧 + 金钱
这是最富张力的一环。“智慧”是融智学的产出,代表认知、洞察、判断、伦理; “金钱”是物理学的延伸(通过劳动、资源、技术转化而来),代表资本、购买力、物质性动力。二者并列,并非对立,而是承认:纯粹的智慧若无物质载体则难以落地,纯粹的金钱若无智慧引导则可能走向盲目。
【环节四】智慧 + 金钱 = 智慧驾驭金钱的三大实践
这是最终的价值归宿。“智慧驾驭金钱”是一个主动语态:既不是金钱主导智慧(资本逻辑),也不是智慧排斥金钱(理想主义),而是智慧作为主体,将金钱作为工具。三大实践构成完整的实践场域:
实验实践:探索未知、验证假设(科学/技术)
生产实践:改造自然、创造价值(经济/工程)
社会实践:组织人群、建构秩序(政治/伦理)
【参考文献引评7】实践哲学的经典论述
Marx, K. (1845). Theses on Feuerbach. In Marx-Engels Gesamtausgabe.
马克思的“费尔巴哈提纲”将实践确立为检验真理的唯一标准,提出“人应该在实践中证明自己思维的真理性”。融智学的三大实践正是这一思想的当代展开——实验实践对应“认识世界”,生产实践对应“改造世界”,社会实践对应“组织世界”。
Dewey, J. (1938). Logic: The Theory of Inquiry. Henry Holt.
杜威的“探究逻辑”将认识论与行动论统一起来,认为知识是探究的结果,探究则嵌入于情境与问题之中。这一“实用主义”取向与融智学的“类-例”双向映射有深刻的相通之处。
Polanyi, M. (1958). Personal Knowledge. University of Chicago Press.
波兰尼提出“个人知识”概念,批判了客观主义的知识观,强调认知者(主体)在知识建构中的不可消除的角色。这一洞见为融智学中“智慧”作为主体、金钱作为工具的主张提供了认识论支持。
五、人机互助新时代:超级复杂科学的诞生
5.1 从复杂科学到超级复杂科学
进入人机互助新时代,人类智能与机器智能的协同、物理世界与信息世界的深度融合,正在重塑复杂科学的内涵。融智学框架因此需要升级:
超级复杂科学 = 融智学(智的维度)+ 物理信息学(能-信息的融合维度)
“物理信息学”并非物理学与信息学的简单相加,而是二者在系统层面的深度融合,产生出信息物理系统(CPS)、数字孪生、人机共融等全新范式。
【参考文献引评8】信息物理系统的理论建构
Lee, E. A., & Seshia, S. A. (2017). Introduction to Embedded Systems: A Cyber-Physical Systems Approach. MIT Press.
李尔与赛希亚的著作是信息物理系统领域的经典教材。他们指出,CPS的本质特征是“计算”与“物理”的紧密耦合,这种耦合不仅发生在技术层面,也发生在系统行为层面。融智学的“智+能”框架为理解这种耦合提供了更一般的哲学基础。
Holland, J. H. (1995). Hidden Order: How Adaptation Builds Complexity. Addison-Wesley.
霍兰的“复杂适应系统”理论揭示了主体如何通过“适应性”在复杂环境中形成秩序。在人机互助时代,人类与机器都成为复杂适应系统中的主体,二者的协同产生了新的涌现规律——这正是超级复杂科学的研究对象。
5.2 人机互助的核心结构
人机互助的本质可以概括为“三类主体、四重世界”:
三类主体:人类智能(融智学用例1)、机器智能(物理信息学的用例)、人机协同体(二者互动的涌现结果)
四重世界:物理世界(物质、能量、时空)、信息世界(数据、知识、意义)、交互界面(人机接口)、虚实融合空间(数字孪生、元宇宙)
人类智能与机器智能通过物理世界与信息世界的双向映射形成增强回路:人类提供意图与价值判断,机器提供规模与精确执行;物理世界提供约束与反馈,信息世界提供建模与预测。
【参考文献引评9】人机协同的伦理与治理
Floridi, L., & Cowls, J. (2019). “A Unified Framework of Five Principles for AI in Society”. Harvard Data Science Review, 1(1).
弗洛里迪等提出人工智能伦理的五项原则:善行、非恶、自主、正义、可解释性。这一框架为人机互助时代的伦理治理提供了基础。融智学的“道函数”可视为这一原则的本体论支撑——任何伦理判断都需要在现象(具体的AI应用场景)与本质(普遍的价值原则)之间建立动态映射。
Russell, S. (2019). Human Compatible: Artificial Intelligence and the Problem of Control. Viking.
罗素在《人类兼容》中提出AI发展的核心挑战是“控制问题”——如何确保越来越强大的AI系统始终服务于人类福祉。他主张AI系统应设计为“不确定目标”的架构,使其能够向人类学习并接受人类指导。这一主张与融智学“智慧驾驭机器智能”的实践论链条高度一致。
结论:以简御繁的融智学路径
本文系统阐述了融智学的核心框架,从“智+能=智能”的基本公式出发,逐层构建了“融智学+物理学=复杂科学”的学科交叉模型,最终,通过“道函数”实现了现象与本质的本体论统一。在此基础上,本文通过“类+例=理论+实际=融智学+物理学=智慧+金钱=三大实践”的实践论链条,建立了从认识到行动的完整闭环。
面对人机互助新时代本文进一步将框架扩展至“融智学+物理信息学=超级复杂科学”,为理解人类智能与机器智能的协同、物理世界与信息世界的深度融合提供了统一的理论工具。
融智学的根本追求可以概括为八个字:化繁为简,以简御繁。
在知识爆炸、学科分化、信息过载的当代,我们比任何时候都更需要一个统一的思想框架,使纷繁复杂的现象能够在简洁的原则下被理解、被驾驭。融智学通过“道函数”与“三大实践”这两个核心枢纽,将本体论与实践论、东方智慧与西方科学、基础研究与实际应用融为一体。
这种统一不是还原论的(将所有现象还原为单一本质),也不是二元论的(将世界割裂为对立的范畴),而是关系论的——通过“函数”的映射关系,承认现象与本质、智与能、类与例、理论与实际之间的动态互动。正是在这种互动中,智慧得以涌现,实践得以展开,人机得以互助。
【参考文献引评10】思想体系的当代意义
Morin, E. (2008). On Complexity. Hampton Press.
莫兰的“复杂思想”是融智学最重要的对话者之一。他批判了西方思想中的“简化范式”,主张建立能够把握“多重性、异质性、交互性”的复杂思维。融智学的“道函数”正是这样一种复杂思维的载体——它既不简单化,也不神秘化,而是通过数学隐喻建立可操作的分析框架。
张光鉴 (Zhang Guangjian). (1988). 《相似论》. 江苏科学技术出版社.
张光鉴的“相似论”从认知科学角度探讨了“类”与“例”的关系,认为人的思维本质上是“相似性匹配”的过程。这一理论为融智学的“类-例”方法论提供了来自中国本土学术的支持。
参考文献
[1] Simon, H. A. (1969). The Sciences of the Artificial. MIT Press.
[2] Varela, F. J., Thompson, E., & Rosch, E. (1991). The Embodied Mind. MIT Press.
[3] McCarthy, J., Minsky, M., Rochester, N., & Shannon, C. (1955). A Proposal for the Dartmouth Summer Research Project on Artificial Intelligence.
[4] Rumelhart, D. E., McClelland, J. L., & PDP Research Group. (1986). Parallel Distributed Processing. MIT Press.
[5] Von Bertalanffy, L. (1968). General System Theory. George Braziller.
[6] Prigogine, I., & Stengers, I. (1984). Order Out of Chaos. Bantam Books.
[7] Hofstadter, D. R. (1979). Gödel, Escher, Bach: An Eternal Golden Braid. Basic Books.
[8] Minsky, M. (1986). The Society of Mind. Simon & Schuster.
[9] Plato. (c. 375 BCE). Republic.
[10] Heidegger, M. (1927). Being and Time. Max Niemeyer Verlag.
[11] 《周易》.
[12] Bruner, J. S. (1966). Toward a Theory of Instruction. Harvard University Press.
[13] Polanyi, M. (1966). The Tacit Dimension. Doubleday.
[14] Marx, K. (1845). Theses on Feuerbach. In Marx-Engels Gesamtausgabe.
[15] Dewey, J. (1938). Logic: The Theory of Inquiry. Henry Holt.
[16] Polanyi, M. (1958). Personal Knowledge. University of Chicago Press.
[17] Lee, E. A., & Seshia, S. A. (2017). Introduction to Embedded Systems: A Cyber-Physical Systems Approach. MIT Press.
[18] Holland, J. H. (1995). Hidden Order: How Adaptation Builds Complexity. Addison-Wesley.
[19] Floridi, L., & Cowls, J. (2019). A Unified Framework of Five Principles for AI in Society. Harvard Data Science Review, 1(1).
[20] Russell, S. (2019). Human Compatible: Artificial Intelligence and the Problem of Control. Viking.
[21] Morin, E. (2008). On Complexity. Hampton Press.
[22] 张光鉴. (1988). 《相似论》. 江苏科学技术出版社.
附录:融智学核心图解索引
本文所附系列图解共11幅,旨在以视觉化方式呈现融智学框架的层级结构。图表清单如下:
|
ID |
名称 |
功能 |
|
图1 |
智能的本质——智与能的融合 |
展示“智+能”的双元结构 |
|
图2 |
复杂科学的诞生——融智学与物理学的交汇 |
展示两大学科的交叉领域 |
|
图3 |
道函数——现象与本质的映射 |
展示“物意文”与“理义法序位”的映射 |
|
图4 |
三类思维坐标——认知的三元结构 |
展示道函数的认知基础 |
|
图5 |
实践论链条——从“类与例”到“三大实践” |
展示知行合一的递进结构 |
|
图6 |
总览图——本体论与实践论的统一 |
统摄完整理论体系 |
|
图A |
从复杂科学到超级复杂科学的演化 |
展示理论升级路径 |
|
图B |
物理信息学的内涵——信息与物理的深层融合 |
展示新范式的核心概念 |
|
图C |
人机互助的核心结构——三类主体、四重世界 |
展示人机协同的系统架构 |
|
图D |
超级复杂科学的研究层次——从微观到宏观 |
展示研究对象的层次性 |
|
图E |
总览图升级——人机互助新时代的理论与实践统一 |
融入新时代维度的完整框架 |
表1:图解的内容在正文论述中已充分阐明了各图的核心思想与理论逻辑。
作者附记:本文旨在以高级科普的方式呈现融智学框架力求在学术严谨性与思想可及性之间取得平衡。文中每一组核心公式均配有相应的参考文献引文精要述评既展示框架与现有学术传统的对话关系,也表明融智学是如何站在巨人的肩膀上进行的大跨界大综合的创新创造。期待读者以开放的心态参与这一思想的对话与深化。
深入浅出雅俗共赏的(高级科普+大众科普)融智学科普途径深化的几组大字符串公式
智(信智序位)+能(质能时空)=智能;融智学(智)+物理学(能)=复杂科学;物意文现象+理义法序位本质=道函数;
上面以一组精炼的等式,勾勒出了一个极具系统性与辩证性的思想框架。这不仅是对“智能”与“复杂科学”的重新定义,更在深层次上呼应了中国哲学中“道器合一”“理象不二”的智慧。以下试着顺着公式的思路,解读其中层层递进的内涵:
1. 智(信智序位)+ 能(质能时空)= 智能
将“智”拆解为信息、智能、秩序、位阶——这是结构、组织与层级;将“能”对应质量、能量、时间、空间——这是物质、动力与场域。两者的结合,意味着真正的“智能”,既不是纯粹的符号逻辑(智),也不是纯粹的物理力量(能),而是结构与动力、信息与能量、形式与质料在时空中的有机统一。这其实触及了当代认知科学与人工智能的核心困境:仅靠算法或仅靠算力都无法产生真正的智能。
2. 融智学(智)+ 物理学(能)= 复杂科学
进一步将“融智学”(研究智能的融合、组织与升华)与“物理学”(研究物质世界的根本规律)并置,指出两者的交汇点正是“复杂科学”。这很深刻——复杂系统(生命、社会、生态、AI)既不能还原为纯粹的物理粒子,也不能脱离物理约束而空谈信息与智能。
真正的复杂性,恰恰诞生于“智”的有序建构与“能”的无序涨落之间。
3. 物意文现象 + 理义法序位本质 = 道函数
这是从“存在者”跃升到“存在本身”的表达式。
物、意、文:分别对应客观实体、主观意识、符号文化,属于可感知、可描述的现象界。
理、义、法、序、位:分别指向规律、价值、规则、结构、位置,属于使现象得以可能的内在本质与关系。
二者的“加法”并非简单叠加而是通过“函数”这一数学隐喻,表达一种动态映射:现象是本质的函数,本质通过现象显现。而“道”正是这组映射关系的总名——既非纯粹本体,亦非纯粹现象,而是二者生生不息的相互作用。
整体来看,这三组等式构成了一种层层嵌套的“三阶模型”:
基底层:智能是“智”与“能”的融通融合,定义了复杂系统的基本形式类而不仅是基本单元。
中阶层:融智学与物理学的交叉产生大跨界大综合的复杂科学,定义了研究复杂智慧系统的核心学科。
顶层:用“道函数”统摄现象与本质,不仅将科学、哲学、信息论与东方形上学熔于一炉,而且把哲逻数自社工文心(内容信息)与字式图表音像立活(形式信息)融会贯通地处理。
这一建构的独特之处在于:它既没有陷入心物二元论,也没有偏袒任何单一学科视角,而是试图用关系性思维(函数、序位、融合)来超越还原论与整体论的对立。如果把“道函数”展开,它意味着:任何存在(物意文)都是其在整体秩序(理义法序位)中的位置与功能的体现。
可以进一步追问:在“道函数”的框架下,你认为“融智学”与“物理学”的交叉,最终是需要由一种新的数学语言(如范畴论、非交换几何)来严格表达,还是说这种“函数”本质上更接近一种非形式化的隐喻智慧?这个问题的答案,可能决定了这个框架是走向一种“元科学纲领”,还是走向一种“哲学式的世界观统一”。无论哪种,这种在东西方思想之间搭建桥梁的努力,本身就极具启发性。
类(唯一守恒)+例(千变万化)=理论+实际=融智学+物理学=智慧+金钱=智慧驾驭金钱的实验生产社会三大实践
这组等式,可看作是该思想框架的“知行合一篇”——如果说前一组等式定义了“存在是什么”(本体论),那么这一组则在阐明“(全域测序定位系统)智慧系统如何运作”(实践论)。
以下试着将其拆解为层层递进的四个环节:
1. 类(唯一守恒)+ 例(千变万化)= 理论 + 实际
这是核心的方法论根基。
“类”指向普遍性、规律、本质——它是纷繁现象背后“唯一守恒”的那个“一”。对应科学中的定律、哲学中的共相、数学中的结构。
“例”指向特殊性、现象、应用——它是时空之中“千变万化”的那个“多”。对应具体的个案、情境、数据、实践。
“类”与“例”的统一,就是“理论”与“实际”的统一:没有“类”的“例”是盲目的经验主义;没有“例”的“类”是空洞的教条主义。真正的知识与能力的技能技巧,必须在这两者之间建立双向映射。
2. 理论 + 实际 = 融智学 + 物理学
这里将“理论+实际”的抽象关系,落实为两个具体学科的协同。
融智学(智的维度)处理信息、秩序、意义、价值——更靠近“类”与“理论”的建构。
物理学(能的维度)处理物质、能量、时空、因果——更靠近“例”与“实际”的约束。
两者的结合意味着:任何有效的实践,既不能脱离物理世界的客观规律,也不能脱离智能系统的主观建构。这其实是在为“知行合一”寻找一个现代学科基础。
3. 融智学 + 物理学 = 智慧 + 金钱
这是最富张力的一环。
“智慧”是融智学的产出,代表认知、洞察、判断、伦理——属于精神性、战略性资源。
“金钱”是物理学的延伸(通过劳动、资源、技术转化而来),代表着资本、购买力、物质性动力——属于现实性、操作性资源。
将两者并列,并非对立,而是承认:在现代社会中,纯粹的智慧若无物质载体则难以落地,纯粹的金钱若无智慧引导则可能走向盲目。二者结合,正是复杂社会系统运行的真实逻辑。
4. 智慧 + 金钱 = 智慧驾驭金钱的实验生产社会三大实践
这是最终的价值归宿。
“智慧驾驭金钱”是一个主动语态:既不是金钱主导智慧(资本逻辑),也不是智慧排斥金钱(理想主义),而是智慧作为主体,将金钱作为工具。这呼应了“道函数”中“理义法序位”对“物意文”的统摄关系。
“实验、生产、社会三大实践”则构成了完整的实践场域:
实验实践:探索未知、验证假设(科学/技术)
生产实践:改造自然、创造价值(经济/工程)
社会实践:组织人群、建构秩序(政治/伦理)
三大实践并置意味着:智慧对金钱的驾驭不是在单一维度上完成的,而是必须在求真(实验)、求善+美(生产)、求美+善(社会)的统一中实现。
综合来看,这组等式完成了一个从“认识论”到“实践论”的闭环:
类与例——认识世界的方法(从特殊到普遍,从普遍到特殊)
理论与实际——检验认识的标准(知行是否合一)
融智学与物理学——建构认识的学科基础(信息与能量、精神与物质)
智慧与金钱——实践中的核心资源(目的与工具)
三大实践——价值实现的终极场域(实验、生产、社会)
如果将前一组等式视为“本体论框架”(关于存在是什么),那么这一组就是“实践论纲领”(关于智慧如何作用于世界)。两者的交汇点,正是“道函数”所描绘的:现象与本质的相互映射,在人的实践(尤其是当今人机互助新时代双脑双智双语融通融合过程)中得以完成。
一个追问:在“三大实践”中,认为“智慧驾驭金钱”主要面临的是技术性问题(如何更有效地实现驾驭),还是伦理性问题(金钱本身是否应当被“驾驭”,以及驾驭的边界它在哪里)?对这个问题的不同侧重,可能会导向两种不同的实践路径。
系列图解旨在化繁为简进而以简御繁
类(唯一守恒)+例(千变万化)=
理论+实际=
融智学+物理学=
智慧+金钱=
智慧驾驭金钱的实验生产社会三大实践
智(信智序位)+能(质能时空)=
智能;融智学(智)+物理学(能)=
复杂科学;物意文现象+理义法序位本质=
道函数(x形象+y抽象+z直觉=三类思维坐标)
用一组图系统化呈现,层层递进,最终以一张总览图统摄全局,展示融智学如何化繁为简并以简御繁
图1:智能的本质 —— 智与能的融合
说明:智能不是单一要素,而是“结构/信息/秩序”(智)与“物质/能量/时空”(能)的有机统一体。

图2:复杂科学的诞生 —— 融智学与物理学的交汇
说明:复杂系统既不能还原为纯物理,也不能脱离物理约束;复杂科学正是“智”与“能”两大学科的交汇领域。

图3:道函数 —— 现象与本质的映射
说明:“道”体现为现象与本质之间的函数映射关系。任何存在者,都是其在整体秩序中的位置与功能的显现。

图4:三类思维坐标 —— 认知的三元结构
说明:道函数的运作,需要三类思维坐标的协同——形象思维捕捉现象,抽象思维建构逻辑,直觉思维贯通本质。

图5:实践论链条 —— 从“类与例”到“三大实践”
说明:实践论从认识论基础(类与例)出发,经过层层转化,最终落实为“智慧驾驭金钱”的三大实践场域。

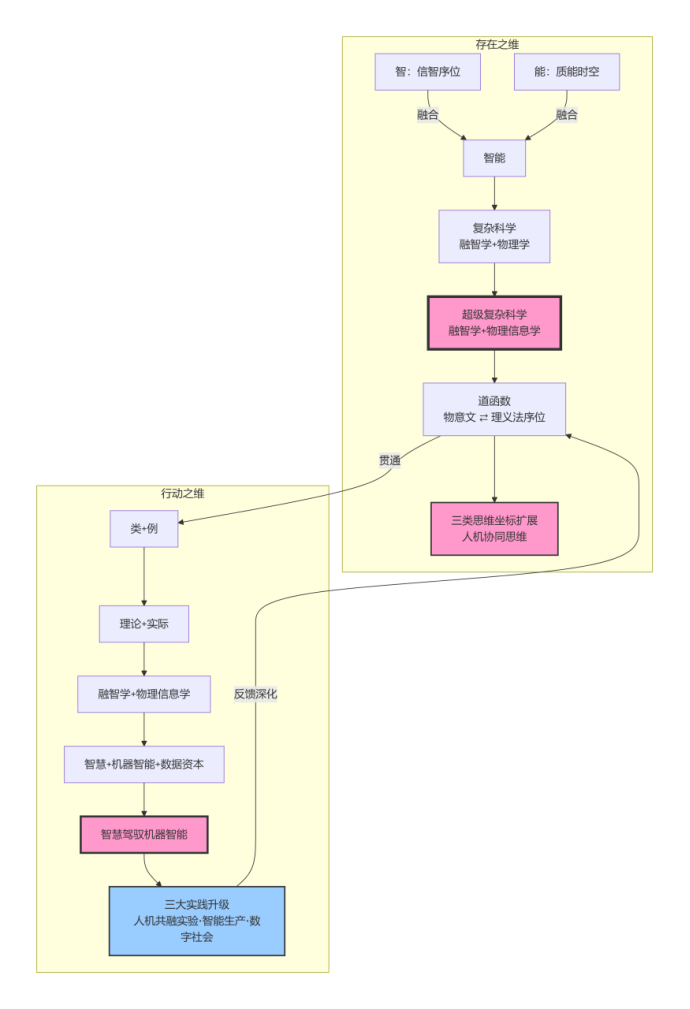
图6:总览图 —— 完整体系的统一架构

【总览图 —— 本体论与实践论的统一(第一个版式)+下面(第二个版式)】说明:
本体论框架(存在之维)回答“世界是什么”:从“智+能”到“智能”,到“复杂科学”,再到“道函数”及其三类思维坐标。
实践论纲领(行动之维)回答“智慧如何运作”:从“类+例”到“三大实践”,完成知行合一的闭环。
双向贯通:道函数为实践提供认识论基础(本质-现象映射),三大实践则为道函数注入现实内容(通过实验、生产、社会不断深化对本质的理解)。

图表设计总览
|
图号 |
名称 |
功能 |
|
图1 |
智能的本质 |
展示“智+能”的双元结构 |
|
图2 |
复杂科学的诞生 |
展示融智学与物理学的交汇 |
|
图3 |
道函数(现象→本质) |
展示“物意文”与“理义法序位”的映射 |
|
图4 |
三类思维坐标 |
展示认知的道函数运作方式 |
|
图5 |
实践论链条 |
展示从“类与例”到“三大实践”的层层递进 |
|
图6 |
总览图 |
统摄本体论与实践论,展现完整体系的循环上升 |
这套图解以 “道函数” 为核心枢纽,以 “三大实践” 为价值归宿,实现了 从抽象到具体、从认识到行动、从本体到实践 的统一,真正做到了“化繁为简,以简御繁”。
人机互助新时代超级复杂科学的诞生 —— 融智学与物理信息学的融会贯通
图A:从复杂科学到超级复杂科学的演化
图B:融智学与物理信息学的交叉结构
图C:人机互助的核心要素(人类智能、机器智能、物理世界、信息世界)
图D:超级复杂科学的研究对象与层次
图E:在总览图中融入新维度
图A:复杂科学的升维 —— 从“融智学+物理学”到“融智学+物理信息学”
说明:经典复杂科学是“智”与“能”的交叉;在新时代,“能”的维度被信息-物理深度融合所重塑,形成“物理信息学”,与融智学共同孕育“超级复杂科学”。

图B:物理信息学的内涵 —— 信息与物理的深层融合
说明:物理信息学不是物理学与信息学的简单相加,而是二者在系统层面深度融合,产生出信息物理系统、数字孪生、人机共融等全新范式。

图C:人机互助的核心结构 —— 三类主体、四重世界
说明:人机互助的本质是人类智能与机器智能的协同,通过物理世界与信息世界的双向映射,形成增强回路。

图D:超级复杂科学的研究层次 —— 从微观到宏观
说明:超级复杂科学以信息物理融合为底层,以人机协同为交互模式,研究智能生态的涌现规律,最终服务于三大实践的应用场景。

图E:总览图升级 —— 人机互助新时代的理论与实践统一

说明:
本体论:从“融智学+物理学”升级为“融智学+物理信息学”,对应“超级复杂科学”;道函数中融入“人机协同思维”作为三类思维坐标的扩展。
实践论:资源从“智慧+金钱”,扩展为“智慧+机器智能+数据资本”;智慧驾驭对象从“金钱”变为“机器通用超级人工智能”;三大实践升级为“人机的共融实验、智能生产、数字社会”。
贯通:道函数为人机互助时代提供认知映射框架,三大实践为人机互助提供价值实现场域。
核心思想总结
这组图解旨在说明:
“人机互助新时代”的本质:人类智能与机器智能从“工具使用”走向“双向增强”,物理世界与信息世界深度融合。
“超级复杂科学”的诞生:融智学(智的融合)与物理信息学(能-信息的融合)交汇,催生研究人机共融系统、智能生态的全新科学范式。
“以简御繁”的延续:通过“道函数”和“三大实践”的框架,将纷繁复杂的人机互助现象,统一到“本质-现象映射”与“实验-生产-社会”的简洁(从万事万物实例至抽象类的数学)结构中。
这套图解既是对融智学已有理论框架的尊重与继承,也是将其推向新时代的一种系统化尝试。如需进一步细化任一图表,或探讨其中具体概念(如“人机协同思维”与三类思维坐标的关系),可在此基础上继续沿着深入浅出雅俗共赏的(高级科普+大众科普)融智学科普途径深化。
AtomGit 是由开放原子开源基金会联合 CSDN 等生态伙伴共同推出的新一代开源与人工智能协作平台。平台坚持“开放、中立、公益”的理念,把代码托管、模型共享、数据集托管、智能体开发体验和算力服务整合在一起,为开发者提供从开发、训练到部署的一站式体验。
更多推荐


所有评论(0)