向量库怎么选?RAG向量数据库原理与常用库对比(非常详细),小白也能看懂,收藏这一篇就够了!
一、向量数据库的分类
-
在人工智能(AI)主导的时代,文字、图像、语音、视频等多模态数据的复杂性显著增加。由于这些数据具有非结构化和多维特征,向量表示能够有效表示语义和捕捉其潜在的语义关系,促使向量数据库成为存储、检索和分析高维数据向量的关键工具。
-
向量数据库的分类,依据是否开源与是否为专用向量数据库,将其分为四类:
开源的专用向量数据库,如 Chroma、Vespa、LanceDB、Marqo、Qdrant 和 Milvus,这些数据库专门设计用于处理向量数据。
支持向量搜索的开源数据库,如 OpenSearch、PostgreSQL、ClickHouse 和 Cassandra,它们是常规数据库,但支持向量搜索功能。
商用的专用向量数据库,如 Weaviate 和 Pinecone,它们专门用于处理向量数据,但属于商业产品或通过商业许可获得源码。
支持向量搜索的商用数据库,如 Elasticsearch、Redis、Rockset 和 SingleStore,这些常规数据库支持向量搜索功能,同时属于商业产品或可通过商业许可获得源码。

在这里插入图片描述
二、为什么需要向量数据库
-
传统数据库通常分为关系型(SQL)数据库和非关系型(NoSQL)数据库,其中存储复杂、非结构化或半结构化信息的需求主要依赖于非关系型数据库的能力。图中展示了三种非关系型数据库类型与向量数据库:

键值数据库(Key-Value):通常用于简单的数据存储,通过键来快速访问数据。
文档数据库(Document):用于存储文档结构的数据,如 JSON 格式。
图数据库(Graph):用于表示和存储复杂的关系数据,常用于社交网络、推荐等场景。
向量数据库(Vector):用于存储和检索基于向量表示的数据,用于 AI 模型的高维度和复杂的嵌入向量。
2.1、什么场景下该选择什么样的数据库
-
示例1
如果你想要找到一本特定的书,只需通过书名来精准定位信息,键值数据库是最理想的选择。
-
示例2
如果你需要查询一本书的详细章节内容、作者简介等复杂的结构化信息,文档数据库则更为适用。
-
示例3
如果你的目标是了解书籍之间的推荐关系,或者探索作者之间的合作网络,图数据库可以高效存储和查询这些复杂的关系数据。
-
示例4
如果你希望找到与某本书内容相似的书籍,比如基于主题、风格等特征进行相似性搜索,向量数据库则能够通过计算书籍内容语义在向量空间中的距离,为你提供语义最相关的数据信息。
2.2、向量数据库的主要优势
-
向量数据库的核心在于其能够基于向量之间的相似性,快速、精确地定位和检索数据。这类数据库不仅为向量嵌入提供了优化的存储和查询功能,同时也继承了传统数据库的诸多优势,如性能、可扩展性和灵活性,满足了充分利用大规模数据的需求。相比之下,传统的基于标量的数据库由于无法应对数据复杂性和规模化处理的挑战,难以有效提取洞察并实现实时分析。
-
优势体现在以下几个方面:
数据管理:向量数据库提供了易于使用的数据存储功能,如插入、删除和更新操作。与独立的向量索引工具(如 Faiss)相比,这使得向量数据的管理和维护更加简便,因为 Faiss 需要额外的工作才能与存储解决方案集成。
元数据存储和筛选:向量数据库能够存储与每个向量条目关联的元数据,用户可以基于这些元数据进行更细粒度的查询,从而提升查询的精确度和灵活性。
可扩展性:向量数据库设计旨在应对不断增长的数据量和用户需求,支持分布式和并行处理,并通过无服务器架构优化大规模场景下的成本。
实时更新:向量数据库通常支持实时数据更新,允许动态修改数据以确保检索结果的时效性和准确性。
备份与恢复:向量数据库具备完善的备份机制,能够处理数据库中所有数据的例行备份操作,确保数据的安全性与持久性。
生态系统集成:向量数据库能够与数据处理生态系统中的其他组件(如 ETL 管道中的 Spark、分析工具如 Tableau 和 Segment、可视化平台如 Grafana)轻松集成,从而简化数据管理工作流程。此外,它还能够无缝集成 AI 相关工具,如 LangChain、LlamaIndex 和 Cohere,进一步增强其应用潜力。
数据安全与访问控制:向量数据库通常提供内置的数据安全功能和访问控制机制,以保护敏感信息。通过命名空间实现的多租户管理,允许用户对索引进行完全分区,甚至可以在各自的索引中创建完全隔离的分区,确保数据的安全性和访问的灵活性。
-
由于其上述特性,向量数据库可以广泛应用于 LLM RAG 系统、推荐系统、异常检测、计算机视觉、自然语言处理等多种 AI 产品生产场景中。
-
综上所述,向量数据库是一类专门为生产场景下的向量嵌入管理而构建的数据库。与传统的基于标量的数据库及独立的向量索引相比,向量数据库在性能、可扩展性、安全性和生态系统集成等方面展现了显著的优势,为现代数据管理提供了强有力的支持。
三、向量数据库是如何工作的
- 向量数据库是一种专门用于存储和检索多维向量的数据库类型,与传统的基于行列结构的数据库不同,它主要处理高维空间中的数据点。传统数据库通常处理字符串、数字等标量数据,并通过精确匹配来查询数据。然而,向量数据库的操作逻辑则是基于相似性搜索,即在查询时,应用特定的相似性度量(如余弦相似度、欧几里得距离等)来查找与查询向量最相似的向量。
3.1、向量数据库的核心
- 向量数据库的核心在于其高效的索引和搜索机制。为了优化查询性能,它采用了如哈希、量化和基于图形的多种算法。这些算法通过构建如层次化可导航小世界(HNSW)图、产品量化(PQ)和位置敏感哈希(LSH)等索引结构,显著提升了查询速度。这种搜索过程并非追求绝对精确,而是通过近似最近邻(ANN)算法在速度与准确性之间进行权衡,从而实现快速响应。
3.2、 向量数据库的索引结构
- 向量数据库的索引结构可以理解为一种预处理步骤,类似于为图书馆中的书籍编制索引,方便快速找到所需内容。HNSW 图通过在多层结构中将相似向量连接在一起,快速缩小搜索范围。PQ 则通过压缩高维向量,减少内存占用并加速检索,而 LSH 则通过哈希函数将相似向量聚集在一起,便于快速定位。
3.3、向量数据库的搜索机制
- 向量数据库的搜索机制不是追求精确匹配,而是通过近似最近邻(ANN)算法在速度与准确性之间找到最佳平衡。ANN 算法通过允许一定程度的误差,在显著提高搜索速度的同时,依然能够找到与查询相似度较高的向量。这种策略对于需要实时、高精度响应的应用场景尤为重要。
3.4、向量数据库的工作流程
-
向量数据库的工作流程涵盖了从数据处理、向量化、向量存储、向量索引到最终检索的全链条操作,确保在复杂的数据环境中实现高效的存储、索引和相似性搜索。具体流程如下:

数据处理与向量化原始数据首先被处理并转化为向量嵌入。这一步通过嵌入模型实现,模型利用深度学习算法提取数据的语义特征,生成适合后续处理的高维向量表示。
向量存储转化后的向量嵌入存储在数据库中。这一环节确保数据在高效检索的同时,能够以优化的方式管理和维护存储资源,以适应不同规模和复杂度的应用需求。
向量索引存储的向量嵌入需要经过索引处理,以便在后续查询中快速定位相关数据。索引过程通过构建特定的结构,使得数据库能够在大规模数据集上实现高效的查询响应。
向量搜索在接收到查询后,数据库通过已建立的索引结构执行相似性搜索,找出与查询向量最为接近的数据点。这一阶段的重点在于平衡搜索的速度与准确性,确保在大数据环境下提供快速且相关的查询结果。常见的向量搜索方法包括余弦相似度、欧几里得距离和曼哈顿距离。
数据检索最后,数据库从匹配的向量中检索出对应的原始数据,并根据特定的需求进行必要的后处理。这一步骤确保最终结果能够准确反映用户的查询意图,并提供有意义的输出。
3.5、向量数据库的主要功能
-
在 RAG 系统中,向量数据库起着重要的作用。其主要功能:
在于索引过程中,建立高效的向量索引结构,以便快速定位与查询相关的向量数据。
在查询阶段,系统将输入的提示转化为向量表示形式,并从数据库中检索出与之最相关的向量及其对应的分块数据。
通过这种索引和检索机制,检索到的向量为生成模型提供了必要的上下文信息,使模型能够依据当前的语义上下文生成更加精准和相关的响应。

在这里插入图片描述
四、常用向量数据库
-
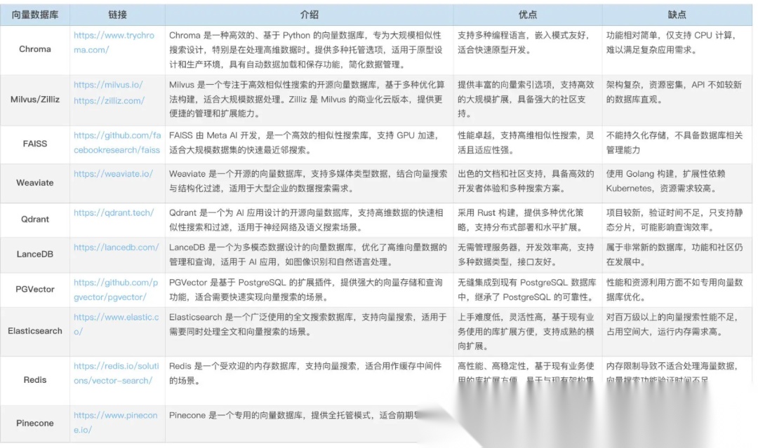
下面列出十个目前主流的向量数据库,展示其数据库链接、介绍、优点与缺点。根据开发者具体的使用场景和技术需求,选择最适合的向量数据库解决方案是关键。

-
根据上面所示特点,
对于需要快速开发和轻量化部署的项目,Chroma、Qdrant 是不错的选择。
对于追求高性能和可扩展性的企业级应用,可以考虑 Milvus/Zilliz。
FAISS 是适合对性能有极致要求、不要求持久化和数据管理的场景。
Weaviate、LanceDB 在处理多模态数据方面表现突出,适用于需要管理多种数据类型(如图像、文本、音频等)的 AI 应用。
如果需要无缝集成现有数据库并进行向量搜索,PGVector、Elasticsearch、Redis 是理想的方案。
不希望管理基础设施的用户则可以选择 Pinecone 这样的全托管服务。
五、向量数据库实战
-
使用 Chroma 作为 RAG 项目的向量库,以替代原先无法持久化的 Faiss 库。
-
Chroma 是一种简单且易于持久化的向量数据库,它以轻量级、开箱即用的特性著称。Chroma 支持内存中操作和磁盘持久化,能够高效地管理和查询向量数据,非常适合快速集成和开发。其设计简洁且不需要复杂的配置,使开发者能够专注于核心功能的实现而无需担心底层存储的复杂性。
-
本章节的代码文件为 rag_app_lesson5.py。下载本课程对应的 Gitee https://gitee.com/techleadcy/rag_app.git上托管项目
-
拉取代码:
git clone https://gitee.com/techleadcy/rag_app.git -
创建并激活虚拟环境,若已创建则无需重复执行:
python3 -m venv rag_env -
命令行中拉取仓库的最新代码,执行依赖库安装命令,本课时对应的是 ChromaDB 库:
source rag_env/bin/activatepip install -U pip chromadb langchain langchain_community sentence-transformers dashscope unstructured pdfplumber python-docx python-pptx markdown openpyxl pandas -i https://pypi.tuna.tsinghua.edu.cn/simple -
代码中设置大模型 qwen_model,qwen_api_key 参数,访问阿里云百炼大模型服务平台 https://www.aliyun.com/product/bailian获得。
-
执行代码
python rag_app/rag_app_lesson5.py -
该章节涉及的代码改动均已在 rag_app_lesson5.py 文件中添加详细注释,主要包括以下内容:
引入 Chroma 向量数据库 chromadb,引入 uuid 模块用于为每个文本块生成唯一的 ID。
在 main 方法中,创建了 Chroma 本地存储实例 client 和存储集合 collection,实例数据库存储在相对路径 rag_app/chroma_db 下,数据存储在 documents 集合中。
在 indexing_process 方法中,将文档切块后的文本块的 ID、嵌入向量和原始文本块内容存储到 ChromaDB 的 documents 集合中。
在 retrieval_process 方法中,使用 Chroma 向量数据库检索与查询(query)最相似的 top_k 个文本块。
-
具体代码改动如下:
-
引入依赖库:
import chromadb # 引入 Chroma 向量数据库import uuid # 生成唯一IDimport shutil # 文件操作模块,为了避免既往数据的干扰,在每次启动时清空 ChromaDB 存储目录中的文件 -
main 方法:
def main(): print("RAG过程开始.") # 为了避免既往数据的干扰,在每次启动时清空 ChromaDB 存储目录中的文件 chroma_db_path = os.path.abspath("rag_app/chroma_db") if os.path.exists(chroma_db_path): shutil.rmtree(chroma_db_path) # 创建ChromaDB本地存储实例和collection client = chromadb.PersistentClient(chroma_db_path) collection = client.get_or_create_collection(name="documents") embedding_model = load_embedding_model() indexing_process('rag_app/data_lesson3', embedding_model, collection) query = "下面报告中涉及了哪几个行业的案例以及总结各自面临的挑战?" retrieval_chunks = retrieval_process(query, collection, embedding_model) generate_process(query, retrieval_chunks) print("RAG过程结束.") -
indexing_process 方法:
def indexing_process(folder_path, embedding_model, collection): all_chunks = [] all_ids = [] for filename in os.listdir(folder_path): file_path = os.path.join(folder_path, filename) if os.path.isfile(file_path): document_text = load_document(file_path) if document_text: print(f"文档 {filename} 的总字符数: {len(document_text)}") text_splitter = RecursiveCharacterTextSplitter(chunk_size=512, chunk_overlap=128) chunks = text_splitter.split_text(document_text) print(f"文档 {filename} 分割的文本Chunk数量: {len(chunks)}") all_chunks.extend(chunks) # 生成每个文本块对应的唯一ID all_ids.extend([str(uuid.uuid4()) for _ in range(len(chunks))]) embeddings = [embedding_model.encode(chunk, normalize_embeddings=True).tolist() for chunk in all_chunks] # 将文本块的ID、嵌入向量和原始文本块内容添加到ChromaDB的collection中 collection.add(ids=all_ids, embeddings=embeddings, documents=all_chunks) print("嵌入生成完成,向量数据库存储完成.") print("索引过程完成.") print("********************************************************") -
retrieval_process 方法:
def retrieval_process(query, collection, embedding_model=None, top_k=6): query_embedding = embedding_model.encode(query, normalize_embeddings=True).tolist() # 使用向量数据库检索与query最相似的top_k个文本块 results = collection.query(query_embeddings=[query_embedding], n_results=top_k) print(f"查询语句: {query}") print(f"最相似的前{top_k}个文本块:") retrieved_chunks = [] # 打印检索到的文本块ID、相似度和文本块信息 for doc_id, doc, score in zip(results['ids'][0], results['documents'][0], results['distances'][0]): print(f"文本块ID: {doc_id}") print(f"相似度: {score}") print(f"文本块信息:\n{doc}\n") retrieved_chunks.append(doc) print("检索过程完成.") print("********************************************************") return retrieved_chunks
学AI大模型的正确顺序,千万不要搞错了
🤔2026年AI风口已来!各行各业的AI渗透肉眼可见,超多公司要么转型做AI相关产品,要么高薪挖AI技术人才,机遇直接摆在眼前!
有往AI方向发展,或者本身有后端编程基础的朋友,直接冲AI大模型应用开发转岗超合适!
就算暂时不打算转岗,了解大模型、RAG、Prompt、Agent这些热门概念,能上手做简单项目,也绝对是求职加分王🔋

📝给大家整理了超全最新的AI大模型应用开发学习清单和资料,手把手帮你快速入门!👇👇
学习路线:
✅大模型基础认知—大模型核心原理、发展历程、主流模型(GPT、文心一言等)特点解析
✅核心技术模块—RAG检索增强生成、Prompt工程实战、Agent智能体开发逻辑
✅开发基础能力—Python进阶、API接口调用、大模型开发框架(LangChain等)实操
✅应用场景开发—智能问答系统、企业知识库、AIGC内容生成工具、行业定制化大模型应用
✅项目落地流程—需求拆解、技术选型、模型调优、测试上线、运维迭代
✅面试求职冲刺—岗位JD解析、简历AI项目包装、高频面试题汇总、模拟面经
以上6大模块,看似清晰好上手,实则每个部分都有扎实的核心内容需要吃透!
我把大模型的学习全流程已经整理📚好了!抓住AI时代风口,轻松解锁职业新可能,希望大家都能把握机遇,实现薪资/职业跃迁~
这份完整版的大模型 AI 学习资料已经上传CSDN,朋友们如果需要可以微信扫描下方CSDN官方认证二维码免费领取【保证100%免费】

AtomGit 是由开放原子开源基金会联合 CSDN 等生态伙伴共同推出的新一代开源与人工智能协作平台。平台坚持“开放、中立、公益”的理念,把代码托管、模型共享、数据集托管、智能体开发体验和算力服务整合在一起,为开发者提供从开发、训练到部署的一站式体验。
更多推荐


所有评论(0)