毕设程序java琴行管理系统的设计与实现 基于SpringBoot的乐器培训机构信息化管理平台的设计与实现 Java音乐艺术培训中心数字化运营系统的设计与开发
毕设程序java琴行管理系统的设计与实现4m6pmrsd (配套有源码 程序 mysql数据库 论文)
本套源码可以在文本联xi,先看具体系统功能演示视频领取,可分享源码参考。
随着社会经济发展和人们精神文化需求的提升,音乐艺术教育逐渐成为大众文化生活的重要组成部分。琴行作为连接乐器供应与音乐培训服务的重要载体,其业务范围涵盖乐器销售、课程培训、琴房租赁等多个维度。然而,传统琴行普遍依赖手工记账和纸质档案管理,在学员信息维护、课程安排协调、乐器库存追踪、教师绩效核算等方面存在效率低下、数据易错、信息滞后等问题。特别是在学员规模扩大、课程种类增多、乐器品类丰富的经营场景下,粗放式管理模式已难以支撑精细化运营需求。因此,借助互联网技术与数据库管理系统构建一套专业化、数字化的业务管理平台,成为琴行行业提升服务品质、优化资源配置、增强市场竞争力的必然选择。
本文围绕乐器培训与乐器销售一体化管理场景,系统阐述了从需求分析到设计实现的完整过程。文档首先对开发所采用的技术栈进行了说明,包括Java编程语言、SpringBoot后端框架、Vue前端框架以及MySQL关系型数据库等核心技术组件,分析了各项技术在系统开发中的优势与适用性。随后,文档从经济可行性与技术可行性两个维度论证了项目落地的现实基础,并深入剖析了管理员、教师、学生三类角色在日常业务中的功能需求与操作流程。在系统设计部分,详细展示了基于B/S架构的三层体系结构(表现层、业务层、持久层),采用MVC设计模式实现前后端分离,给出了系统总体功能结构图以及包含琴房信息、教师工资、琴房课程、教师点评、公告信息、风采展示、预约琴房、乐器信息、调课申请、学生评价、乐器校音、乐器课程、乐器订单、课程调整等核心实体的数据库E-R图设计,完整呈现了25张数据表的字段结构与关联关系。在系统实现章节,文档说明了Windows10环境下的开发配置与运行环境,通过界面截图与文字描述相结合的方式,展示了系统首页、用户注册、个人中心、后台登录等基础功能,以及学生管理、教师管理、课程分类管理、琴房课程管理、乐器信息管理、乐器订单管理、乐器课程管理、调课申请管理、课程调整管理、教师点评管理、公告信息分类管理等具体功能模块的操作界面与交互逻辑。
本系统实现了以下完整功能模块:学生管理模块支持学生基础信息的增删改查与账户维护;教师管理模块实现教师档案与账户权限管理;课程分类模块提供课程类型的层级划分与维护;琴房课程模块支持课程发布与教师关联;教师工资模块实现薪资结构配置与月度核算;乐器类型模块管理乐器品类体系;乐器信息模块维护乐器库存、价格、描述等完整档案;乐器订单模块处理学生购买流程与支付状态跟踪;琴房信息模块管理琴房资源的空间属性与使用状态;预约琴房模块支持学生在线预约与审核流程;风采展示模块提供图文视频内容发布功能;乐器校音模块记录校音服务过程与音频存档;乐器课程模块管理一对一或小班课程安排;调课申请模块处理课程时间变更请求;课程调整模块记录调课执行结果;学生评价模块支持学生对教师的评分与评语;教师点评模块实现教师对学生的反馈记录;系统管理模块涵盖公告信息、轮播图、关于我们等站点配置;个人资料模块为各角色提供账户信息维护入口;收藏功能允许用户标记感兴趣的乐器或课程。
整体而言,该平台通过整合琴行核心业务场景,构建了覆盖乐器销售、课程培训、琴房租赁三大业务线的闭环管理体系,实现了从商品展示、在线交易、预约服务到教学评价的全流程数字化,为传统琴行向现代化、信息化运营模式转型提供了可落地的技术解决方案。
注:以上是纯课题毕业设计功能介绍,并非实际开发完成,最终开发完成的毕业设计程序以下面的的环境软件、功能图和界面为准。
系统所需要的环境软件:idea、eclipse+mysql5.7、8.0+Navicat+JDK1.8+tomcat7.0
3.1可行性分析
3.1.1经济可行性分析
本系统所需要用到的所以的工具都是开源,不收费的,并且本系统因为不具有太过于复杂的结构,用户维护系统的费用也不高。所以,本系统的经济可行性是可行的。
3.1.2技术可行性分析
该论文中琴行管理系统将被实现为采用 B/S架构,主要使用java语言进行系统后端开发,同时选用MySQL作为持久层交互的数据库,系统同时使用springboot框架,使开发过程能够变得高效简便。这里采用的MVC 三层架构,将业务逻辑、数据存取、界面显示分离开的程序开发模式,使用这种模式进行开发、组织代码,可以将所有的业务逻辑整合到一个实体类中,这样的话在有新需求提出或者某个需求需要进行变更的时候,不需要大量的修改程序,只需要找到对应的功能模块进行修改,这极大地方便了程序的维护,提高了程序的可扩展性。
3.2系统需求分析
3.2.1功能需求
本论文中实现的琴行管理系统将以教师和学生核心的日常信息维护工作为主,主要涵盖了学生、教师、课程分类、琴房课程、教师工资、乐器类型、乐器信息、乐器订单、琴房信息、预约琴房、风采展示、乐器校音、乐器课程、调课申请、课程调整、学生评价、教师点评、系统管理、个人资料等功能,采用该琴行管理系统将满足管理员、教师和学生日常管理工作的基本需求。本系统与教师和学生操作的全过程相契合,从教师和学生登录开始录入系统,然后记录琴行信息,从而让教师和学生对系统的管理都能够清晰规范,相应信息的检索和维护简单高效,进而提高教师和学生整体工作的效率。
3.2.2 性能需求
(1)故障率低
低故障率对琴行管理系统十分重要,如果故障率较高,将会给用户的日常工作和服务带来很大不变。所以系统的实现要尽可能的保证更低的故障率,以保障系统的平稳运行。
因此,除了保证使用系统的硬件较为可靠外,在程序的设计上,我们需要增加一些预防性功能,比如当系统中的某些功能运行出现故障时,提供预防措施,例如给出错误信息告知用户然后结束该功能,否则的话可能因为一个功能的故障导致整个系统瘫痪。
(2)界面友好
琴行管理系统设计的目的在于帮助管理员、教师和学生能够更加高效轻松地进行日常的管理工作,所以作为一个工具,该系统应该被设计得易于上手使用,整个系统界面需要简洁明了、清晰易懂,而且一定要为管理员、教师和学生提供必要的提示信息,比如在登录时用户密码或者用户名输入错误时要给予提示。总之一定要从使用者的角度出发,去设计用户操作界面。
3.2.3 安全性需求
首先要保证服务器不受攻击,数据库不能曝露在互联中。对使用系统的不同用户赋予相应的权限,用户只能进行自己权限允许范围内的操作。数据库中进行多用户管理,对用户的敏感信息如身份证信息,只有最高权限的数据库管理员、教师和学生可查询,其他用户无权限查看。
3.3 系统用例分析
系统综合网络空间开发设计要求。目的是将琴行管理系统将传统管理方式转换为在网上管理,完成琴行管理的方便快捷、安全性高、交易规范做了保障,目标明确。琴行管理系统可以将功能划分为管理员功能、教师功能和学生功能。
(1)、管理员关键功能包含返回主页、学生、教师、课程分类、琴房课程、教师工资、乐器类型、乐器信息、乐器订单、琴房信息、预约琴房、风采展示、乐器校音、乐器课程、调课申请、课程调整、学生评价、教师点评、系统管理、个人资料等进行管理。管理员用例如下:
图3-1 管理员用例图
(2)、教师关键功能包含返回主页、琴房课程、教师工资、乐器课程、调课申请、课程调整、学生评价、教师点评、个人资料等进行管理。教师用例如下:
图3-2 教师用例图
(3)、学生关键功能包含个人中心、修改密码、乐器订单、预约琴房、乐器校音、乐器课程调课申请、课程调整、学生评价、教师点评、我的收藏等进行管理。学生用例如下:
图3-3 学生用例图
3.4系统流程的分析
3.4.1 登录流程
登录流程如图3-4所示:
图3-4 登录流程
3.4.2个人中心管理流程
个人中心管理流程如图3-5所示:
图3-5 个人中心管理流程
3.4.3 系统操作流程
系统操作流程如图3-6所示:
图3-6 系统操作流程图
3.5本章小结
在本章中对本论文要实现的琴行管理系统要实现的需求进行了详尽的说明,包括系统实现的可行性分析,整个系统在功能、性能和安全方面需求的分析,最后对整个系统不同身份用户的业务流程进行了有序的阐述。通过对以上内容的分析和说明,使得系统要实现的具体功能更加清晰,这给后面系统的设计和实现奠定了良好的基础,有助于整个程序开发的顺利进行。
通过前三章的分析说明,本论文中琴行管理系统已经具有了良好的实现基础,目前的第四章将对系统的具体实现进行说明介绍。
4.1系统结构设计
随着互联网的兴起以及国内外许多B/S架构的优秀系统被广泛使用而变得流行,B/S架构成为了系统开发的主流。本论文中的琴行管理系统也同样采用了B/S架构标准的三层架构,即将整个系统划分为表现层、业务层和持久层这三层,并且在表现层采用MVC设计模型。
采用B/S架构,整个系统的核心业务逻辑都被放在服务器端,使得开发过程变得方便。虽然这会使得服务器端的压力较大,但在Ajax等技术兴起后,在前端也就是浏览器端也可以实现部分业务逻辑,一定程度上分担了服务器的压力。
同时,该系统采用的B/S架构,将整个系统进行分层。在表现层,主要负责处理从客户端接收到的请求,根据请求内容进行处理后向客户端响应结果。在业务层中,囊括了整个系统的核心业务逻辑,它位于数据访问层之上表现层之下,表现层的请求发送至业务层,业务层将根据编写好的业务逻辑与数据层进行交互。但是每个层之间是不具有必然联系的,表现层的请求发送至业务层,业务层在接受到后可以不进行处理,这并不会导致整个系统出现错误。所以只要层与层之间交互的接口不发生变化,某一层的变更并不会对其它层产生影响。所以这种架构的系统实际上很易于扩充,只要表现层有新的请求发送给业务层,业务层只要有相应的处理逻辑就好了,所以业务逻辑层的设计是十分重要的。而在持久层,主要进行的就是数据的存取,也就是和数据库打交道。
以上这种对程序进行分层的方式,可以使开发者专注于结构中的某一层,每一层要进行的工作十分明确,降低了耦合性,这种标准化的开发方式,有利于程序的复用,也极大地降低了之后对系统功能扩充和维护的成本。
4.2系统功能结构设计图
以上所涉及到的有关的功能,都是用功能结构图来简洁和清晰的表示出来,功能结构图就是能够把比较复杂的功能结构用图的形式清晰的描绘下来,并且为后续的设计以及测试等模块提供了明确的方向,在构思功能结构图的时候,便可以给设计的过程带来一定的思维导向,不至于在设计过程中有所遗漏,可以尽可能的明确系统所涉及到的功能。
以上所涉及到相关的功能以简洁清晰的方式来表示的,将复杂的结构以图形的形式画清楚,并且为后续的设计和测试模块提供了明确的方向,在构思功能结构图的时候,可以给设计过程带来一定的思维导向,在设计过程中不至于遗漏。可以尽可能明确系统所涉及的功能。
系统的总体功能结构图如图4-1所示。

图 4-1系统总体结构图
4.3数据库设计
数据库对所有信息管理系统来说都十分重要,因为系统中的核心功能大多都依赖于数据库,所以数据库的设计将对系统的性能和功能实现起到重要作用。该系统内总共有两类对象,分别是管理员,用户,数据库设计将根据这些用户的属性来实现,同时,建立表的结构以及表与表之间的关系。
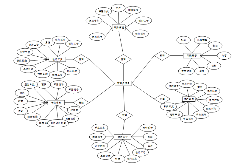
4.3.1 概念模型设计
数据库在程序的设计中扮演了重要的角色,它将系统涉及的数据全部容纳其中,在数据库设计时,为了能够明确思路,清晰明了一般都是先构建E-R图,ER图是由实体及其关系构成的图,通过E/R图可以清楚地描述系统涉及到的实体之间的相互关系。在系统中将对 “风采展示、预约琴房、琴房课程、教师工资、琴房信息、教师点评”等几个主要的实体属性进行布局,如图4-2所示:

图4-2系统局部E-R图
5.1系统开发环境以及运行环境
5.1.1 系统开发环境
表5-1 开发环境
|
开发使用的操作系统 |
Windows10 |
|
开发使用的编程语言 |
java |
|
开发框架选择 |
springboot |
|
选取的数据库 |
MySQL |
5.1.2 系统运行环境
本琴行管理系统的运行环境如表5-2所示。
表5-2 客户端运行环境
|
运行使用操作系统 |
Windows10 |
|
客户端软件 |
Chrome浏览器 |
5.2前台功能实现
5.2.1系统首页页面
当人们打开系统的网址后,首先看到的就是首页界面。在这里,人们能够看到系统的导航条,通过导航条导航进入各功能展示页面进行操作。系统首页界面如图5-1所示:

图5-1 系统首页界面
在注册流程中,学生在Vue前端填写必要信息(如用户名、密码等)并提交。前端将这些信息通过HTTP请求发送到Java后端。后端处理这些信息,检查用户名是否唯一,并将新用户数据存入MySQL数据库。完成后,后端向前端发送注册成功的确认,前端随后通知学生完成注册。这个过程实现了新用户的数据收集、验证和存储。系统注册页面如图5-2所示:

图5-2系统注册页面
5.2.2个人中心
个人中心:在个人中心页面可以对个人中心、修改密码、乐器订单、预约琴房、乐器校音、乐器课程调课申请、课程调整、学生评价、教师点评、我的收藏进行详细操作;如图5-3所示:

图5-3个人中心界面
调课申请:在调课申请页面的输入栏中输入标题、申请编号、乐器名称、乐器类型、调课原因、申请时间、学生账号、学生姓名、教师工号、是否审核、审核回复进行查询调课申请详细信息;调课申请页面如图5-4所示:

图5-4调课申请详细页面
5.3后台模块实现
在登录流程中,用户首先在Vue前端界面输入用户名和密码。这些信息通过HTTP请求发送到Java后端。后端接收请求,通过与MySQL数据库交互验证用户凭证。如果认证成功,后端返回给前端,允许用户访问系统。这个过程涵盖了从用户输入到系统验证和响应的全过程。后台登录界面图5-5所示。

图5-5 后台登录界面
5.3.1管理员功能实现
管理员进入主页面,主要功能包括对返回主页、学生、教师、课程分类、琴房课程、教师工资、乐器类型、乐器信息、乐器订单、琴房信息、预约琴房、风采展示、乐器校音、乐器课程、调课申请、课程调整、学生评价、教师点评、系统管理、个人资料等进行操作。管理员主页面如图5-6所示:

图5-6管理员主界面
学生功能在视图层(view层)进行交互,比如点击“搜索、新增或删除”按钮或填写学生信息表单。这些学生表单动作被视图层捕获并作为请求发送给相应的控制器层(controller层)。控制器接收到这些请求后,调用服务层(service层)以执行相关的业务逻辑,例如验证输入数据的有效性和与数据库的交互。服务层处理完这些逻辑后,进一步与数据访问对象层(DAO层)交互,后者负责具体的数据操作如查看、修改或删除学生信息,并将操作结果返回给控制器。最终,控制器根据这些结果更新视图层,以便学生功能可以看到最新的信息或相应的操作反馈。学生界面如图5-7所示:

图5-7学生界面
教师功能在视图层(view层)进行交互,比如点击“搜索、新增或删除”按钮或填写教师信息表单。这些教师表单动作被视图层捕获并作为请求发送给相应的控制器层(controller层)。控制器接收到这些请求后,调用服务层(service层)以执行相关的业务逻辑,例如验证输入数据的有效性和与数据库的交互。服务层处理完这些逻辑后,进一步与数据访问对象层(DAO层)交互,后者负责具体的数据操作如查看、修改或删除教师信息,并将操作结果返回给控制器。最终,控制器根据这些结果更新视图层,以便教师功能可以看到最新的信息或相应的操作反馈。教师界面如图5-8所示:

图5-8教师界面
课程分类功能在视图层(view层)进行交互,比如点击“搜索、新增或删除”按钮或填写课程分类信息表单。这些课程分类表单动作被视图层捕获并作为请求发送给相应的控制器层(controller层)。控制器接收到这些请求后,调用服务层(service层)以执行相关的业务逻辑,例如验证输入数据的有效性和与数据库的交互。服务层处理完这些逻辑后,进一步与数据访问对象层(DAO层)交互,后者负责具体的数据操作如查看、修改或删除课程分类信息,并将操作结果返回给控制器。最终,控制器根据这些结果更新视图层,以便课程分类功能可以看到最新的信息或相应的操作反馈。课程分类界面如图5-9所示:

图5-9课程分类界面
琴房课程功能在视图层(view层)进行交互,比如点击“搜索或删除”按钮或填写琴房课程信息表单。这些琴房课程表单动作被视图层捕获并作为请求发送给相应的控制器层(controller层)。控制器接收到这些请求后,调用服务层(service层)以执行相关的业务逻辑,例如验证输入数据的有效性和与数据库的交互。服务层处理完这些逻辑后,进一步与数据访问对象层(DAO层)交互,后者负责具体的数据操作如查看或删除琴房课程信息,并将操作结果返回给控制器。最终,控制器根据这些结果更新视图层,以便琴房课程功能可以看到最新的信息或相应的操作反馈。琴房课程界面如图5-10所示:

图5-10琴房课程界面
乐器信息功能在视图层(view层)进行交互,比如点击“搜索、新增或删除”按钮或填写乐器信息表单。这些乐器信息表单动作被视图层捕获并作为请求发送给相应的控制器层(controller层)。控制器接收到这些请求后,调用服务层(service层)以执行相关的业务逻辑,例如验证输入数据的有效性和与数据库的交互。服务层处理完这些逻辑后,进一步与数据访问对象层(DAO层)交互,后者负责具体的数据操作如查看、修改或删除乐器信息,并将操作结果返回给控制器。最终,控制器根据这些结果更新视图层,以便乐器信息功能可以看到最新的信息或相应的操作反馈。乐器信息界面如图5-11所示:

图5-11乐器信息界面
乐器订单功能在视图层(view层)进行交互,比如点击“搜索或删除”按钮或填写乐器订单信息表单。这些乐器订单表单动作被视图层捕获并作为请求发送给相应的控制器层(controller层)。控制器接收到这些请求后,调用服务层(service层)以执行相关的业务逻辑,例如验证输入数据的有效性和与数据库的交互。服务层处理完这些逻辑后,进一步与数据访问对象层(DAO层)交互,后者负责具体的数据操作如查看、修改或删除乐器订单信息,并将操作结果返回给控制器。最终,控制器根据这些结果更新视图层,以便乐器订单功能可以看到最新的信息或相应的操作反馈。乐器订单界面如图5-12所示:

图5-12乐器订单界面
乐器课程功能在视图层(view层)进行交互,比如点击“搜索、新增或删除”按钮或填写乐器课程信息表单。这些乐器课程表单动作被视图层捕获并作为请求发送给相应的控制器层(controller层)。控制器接收到这些请求后,调用服务层(service层)以执行相关的业务逻辑,例如验证输入数据的有效性和与数据库的交互。服务层处理完这些逻辑后,进一步与数据访问对象层(DAO层)交互,后者负责具体的数据操作如查看、修改或删除乐器课程信息,并将操作结果返回给控制器。最终,控制器根据这些结果更新视图层,以便乐器课程功能可以看到最新的信息或相应的操作反馈。乐器课程界面如图5-13所示:

图5-13乐器课程界面
调课申请功能在视图层(view层)进行交互,比如点击“搜索或删除”按钮或填写调课申请信息表单。这些调课申请表单动作被视图层捕获并作为请求发送给相应的控制器层(controller层)。控制器接收到这些请求后,调用服务层(service层)以执行相关的业务逻辑,例如验证输入数据的有效性和与数据库的交互。服务层处理完这些逻辑后,进一步与数据访问对象层(DAO层)交互,后者负责具体的数据操作如查看或删除调课申请信息,并将操作结果返回给控制器。最终,控制器根据这些结果更新视图层,以便调课申请功能可以看到最新的信息或相应的操作反馈。调课申请界面如图5-14所示:

图5-14调课申请界面
课程调整功能在视图层(view层)进行交互,比如点击“搜索或删除”按钮或填写课程调整信息表单。这些课程调整表单动作被视图层捕获并作为请求发送给相应的控制器层(controller层)。控制器接收到这些请求后,调用服务层(service层)以执行相关的业务逻辑,例如验证输入数据的有效性和与数据库的交互。服务层处理完这些逻辑后,进一步与数据访问对象层(DAO层)交互,后者负责具体的数据操作如查看、修改或删除课程调整信息,并将操作结果返回给控制器。最终,控制器根据这些结果更新视图层,以便课程调整功能可以看到最新的信息或相应的操作反馈。课程调整界面如图5-15所示:

图5-15课程调整界面
源码无偿分享,文未领取
AtomGit 是由开放原子开源基金会联合 CSDN 等生态伙伴共同推出的新一代开源与人工智能协作平台。平台坚持“开放、中立、公益”的理念,把代码托管、模型共享、数据集托管、智能体开发体验和算力服务整合在一起,为开发者提供从开发、训练到部署的一站式体验。
更多推荐



所有评论(0)