毕设程序java网咖管理系统 基于Java的网吧运营综合管理平台 Java网吧智能化服务与计费系统
毕设程序java网咖管理系统e0btvq7l (配套有源码 程序 mysql数据库 论文)
本套源码可以在文本联xi,先看具体系统功能演示视频领取,可分享源码参考。
随着互联网娱乐产业的蓬勃发展,网吧作为重要的公共上网场所,面临着管理效率低下、计费方式单一、设备维护困难、会员服务体验不佳等诸多挑战。传统的手工记录和简单的单机软件已无法满足现代网吧规模化、精细化的运营需求。因此,开发一套功能完善、操作便捷、数据安全的网咖管理系统,对于提升网吧运营效率、优化用户体验、降低管理成本具有重要的现实意义。
本文档详细阐述了一个基于Java技术开发的网咖管理系统的设计与实现过程。系统采用B/S架构,后端使用SpringBoot框架,前端采用Vue.js技术,数据库选用MySQL,实现了网吧日常运营的全流程数字化管理。文档内容涵盖了系统需求分析、总体架构设计、数据库设计、核心功能模块的详细设计与实现,以及系统部署方案等关键技术环节。
系统主要功能模块包括:
-
用户管理:会员注册与登录、个人信息维护、会员等级管理、积分累计与兑换、账户余额充值与消费记录查询
-
上机计费管理:上机登记与下机结算、计时计费与包时段计费模式切换、费率设置与时段优惠策略、实时上机状态监控
-
机位管理:机位信息录入与编辑、机位状态实时显示(空闲/使用中/故障/维护)、机位分区管理、设备配置信息管理
-
商品销售管理:商品信息录入与分类、库存管理与预警、销售订单处理、销售统计与利润分析
-
财务管理:日常收支记录、营业日报与月报生成、财务报表统计、账目明细查询与导出
-
员工管理:员工信息档案、排班考勤管理、权限角色分配、员工业绩统计
-
活动促销管理:优惠活动创建与发布、优惠券发放与核销、会员专属活动推送、活动效果统计分析
-
数据统计分析:上机时长统计、营业额趋势分析、会员活跃度分析、热门机位与时段分析、数据可视化报表展示
-
系统设置:基础参数配置、数据备份与恢复、操作日志记录、系统公告管理
该系统通过整合网吧日常运营的各项业务流程,实现了从顾客入场上机、计费结算、商品消费到财务统计的全链条数字化管理。系统支持灵活的计费策略配置,能够满足不同时段、不同会员等级的差异化定价需求;实时监控功能让管理员随时掌握网吧运营状态;完善的数据统计分析模块为经营决策提供数据支撑。整体而言,该系统有效解决了传统网吧管理中存在的信息孤岛、效率低下、数据不准确等问题,为网吧行业的信息化转型升级提供了可行的技术方案。
注:以上是纯课题毕业设计功能介绍,并非实际开发完成,最终开发完成的毕业设计程序以下面的的环境软件、功能图和界面为准。
系统所需要的环境软件:idea、eclipse+mysql5.7、8.0+Navicat+JDK1.8+tomcat7.0
3.1 技术可行性分析
网咖管理系统在使用电脑和信息分析系统这些设计没有硬性要求,电脑只要是可以正常使用的话,那么代码和页面设计就是可行的。要求高的主要是服务器,平台上传服务器一定要选择性价比高和安全性高的,打开网站一定要顺滑不卡顿,所以硬件也是可行的[2]。
所以,从以上可行性分析可得,本系统的开发使没有问题的。
3.2 操作可行性分析
将根据管理系统中的用户体验和管理员的效率来分析该措施的可行性。管理员和用户都可以通过简单的操作登录进对应的系统页面,方便用户搜索业务信息和管理人员管理数据,不需要特别懂电脑的人也可以轻松访问系统模块。该系统已完全投入使用。
3.3 需求分析
本网咖管理系统是为了提高用户查阅信息的效率和管理人员管理信息的工作效率,可以快速存储大量数据,还有信息检索功能,这大大的满足了管理员和用户这两者的需求。操作简单易懂,合理分析各个模块的功能,尽可能优化界面,让管理员和用户能使用环境更好的系统。
对比要实现的功能来分析出用户的需求,可以让用户在线对其进行添加、修改、查看、删除,这不仅满足了用户的需求,还大大的节省了时间。因此,管理员的需求也应当考虑一下,尽可能提高管理员的工作效率。
3.4 项目设计目标
本防系统采用Mysql数据库和java语言,SpringBoot框架进行开发而成,极大程度上的保证了系统的稳定性。
3.4.1 关于系统的基本要求
(1)功能要求:管理人员可以管理自己的用户管理、充值管理、饮料类型管理、电脑信息管理、上机信息管理、时长续费管理、下机信息管理、饮料信息管理、购买饮料管理、呼叫网管管理、电脑报修管理、报修反馈管理、弹窗提醒管理、系统管理、我的信息等进行管理 [3]。
(2)性能:可以准确无误的在不同的操作系统中登录到用户或者管理员的相应界面进行轻松的操作[4]。
(3)环境要求:支持不同的操纵系统和不同的平台,可用于Windows系列、Vista系统等多种操作系统[5]。
3.4.2开发目标
本网咖管理系统的主要开发目标如下:
(1)减少后台管理人员的工作量,对用户的信息进行系统的管理;
(2)必须要方便快捷的查看搜索信息并管理信息;
(3)用户是具有多样性的,所以界面要设置的简单明了,操作更要方便快捷。
3.5 系统流程分析
系统登录流程图如图所示3-1所示。

图3-1 系统登录流程图
管理员和用户可以添加信息,内容没有问题之后按下确定键就添加成功了。添加信息流程图如图3-2所示.

图3-2 添加信息流程图
用户可以选择把自己发布的信息删掉,选择要删除的文章确认之后,删除信息的操作就完成了。删除信息流程图如图3-3所示。

图3-3 删除信息流程图
3.6 本章小结
本章主要是对网咖管理系统的可行性分析和所要实现的功能进行分析,在对一系列的系统可行性分析之后,又详细的讲述了项目的目标与原则,让人们深刻的了解网咖管理系统的设计思想,之后重点对登录模块、添加模块和删除模块的流程进行了详细的图文介绍。
本章主要讲述的是网咖管理系统的设计开发结构,简单介绍了开发流程与数据库设计的原则以及数据表的关系结构图,并且详细的展示了数据表的内部结构信息与属性。
4.1 系统体系结构
系统启动后,在登录界面,输入正确的账号密码,选择进入管理员界面和用户界面,管理员界面是用来管理页面与用户界面可以正常的使用,并对电脑信息、饮料信息、公告信息、个人中心等进行份内的操作,系统登录结构图如图4-1所示。

图4-1 系统登录结构图
管理员模块属于是网站的后台,进入之后有大量的管理员功能,管理员也可以使用用户的功能,为了维护网站的稳定与页面的布局,将管理员模块的功能详细化后可以使用系统管理对页面进行布局修改,可以发布公告提示用户规范,用户模块只可以修改个人信息,对充值、上机信息、时长续费、下机信息、购买饮料、呼叫网管、电脑报修、报修反馈、我的收藏等信息等进行查看等,网咖管理系统总体结构图如图4-2所示。

图4-2 系统总体结构图
4.2 开发流程设计
系统的开发流程设计简单的介绍了开发过程,先对任务书进行分析,根据要实现的功能对各个模块进行开发,之后再对模块一一进行测试,测试成功后将模块整合再测试整体功能,完善整体结构[6]。开发系统流程图如图4-3所示。

图4-3开发系统流程图
4.3 数据库设计原则
数据库设计之后,根据数据库关系,可以更加清晰地了解到数据库结构,每一个数据表之间的关系,再创建数据表。快速更改和查询对应的信息,有了数据库就不用在程序和代码中寻找。
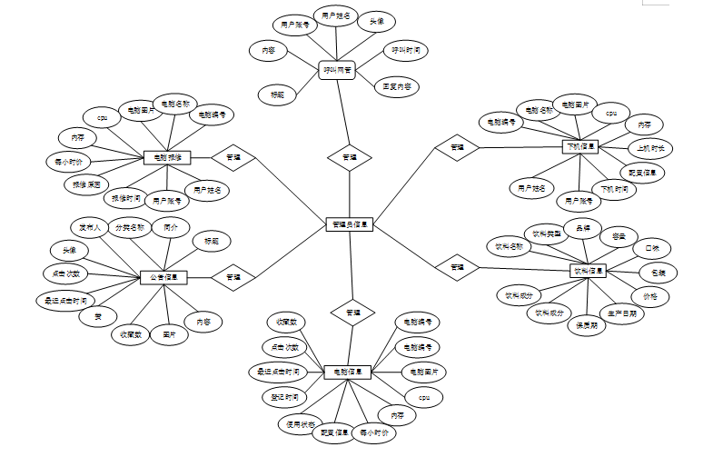
分析网咖管理系统的数据结构后,在E-R图中分析管理员登录时的模式,需要输入用户名与密码,管理员信息实体属性如下图所示。

图4-4 管理员信息实体属性图
在系统中将对 “饮料信息、下机信息、呼叫网管、电脑信息、公告信息、电脑报修”等几个主要的实体属性进行布局,如图4-5所示:

图4-5系统局部E-R图
5.1前台功能实现
5.1.1系统首页页面
当人们打开系统的网址后,首先看到的就是首页界面。在这里,人们能够看到系统的导航条,通过导航条导航进入各功能展示页面进行操作。系统首页界面如图5-1所示:

图5-1 系统首页界面
在注册流程中,用户在Vue前端填写必要信息(如用户名、密码等)并提交。前端将这些信息通过HTTP请求发送到Java后端。后端处理这些信息,检查用户名是否唯一,并将新用户数据存入MySQL数据库。完成后,后端向前端发送注册成功的确认,前端随后通知用户完成注册。这个过程实现了新用户的数据收集、验证和存储。系统注册页面如图5-2所示:

图5-2系统注册页面
电脑信息:在电脑信息页面的输入栏中输入电脑名称、电脑编号、CPU、内存、每小时价、使用状态、登记时间、点击次数进行查询,可以查看到电脑详细信息,并进行上机或收藏操作;电脑信息页面如图5-3所示:

图5-3电脑信息详细页面
5.1.2个人中心
个人中心:在个人中心页面可以对个人中心、修改密码、充值、上机信息、时长续费、下机信息、购买饮料、呼叫网管、电脑报修、报修反馈、我的收藏进行详细操作;如图5-4所示:

图5-4个人中心界面
5.2系统管理员模块实现
在登录流程中,用户首先在Vue前端界面输入用户名和密码。这些信息通过HTTP请求发送到Java后端。后端接收请求,通过与MySQL数据库交互验证用户凭证。如果认证成功,后端返回给前端,允许用户访问系统。这个过程涵盖了从用户输入到系统验证和响应的全过程。管理员登录界面图5-5所示。

图5-5管理员登录界面
管理员进入主页面,主要功能包括对系统首页、用户管理、充值管理、饮料类型管理、电脑信息管理、上机信息管理、时长续费管理、下机信息管理、饮料信息管理、购买饮料管理、呼叫网管管理、电脑报修管理、报修反馈管理、弹窗提醒管理、系统管理、我的信息等进行操作。管理员主页面如图5-6所示:

图5-6管理员主界面
用户功能在视图层(view层)进行交互,比如点击“查询信息、新增或删除”按钮或填写用户信息表单。这些用户表单动作被视图层捕获并作为请求发送给相应的控制器层(controller层)。控制器接收到这些请求后,调用服务层(service层)以执行相关的业务逻辑,例如验证输入数据的有效性和与数据库的交互。服务层处理完这些逻辑后,进一步与数据访问对象层(DAO层)交互,后者负责具体的数据操作如详情、更改或移除用户信息,并将操作结果返回给控制器。最终,控制器根据这些结果更新视图层,以便用户功能可以看到最新的信息或相应的操作反馈。用户界面如图5-7所示:

图5-7用户管理界面
充值功能在视图层(view层)进行交互,比如点击“查询信息或删除”按钮或填写充值信息表单。这些充值表单动作被视图层捕获并作为请求发送给相应的控制器层(controller层)。控制器接收到这些请求后,调用服务层(service层)以执行相关的业务逻辑,例如验证输入数据的有效性和与数据库的交互。服务层处理完这些逻辑后,进一步与数据访问对象层(DAO层)交互,后者负责具体的数据操作如详情、更改或移除充值信息,并将操作结果返回给控制器。最终,控制器根据这些结果更新视图层,以便充值功能可以看到最新的信息或相应的操作反馈。充值界面如图5-8所示:

图5-8充值管理界面
电脑信息功能在视图层(view层)进行交互,比如点击“查询信息、新增或删除”按钮或填写电脑信息表单。这些电脑信息表单动作被视图层捕获并作为请求发送给相应的控制器层(controller层)。控制器接收到这些请求后,调用服务层(service层)以执行相关的业务逻辑,例如验证输入数据的有效性和与数据库的交互。服务层处理完这些逻辑后,进一步与数据访问对象层(DAO层)交互,后者负责具体的数据操作如详情、更改或移除电脑信息,并将操作结果返回给控制器。最终,控制器根据这些结果更新视图层,以便电脑信息功能可以看到最新的信息或相应的操作反馈。电脑信息界面如图5-9所示:

图5-9电脑信息管理界面
上机信息功能在视图层(view层)进行交互,比如点击“查询信息、新增或删除”按钮或填写上机信息表单。这些上机信息表单动作被视图层捕获并作为请求发送给相应的控制器层(controller层)。控制器接收到这些请求后,调用服务层(service层)以执行相关的业务逻辑,例如验证输入数据的有效性和与数据库的交互。服务层处理完这些逻辑后,进一步与数据访问对象层(DAO层)交互,后者负责具体的数据操作如详情、更改或移除上机信息,并将操作结果返回给控制器。最终,控制器根据这些结果更新视图层,以便上机信息功能可以看到最新的信息或相应的操作反馈。上机信息界面如图5-10所示:

图5-10上机信息管理界面
饮料信息功能在视图层(view层)进行交互,比如点击“查询信息、新增或删除”按钮或填写饮料信息表单。这些饮料信息表单动作被视图层捕获并作为请求发送给相应的控制器层(controller层)。控制器接收到这些请求后,调用服务层(service层)以执行相关的业务逻辑,例如验证输入数据的有效性和与数据库的交互。服务层处理完这些逻辑后,进一步与数据访问对象层(DAO层)交互,后者负责具体的数据操作如详情、更改或移除饮料信息,并将操作结果返回给控制器。最终,控制器根据这些结果更新视图层,以便饮料信息功能可以看到最新的信息或相应的操作反馈。饮料信息界面如图5-11所示:

图5-11饮料信息管理界面
购买饮料功能在视图层(view层)进行交互,比如点击“查询信息或删除”按钮或填写购买饮料信息表单。这些购买饮料表单动作被视图层捕获并作为请求发送给相应的控制器层(controller层)。控制器接收到这些请求后,调用服务层(service层)以执行相关的业务逻辑,例如验证输入数据的有效性和与数据库的交互。服务层处理完这些逻辑后,进一步与数据访问对象层(DAO层)交互,后者负责具体的数据操作如详情、更改或移除购买饮料信息,并将操作结果返回给控制器。最终,控制器根据这些结果更新视图层,以便购买饮料功能可以看到最新的信息或相应的操作反馈。购买饮料界面如图5-12所示:

图5-12购买饮料管理界面
呼叫网管功能在视图层(view层)进行交互,比如点击“查询信息、新增或删除”按钮或填写呼叫网管信息表单。这些呼叫网管表单动作被视图层捕获并作为请求发送给相应的控制器层(controller层)。控制器接收到这些请求后,调用服务层(service层)以执行相关的业务逻辑,例如验证输入数据的有效性和与数据库的交互。服务层处理完这些逻辑后,进一步与数据访问对象层(DAO层)交互,后者负责具体的数据操作如详情、更改或移除呼叫网管信息,并将操作结果返回给控制器。最终,控制器根据这些结果更新视图层,以便呼叫网管功能可以看到最新的信息或相应的操作反馈。呼叫网管界面如图5-13所示:

图5-13呼叫网管管理界面
电脑报修功能在视图层(view层)进行交互,比如点击“查询信息、新增或删除”按钮或填写电脑报修信息表单。这些电脑报修表单动作被视图层捕获并作为请求发送给相应的控制器层(controller层)。控制器接收到这些请求后,调用服务层(service层)以执行相关的业务逻辑,例如验证输入数据的有效性和与数据库的交互。服务层处理完这些逻辑后,进一步与数据访问对象层(DAO层)交互,后者负责具体的数据操作如详情、更改或移除电脑报修信息,并将操作结果返回给控制器。最终,控制器根据这些结果更新视图层,以便电脑报修功能可以看到最新的信息或相应的操作反馈。电脑报修界面如图5-14所示:

图5-14电脑报修管理界面
系统管理,公告信息分类功能在视图层(view层)进行交互,比如点击“查询信息、新增或删除”按钮或填写公告信息分类信息表单。这些公告信息分类表单动作被视图层捕获并作为请求发送给相应的控制器层(controller层)。控制器接收到这些请求后,调用服务层(service层)以执行相关的业务逻辑,例如验证输入数据的有效性和与数据库的交互。服务层处理完这些逻辑后,进一步与数据访问对象层(DAO层)交互,后者负责具体的数据操作如详情、更改或移除公告信息分类信息,并将操作结果返回给控制器。最终,控制器根据这些结果更新视图层,以便公告信息分类功能可以看到最新的信息或相应的操作反馈。还可以对公告信息、关于我们、系统简介进行相应操作;公告信息分类界面如图5-15所示:

图5-15系统管理界面
源码无偿分享,文未领取
AtomGit 是由开放原子开源基金会联合 CSDN 等生态伙伴共同推出的新一代开源与人工智能协作平台。平台坚持“开放、中立、公益”的理念,把代码托管、模型共享、数据集托管、智能体开发体验和算力服务整合在一起,为开发者提供从开发、训练到部署的一站式体验。
更多推荐

所有评论(0)