SkillNet:让智能体“知技·善任“的大规模技能知识库
导读
当前AI智能体能灵活调用工具、规划复杂任务,但面临一个核心痛点:缺乏系统化的技能沉淀与共享机制。同类问题反复出现,智能体却要在不同环境中从零试错、重复踩坑。
SkillNet 正是为解决这一困境而生。它将分散的实践经验转化为可计算、可检索、可组合的结构化技能网络,让智能体像查阅地图一样快速定位领域知识——需要什么专业能力、使用什么工具、遵循什么路径——实现技能的高效共享与快速迁移。
核心数据速览:
- 📦 20万+ 候选技能,15万+ 高质量 curated 技能
- 🚀 接入 SkillNet 后,ALFWorld/WebShop/ScienceWorld 等基准测试性能提升 10-40%,执行步骤减少 30%
- 🛠️ 提供完整 Python 工具库,3 分钟上手:pip install skillnet-ai

一、SkillNet 是什么?
—— 从"知识"到"技能"的跃迁
-
为什么需要KkillNet?
AI知识形态经历了三次演进:
阶段 形态 特点 局限 文本知识 非结构化文本 覆盖面广 语义模糊,机器难理解 符号知识 知识图谱,逻辑规则 语义精确,可推理 获取成本高,难规模化 向量化知识 大模型参数 泛化能力强,调用便捷 不可解释、过程不可控、事实一致性差 核心问题:以上三种形态都描述"世界是什么"(Know What),却缺乏"如何做"(Know How)的程序性知识表征。这正是智能体面对复杂任务时的瓶颈。
-
SkillNet 的解决方案:技能型知识(Skill Knowledge)
Skill(技能) 是封装了特定意图、可参数化调用、能产生确定性输出的程序性知识单元。它融合了三要素:
上下文知识:适用场景、前提条件、约束及失败场景
行动步骤:已验证的决策链与操作序列(推理结构)
历史经验:成功率、资源消耗、执行时延等元认知指标
Skill 的本质特征:
✅ 可执行:不仅是描述,更是可运行的代码/流程
✅ 可衡量:多维度质量评估(安全、完备、可执行、可维护、成本)
✅ 可复用:跨任务、跨领域直接调用
✅ 可演化:随经验持续更新优化
一句话总结:SkillNet 让智能体实现"知技·善任"——既掌握技能,更能善于任用,彻底摆脱从零试错的困境。
二、SkillNet 怎么工作?
—— 六步闭环:从目标到成果
SkillNet 不是静态仓库,而是支撑智能体完成复杂任务的动态工作流引擎。以官网Demo(http://skillnet.openkg.cn/)的单细胞癌症靶点发现为例,展示完整流程:
步骤一:定义研究目标**(Define Research Goal)**
用户指令:“分析单细胞RNA-seq数据,识别潜在癌症治疗靶点,验证临床数据库关联,并生成总结报告”
➡Agent自动将自然语言请求解析为结构化任务计划。
步骤2:AI规划与分解(AI Planning & Decomposition)
将复杂任务拆解为4个阶段,明确每阶段所需技能:
- Data Processing → 需要
cellxgene-census - Mechanism Analysis → 需要
kegg-database - Target Validation → 需要
gget - Reporting → 需要
citation-management
步骤3:技能发现(Skill Discovery)
Agent循环搜索SkillNet注册表,按热度排序精准匹配:
from skillnet_ai import SkillNetClient
client = SkillNetClient()
# 搜索示例:找到cellxgene-census(⭐15,976)
results = client.search(q="cellxgene", limit=1, sort_by="stars")
🔍 搜索结果:cellxgene-census(单细胞数据API)、kegg-database(通路分析)、gget(基因验证)、citation-management(文献管理)
步骤4:获取与评估(Acquisition & Evaluation)
自动下载技能到本地,并进行安全与可执行性检测,确保环境就绪
步骤5:科学执行(Scientific Execution)
Agent链式调用技能形成分析管道:用cellxgene-census查询数据→kegg-database分析通路→gget验证靶点→citation-management生成报告,最终识别出EGFR为关键靶点。
步骤6:成果输出(Report Generation)
一键下载完整PDF报告,任务闭环
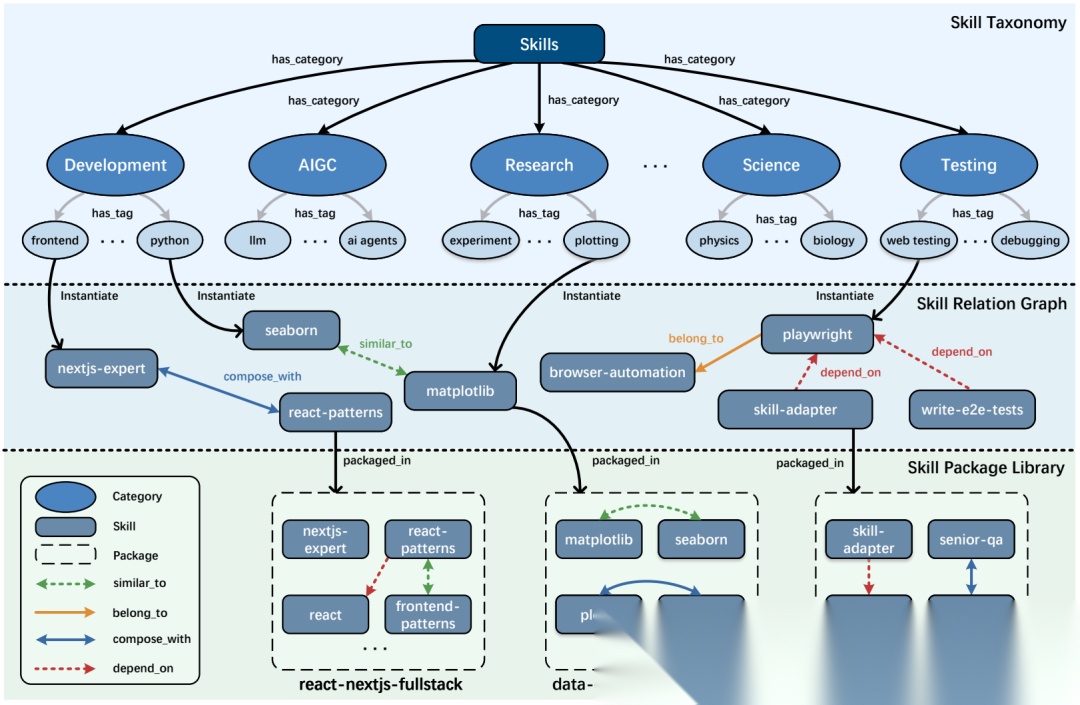
底层支撑:三层技能本体
六步流程的背后,是SkillNet的结构化技能网络:

-
第一层:分类体系(Skill Taxonomy)
按功能与抽象层级组织技能,形成多层级分类:
- **10大核心领域:**Development、AIGC、Research、Science、Business、Testing、Productivity、Security、Lifestyle等
- **细粒度标签:**如Development下分frontend、python、react等;Science下分physics、biology等
-
第二层:关系图谱(Skill Relation Graph)
刻画技能间的复杂关联,为工作流规划提供结构化支撑:
- **similar_to:**功能相似可替代(如seaborn与matplotlib)
- **compose_with:**可组合协同(如react-patterns与nextjs-expert)
- **depend_on:**执行依赖(如playwright依赖skill-adapter)
- **belong_to:**归属关系,形成层级结构
-
第三层:技能包层(Skill Package Library)
具体技能以本地可部署的包形式存在,通过依赖关系接入上层网络。每个技能包含:
- **SKILL.md:**核心元数据与详细使用说明
- **代码/脚本:**可执行的能力实现
- **依赖声明:**环境要求与前置条件
三、SkillNet实操:3分钟快速上手
安装
pip install skillnet-ai
from skillnet_ai import SkillNetClient
client = SkillNetClient()
官网技能个例:linear-issue
以官网(http://skillnet.openkg.cn/)Research 主题下的 linear-issue 技能为例,展示 SkillNet 如何封装复杂的工作流程:
技能档案(SKILL.md)
| name: linear-issue description: Fetch and analyze Linear issue with all related context. Use when starting work on a Linear ticket, analyzing issues, or gathering context. domain: Research/Project-Management disable-model-invocation: true # 依赖声明(必须满足才能执行) compatibility: requires: - mcp: linear description: Core dependency — fetch issue details, relations, and comments - cli: gh description: GitHub CLI — fetch linked PRs and issues. Must be authenticated # 可选依赖(不满足时优雅降级) optional: - mcp: notion description: Fetch linked Notion documents. Skip if unavailable. - skill: loom-transcript description: Fetch Loom video transcripts. Skip if unavailable. - cli: curl description: Download images/attachments. Typically pre-installed. |
智能体调用
# 搜索并下载技能
results = client.search("linear issue analysis", limit=1)client.download(results[0].url,"./skills")
# 执行(传入 Linear Issue ID)
result = client.execute( skill_path="./skills/linear-issue", arguments="AI-1975"# 或 "node-1975" 或 "1975")
# 输出:完整的 Issue 分析报告,包含上述8个部分
CLI 极简操作
# 搜索技能
skillnet search "linear issue" --sort-by stars
# 下载到本地
skillnet download https://github.com/n8n-io/linear-issue -d ./skills
# 执行分析
skillnet execute ./skills/linear-issue --arguments"AI-1975"
四、使用SkillNet增强智能体:实测效果
- 基准测试性能提升
在 ALFWorld(家庭环境)、WebShop(在线购物)、ScienceWorld(科学实验)三个标准环境测试:

关键结论:
- ✅ 平均奖励提升 40%,执行步骤减少 30%
- ✅ 效果跨模型稳定(从 o4 Mini 到 Gemini 2.5 Pro 均显著提升)
- ✅ 泛化能力强:在 Unseen 任务上同样有效
- 实际应用场景
场景1:自主科学发现
覆盖文献检索、假设生成、实验设计、结果分析全流程
- cellxgene-census:单细胞RNA-seq数据处理
- kegg-database:生物通路分析与靶点验证
- citation-manage:文献管理与引用生成
场景2:软件工程 Agent
支持代码分析、需求分解、重构、测试生成
- component-refactoring:React组件复杂度分析与重构
- e2e-browser-testing:端到端测试脚本生成
- skill-adapter:跨框架技能适配
场景3:与OpenClaw集成
SkillNet可作为OpenClaw等Agent框架的技能层:
- 预任务搜索:根据用户请求自动检索相关技能
- 动态加载:按需下载并激活技能,避免Prompt膨胀
- 经验沉淀:任务完成后自动将解决方案封装为新技能
学AI大模型的正确顺序,千万不要搞错了
🤔2026年AI风口已来!各行各业的AI渗透肉眼可见,超多公司要么转型做AI相关产品,要么高薪挖AI技术人才,机遇直接摆在眼前!
有往AI方向发展,或者本身有后端编程基础的朋友,直接冲AI大模型应用开发转岗超合适!
就算暂时不打算转岗,了解大模型、RAG、Prompt、Agent这些热门概念,能上手做简单项目,也绝对是求职加分王🔋

📝给大家整理了超全最新的AI大模型应用开发学习清单和资料,手把手帮你快速入门!👇👇
学习路线:
✅大模型基础认知—大模型核心原理、发展历程、主流模型(GPT、文心一言等)特点解析
✅核心技术模块—RAG检索增强生成、Prompt工程实战、Agent智能体开发逻辑
✅开发基础能力—Python进阶、API接口调用、大模型开发框架(LangChain等)实操
✅应用场景开发—智能问答系统、企业知识库、AIGC内容生成工具、行业定制化大模型应用
✅项目落地流程—需求拆解、技术选型、模型调优、测试上线、运维迭代
✅面试求职冲刺—岗位JD解析、简历AI项目包装、高频面试题汇总、模拟面经
以上6大模块,看似清晰好上手,实则每个部分都有扎实的核心内容需要吃透!
我把大模型的学习全流程已经整理📚好了!抓住AI时代风口,轻松解锁职业新可能,希望大家都能把握机遇,实现薪资/职业跃迁~
这份完整版的大模型 AI 学习资料已经上传CSDN,朋友们如果需要可以微信扫描下方CSDN官方认证二维码免费领取【保证100%免费】

AtomGit 是由开放原子开源基金会联合 CSDN 等生态伙伴共同推出的新一代开源与人工智能协作平台。平台坚持“开放、中立、公益”的理念,把代码托管、模型共享、数据集托管、智能体开发体验和算力服务整合在一起,为开发者提供从开发、训练到部署的一站式体验。
更多推荐



所有评论(0)