全桥LLC谐振变换器变频 - 移相混合控制仿真探索
全桥LLC谐振变换器变频-移相混合控制仿真。 [1]参考文献:《全桥LLC谐振变换器的混合式控制策略_李菊》 拓宽电压范围。 保证mos管的ZVS零电压开通和二极管的ZCS零电流关断。 [2]模式切换: ①当输入<输出电压时,变换器处于升压模式,采用变频控制模式,, ②当输入>输出电压时,变换器处于降压模式,采用定频模式也就是移相模型。 [3]具体策略如下:当输入电压较低时,采用变频控制,变换器满占空比工作,通过改变开关频率来调 节输出电压,称此时变换器工作在变频(Variable-Frequency,VF)模式;当输入电压较高时, 采用定频控制,变换器工作在所设定的最高频率,通过调节移相角来控制输出电压,称此时变 换器工作在移相(Phase-Shift,PS)模式。

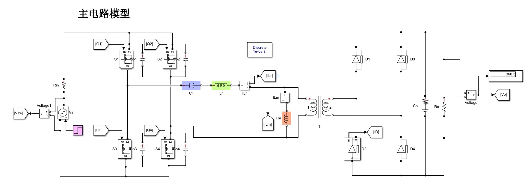
最近在研究全桥LLC谐振变换器的变频 - 移相混合控制仿真,还参考了《全桥LLC谐振变换器的混合式控制策略_李菊》这篇文献,感觉收获颇丰,来和大家分享一下。
控制目标
首先,这个变换器的控制有两个重要目标。一是拓宽电压范围,让变换器能在更广泛的输入输出电压条件下稳定工作。二是要保证mos管的ZVS(零电压开通)和二极管的ZCS(零电流关断),这对于提高变换器的效率和可靠性至关重要。实现ZVS可以降低开关损耗,而ZCS则有助于减少二极管反向恢复带来的问题。
模式切换策略
这里面的模式切换很有意思。当输入电压小于输出电压时,变换器处于升压模式,此时采用变频控制模式。而当输入电压大于输出电压,变换器就处于降压模式,采用定频模式,也就是移相模型。

全桥LLC谐振变换器变频-移相混合控制仿真。 [1]参考文献:《全桥LLC谐振变换器的混合式控制策略_李菊》 拓宽电压范围。 保证mos管的ZVS零电压开通和二极管的ZCS零电流关断。 [2]模式切换: ①当输入<输出电压时,变换器处于升压模式,采用变频控制模式,, ②当输入>输出电压时,变换器处于降压模式,采用定频模式也就是移相模型。 [3]具体策略如下:当输入电压较低时,采用变频控制,变换器满占空比工作,通过改变开关频率来调 节输出电压,称此时变换器工作在变频(Variable-Frequency,VF)模式;当输入电压较高时, 采用定频控制,变换器工作在所设定的最高频率,通过调节移相角来控制输出电压,称此时变 换器工作在移相(Phase-Shift,PS)模式。

用代码简单示意一下模式判断部分(这里以Python伪代码为例,假设 inputvoltage 和 outputvoltage 分别代表输入和输出电压):
if input_voltage < output_voltage:
control_mode = "变频控制模式(升压模式)"
else:
control_mode = "定频移相控制模式(降压模式)"
print(f"当前控制模式为: {control_mode}")
这段代码很直观,通过比较输入输出电压来确定当前应该采用的控制模式,方便在后续的控制逻辑中调用不同的控制算法。
具体控制策略
- 变频控制(VF模式):当输入电压较低时,变换器就工作在变频模式(Variable - Frequency,VF)。在这个模式下,变换器满占空比工作,通过改变开关频率来调节输出电压。假设我们用一个简单的函数来模拟变频控制调节输出电压的过程(依然是Python伪代码):
def variable_frequency_control(input_voltage, target_output_voltage, current_frequency):
# 这里是简单的模拟逻辑,实际可能更复杂
error = target_output_voltage - get_current_output_voltage(input_voltage, current_frequency)
if error > 0:
new_frequency = current_frequency + 10 # 频率增加
else:
new_frequency = current_frequency - 10 # 频率降低
return new_frequency
在这个函数里,首先计算当前输出电压和目标输出电压的误差,然后根据误差来调整开关频率。如果输出电压低于目标值,就增加频率;反之则降低频率。实际应用中,这个过程会涉及到更精确的反馈控制算法和硬件实现。
- 移相控制(PS模式):当输入电压较高时,变换器工作在所设定的最高频率,通过调节移相角来控制输出电压,此时变换器工作在移相(Phase - Shift,PS)模式。下面同样用一段简单代码模拟移相控制(这里假设移相角在0到180度之间调整):
def phase_shift_control(input_voltage, target_output_voltage, current_phase_shift):
error = target_output_voltage - get_current_output_voltage(input_voltage, current_phase_shift)
if error > 0:
new_phase_shift = current_phase_shift + 10 # 移相角增加
if new_phase_shift > 180:
new_phase_shift = 180
else:
new_phase_shift = current_phase_shift - 10 # 移相角降低
if new_phase_shift < 0:
new_phase_shift = 0
return new_phase_shift
这段代码和变频控制类似,根据输出电压和目标电压的误差来调整移相角,保证输出电压稳定在目标值附近。不过在实际电路中,移相角的调整需要通过复杂的驱动电路来实现,确保各个开关管的正确导通和关断顺序。

通过这样的变频 - 移相混合控制策略,全桥LLC谐振变换器能够在不同的输入输出电压条件下高效稳定地工作,实现了拓宽电压范围以及保证ZVS和ZCS的目标。希望这篇博文能给同样在研究相关内容的小伙伴们一些启发。后续我还会继续深入探索,有新发现再和大家分享!




AtomGit 是由开放原子开源基金会联合 CSDN 等生态伙伴共同推出的新一代开源与人工智能协作平台。平台坚持“开放、中立、公益”的理念,把代码托管、模型共享、数据集托管、智能体开发体验和算力服务整合在一起,为开发者提供从开发、训练到部署的一站式体验。
更多推荐



所有评论(0)