3.1概述-三级模式-数据库设计-数据模型
·
一、数据库系统 00:00
1. 历年考情 00:18
- 考试频率:数据库章节每年必考,选择题分值3-5分
- 案例分析:在案例分析题中每年固定考查一题,需重点关注
- 重要性说明:相比软件硬件操作系统章节,数据库考点在教材改版后保持完整
2. 教材改动 00:38

- 章节分布:
- 基础概念位于2.3.3节
- 核心技术集中在第六章
- 主要改动:
- 数据库设计:新增两个设计阶段并补充内容(需重点复习)
- NoSQL技术:仅简单新增,主要在案例题考查(案例专题会详细讲解)
- 保留内容:
- 三级模式两级映像
- 数据模型(E-R模型/关系模型)
- 关系代数与SQL语言
- 规范化理论(函数依赖/键约束/范式分解)
- 并发控制(三级封锁协议)
- 数据库安全与分布式技术
- 数据仓库与反规范化技术
- 学习建议:
- 老学员只需重点复习数据库设计部分改动
- NoSQL相关内容直接学习案例专题部分
3. 数据库系统内容 02:07
1)数据库系统 03:52
- 数据 04:02
- 基本定义: 数据库中存储的基本对象,是描述事物的符号记录
- 主要种类:
- 文本、图形、图像、音频、视频
- 学生档案记录、货物运输情况等具体应用实例
- 本质归类: 计算机数据可归为三大类:文本、图形图像、音频视频,其他具体形式都是这三类的组合或应用
- 数据库 04:51

- 英文缩写: DB(Database)
- 核心定义: 长期存储在计算机内、有组织的、可共享的大量数据集合
- 常见误解: 不能简单理解为"数据仓库",二者有专业区别
- 关系模型特点: 现代主流数据库(如MySQL、Oracle)都采用关系模型,表现为有行有列的表结构
- 数据库的基本特征 05:16
- 组织方式: 按特定数据模型(如关系模型)组织、描述和存储
- 共享性: 支持多用户共享访问
- 冗余控制: 通过规范化手段减小数据冗余
- 独立性: 数据具有较高独立性
- 扩展性: 系统易于扩展
- 数据库系统 06:29

- 英文缩写: DBS(Database System)
- 系统定义: 采用数据库技术,有组织地动态存储大量相关数据,支持多用户访问的计算机系统
- 四大组成部分:
- 数据库:统一管理的相关数据集合
- 硬件:计算机及存储设备
- 软件:操作系统、DBMS及应用程序
- 人员:设计人员、程序员、用户、DBA
- 数据库管理系统 07:52
- 英文缩写: DBMS(Database Management System)
- 系统定位: 属于DBS中的软件组成部分
- 核心功能: 对共享数据进行有效组织、管理和存取
- 主要操作:
- 数据定义
- 数据库操作
- 运行管理
- 存储管理
- 建立维护
- 开发接口: 提供SQL语言供应用程序调用
2)三级模式两级映射 08:52

- 模式层级:
- 外模式(外部视图):与用户直接交互的视图层
- 模式(概念模式):数据库中的基本表结构
- 内模式:物理存储文件管理
- 映射关系:
- 外模式/模式映射
- 模式/内模式映射
- 核心价值: 保证数据修改不影响应用程序
- 逻辑独立性:通过外模式/模式映射实现
- 物理独立性:通过模式/内模式映射实现
- 模式详解
- 内模式:
- 管理物理存储文件
- 直接与存储设备交互
- 位于层级最底层
- 模式(概念模式):
- 对应关系数据库中的基本表
- 表现为有行有列的结构
- 现代主流为关系模型
- 外模式:
- 对应数据库视图(View)
- 通过SELECT查询生成
- 是表的逻辑子集
- 修改视图不影响基表
- 内模式:
- 视图与表的区别
- 存储性质:
- 表:实际存储数据的实体
- 视图:查询生成的虚拟表
- 修改影响:
- 修改视图不影响基表数据
- 修改基表数据会反映到视图
- 应用场景:
- 表:完整数据存储
- 视图:按需提取部分数据列
- 存储性质:
- 映射机制原理
- 修改传播路径:
- 内模式修改 → 调整模式/内模式映射 → 模式保持不变
- 模式修改 → 调整外模式/模式映射 → 外模式保持不变
- 最终效果:
- 物理存储改变不影响应用程序
- 逻辑结构改变不影响应用程序
- 实现"数据变而程序不变"的目标
- 修改传播路径:
3)数据库设计 17:42

- 六个阶段:需求分析→概念结构设计→逻辑结构设计→物理设计→数据库实施→运行维护(新增后两个阶段)
- 核心考点:
- 步骤顺序
- 各阶段产出物
- 各阶段具体内容
- 步骤 18:50
- 需求分析:分析数据存储要求,获取用户对系统的信息要求、处理要求和系统要求
- 概念结构设计:设计ER图(实体联系图),包含实体、联系和属性
- 逻辑结构设计:将ER图转化为关系模式(表结构)
- 物理设计:确定数据分布、存储结构和访问方式
- 数据库实施:建立数据库、调试程序、数据入库、试运行
- 运行维护:系统评价、调整与修改
- 产出物 21:40
- 需求分析:数据流图、数据字典、需求说明书
- 概念结构设计:ER模型/概念结构模型
- 逻辑结构设计:关系模式(80%数据库采用)、视图、完整性约束
- 物理设计:存储结构和访问方式说明
- 数据库实施:具体数据库实例
- 运行维护:无特定产出物
- 内容 23:02
- 需求分析要点
- 三类要求:
- 信息要求:数据内容需求
- 处理要求:数据操作需求
- 系统要求:系统性能需求
- 三类要求:
- 概念结构设计要点
- 设计过程:自底向上,先局部后整体
- 需求分析要点
-
-
-
-
- 选择局部应用
- 设计分ER图
- 合并ER图
-
-
-
-
-
- 合并冲突:
- 属性冲突:同一属性在不同ER图中定义不同
- 命名冲突:相同含义属性在不同ER图中命名不同(如"学号"vs"学生ID")
- 结构冲突:同一实体在不同ER图中属性数量不同
- 合并冲突:
- 逻辑结构设计要点
- 转换步骤:
-
-
-
-
-
- 确定数据模型(通常为关系模式)
- ER图→关系模式
- 确定完整性约束和用户视图
-
-
-
-
- 物理设计要点
- 核心内容:数据分布策略、存储结构(哈希/顺序等)、访问方式
- 物理设计要点
4)应用案例 27:59
例题#视图基本表存储文件结构对应关系
-
- 题目解析:
- 对应关系:
- 视图→外模式(用户视图)
- 基本表→模式(概念模式)
- 存储文件→内模式(物理存储)
- 独立性实现:
- 物理独立性:模式-内模式映像
- 逻辑独立性:外模式-模式映像
- 易错点:不存在外模式直接与内模式的映像
- 答案:第一空C,第二空A
- 对应关系:
- 题目解析:
例题#逻辑结构设计阶段需求
29:14
-
- 题目解析:
- 阶段依赖:逻辑设计需要前两个阶段(需求分析+概念设计)的产出
- 产出物判断:
- 概念设计产出ER图(选项未出现)
- 需求分析产出:需求说明文档、数据字典、数据流图
- 答案:第一空A,第二空C
- 题目解析:
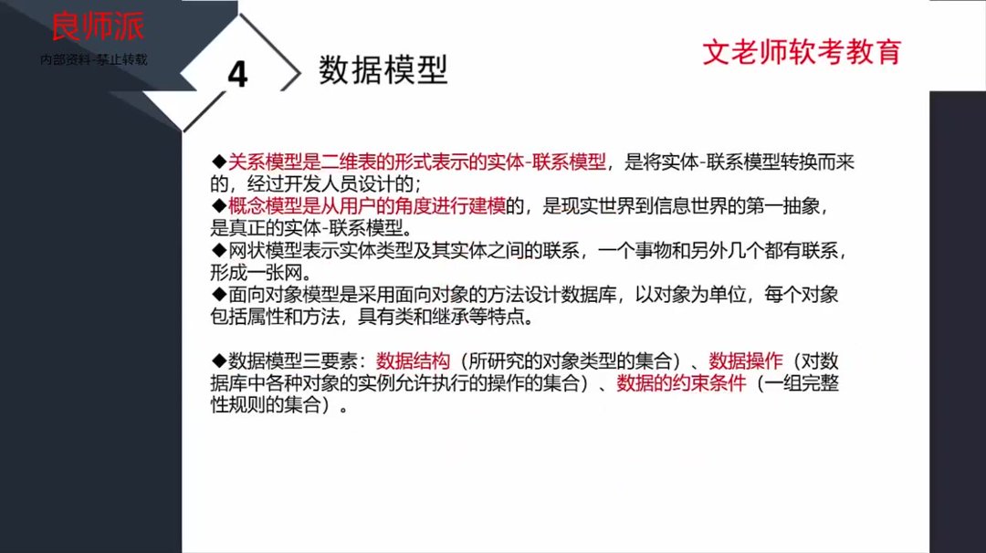
5)数据模型 30:36
- 数据模型分类 30:46
- 关系模型:二维表形式表示实体-联系,由开发人员设计转换而来(如学生信息表)
- 概念模型:用户视角建模,现实世界的第一抽象(ER图),与关系模型本质相同但表现形式不同
- 网状模型:实体间多向联系形成网状结构(如供应链网络)
- 面向对象模型:采用OOP方法设计,含对象/类/继承特性(现代使用较少)
- 数据模型三要素 31:58

- 数据结构:对象类型集合(如表结构设计)
- 数据操作:允许执行的操作集合(增删改查)
- 约束条件:完整性规则(如年龄字段限制<150岁)
- ER模型 32:38
- ER图的基本构成 33:16

- 图形符号:
- 椭圆:属性(如商品价格)
- 长方形:实体(如超市、员工)
- 菱形:联系(动词如"管理")
- 联系标注:两端需标注联系类型(1:1/1:N/M:N)
- 实体与属性的概念 34:01
- 实体定义:客观存在可区别的事物(具体如汽车,抽象如账户)
- 属性示例:
- 简单属性:年龄(单个值)
- 复合属性:家庭住址(省+市+街道)
- 联系与联系类型 35:43
- 类型判断方法:
- 1:1:双向"一"(如经理-超市)
- 1:N:单向"多"(部门1→N员工)
- M:N:双向"多"(业务员M→N商品)
- 记忆技巧:通过双向语句验证(“一个A对应?个B,一个B对应?个A”)
- 类型判断方法:
- 弱实体与强实体 40:41

- 识别特征:
- 强实体:普通长方形(如员工)
- 弱实体:双线长方形(如经理)
- 依赖关系:弱实体必须依附强实体存在(无员工则无经理)
- 属性分类与域、码的概念 41:52
- 特殊属性:
- 派生属性:通过计算获得(如年龄=当前年-出生年)
- 多值属性:可取多个值(如电话号码)
- 码(Key):唯一标识实体的属性集(如学号)
- 特殊属性:
- 两个以上实体型的联系 43:45

- 典型场景:
- 1:N联系:教师1→N课程(使用参考书)
- M:N联系:项目M→N零件
- 分析方法:拆解为两两关系判断(教师-课程、课程-参考书分别分析)
- ER图的基本构成 33:16
- 关系模型

- 逻辑结构:采用二维表形式,由行(元组)和列(属性)组成,用表格结构表达实体集,外键标识实体间联系
- 行术语:称为元组/水平记录,表示具体实体实例(如学生王小明的一条完整记录)
- 列术语:称为属性,描述实体特征(如学号、姓名、性别等字段)
- 优点:
- 数学基础严格
- 结构简单清晰易理解
- 存取路径透明带来数据独立性和安全性
- 缺点:因存取路径透明导致查询效率低于非关系模型
- ER模型转关系模型

- 基本原则:
- 每个强实体必须转换为独立的关系模式
- 弱实体不单独转换(如经理不单独转,用员工表的岗位属性表示)
- 联系转换规则:
- 1:1联系:
- 可并入任意一端实体作为属性(需保证1:1关联)
- 也可转为单独关系模式(一般不推荐)
- 示例:超市与经理的"管理"联系可放入超市表或经理表
- 1:N联系:
- 常规做法:在N端加入1端的主键
- 原理说明:避免在1端加入N端主键导致数据冗余(如部门表重复存储员工信息)
- 典型案例:员工(学号,姓名,部门号)中的部门号即部门表主键
- M:N联系:
- 强制要求:必须转为单独关系模式
- 主键规则:采用两端实体的联合主键
- 记忆技巧:多对多联系就像"中间商",必须独立存在
- 1:1联系:
- 符号规范:
- 考试中统一使用题目给定的多值表示方式(★/M/N)
- 禁止混用表示法(如M对★)
- 应用案例 57:48
- 例题#实体联系判断

- 题目解析:
- 多对多判断:
- 学生-课程:双向"多"关系(学生选多门课,课程被多人选)
- 教师-课程:单向"多"关系(教师教多门课,但课程仅属一位教师)
- 弱实体识别:
- 家长必须依附学生存在(无学生则家长数据无意义)
- 其他实体均可独立存在
- 答案:C(学生-课程)、A(家长-学生)
- 多对多判断:
- 例题#部门员工项目关系模式 01:00:58

- 题目解析:
- 联系类型判断:
- 员工-项目:ER图中双★标记即为多对多关系
- 关系模式主键:
- 必须包含两端主键(员工代码+项目编号)
- 排除含非主键属性的选项(如项目名称、承担任务)
- 答案:D(多对多)、B(项目编号+员工代码)
- 联系类型判断:
- 例题#实体联系判断
二、知识小结
| 知识点 | 核心内容 | 考试重点/易混淆点 | 难度系数 |
|---|---|---|---|
| 数据库系统概述 | 数据库(DB)、数据库管理系统(DBMS)、数据库系统(DBS)的定义与组成 | DBMS的功能(数据定义、操作、运行管理) | ⭐⭐ |
| 三级模式与两级映像 | 外模式(视图)、模式(基本表)、内模式(存储文件)的对应关系 | 逻辑独立性(外模式-模式映像)、物理独立性(模式-内模式映像) | ⭐⭐⭐ |
| 数据库设计流程 | 需求分析→概念设计(ER图)→逻辑设计(关系模型)→物理设计→实施→运维 | 新增阶段:数据库实施与运维;ER图合并冲突(属性/命名/结构冲突) | ⭐⭐⭐⭐ |
| ER模型 | 实体(矩形)、属性(椭圆)、联系(菱形)的表示方法 | 联系类型判断(1:1/1:N/M:N);弱实体依赖强实体(如“员工”与“经理”) | ⭐⭐⭐ |
| ER图转关系模型 | 实体→独立关系模式;1:N联系在N端加入1端主键;M:N联系→单独关系模式(联合主键) | 易错点:多对多联系必须独立转换 | ⭐⭐⭐⭐ |
| 关系模型基础 | 关系模式=二维表(元组=行,属性=列) | 关系代数运算(自然连接等) | ⭐⭐ |
| 数据模型三要素 | 数据结构、数据操作(增删改查)、数据约束条件 | 常考选择题 | ⭐⭐ |
| 数据库新技术 | NoSQL的特点与适用场景(案例题高频考点) | 与关系型数据库的对比 | ⭐⭐⭐ |
AtomGit 是由开放原子开源基金会联合 CSDN 等生态伙伴共同推出的新一代开源与人工智能协作平台。平台坚持“开放、中立、公益”的理念,把代码托管、模型共享、数据集托管、智能体开发体验和算力服务整合在一起,为开发者提供从开发、训练到部署的一站式体验。
更多推荐



所有评论(0)