DFIG双馈异步式风力发电系统并网与低电压穿越仿真探秘
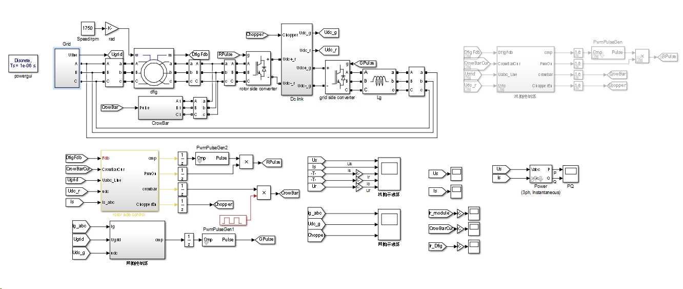
DFIG双馈异步式风力发电系统的并网发电与低电压穿越(LVRT)控制算法的仿真模型,基于Crowbar电路(转子串电阻)和Chopper电路: 1. 正常并网发电时的网侧变流器与机侧变流器的控制算法仿真,网侧为四象限整流,电压外环电流内环双闭环,基于SOGI二阶广义积分器进行锁相,可实现电网电压严重畸变、不平衡、网压波动工况下的精准锁相。 加入了300Hz谐振控制器来抑制网侧电流的5/7次谐波; 2. 机侧变流器采用有功无功解耦控制,可控制并网功率因数,定子磁链定向控制; 3.低电压穿越控制电路:网侧变流器为Chopper电路,机侧变流器为Crowbar电路; 4. 低电压穿越控制算法分为“电网三相电压发生对称跌跌落”和“电网电压发生不对称跌落”两种工况,对称跌落工况除了进行转子能量泄放还进行了无功支撑,在电网电压跌落阶段控制向电网发无功来支撑电网电压恢复。

在风力发电领域,DFIG双馈异步式风力发电系统以其独特优势备受关注。今天咱就聊聊它的并网发电与低电压穿越(LVRT)控制算法仿真模型,这模型可是基于Crowbar电路(转子串电阻)和Chopper电路构建的哦。
正常并网发电控制算法仿真
网侧变流器控制
网侧变流器工作在四象限整流模式,采用电压外环电流内环双闭环控制策略。这里面有个厉害的角色,就是基于SOGI二阶广义积分器的锁相环。咱来看段代码示例(以Python为例简单示意,实际应用中多为专业电力仿真软件代码):
import numpy as np
# 假设电网电压信号
grid_voltage = np.sin(2 * np.pi * 50 * np.arange(1000) / 1000)
def sogi_filter(voltage_signal, omega):
alpha = 0.1
q = 0
d = 0
filtered_signal = []
for v in voltage_signal:
q_dot = -omega * d - alpha * (q - voltage_signal)
d_dot = omega * q
q += q_dot * 0.001
d += d_dot * 0.001
filtered_signal.append(d)
return filtered_signal
filtered_grid_voltage = sogi_filter(grid_voltage, 2 * np.pi * 50)
这段代码简单模拟了SOGI对电网电压信号的处理。在实际系统中,基于SOGI的锁相环能在电网电压严重畸变、不平衡、网压波动的复杂工况下实现精准锁相。为了进一步优化,还加入了300Hz谐振控制器来抑制网侧电流的5/7次谐波。谐振控制器的原理就是对特定频率的信号进行放大或衰减,就像给电网电流信号做了个“频率筛选”,把讨厌的5/7次谐波给削弱了。
机侧变流器控制
机侧变流器采用有功无功解耦控制,实现对并网功率因数的控制,并且运用定子磁链定向控制。简单理解,就像是给发电机的有功和无功功率分别安排了“专属司机”,让它们能各走各道,互不干扰,从而精准控制并网功率。
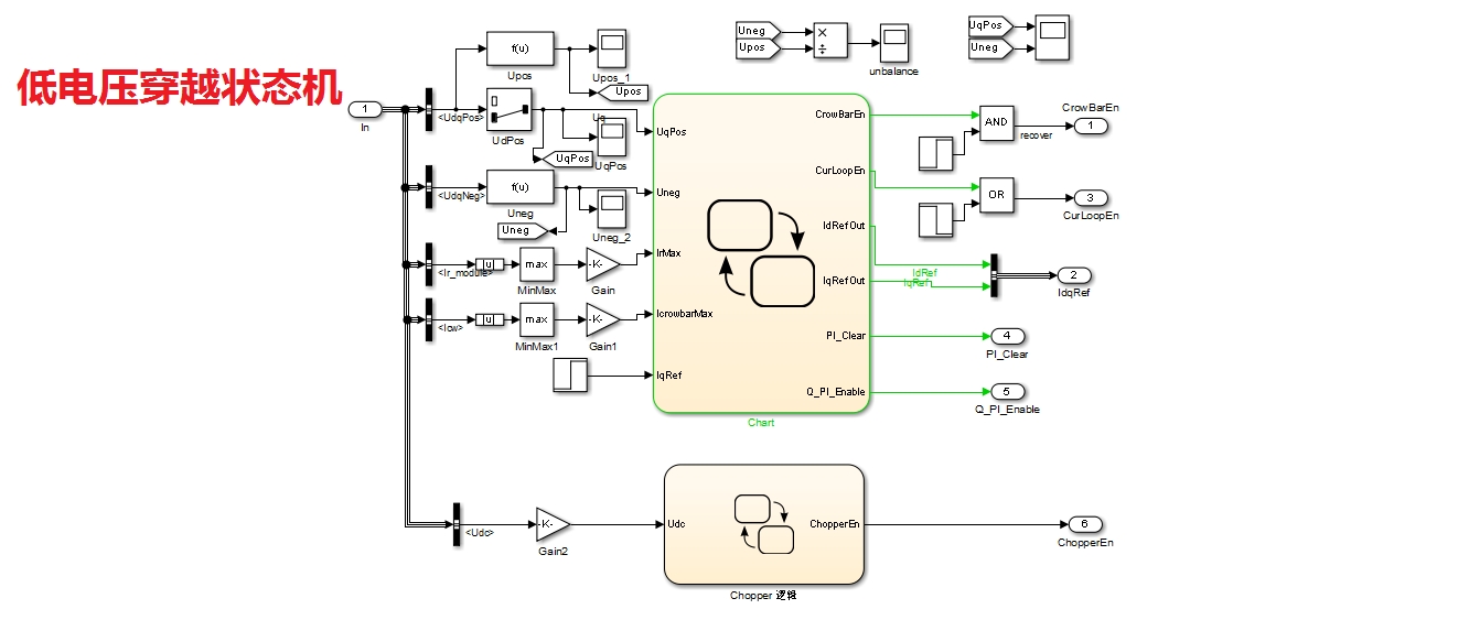
低电压穿越控制电路
网侧变流器 - Chopper电路
网侧变流器采用Chopper电路。当电网电压出现异常跌落时,Chopper电路就像是一个“能量调节阀”,通过控制电阻的接入,把多余的能量以热量的形式消耗掉,防止电网电压跌落时能量倒灌对电网造成更大冲击。
机侧变流器 - Crowbar电路
机侧变流器采用Crowbar电路,也就是转子串电阻。当电网电压跌落时,在转子回路串入电阻,消耗转子侧的多余能量,保护发电机的转子绕组,避免因过电流而损坏。
低电压穿越控制算法
电网三相电压对称跌落工况
在这种工况下,除了进行转子能量泄放,还得进行无功支撑。咱通过代码示意一下(还是简单示意,实际更复杂):
# 假设电网电压跌落程度
voltage_drop = 0.5
rated_voltage = 1.0
grid_voltage = rated_voltage * voltage_drop
# 无功支撑控制逻辑
if grid_voltage < rated_voltage * 0.8:
reactive_power = 100 # 假设向电网发100单位无功功率
print(f"电网电压跌落,向电网发无功功率: {reactive_power}")
else:
reactive_power = 0
在电网电压跌落阶段,通过控制发电机向电网发无功,就像给电网“打打气”,帮助电网电压恢复。
电网电压不对称跌落工况
这种工况下的控制算法更复杂些,需要考虑正负序分量的处理,通过调整变流器的控制策略,使发电机在不对称电压下仍能稳定运行,不过这里暂不展开细讲啦。

DFIG双馈异步式风力发电系统的并网发电与低电压穿越(LVRT)控制算法的仿真模型,基于Crowbar电路(转子串电阻)和Chopper电路: 1. 正常并网发电时的网侧变流器与机侧变流器的控制算法仿真,网侧为四象限整流,电压外环电流内环双闭环,基于SOGI二阶广义积分器进行锁相,可实现电网电压严重畸变、不平衡、网压波动工况下的精准锁相。 加入了300Hz谐振控制器来抑制网侧电流的5/7次谐波; 2. 机侧变流器采用有功无功解耦控制,可控制并网功率因数,定子磁链定向控制; 3.低电压穿越控制电路:网侧变流器为Chopper电路,机侧变流器为Crowbar电路; 4. 低电压穿越控制算法分为“电网三相电压发生对称跌跌落”和“电网电压发生不对称跌落”两种工况,对称跌落工况除了进行转子能量泄放还进行了无功支撑,在电网电压跌落阶段控制向电网发无功来支撑电网电压恢复。

总之,DFIG双馈异步式风力发电系统的并网发电与低电压穿越控制算法仿真模型,通过这些巧妙的电路设计和控制算法,在保障风力发电稳定运行和电网安全方面起着至关重要的作用。






AtomGit 是由开放原子开源基金会联合 CSDN 等生态伙伴共同推出的新一代开源与人工智能协作平台。平台坚持“开放、中立、公益”的理念,把代码托管、模型共享、数据集托管、智能体开发体验和算力服务整合在一起,为开发者提供从开发、训练到部署的一站式体验。
更多推荐

所有评论(0)