SkillNet架构深度解析:Agent技能从碎片到资产(非常详细),收藏这一篇就够了!
在Agent技术栈日趋成熟的2026年,「能干活」早已不是AI智能体的核心竞争力,「越干越好、持续进化」才是破局关键。当AutoSkill(华东师大&上海AI Lab,已开源)解锁技能版本化迭代、XSKILL(港科大&浙大&华科,已开源)实现技能与经验协同进化后,浙江大学联合阿里、蚂蚁、腾讯等19家顶流机构打造的SkillNet,又为AI技能的发展按下了加速键——它跳出单一技能的纵向迭代,构建了一套规模化创建、多维度评估、全关联组织的AI技能基础设施,让零散的Agent技能聚合成可复用、可组合、可进化的「技能网络」,真正让AI技能成为能沉淀、能流通、能增值的数字资产。
如果说前两者解决了「单个技能怎么进化」的问题,SkillNet则回答了「海量技能如何系统化管理与价值放大」的核心命题:当AI智能体的技能不再是孤立的高级Prompt,而是形成有结构、有质量、有联结的生态,Agent才能真正从「临时打工者」升级为「拥有可积累能力的工作伙伴」。
1. SkillNet:为AI技能建「标准化生态体系」
当前AI Agent的最大痛点,远不止技能无法进化——开源仓库、学术文献、执行轨迹中的有价值技能呈碎片化、非结构化、无质量校验状态,Agent们在不同场景中反复「造轮子」,好不容易积累的技能也因缺乏统一管理而无法跨任务、跨模型复用。
SkillNet的核心,就是打造一个全生命周期的AI技能开源基础设施:它将散落的异质技能源转化为标准化技能,通过严格的质量评估筛选优质技能,再用结构化的本体构建技能间的关联,最终形成一个超15万高质量技能的可生长仓库。更关键的是,它是模型无关的插件式架构,无需修改底层LLM参数,就能为DeepSeek V3.2、Gemini 2.5 Pro、o4 Mini等各类模型赋能,真正实现「一次造技能,全域可复用」。
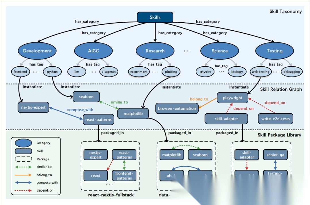
1.1 三层本体架构:让技能「有结构、能联结」
SkillNet最具颠覆性的设计,是构建了统一的技能本体(Skill Ontology),让原本孤立的技能形成「牵一发而动全身」的网络,这也是它与单一技能进化框架的核心区别:

- 技能分类层:将技能归为开发、AIGC、研究、科学、商业、测试、生产力、安全、生活方式、其他10大功能类别,搭配细粒度标签(如Python、前端、数据分析),形成技能的「语义骨架」,让检索更精准;
- 技能关系图:定义**相似(similar_to)、从属(belong_to)、组合(compose_with)、依赖(depend_on)**四大核心关系,把抽象标签落地为具体技能实体(如Matplotlib、Playwright),比如「数据可视化」技能依赖「Matplotlib」,「前端自动化」可与「Playwright」组合,让Agent能实现技能的智能拼接;
- 技能包库:将单个技能封装为模块化的任务包(如「数据科学可视化包」),支持一键部署、跨Agent共享,让技能从「单个能力」升级为「能力组合」。
这套架构让技能不再是「单兵作战」,而是能根据任务需求自动组合、协同工作,比如科学发现任务中,SkillNet能自动串联「数据处理→机制分析→靶点验证→报告生成」的技能包,形成端到端的工作流。
1.2 四大核心模块:技能「从创建到复用」的全闭环
SkillNet围绕「造好技能、管好技能、用好技能」设计了四大核心模块,实现技能生命周期的全流程管理,每个环节都直击行业痛点:

- 技能创建:从执行轨迹、GitHub项目、PDF/Word/PPT文档、自然语言提示四大异质数据源中,自动提取可执行模式,生成标准化技能;同时通过去重、过滤、分类打标签,从源头保证技能质量,避免「垃圾技能」污染仓库;
- 技能评估:独创五大维度量化评估体系,让技能质量「有标尺、可量化」,彻底告别靠「主观判断」或「下游任务间接验证」的粗放模式;
- 技能分析:通过语义嵌入+LLM关系推理,自动构建大规模技能关系图,挖掘技能间的隐藏关联,支持技能检索、依赖解析、工作流自动合成;
- 开源资源体系:提供超15万高质量技能仓库、前端交互平台、Python工具包(skillnet-ai)和开放API,支持关键词/向量语义双检索,让开发者和Agent能一键搜索、下载、创建、评估技能,真正实现技能的「全民共创、全域共享」。
2. 五大评估维度:为AI技能立「质量硬标准」
SkillNet的一大核心突破,是建立了严格、可自动化、与人类标注高度一致的技能质量评估体系——这是解决当前技能仓库「良莠不齐、难以复用」的关键。它从技能的安全性、完整性、可执行性、可维护性、成本感知五个核心维度,对每个技能进行三级评级(优秀/一般/较差),确保入库的都是「能用、好用、耐用」的优质技能。

| 评估维度 | 核心评估内容 | 评估方式 |
|---|---|---|
| 🛡️ 安全性(Safety) | 排查技能潜在风险,如未授权文件删除、对抗性提示注入、危险系统操作 | LLM自动评估(GPT-5) |
| 📝 完整性(Completeness) | 验证技能是否包含所有关键执行步骤,是否明确定义先决条件、依赖和执行约束 | LLM自动评估 |
| ⚙️ 可执行性(Executability) | 沙盒环境实证验证,识别幻觉工具调用、模糊指令等问题,确保技能能实际落地 | LLM评估+沙盒实证验证 |
| 🔧 可维护性(Maintainability) | 衡量技能的模块化和可组合性,确保局部更新不破坏全局依赖、兼容旧版本 | LLM自动评估 |
| 💰 成本感知(Cost-awareness) | 量化技能执行开销,包括时间延迟、计算资源消耗、API使用成本,支撑效率优化 | LLM自动评估 |
更值得一提的是,这套评估体系的可靠性经过严格验证:随机抽取200个技能由3名计算机博士盲评,结果显示,LLM自动评估与人类判断的平均绝对误差(MAE)低于0.03,二次加权Kappa系数(QWK)接近1.000——这意味着机器评估能精准替代人工,实现海量技能的高效、规模化质检。
从评估结果来看,SkillNet的技能仓库质量表现亮眼:安全性和可维护性「优秀」占比极高,可执行性虽有挑战,但也通过严格筛选保证了高保真,真正为Agent提供「放心用、敢复用」的技能资源。
- 实测性能:平均奖励提升40%,执行步骤减少30%
再好的架构,最终都要靠性能说话。SkillNet在ALFWorld、WebShop、ScienceWorld三大主流文本模拟环境中,对DeepSeek V3.2、Gemini 2.5 Pro、o4 Mini三款不同算力的模型进行了全面测试,结果堪称「惊艳」:

相比ReAct、Expel等主流基线方法,集成SkillNet后,所有模型的平均奖励提升40%,执行步骤减少30%——这意味着Agent不仅能更高效地完成任务,还能少走弯路、降低执行成本。
更关键的是,SkillNet的提升具有强泛化性和模型适配性:
- 无论是已见任务还是未见任务,SkillNet都能实现稳定性能提升,证明技能的抽象与复用能实现跨任务、跨环境的知识迁移;
- 对紧凑型模型(+15.7 R for o4 Mini)和大尺度LLM(+28.5 R for Gemini 2.5 Pro)均有效,弥补了模型参数知识的不足,为不同算力规模的Agent提供互补能力。
这份成绩的背后,是SkillNet将「碎片化经验转化为结构化、可组合技能」的核心价值:Agent不再需要从零探索解决方案,而是能直接检索、组合优质技能,实现「站在巨人的肩膀上干活」,真正让能力积累从「 episodic(临时)」升级为「cumulative(累积)」。
4. 三大核心应用:SkillNet让AI技能「落地千行百业」
SkillNet并非「空中楼阁」,它能无缝对接实际业务场景,将规模化的技能网络转化为真实生产力,目前已在自主科学发现、自主代码开发、与OpenClaw集成三大场景中展现出强大能力,成为Agent的「能力底座」:
4.1 自主科学发现:打造端到端的科研工作流
在生物大数据分析、疾病相关基因识别等科研任务中,SkillNet能自动串联「数据清洗聚类→基因通路分析→临床意义验证→学术报告生成」的技能包,让AI科学家突破单领域任务限制,实现复杂科学发现的全闭环。比如从单细胞RNA-seq数据中识别关键遗传标记,最终生成带规范引用的结构化研究报告,全程无需人工干预。
4.2 自主代码开发:支撑大规模软件工程
在软件重构、功能开发、架构优化等工程任务中,SkillNet能将「代码分析→需求分解→功能实现→测试验证→文档生成」的碎片化技能整合为结构化网络,把复杂的软件工程问题转化为「技能组合与协调」问题,确保代码的正确性、性能和可维护性,让AI能胜任系统级的软件进化工作。
4.3 与OpenClaw集成:让通用Agent成为「自进化系统」
SkillNet作为OpenClaw的内置技能层,实现了动态技能获取、技能库质量审计、任务经验固化的闭环:当用户提出复杂任务时,Agent能自动从SkillNet检索相关技能;当用户提供GitHub仓库或PDF文档时,能一键生成标准化技能;任务完成后,能自动将可复用经验封装为新技能并完成质检入库。
这套集成让通用Agent不再是「一次性对话工具」,而是能通过技能的持续积累和进化,成为「越用越聪明」的自进化系统,真正贴近「个人数字助手」的愿景。
5. 为什么SkillNet是2026 Agent的「核心基建」?
当AutoSkill实现单技能的版本化迭代AutoSkill(华东师大&上海AI Lab,已开源),XSKILL实现技能与经验的协同进化XSKILL(港科大&浙大&华科,已开源),SkillNet则站在更高维度,解决了AI技能「规模化、体系化、生态化」的问题——它的出现,重新定义了AI技能的价值,也为Agent的未来发展奠定了核心基础:
5.1 从「单个技能」到「技能网络」:实现能力的指数级放大
单一技能的进化能让Agent做好某一件事,而技能网络的构建能让Agent做好「一系列事」。SkillNet通过定义技能间的相似、从属、组合、依赖关系,让Agent能根据任务需求自动拼接技能包,实现「1+1>2」的能力叠加,比如「数据可视化」+「Python自动化」+「报告生成」,就能形成「端到端数据分析工作流」。
5.2 从「人工造技能」到「自动创技能」:降低技能生产门槛
过去,AI技能的创建依赖人工编写Prompt、整理流程,效率低、覆盖面窄;SkillNet能从四大异质数据源中自动提取、生成标准化技能,还能通过多维度评估保证质量,让技能生产从「人工定制」升级为「规模化量产」,真正实现「人人可创技能,人人可用技能」。
5.3 从「静态资产」到「可生长生态」:让技能成为真正的数字资产
静态的Skill只是高级Prompt,可进化的Skill是单维度资产,而可生长、可组合、可流通的技能网络,才是能持续增值的数字资产。SkillNet的技能仓库不是一成不变的,而是通过社区贡献、自动更新、版本控制持续进化,技能的版本历史、关联关系、质量评级,都让其成为能沉淀、能复用、能交易的核心资产——当一个团队的技能积累到一定规模,就能形成独一无二的「Agent能力壁垒」。
5.4 从「模型绑定」到「模型无关」:实现技能的跨平台流通
SkillNet作为插件式架构,无需修改底层LLM参数,就能为各类模型赋能,这意味着技能不再与特定模型绑定,而是能在不同Agent、不同团队、不同行业间自由流通。比如在DeepSeek上训练的「数据分析技能包」,能直接迁移到Gemini上使用,真正实现「一次创建,全域复用」,大幅降低AI能力的落地成本。
6. 未来已来:从「写Skill」到「养技能网络」
SkillNet与AutoSkill、XSKILL的出现,共同预示着Agent领域的一个全新范式转变:
- 过去,我们写Prompt,追求一句指令让AI做好一件事,这是「静态指令时代」;
- 现在,我们写Skill,打造标准化的可复用能力,这是「单技能进化时代」;
- 未来,我们养技能网络,构建有结构、有质量、有联结的技能生态,让AI能通过技能的组合、进化、复用,实现持续的能力提升,这是「技能生态时代」。
就像人类社会的发展,从个体能力的提升,到团队协作的优化,再到社会分工的细化,AI Agent的发展也遵循同样的规律:单一技能的进化是基础,而技能网络的构建,才是让Agent从「单个工具」升级为「智能生态」的关键。
SkillNet的出现,不仅为AI技能的发展提供了一套标准化的基础设施,更让我们看到了未来的可能性:当AI技能形成一个开放、协同、可进化的生态,当每个Agent都能站在海量优质技能的肩膀上干活,当技能成为能沉淀、能流通、能增值的数字资产,「人人拥有专属AI助手,每个企业拥有智能Agent团队」的愿景,终将成为现实。
而这一切的核心,正如SkillNet的设计理念:让AI的能力,在技能的持续积累与联结中,无限生长。
学AI大模型的正确顺序,千万不要搞错了
🤔2026年AI风口已来!各行各业的AI渗透肉眼可见,超多公司要么转型做AI相关产品,要么高薪挖AI技术人才,机遇直接摆在眼前!
有往AI方向发展,或者本身有后端编程基础的朋友,直接冲AI大模型应用开发转岗超合适!
就算暂时不打算转岗,了解大模型、RAG、Prompt、Agent这些热门概念,能上手做简单项目,也绝对是求职加分王🔋

📝给大家整理了超全最新的AI大模型应用开发学习清单和资料,手把手帮你快速入门!👇👇
学习路线:
✅大模型基础认知—大模型核心原理、发展历程、主流模型(GPT、文心一言等)特点解析
✅核心技术模块—RAG检索增强生成、Prompt工程实战、Agent智能体开发逻辑
✅开发基础能力—Python进阶、API接口调用、大模型开发框架(LangChain等)实操
✅应用场景开发—智能问答系统、企业知识库、AIGC内容生成工具、行业定制化大模型应用
✅项目落地流程—需求拆解、技术选型、模型调优、测试上线、运维迭代
✅面试求职冲刺—岗位JD解析、简历AI项目包装、高频面试题汇总、模拟面经
以上6大模块,看似清晰好上手,实则每个部分都有扎实的核心内容需要吃透!
我把大模型的学习全流程已经整理📚好了!抓住AI时代风口,轻松解锁职业新可能,希望大家都能把握机遇,实现薪资/职业跃迁~
这份完整版的大模型 AI 学习资料已经上传CSDN,朋友们如果需要可以微信扫描下方CSDN官方认证二维码免费领取【保证100%免费】

AtomGit 是由开放原子开源基金会联合 CSDN 等生态伙伴共同推出的新一代开源与人工智能协作平台。平台坚持“开放、中立、公益”的理念,把代码托管、模型共享、数据集托管、智能体开发体验和算力服务整合在一起,为开发者提供从开发、训练到部署的一站式体验。
更多推荐



所有评论(0)