多智能体项目开发全流程解析(非常详细),基于Spring AI Alibaba落地,从入门到精通,收藏这一篇就够了!
1. 引言
本文将深入讲解如何使用 Spring AI Alibaba 框架实现一个基于并行多智能体协作的方案策划系统。
本项目通过构建一个"策划智能体",演示了如何并行调用多个子 agent(创意策划师、财务规划师、执行专家),并通过两种不同的策略整合最终输出方案。

通过本文的内容,您将会学到:
- 如何使用 Spring AI Alibaba 的 ParallelAgent 实现并行多智能体调用
- 如何通过自定义合并策略整合多个 agent 的输出
- 如何利用 SequentialAgent 实现"并行 + 串行"的混合协作模式
- 如何构建 SSE 流式接口实时展示 agent 协作过程
- 如何设计现代化的前端界面可视化多智能体工作状态
2. 背景与动机
2.1 为什么需要多智能体协作?
在现实世界的业务场景中,一个复杂的策划任务往往需要从多个维度进行考量:
-
创意维度
:需要富有创意的点子和灵感
-
财务维度
:需要合理的预算规划和成本控制
-
执行维度
:需要详细的执行步骤和时间节点
传统的单一 agent 方法虽然也能完成这些任务,但存在以下问题:
-
专业度不足
:一个 agent 很难在所有领域都表现出色
-
上下文混乱
:过多的指令会让 agent 困惑
-
可维护性差
:难以单独优化某个维度的能力
多智能体协作系统通过将复杂任务分解为多个子任务,每个子任务由专门优化的 agent 处理,最后整合结果,可以显著提升输出质量和系统可维护性。
2.2 技术选型
本项目选择 Spring AI Alibaba 框架,主要基于以下考虑:
-
丰富的 Agent 类型支持
:提供 ParallelAgent(并行)、SequentialAgent(串行)、ReactAgent(反应式)等多种 agent 类型
-
灵活的编排能力
:支持自定义合并策略、状态管理等高级功能
-
与 Spring 生态无缝集成
:可以充分利用 Spring Boot 的自动配置、依赖注入等特性
-
流式输出支持
:原生支持 SSE(Server-Sent Events),便于构建实时交互界面
3. 系统架构设计
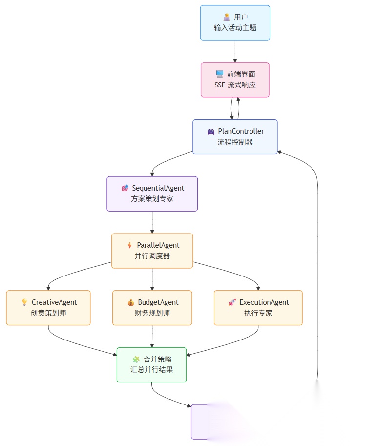
3.1 整体架构图

3.2 核心组件说明
| 组件名称 | 类型 | 职责 | 输出键 |
|---|---|---|---|
| ParallelPlanAgent | ParallelAgent | 主协调 agent,并行调用三个子 agent | complete_plan |
| CreativeAgent | ReactAgent | 生成创意点子 | creative_ideas |
| BudgetAgent | ReactAgent | 制定预算规划 | budget_plan |
| ExecutionAgent | ReactAgent | 规划执行步骤 | execution_steps |
| CompleteAgent | ReactAgent | 整合所有输出形成最终方案 | complete_plan |
| SequentialAgent | SequentialAgent | 串联 ParallelAgent 和 CompleteAgent | - |

3.3 数据流转过程
接下来以数据流转的视角,看一下整个策划Agent的工作流程:

4. 详细设计与实现
4.1 子 Agent 定义
4.1.1 创意策划师 (CreativeAgent)
@ServicepublicclassCreativeAgent { privatestaticfinalStringPROMPT=""" 你是一个创意策划师,请为以下活动主题提出至少 3 个富有创意的点子,要求新颖、可行。 活动主题:{input} 直接返回创意列表,每一点用简短的话描述。 """; @Autowired private ChatModel chatModel; public ReactAgent creativeAgent() { ReactAgentagent= ReactAgent.builder() .name("creative_agent") .model(chatModel) .description("创意生成 Agent") .instruction(PROMPT) .outputKey("creative_ideas") // 输出存储的键名 .includeContents(false) .returnReasoningContents(false) .enableLogging(true) .build(); return agent; }}
关键点说明:
-
-
instruction
-
定义了 agent 的角色和任务,使用
{input}占位符接收用户输入
-
定义了 agent 的角色和任务,使用
-
-
outputKey
-
指定输出结果在状态中的存储键名,这里是
creative_ideas
-
指定输出结果在状态中的存储键名,这里是
-
-
enableLogging
- 启用日志记录,便于调试和观察 agent 行为
4.1.2 财务规划师 (BudgetAgent)
@ServicepublicclassBudgetAgent { privatestaticfinalStringPROMPT=""" 你是一个财务规划师,请为以下活动主题制定一个粗略的预算规划,列出主要开支项和预估费用。 活动主题:{input} 直接返回预算规划内容。 """; @Autowired private ChatModel chatModel; public ReactAgent budgetAgent() { ReactAgentagent= ReactAgent.builder() .name("budget_agent") .model(chatModel) .description("财务预算规划 Agent") .instruction(PROMPT) .outputKey("budget_plan") // 输出存储的键名 .includeContents(false) .returnReasoningContents(false) .enableLogging(true) .build(); return agent; }}
4.1.3 执行专家 (ExecutionAgent)
@ServicepublicclassExecutionAgent { privatestaticfinalStringPROMPT=""" 你是一个活动执行专家,请为以下活动主题规划关键的执行步骤和时间节点。 活动主题:{input} 直接返回执行步骤清单。 """; @Autowired private ChatModel chatModel; public ReactAgent executionAgent() { ReactAgentagent= ReactAgent.builder() .name("execution_agent") .model(chatModel) .description("执行专家 Agent") .instruction(PROMPT) .outputKey("execution_steps") // 输出存储的键名 .includeContents(false) .returnReasoningContents(false) .enableLogging(true) .build(); return agent; }}
4.2 并行 Agent (ParallelPlanAgent)
这是本项目的核心组件,负责协调三个子 agent 的并行执行。

4.2.1 ParallelAgent 的基本配置
@ServicepublicclassParallelPlanAgent { publicstaticfinalStringPLAN_AGENT="parallel_plan_agent"; @Autowired private ChatModel chatModel; @Autowired private BudgetAgent budgetAgent; @Autowired private CreativeAgent creativeAgent; @Autowired private ExecutionAgent executionAgent; public ParallelAgent planAgent() { ParallelAgentagent= ParallelAgent.builder() .name(PLAN_AGENT) .description("多角度方案策划,可以从创意、财务、执行等各方面进行方案策划,通过并行调用 creative_agent、budget_agent、execution_agent 来生成制定计划所需要的内容,最终输出完整的计划方案给用户") .subAgents(List.of( budgetAgent.budgetAgent(), creativeAgent.creativeAgent(), executionAgent.executionAgent() )) // 如果只调用并行策略,我们可以通过自定义的合并策略,拿之前 Agent 的输出,来构建完整的输出 // .mergeStrategy(new PlanMergeStrategy(chatModel)) // 默认的合并策略,对于先并行,后串行的使用场景,可以使用默认的策略 .mergeStrategy(newParallelAgent.DefaultMergeStrategy()) .maxConcurrency(3) // 最大并发数 .mergeOutputKey("complete_plan") // 合并后的输出键名 .build(); return agent; }}
关键参数说明:
-
-
subAgents
- 要并行调用的子 agent 列表
-
-
mergeStrategy
- 合并策略,决定如何处理多个 agent 的输出
-
-
maxConcurrency
- 最大并发数,设置为 3 表示三个 agent 同时执行
-
-
mergeOutputKey
- 合并后的输出在状态中的键名
4.2.2 方案一:自定义合并策略 (PlanMergeStrategy)
public classPlanMergeStrategyimplementsParallelAgent.MergeStrategy { privatefinal ChatModel chatModel; publicPlanMergeStrategy(ChatModel chatModel) { this.chatModel chatModel; } @Override public Object merge(Map<String, Object> mergedState, OverAllState overallState) { // 获取各个子 Agent 的输出 StringcreativeIdeas= ((AssistantMessage) mergedState.get("creative_ideas")).getText(); StringbudgetPlan= ((AssistantMessage) mergedState.get("budget_plan")).getText(); StringexecutionSteps= ((AssistantMessage) mergedState.get("execution_steps")).getText(); // 获取用户原始输入 StringuserInput= (String) overallState.value("input").orElse(""); // 构建合并提示词 StringmergePrompt= buildMergePrompt(userInput, creativeIdeas, budgetPlan, executionSteps); // 调用大模型生成完整方案 try { StringcompletePlan= chatModel.call(mergePrompt); // 返回包含所有信息的 Map mergedState.put("complete_plan", completePlan); return mergedState; } catch (Exception e) { // 如果合并失败,返回原始结果 return mergedState; } } /** * 构建合并提示词 */ private String buildMergePrompt(String userInput, String creativeIdeas, String budgetPlan, String executionSteps) { return String.format(""" 你是一位专业的方案策划顾问,请将以下三个方面的内容整合成一份完整、专业的策划方案。 【活动主题】 %s 【创意点子】 %s 【预算规划】 %s 【执行步骤】 %s --- 请将以上内容整合为一份结构清晰、内容完整的策划方案,要求: 1. 包含活动背景和目标 2. 详细列出创意亮点 3. 清晰的预算分配 4. 具体的执行计划和时间节点 5. 使用专业的格式和排版 6. 语言简洁明了,易于理解 直接返回完整的策划方案文档。 """, userInput != null ? userInput : "未知主题", creativeIdeas != null ? creativeIdeas : "暂无创意点子", budgetPlan != null ? budgetPlan : "暂无预算规划", executionSteps != null ? executionSteps : "暂无执行步骤" ); }}
策略特点:
- 主动获取三个子 agent 的输出
- 通过 LLM 再次处理,生成结构化的完整方案
- 包含错误处理机制,合并失败时返回原始结果
- 适合只需要并行执行的场景
4.2.3 方案二:组合 SequentialAgent
public SequentialAgent seqPlanAgent() { SequentialAgentagent= SequentialAgent.builder() .name("方案策划专家") .description("根据用户给的信息,完成整体的方案策划") .subAgents(List.of(planAgent(), completeAgent())) .build(); return agent;}public ReactAgent completeAgent() { ReactAgentagent= ReactAgent.builder() .name("complete_agent") .model(chatModel) .description("完成方案制定 Agent") .instruction(""" 你是一位专业的方案策划顾问,请将以下三个方面的内容整合成一份完整、专业的策划方案。 【活动主题】 {input} 【创意点子】 {creative_ideas} 【预算规划】 {budget_plan} 【执行步骤】 {execution_steps} --- 请将以上内容整合为一份结构清晰、内容完整的策划方案,要求: 1. 包含活动背景和目标 2. 详细列出创意亮点 3. 清晰的预算分配 4. 具体的执行计划和时间节点 5. 使用专业的格式和排版 6. 语言简洁明了,易于理解 直接返回完整的策划方案文档。 """) .outputKey("complete_plan") .includeContents(false) .returnReasoningContents(false) .enableLogging(true) .build(); return agent;}
策略特点:
-
使用 SequentialAgent 将流程分为两个阶段
-
第一阶段
:ParallelAgent 并行执行三个子 agent,使用 DefaultMergeStrategy 合并每个agent的结果
-
第二阶段
:CompleteAgent 读取所有中间结果,生成最终方案
-
适合先并行收集信息,后串行处理的复杂场景
对于并行执行多Agent时,如何处理多个agent的输出结果,是我们必须考虑的事情,如果每个agent的结构是彼此独立,作为最终结果的一部分,那么简单的合并即可;如果后续还需要使用这些输出,来作为大模型的输入,那么在并行收集之后,再套一个串行Agent的调度策略,无疑是更好的一个选择

4.3 控制器实现 (PlanController)
提供 SSE 流式接口,实时推送 agent 协作过程。
@Slf4j@RestController@RequestMapping("/api/writer")publicclassPlanController { privatefinal Agent planAgent; privatefinalObjectMapperobjectMapper=newObjectMapper(); publicPlanController(ParallelPlanAgent planAgent) { this.planAgent = planAgent.seqPlanAgent(); // 使用 SequentialAgent 方案 } /** * 流式创作接口 * 使用 SSE (Server-Sent Events) 实时返回创作进度 */ @GetMapping(value = "/stream", produces = MediaType.TEXT_EVENT_STREAM_VALUE) public Flux<ServerSentEvent<String>> createArticleStream(@RequestParam String topic) { log.info("开始创作主题:{}", topic); try { // 获取流式输出 Flux<NodeOutput> agentStream = planAgent.stream(topic); return agentStream .filter(nodeOutput -> !(nodeOutput instanceof StreamingOutput<?> so && so.getOutputType() == OutputType.AGENT_MODEL_FINISHED)) .map(nodeOutput -> { Stringnode= nodeOutput.node(); StringagentName= nodeOutput.agent(); log.info("收到节点输出 - node: {}, agent: {}", node, agentName); // 构建响应数据 Map<String, Object> data = newHashMap<>(); data.put("node", node); data.put("agent", agentName); StringBuildercontentBuilder=newStringBuilder(); booleanhasContent=false; if (nodeOutput instanceof StreamingOutput<?> streamingOutput) { Messagemessage= streamingOutput.message(); if (message instanceof AssistantMessage assistantMessage) { if (!assistantMessage.hasToolCalls()) { Stringtext= assistantMessage.getText(); if (text != null && !text.trim().isEmpty()) { contentBuilder.append(text); hasContent = true; } } } else { // 表明是 PlanAgent 的输出,将结果输出给前端 hasContent = true; nodeOutput.state().value("complete_plan").ifPresent(contentBuilder::append); } } data.put("content", contentBuilder.toString()); data.put("hasContent", hasContent); // 根据 agent 类型设置阶段标识 Stringstage= determineStage(agentName); data.put("stage", stage); String json; try { json = objectMapper.writeValueAsString(data); } catch (JsonProcessingException e) { log.error("JSON 序列化失败", e); json = "{\"error\":true,\"errorMessage\":\"JSON 序列化失败\"}"; } return ServerSentEvent.<String>builder() .event("message") .data(json) .build(); }) .onErrorResume(error -> { log.error("流式创作过程中发生错误", error); // 错误处理逻辑 return Flux.just(createErrorEvent(error.getMessage())); }) .doOnComplete(() -> { log.info("流式创作完成"); }); } catch (Exception e) { log.error("创建流式接口时发生错误", e); return Flux.just(createErrorEvent("初始化失败:" + e.getMessage())); } } /** * 根据 agent 名称确定创作阶段 */ private String determineStage(String agentName) { if (agentName != null) { if (agentName.contains("creative")) { return"creative"; // 创意策划 } elseif (agentName.contains("budget")) { return"budget"; // 预算评估 } elseif (agentName.contains("execution")) { return"execution"; // 执行规划 } elseif (agentName.contains("parallel") || agentName.contains("plan") || agentName.contains("complete")) { return"final"; // 最终方案 } } return"unknown"; }}
关键技术点:
- 使用
Flux<NodeOutput>处理流式数据 - 过滤掉
AGENT_MODEL_FINISHED事件,减少不必要的数据传输 - 通过
determineStage方法识别当前执行的 agent 类型 - 完善的错误处理机制
4.4 前端界面设计
前端采用现代化的单页应用设计,实时展示多 agent 协作过程。
对于前端的展现,我们的原型设计为上下两部分,上面为三个子Agent的输出(支持并行输出),下面则用于展示最终的策划方案

4.4.1 界面布局
<div class="container"> <divclass="header"> <h1>🎯 AI 方案策划</h1> <p>基于并行多智能体协作的方案生成系统</p> </div> <divclass="input-section"> <divclass="input-group"> <inputtype="text"id="topicInput" placeholder="请输入策划主题,例如:公司年会策划方案"> <buttonid="startBtn"onclick="startPlanning()">开始策划</button> </div> </div> <divclass="agents-section"> <!-- CreativeAgent 面板 --> <divclass="agent-panel creative"id="creativePanel"> <divclass="agent-header"> <divclass="agent-icon">💡</div> <divclass="agent-title">创意策划</div> <divclass="agent-status"id="creativeStatus">等待中</div> </div> <divclass="agent-content"id="creativeContent"></div> </div> <!-- BudgetAgent 面板 --> <divclass="agent-panel budget"id="budgetPanel"> <divclass="agent-header"> <divclass="agent-icon">💰</div> <divclass="agent-title">预算评估</div> <divclass="agent-status"id="budgetStatus">等待中</div> </div> <divclass="agent-content"id="budgetContent"></div> </div> <!-- ExecutionAgent 面板 --> <divclass="agent-panel execution"id="executionPanel"> <divclass="agent-header"> <divclass="agent-icon">⚙️</div> <divclass="agent-title">执行规划</div> <divclass="agent-status"id="executionStatus">等待中</div> </div> <divclass="agent-content"id="executionContent"></div> </div> </div> <divclass="final-plan-section"> <divclass="final-plan-panel"> <divclass="final-plan-header"> <divclass="final-plan-icon">📋</div> <divclass="final-plan-title">完整策划方案</div> <divclass="final-plan-status"id="finalStatus">等待汇总</div> </div> <divclass="final-plan-content"id="finalContent"></div> </div> </div></div>
展现的成品如下

4.4.2 SSE 连接与实时更新
function startPlanning() { const topic = document.getElementById('topicInput').value.trim(); if (!topic) { alert('请输入策划主题!'); return; } resetState(); startBtn.disabled = true; startBtn.textContent = '策划中...'; // 建立 SSE 连接 const url = `/api/writer/stream?topic=${encodeURIComponent(topic)}`; eventSource = newEventSource(url); // 监听消息事件 eventSource.addEventListener('message', function(event) { try { const data = JSON.parse(event.data); if (data.error) { handleError(data.errorMessage); return; } // 根据 agent 类型更新对应的面板 if (data.stage && data.hasContent) { const mapping = agentMapping[data.agent]; if (mapping) { updateAgentContent(mapping, data.content); if (mapping.panelId) { activatePanel(mapping.panelId); updateAgentStatus(mapping.statusId, '处理中...'); } else { updateFinalStatus('汇总中...'); } } } } catch (e) { console.error('解析数据失败:', e); } }); // 监听连接关闭 eventSource.onerror = function(event) { if (eventSource) { eventSource.close(); } // 检查是否有内容被生成 const hasAnyContent = contentAccumulators.creative.length > 0 || contentAccumulators.budget.length > 0 || contentAccumulators.execution.length > 0; if (hasAnyContent) { completePlanning(); // 正常完成 } else { handleError('连接意外断开'); // 异常断开 } };}
4.4.3 Markdown 渲染与代码高亮
// 配置 marked.js 使用 highlight.js 进行代码解析if (typeof marked !== 'undefined') { marked.setOptions({ highlight: function(code, lang) { if (lang && hljs.getLanguage(lang)) { try { return hljs.highlight(code, { language: lang }).value; } catch (e) { console.error('代码高亮失败:', e); } } return code; }, breaks: true, // 启用换行符转换为<br> gfm: true // 启用 GitHub Flavored Markdown });}functionupdateAgentContent(mapping, content) { // 累加内容 contentAccumulators[mapping.stage] += content; // 更新对应面板的内容 const contentElement = document.getElementById(mapping.contentId); if (contentElement) { // 使用 marked.js 将 Markdown 转换为 HTML const htmlContent = marked.parse(contentAccumulators[mapping.stage]); contentElement.innerHTML = htmlContent; // 滚动到底部 contentElement.scrollTop = contentElement.scrollHeight; }}
5. 配置与部署
5.1 环境准备
必需的软件和依赖:
- JDK 17 或更高版本
- Maven 3.6+
- Node.js 14+ (仅前端开发需要)
5.2 项目结构
L06-multi-agent-paralle/├── src/main/│ ├── java/com/git/hui/springai/ali/│ │ ├── controller/│ │ │ └── PlanController.java # REST API 控制器│ │ ├── planer/│ │ │ ├── ParallelPlanAgent.java # 并行策划 Agent│ │ │ ├── BudgetAgent.java # 预算 Agent│ │ │ ├── CreativeAgent.java # 创意 Agent│ │ │ └── ExecutionAgent.java # 执行 Agent│ │ └── L06Application.java # 启动类│ └── resources/│ ├── templates/│ │ └── plan.html # 前端页面│ └── application.yml # 配置文件├── pom.xml # Maven 配置└── readme.md # 项目说明
5.3 配置文件详解
spring: ai: openai: # api-key 使用你自己申请的进行替换;如果为了安全考虑,可以通过启动参数进行设置 api-key:${silicon-api-key} chat: options: model:Qwen/Qwen2.5-7B-Instruct # model: Qwen/Qwen3.5-4B # 默认启用思考模式,支持工具调用 # model: Qwen/Qwen3-8B base-url:https://api.siliconflow.cnthymeleaf: cache:false# 开发环境禁用模板缓存server:tomcat: uri-encoding:UTF-8# 确保中文正常显示
API Key 配置方式:
方式一:环境变量
export silicon-api-key=your-api-key-here
方式二:启动参数
java -Dsilicon-api-key=your-api-key-here -jar target/L06-multi-agent-paralle.jar
方式三:直接修改配置文件(不推荐用于生产环境)
api-key: sk-your-actual-api-key
5.4 本地运行
- 克隆项目
cd spring-ai-demo/ali/L06-multi-agent-paralle
- 安装依赖
mvn clean install
- 配置 API Key
export silicon-api-key=your-siliconflow-api-key
- 启动应用
mvn spring-boot:run
- 访问界面
启动成功后,控制台会显示:
🎉========================================🎉✅ L06-multi-agent-paralle example is ready!🚀 Chat with agents: http://localhost:8080🎉========================================🎉
浏览器访问:http://localhost:8080
5.5 打包部署
# 打包mvn clean package -DskipTests# 运行 jarjava -Dsilicon-api-key=your-api-key -jar target/L06-multi-agent-paralle-0.0.1-SNAPSHOT.jar
6. 使用示例
6.1 示例 : 一灰灰的小店十周年庆

7. 故障排查
7.1 常见问题
问题 1:API Key 无效
症状:
Error: Invalid API key provided
解决方案:
- 检查环境变量是否正确设置
- 确认 API Key 格式正确(通常以
sk-开头) - 验证 API Key 是否已过期或被禁用
- 查看账户余额是否充足
问题 2:模型调用超时
症状:
Read timed out
解决方案:
- 检查网络连接是否正常
- 尝试更换其他可用模型
- 增加超时配置:
spring: ai: openai: chat: options: timeout: 60 # 增加超时时间为 60 秒
问题 3:中文乱码
症状: 前端页面中文显示为乱码
解决方案:
- 确认
application.yml中配置了 UTF-8 编码
server: tomcat: uri-encoding: UTF-8
- 检查 HTML 页面的 charset 设置
<meta charset="UTF-8">
问题 4:SSE 连接中断
症状: 前端显示"连接意外断开",但有部分内容已生成
解决方案:
- 这是正常现象,当所有 agent 执行完成后,SSE 连接会自动关闭
- 前端代码已经处理了这种情况,会检查是否有内容生成
- 如果有内容,则判定为正常完成
问题 5:ParallelAgent 不执行
症状: 日志中没有看到子 agent 的执行信息
解决方案:
- 检查
enableLogging(true)是否配置 - 确认 subAgents 列表不为空
- 查看 mergeStrategy 是否正确配置
- 检查 maxConcurrency 设置(建议设置为子 agent 数量)
7.2 日志级别调整
开发调试时,可以增加日志详细度:
logging: level: com.git.hui.springai.ali: DEBUG com.alibaba.cloud.ai: DEBUG
8. 最佳实践
8.1 Agent 设计原则
-
单一职责
:每个 agent 只负责一个明确的任务
-
清晰命名
:agent 名称应该反映其职责(如
creative_agent) -
合理输出
:使用有意义的 outputKey 存储结果
-
启用日志
:开发阶段始终开启日志记录
8.2 合并策略选择
使用自定义合并策略的场景:
- 只需要并行执行,不需要后续处理
- 需要在合并时进行复杂的逻辑处理
- 需要调用外部服务或数据库
使用 SequentialAgent 的场景:
- 需要先并行收集信息,再统一处理
- 需要多个阶段的流水线处理
- 希望保持代码的简洁性和可维护性
8.3 性能优化建议
- 并发控制:
- 根据模型 API 的并发限制设置 maxConcurrency
- 避免过高的并发导致 API 限流
- 缓存策略:
- 对于常见的主题,可以缓存 agent 的输出结果
- 使用 Spring Cache 减少对 LLM 的重复调用
- 超时设置:
- 为每个 agent 设置合理的超时时间
- 避免因单个 agent 卡住导致整个流程阻塞
- 错误恢复:
- 实现重试机制处理临时网络错误
- 提供降级方案(如使用默认模板)
8.4 扩展建议
- 增加更多子 agent:
- 风险评估 agent
- 市场调研 agent
- 竞品分析 agent
- 引入工具调用:
- 搜索互联网获取最新信息
- 查询数据库获取历史数据
- 调用第三方 API(天气、地图等)
- 增加审核环节:
- 添加一个审核 agent 对最终方案进行评估
- 检查方案的可行性、完整性
学AI大模型的正确顺序,千万不要搞错了
🤔2026年AI风口已来!各行各业的AI渗透肉眼可见,超多公司要么转型做AI相关产品,要么高薪挖AI技术人才,机遇直接摆在眼前!
有往AI方向发展,或者本身有后端编程基础的朋友,直接冲AI大模型应用开发转岗超合适!
就算暂时不打算转岗,了解大模型、RAG、Prompt、Agent这些热门概念,能上手做简单项目,也绝对是求职加分王🔋

📝给大家整理了超全最新的AI大模型应用开发学习清单和资料,手把手帮你快速入门!👇👇
学习路线:
✅大模型基础认知—大模型核心原理、发展历程、主流模型(GPT、文心一言等)特点解析
✅核心技术模块—RAG检索增强生成、Prompt工程实战、Agent智能体开发逻辑
✅开发基础能力—Python进阶、API接口调用、大模型开发框架(LangChain等)实操
✅应用场景开发—智能问答系统、企业知识库、AIGC内容生成工具、行业定制化大模型应用
✅项目落地流程—需求拆解、技术选型、模型调优、测试上线、运维迭代
✅面试求职冲刺—岗位JD解析、简历AI项目包装、高频面试题汇总、模拟面经
以上6大模块,看似清晰好上手,实则每个部分都有扎实的核心内容需要吃透!
我把大模型的学习全流程已经整理📚好了!抓住AI时代风口,轻松解锁职业新可能,希望大家都能把握机遇,实现薪资/职业跃迁~
这份完整版的大模型 AI 学习资料已经上传CSDN,朋友们如果需要可以微信扫描下方CSDN官方认证二维码免费领取【保证100%免费】

AtomGit 是由开放原子开源基金会联合 CSDN 等生态伙伴共同推出的新一代开源与人工智能协作平台。平台坚持“开放、中立、公益”的理念,把代码托管、模型共享、数据集托管、智能体开发体验和算力服务整合在一起,为开发者提供从开发、训练到部署的一站式体验。
更多推荐

所有评论(0)