探索MATLAB/Simulink下风光储电解制氢与氢燃料电池系统仿真模型
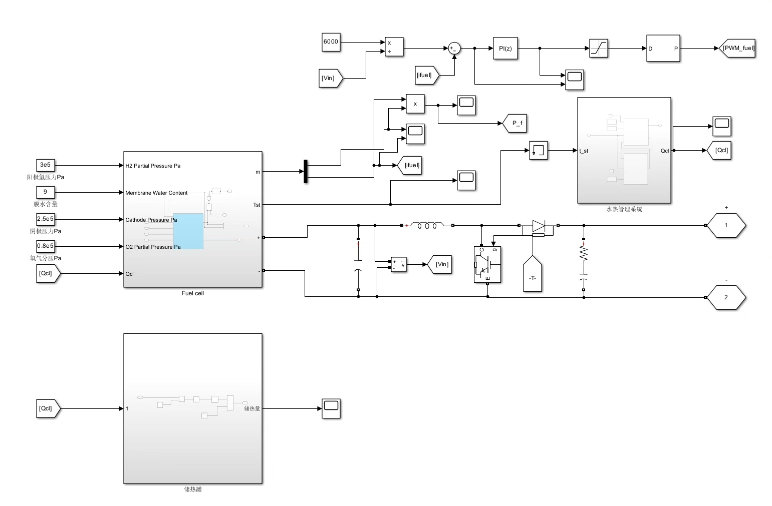
MATLAB/Simulink风光储电解制氢与用氢燃料电池系统仿真模型(风光伏耦合电解槽制氢和PEM燃料发电 附参考文献 电解槽和燃料电池都有水热管理模型 光储电解制氢模型,电解槽恒功率制氢,光伏风机耦合PEM制氢,电解槽与燃料电池,母线电压维持750V 光伏和风力发电采用mppt最大功率跟踪;储能采用电压电流双闭环控制;电解槽采用功率外环加电流内环控制,PEM燃料电池采用功率外环加电流内环控制

在能源转型的大背景下,风光储电解制氢与氢燃料电池系统成为了研究热点。今天咱就唠唠基于MATLAB/Simulink搭建的这一仿真模型。
整体架构
该模型涵盖了风光伏耦合电解槽制氢以及PEM燃料发电两大部分,并且贴心地为电解槽和燃料电池都配备了水热管理模型。这就像是给两个关键“选手”都配上了专属的“后勤保障团队”,让它们在运行过程中能时刻保持良好状态。
各部分关键控制策略
- 光伏和风力发电:采用MPPT最大功率跟踪。这就好比是让光伏板和风机时刻都能“抓住”最佳的发电时机,尽可能地多发电。在MATLAB代码实现上,大致思路如下(简化代码示例):
% 假设已有光伏或风机的相关参数,如光照强度、风速等
% 以光伏为例
% 光伏板参数
V_oc = 40; % 开路电压
I_sc = 8; % 短路电流
n_s = 36; % 串联电池片数
alpha = 0.004; % 温度系数
% 最大功率跟踪算法
function [P_max, V_opt] = mppt(V_oc, I_sc, n_s, alpha)
% 简单的扰动观察法
V = 0:0.1:V_oc;
I = I_sc * (1 - alpha * (V / n_s));
P = V.* I;
[P_max, index] = max(P);
V_opt = V(index);
end
在上述代码中,通过扰动观察法,不断调整光伏板的工作电压,去寻找能输出最大功率的那个点。实际应用中会更复杂些,要考虑环境因素的实时变化等。
- 储能:采用电压电流双闭环控制。想象一下,储能就像一个“电力蓄水池”,电压电流双闭环控制就是精准控制这个“蓄水池”的水位(电压)和水流速度(电流)。下面是一个简单的双闭环控制结构示意代码(并非完整可运行代码):
% 电压外环
function V_out = voltage_loop(V_ref, V_measured)
Kp_v = 0.5;
Ki_v = 0.1;
integral_v = integral_v + (V_ref - V_measured);
V_out = Kp_v * (V_ref - V_measured) + Ki_v * integral_v;
end
% 电流内环
function I_out = current_loop(I_ref, I_measured)
Kp_i = 0.3;
Ki_i = 0.05;
integral_i = integral_i + (I_ref - I_measured);
I_out = Kp_i * (I_ref - I_measured) + Ki_i * integral_i;
end
先通过电压外环计算出一个电流参考值,再用电流内环去精确控制实际电流,实现对储能系统充放电的稳定控制。
- 电解槽:采用功率外环加电流内环控制。它的作用就是精准控制电解槽消耗的功率,进而稳定地进行制氢。代码实现的关键部分可能像这样(简化版):
% 功率外环
function I_ref = power_loop(P_ref, V_measured)
Kp_p = 0.2;
Ki_p = 0.02;
integral_p = integral_p + (P_ref - V_measured * I_measured);
I_ref = Kp_p * (P_ref - V_measured * I_measured) + Ki_p * integral_p;
end
% 电流内环
function V_out = current_loop(I_ref, I_measured)
Kp_i = 0.1;
Ki_i = 0.01;
integral_i = integral_i + (I_ref - I_measured);
V_out = Kp_i * (I_ref - I_measured) + Ki_i * integral_i;
end
先根据设定功率和实时测量的电压电流算出电流参考值,再通过电流内环调整输出电压,实现恒功率制氢。
- PEM燃料电池:同样采用功率外环加电流内环控制,和电解槽类似,但方向相反,是将氢能转化为电能。这里就不再赘述相似的代码结构了。
母线电压维持
整个系统要维持母线电压在750V。这就像整个“电力交通网络”的主干道电压要保持稳定,这样各个“电力车辆”(各部分发电、用电设备)才能顺畅行驶。通过各部分协调控制,共同来保证这个母线电压的稳定。
参考文献助力研究
文中所涉及的模型搭建和控制策略并非凭空而来,背后有着一系列参考文献支撑。这些文献从理论基础到实际应用案例,为模型的构建提供了坚实依据。通过研读参考文献,能更深入理解各个控制环节的原理和优化方向,进一步完善和拓展这个仿真模型。

MATLAB/Simulink风光储电解制氢与用氢燃料电池系统仿真模型(风光伏耦合电解槽制氢和PEM燃料发电 附参考文献 电解槽和燃料电池都有水热管理模型 光储电解制氢模型,电解槽恒功率制氢,光伏风机耦合PEM制氢,电解槽与燃料电池,母线电压维持750V 光伏和风力发电采用mppt最大功率跟踪;储能采用电压电流双闭环控制;电解槽采用功率外环加电流内环控制,PEM燃料电池采用功率外环加电流内环控制

总之,MATLAB/Simulink下的这个风光储电解制氢与氢燃料电池系统仿真模型,为研究新能源综合利用提供了一个强大的工具,通过对各部分控制策略的深入理解和优化,有望在未来能源系统中发挥更大作用。

AtomGit 是由开放原子开源基金会联合 CSDN 等生态伙伴共同推出的新一代开源与人工智能协作平台。平台坚持“开放、中立、公益”的理念,把代码托管、模型共享、数据集托管、智能体开发体验和算力服务整合在一起,为开发者提供从开发、训练到部署的一站式体验。
更多推荐



所有评论(0)