探索 PFC - LLC 谐振开关电源设计方案宝藏资料
PFC-LLC谐振开关电源设计方案整套学习资料 程序+仿真+硬件软件说明报告+原理图+计算书等等 注:该方案性价比很高,一套资料下来可以自己做个实物验证,要想看细节可以咨询我,我给你看资料的详细展示视频 01.电路原理图:使用AD绘制,附带BOM表 02.基于DSP28034编写的程序:PFC和LLC闭环程序,注释非常详细 03.仿真模型:从开环到闭环的仿真都有,参数都是设计出来的,仿真验证 04.硬件计算书Mathcad:进行参数计算 05.硬件设计报告 06.软件计算 07.软件设计报告 08.数字环路设计 09.调试波形 10.BOM元器件清单 11.磁性元件规格 12.规格与成品测试项 13.芯片手册 整套资料实物验证过,可以带你快速深入学习PFC-LLC谐振变换器

最近在电源设计领域发现了一套超赞的学习资料——PFC - LLC 谐振开关电源设计方案整套学习资料,必须来和大家分享分享。
性价比超高,实物验证不是梦
这套资料性价比简直无敌,有了它,你完全可以自己动手做个实物来验证理论知识。要是你想看看资料细节,找我就行,给你安排详细展示视频。这就好比给你一套武林秘籍,不仅能让你纸上谈兵,还能让你下场实战。
丰富资料,各有乾坤
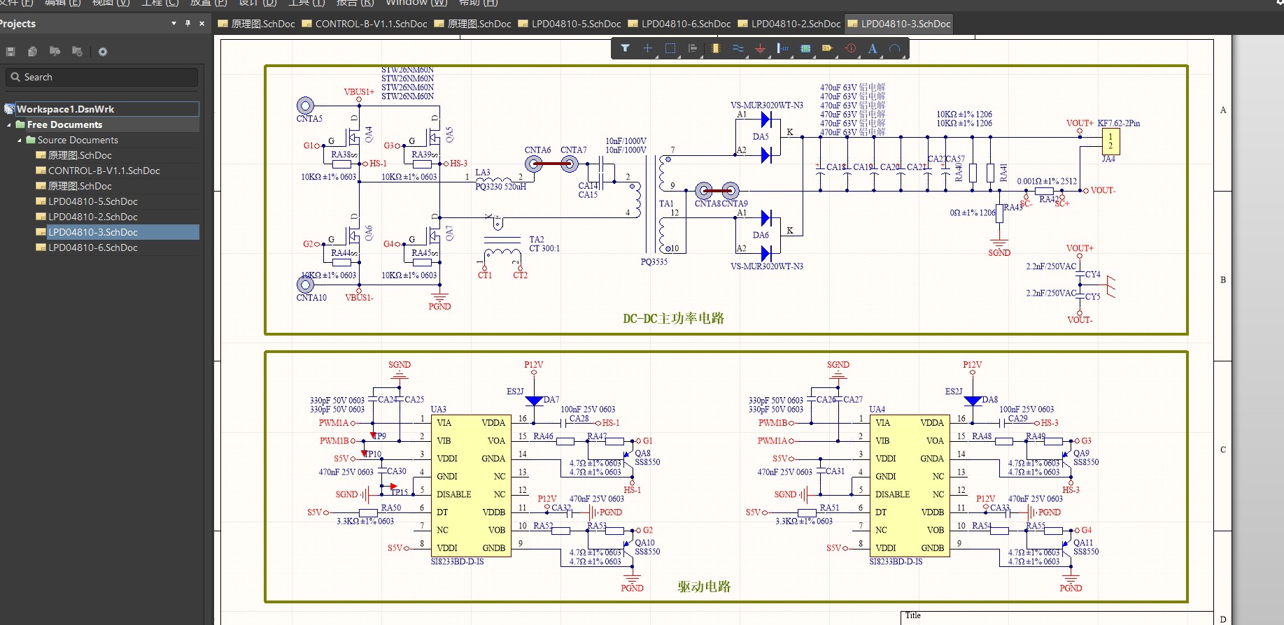
电路原理图与 BOM 表
电路原理图是用 AD 绘制的,精准清晰。原理图就像一座大厦的蓝图,每一根线,每一个元件的连接,都决定着最终电源的性能。而且还贴心附带了 BOM 表,这就像购物清单,让你采购元件时一目了然。
基于 DSP28034 的程序
程序是基于 DSP28034 编写的,包括 PFC 和 LLC 闭环程序,注释详细得如同导游带着你在代码的世界里穿梭。
// 假设这是一段 PFC 闭环程序中的部分代码
float error = reference - feedback; // 计算参考值与反馈值的误差
float p_term = kp * error; // 比例项计算
integral += error * dt; // 积分项计算
float i_term = ki * integral;
float output = p_term + i_term; // 最终输出控制量
在这段代码里,通过计算误差,再分别算出比例项和积分项,最后得出输出控制量,来实现对 PFC 环节的闭环控制,稳定输出。
仿真模型
仿真模型从开环到闭环都涵盖了,而且参数都是精心设计出来用于仿真验证的。就像在正式盖楼前,先用虚拟模型模拟各种情况,看看设计是否靠谱。通过仿真,可以提前发现问题,优化设计,节省时间和成本。
硬件计算书 Mathcad
硬件计算书用 Mathcad 完成参数计算。比如计算电感电容的值,这些参数直接影响电源的性能,通过 Mathcad 可以快速准确地得出合适的参数。
各类设计报告与计算
硬件设计报告、软件计算、软件设计报告、数字环路设计等,从硬件到软件,从整体架构到具体数字环路,全方位的分析和设计,为你的学习和实践保驾护航。
调试波形、BOM 元器件清单等
调试波形能让你直观看到电源工作时的各种信号状态,就像医生通过心电图了解病人身体状况一样。BOM 元器件清单再次强调,采购元件不迷路。磁性元件规格、规格与成品测试项以及芯片手册,都是不可或缺的部分,让你对整个设计和成品了如指掌。

PFC-LLC谐振开关电源设计方案整套学习资料 程序+仿真+硬件软件说明报告+原理图+计算书等等 注:该方案性价比很高,一套资料下来可以自己做个实物验证,要想看细节可以咨询我,我给你看资料的详细展示视频 01.电路原理图:使用AD绘制,附带BOM表 02.基于DSP28034编写的程序:PFC和LLC闭环程序,注释非常详细 03.仿真模型:从开环到闭环的仿真都有,参数都是设计出来的,仿真验证 04.硬件计算书Mathcad:进行参数计算 05.硬件设计报告 06.软件计算 07.软件设计报告 08.数字环路设计 09.调试波形 10.BOM元器件清单 11.磁性元件规格 12.规格与成品测试项 13.芯片手册 整套资料实物验证过,可以带你快速深入学习PFC-LLC谐振变换器

这套资料经过实物验证,就像被实战检验过的神兵利器,能带你快速深入学习 PFC - LLC 谐振变换器。无论是电源设计新手想入门,还是老手想进一步优化设计,都值得拥有。






AtomGit 是由开放原子开源基金会联合 CSDN 等生态伙伴共同推出的新一代开源与人工智能协作平台。平台坚持“开放、中立、公益”的理念,把代码托管、模型共享、数据集托管、智能体开发体验和算力服务整合在一起,为开发者提供从开发、训练到部署的一站式体验。
更多推荐



所有评论(0)