风光储并网直流微电网Simulink仿真模型:光伏、风力与混合储能系统集成
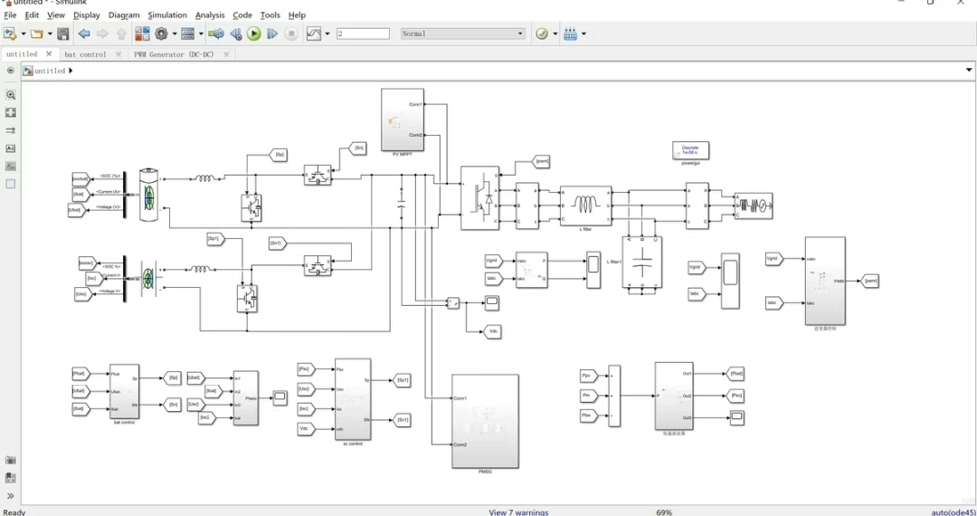
风光储、风光储并网直流微电网simulink仿真模型。 系统由光伏发电系统、风力发电系统、混合储能系统(可单独储能系统)、逆变器VSR?大电网构成。 光伏系统采用扰动观察法实现mppt控制,经过boost电路并入母线; 风机采用最佳叶尖速比实现mppt控制,风力发电系统中pmsg采用零d轴控制实现功率输出,通过三相电压型pwm变换器整流并入母线; 混合储能由蓄电池和超级电容构成,通过双向DCDC变换器并入母线,并采用低通滤波器实现功率分配,超级电容响应高频功率分量,蓄电池响应低频功率分量,有限抑制系统中功率波动,且符合储能的各自特性。 并网逆变器VSR采用PQ控制实现功率入网。

最近在研究风光储并网直流微电网的Simulink仿真模型,感觉挺有意思的,尤其是里面涉及到的一些控制策略和电路设计,值得深入探讨一下。今天就来聊聊这个系统的构成和一些关键部分的实现。

首先,这个系统主要由光伏发电系统、风力发电系统、混合储能系统、逆变器和大电网组成。每个部分都有其独特的控制策略和电路设计,下面我们逐一来看。
光伏发电系统
光伏系统采用了扰动观察法(Perturb and Observe, P&O)来实现最大功率点跟踪(MPPT)。这个方法的核心思想是通过不断调整光伏阵列的工作点,观察输出功率的变化,从而找到最大功率点。在Simulink中,我们可以通过以下代码来实现这个控制逻辑:
function [duty_cycle] = PnO_MPPT(voltage, current, prev_voltage, prev_current, prev_duty_cycle)
% 计算当前功率和上一次功率
power = voltage * current;
prev_power = prev_voltage * prev_current;
% 判断功率变化方向
if power > prev_power
duty_cycle = prev_duty_cycle + 0.01; % 增加占空比
else
duty_cycle = prev_duty_cycle - 0.01; % 减少占空比
end
end
这个函数会根据当前和上一次的电压、电流值,调整Boost电路的占空比,从而逐步逼近最大功率点。
风力发电系统
风力发电系统采用了最佳叶尖速比(Tip Speed Ratio, TSR)来实现MPPT控制。风力机的输出功率与风速和叶尖速比密切相关,通过调整风力机的转速,可以使其工作在最佳叶尖速比下,从而最大化输出功率。

风光储、风光储并网直流微电网simulink仿真模型。 系统由光伏发电系统、风力发电系统、混合储能系统(可单独储能系统)、逆变器VSR?大电网构成。 光伏系统采用扰动观察法实现mppt控制,经过boost电路并入母线; 风机采用最佳叶尖速比实现mppt控制,风力发电系统中pmsg采用零d轴控制实现功率输出,通过三相电压型pwm变换器整流并入母线; 混合储能由蓄电池和超级电容构成,通过双向DCDC变换器并入母线,并采用低通滤波器实现功率分配,超级电容响应高频功率分量,蓄电池响应低频功率分量,有限抑制系统中功率波动,且符合储能的各自特性。 并网逆变器VSR采用PQ控制实现功率入网。

在风力发电系统中,永磁同步发电机(PMSG)采用了零d轴控制策略。这种控制策略通过将d轴电流设为零,简化了控制器的设计,同时能够有效输出功率。PMSG的输出通过三相电压型PWM变换器整流后并入母线。
混合储能系统
混合储能系统由蓄电池和超级电容组成,通过双向DCDC变换器并入母线。为了合理分配功率,系统采用了低通滤波器。超级电容响应高频功率分量,而蓄电池响应低频功率分量。这种设计不仅能够有效抑制系统中的功率波动,还能充分发挥两种储能介质的特性。

在Simulink中,我们可以通过以下代码来实现低通滤波器的设计:
function [low_pass_filtered] = low_pass_filter(input_signal, prev_filtered, alpha)
% 低通滤波器实现
low_pass_filtered = alpha * input_signal + (1 - alpha) * prev_filtered;
end
这个函数会根据输入的信号和滤波系数alpha,计算出滤波后的信号,从而实现对高频和低频功率分量的分离。
并网逆变器
并网逆变器采用了PQ控制策略,实现功率的入网。PQ控制的核心是通过调节逆变器的输出电压和相位,来控制其输出的有功功率和无功功率。在Simulink中,我们可以通过以下代码来实现PQ控制:
function [Vd, Vq] = PQ_control(P_ref, Q_ref, P_meas, Q_meas, Kp, Ki)
% PQ控制实现
persistent integral_P integral_Q;
if isempty(integral_P)
integral_P = 0;
integral_Q = 0;
end
% 计算误差
error_P = P_ref - P_meas;
error_Q = Q_ref - Q_meas;
% 积分项
integral_P = integral_P + error_P;
integral_Q = integral_Q + error_Q;
% 计算输出电压
Vd = Kp * error_P + Ki * integral_P;
Vq = Kp * error_Q + Ki * integral_Q;
end
这个函数会根据参考功率和实际功率的误差,计算出逆变器的输出电压,从而实现对有功功率和无功功率的控制。
总结
这个风光储并网直流微电网的Simulink仿真模型,涵盖了光伏、风电、储能和并网逆变器等多个部分,每个部分都有其独特的控制策略和电路设计。通过合理的控制算法和电路设计,系统能够有效地实现最大功率点跟踪、功率分配和并网控制,从而保证系统的稳定运行和高效能量管理。

如果你对这个模型感兴趣,不妨自己动手搭建一个Simulink模型,亲身体验一下这些控制策略的实现过程。相信通过实践,你会对风光储并网系统有更深入的理解。



AtomGit 是由开放原子开源基金会联合 CSDN 等生态伙伴共同推出的新一代开源与人工智能协作平台。平台坚持“开放、中立、公益”的理念,把代码托管、模型共享、数据集托管、智能体开发体验和算力服务整合在一起,为开发者提供从开发、训练到部署的一站式体验。
更多推荐


所有评论(0)