基于自抗扰控制ADRC的永磁同步电机仿真模型附Simulink仿真
✅作者简介:热爱科研的Matlab仿真开发者,擅长数据处理、建模仿真、程序设计、完整代码获取、论文复现及科研仿真。
🍎 往期回顾关注个人主页:Matlab科研工作室
🍊个人信条:格物致知,完整Matlab代码及仿真咨询内容私信。
🔥 内容介绍
1 引言
永磁同步电机(Permanent Magnet Synchronous Motor, PMSM)凭借功率密度高、结构简单、转矩电流比大、运行效率高的优势,广泛应用于工业伺服、新能源汽车、航空航天等领域。但PMSM本质是多变量、强耦合的非线性系统,运行过程中易受到定子电阻、电感参数摄动、外部负载扰动等不确定性因素影响,传统PID控制依赖精确数学模型,难以实现高精度、强鲁棒性的控制需求,在参数漂移或负载突变时易出现超调量大、调节时间长、抗扰能力弱等问题。
自抗扰控制(Active Disturbance Rejection Control, ADRC)由韩京清教授于1998年提出,其核心思想是将系统内部非线性、参数摄动与外部扰动统一视为“总和扰动”,通过扩张状态观测器(ESO)实时估计并补偿扰动,无需依赖对象精确数学模型,能有效克服传统控制策略的局限性,显著提升系统的动态响应和抗扰性能。本文基于MATLAB/Simulink平台,构建基于ADRC的PMSM双闭环仿真模型,详细阐述模型组成、参数设计、搭建步骤及仿真验证,为PMSM高精度控制提供理论支撑和工程参考。
2 核心理论基础


2.2.2 扩张状态观测器(ESO)
ESO是ADRC的核心部件,其核心思想是将系统的总和扰动(内部参数摄动+外部负载扰动)扩张为一个新的状态变量,通过系统输入输出信号实时估计系统状态和总和扰动,无需依赖精确数学模型,为扰动补偿提供依据。针对PMSM转速控制,构建二阶ESO,离散化方程如下:

2.2.3 非线性状态误差反馈(NLSEF)
NLSEF根据TD输出的跟踪信号、微分信号与ESO输出的状态估计值,计算状态误差,通过非线性函数组合生成初级控制量,再结合ESO估计的总和扰动进行补偿,最终生成控制信号,实现对系统的精准控制,其核心公式如下:

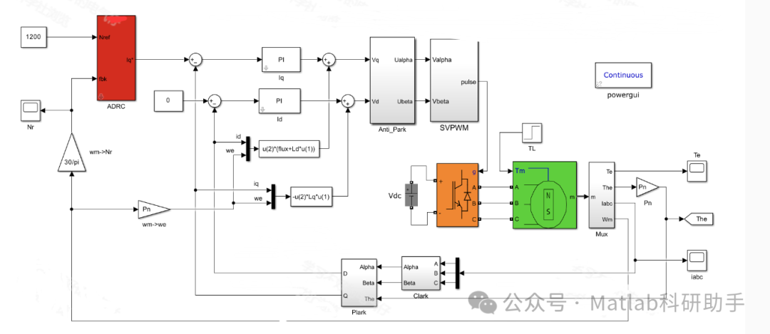
3 仿真模型搭建(MATLAB/Simulink)
本仿真模型采用“转速环ADRC+电流环PI”的双闭环控制结构,转速环采用ADRC替代传统PI控制器,实现转速的高精度跟踪和抗扰控制;电流环采用PI控制器,实现d-q轴电流解耦,确保电流稳定跟踪转速环输出的电流参考值,整体模型由6个核心模块组成,搭建步骤如下:



5 模型改进方向与注意事项
5.1 模型改进方向
(1)参数自整定优化:引入粒子群算法(PSO)、模糊控制等智能优化算法,实现ADRC参数的在线自整定,避免人工试凑的繁琐,提升系统在不同工况下的自适应能力;
(2)无位置传感器控制:结合模糊变参数超螺旋滑模观测器(FSTSMO),替代传统位置传感器,降低系统成本,同时提升系统鲁棒性,适用于无传感器场景的PMSM控制;
(3)多工况适配:优化ADRC结构,采用带宽自适应线性ADRC(BALADRC),实现电机在不同转速区间的带宽自适应调整,进一步提升系统动态性能和适应能力;
(4)联合仿真:结合Ansys Maxwell + Simplorer进行联合仿真,融入电磁场分析,提升仿真模型的精度,更贴近实际工程应用场景。
5.2 仿真注意事项
(1)仿真步长设置:步长过大会导致仿真精度下降,步长过小会增加仿真耗时,建议设置为0.001~0.005s,求解器优先选择ode45;
(2)参数一致性:确保PMSM电机参数、ADRC参数、电流环参数与仿真模型中的设置一致,避免因参数不匹配导致系统振荡或发散;
(3)噪声抑制:在检测模块中加入低通滤波器,抑制电流、转速信号中的高频噪声,避免噪声干扰ESO的扰动估计精度;
(4)模块封装:将ADRC控制器、坐标变换等模块封装为独立子系统,便于模型修改、参数调试和复用;
(5)对比验证:建议同时搭建传统PID控制模型,通过对比仿真,更直观地体现ADRC的控制优势,为实际工程应用提供参考。
6 结论
本文基于MATLAB/Simulink平台,成功构建了基于ADRC的PMSM双闭环仿真模型,通过理论分析、参数整定和仿真验证,得出以下结论:
(1)ADRC无需依赖PMSM精确数学模型,通过ESO实时估计并补偿系统总和扰动,有效解决了PMSM非线性、强耦合及参数摄动、负载扰动带来的控制难题,控制性能优于传统PID控制;
(2)搭建的仿真模型实现了转速的高精度跟踪,动态性能(上升时间、调节时间、超调量)、抗扰性能(负载突变适应能力)和稳态性能均满足工业伺服、新能源汽车等领域的高精度控制需求;
(3)通过参数整定和模型优化,该仿真模型可直接用于PMSM控制算法的验证和调试,也可通过进一步改进,适配更多复杂工况和实际工程应用场景,为ADRC在PMSM控制中的工程化应用提供了重要的仿真支撑。
⛳️ 运行结果




🔗 参考文献
[1] 刘志刚.基于永磁同步电机模型辨识与补偿的自抗扰控制器[J].中国电机工程学报, 28(24)[2026-03-15].DOI:10.3321/j.issn:0258-8013.2008.24.020.
[2] 顾问,王久和,徐升升,等.基于自抗扰控制技术的永磁同步电机矢量控制策略[J].电源学报, 2011(5):5.DOI:CNKI:SUN:DYXB.0.2011-05-014.
📣 部分代码
🎈 部分理论引用网络文献,若有侵权联系博主删除
👇 关注我领取海量matlab电子书和数学建模资料
🏆团队擅长辅导定制多种科研领域MATLAB仿真,助力科研梦:
🌈 各类智能优化算法改进及应用
生产调度、经济调度、装配线调度、充电优化、车间调度、发车优化、水库调度、三维装箱、物流选址、货位优化、公交排班优化、充电桩布局优化、车间布局优化、集装箱船配载优化、水泵组合优化、解医疗资源分配优化、设施布局优化、可视域基站和无人机选址优化、背包问题、 风电场布局、时隙分配优化、 最佳分布式发电单元分配、多阶段管道维修、 工厂-中心-需求点三级选址问题、 应急生活物质配送中心选址、 基站选址、 道路灯柱布置、 枢纽节点部署、 输电线路台风监测装置、 集装箱调度、 机组优化、 投资优化组合、云服务器组合优化、 天线线性阵列分布优化、CVRP问题、VRPPD问题、多中心VRP问题、多层网络的VRP问题、多中心多车型的VRP问题、 动态VRP问题、双层车辆路径规划(2E-VRP)、充电车辆路径规划(EVRP)、油电混合车辆路径规划、混合流水车间问题、 订单拆分调度问题、 公交车的调度排班优化问题、航班摆渡车辆调度问题、选址路径规划问题、港口调度、港口岸桥调度、停机位分配、机场航班调度、泄漏源定位
🌈 机器学习和深度学习时序、回归、分类、聚类和降维
2.1 bp时序、回归预测和分类
2.2 ENS声神经网络时序、回归预测和分类
2.3 SVM/CNN-SVM/LSSVM/RVM支持向量机系列时序、回归预测和分类
2.4 CNN|TCN|GCN卷积神经网络系列时序、回归预测和分类
2.5 ELM/KELM/RELM/DELM极限学习机系列时序、回归预测和分类
2.6 GRU/Bi-GRU/CNN-GRU/CNN-BiGRU门控神经网络时序、回归预测和分类
2.7 ELMAN递归神经网络时序、回归\预测和分类
2.8 LSTM/BiLSTM/CNN-LSTM/CNN-BiLSTM/长短记忆神经网络系列时序、回归预测和分类
2.9 RBF径向基神经网络时序、回归预测和分类
2.10 DBN深度置信网络时序、回归预测和分类
2.11 FNN模糊神经网络时序、回归预测
2.12 RF随机森林时序、回归预测和分类
2.13 BLS宽度学习时序、回归预测和分类
2.14 PNN脉冲神经网络分类
2.15 模糊小波神经网络预测和分类
2.16 时序、回归预测和分类
2.17 时序、回归预测预测和分类
2.18 XGBOOST集成学习时序、回归预测预测和分类
2.19 Transform各类组合时序、回归预测预测和分类
方向涵盖风电预测、光伏预测、电池寿命预测、辐射源识别、交通流预测、负荷预测、股价预测、PM2.5浓度预测、电池健康状态预测、用电量预测、水体光学参数反演、NLOS信号识别、地铁停车精准预测、变压器故障诊断
🌈图像处理方面
图像识别、图像分割、图像检测、图像隐藏、图像配准、图像拼接、图像融合、图像增强、图像压缩感知
🌈 路径规划方面
旅行商问题(TSP)、车辆路径问题(VRP、MVRP、CVRP、VRPTW等)、无人机三维路径规划、无人机协同、无人机编队、机器人路径规划、栅格地图路径规划、多式联运运输问题、 充电车辆路径规划(EVRP)、 双层车辆路径规划(2E-VRP)、 油电混合车辆路径规划、 船舶航迹规划、 全路径规划规划、 仓储巡逻
🌈 无人机应用方面
无人机路径规划、无人机控制、无人机编队、无人机协同、无人机任务分配、无人机安全通信轨迹在线优化、车辆协同无人机路径规划
🌈 通信方面
传感器部署优化、通信协议优化、路由优化、目标定位优化、Dv-Hop定位优化、Leach协议优化、WSN覆盖优化、组播优化、RSSI定位优化、水声通信、通信上传下载分配
🌈 信号处理方面
信号识别、信号加密、信号去噪、信号增强、雷达信号处理、信号水印嵌入提取、肌电信号、脑电信号、信号配时优化、心电信号、DOA估计、编码译码、变分模态分解、管道泄漏、滤波器、数字信号处理+传输+分析+去噪、数字信号调制、误码率、信号估计、DTMF、信号检测
🌈电力系统方面
微电网优化、无功优化、配电网重构、储能配置、有序充电、MPPT优化、家庭用电
🌈 元胞自动机方面
交通流 人群疏散 病毒扩散 晶体生长 金属腐蚀
🌈 雷达方面
卡尔曼滤波跟踪、航迹关联、航迹融合、SOC估计、阵列优化、NLOS识别
🌈 车间调度
零等待流水车间调度问题NWFSP 、 置换流水车间调度问题PFSP、 混合流水车间调度问题HFSP 、零空闲流水车间调度问题NIFSP、分布式置换流水车间调度问题 DPFSP、阻塞流水车间调度问题BFSP
👇
AtomGit 是由开放原子开源基金会联合 CSDN 等生态伙伴共同推出的新一代开源与人工智能协作平台。平台坚持“开放、中立、公益”的理念,把代码托管、模型共享、数据集托管、智能体开发体验和算力服务整合在一起,为开发者提供从开发、训练到部署的一站式体验。
更多推荐

所有评论(0)