探索储能双向 DCDC 变换器:双向 Buck - Boost 电路仿真之旅
双向buck-boost电路仿真模型-储能双向DCDC变换器 电压电流双闭环PI控制 蓄电池充放电模式可切换 恒流充电/恒压输出 Matlab/Simulink模型

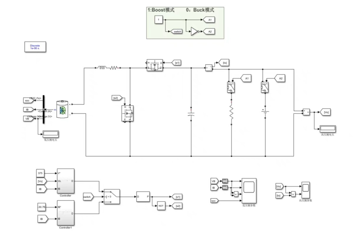
在电力电子领域,储能双向 DCDC 变换器是一个相当重要的存在,今天咱们就来聊聊其中基于双向 Buck - Boost 电路的仿真模型,以及与之紧密相关的电压电流双闭环 PI 控制策略,还有蓄电池充放电模式切换以及恒流充电、恒压输出这些有趣的功能,并且看看在 Matlab/Simulink 中如何搭建这样的模型。
双向 Buck - Boost 电路基础
双向 Buck - Boost 电路能在不同的工作模式下,实现升降压功能。简单来说,当开关管导通时,电感储存能量;开关管关断时,电感释放能量,从而实现电能的转换与传递。

在 Matlab/Simulink 中搭建双向 Buck - Boost 电路模型,核心元件就是开关管(比如可以用理想开关模块)、电感、电容和负载。像下面这样简单的示意代码(这里只是伪代码示意模块连接逻辑):
% 创建一个新的 Simulink 模型
model = 'two_way_buck_boost';
new_system(model);
% 添加电源模块
power_source = add_block('simulink/Sources/DC Voltage Source', [model '/DC Source']);
set_param(power_source, 'Voltage', '100'); % 设置电源电压为 100V
% 添加开关管模块
switch1 = add_block('simscape/Semiconductors/Discrete Semiconductor Switch', [model '/Switch1']);
% 开关管控制逻辑后续再完善
% 添加电感模块
inductor = add_block('simscape/Electrical Elements/Inductor', [model '/Inductor']);
set_param(inductor, 'Inductance', '0.01'); % 设置电感值为 0.01H
% 添加电容模块
capacitor = add_block('simscape/Electrical Elements/Capacitor', [model '/Capacitor']);
set_param(capacitor, 'Capacitance', '100e - 6'); % 设置电容值为 100uF
% 添加负载模块
resistor = add_block('simscape/Electrical Elements/Resistor', [model '/Resistor']);
set_param(resistor, 'Resistance', '10'); % 设置负载电阻为 10 欧姆
% 连接模块(实际连接通过 Simulink 图形界面连线,这里代码示意逻辑)
% 电源 -> 开关管 -> 电感 -> 电容 -> 负载
% 以及反馈路径等后续再完善
这里代码只是一个初步搭建思路,实际 Simulink 搭建中更多是通过图形化界面操作,但代码可以让大家更清晰模块之间的逻辑关系。
电压电流双闭环 PI 控制
为了让双向 Buck - Boost 电路能稳定且精准地工作,电压电流双闭环 PI 控制是关键。外环电压环用于稳定输出电压,内环电流环则快速响应负载电流变化,提升系统动态性能。

双向buck-boost电路仿真模型-储能双向DCDC变换器 电压电流双闭环PI控制 蓄电池充放电模式可切换 恒流充电/恒压输出 Matlab/Simulink模型

PI 控制算法的核心代码逻辑(同样是伪代码)如下:
% 初始化参数
kp_v = 0.5; % 电压环比例系数
ki_v = 0.1; % 电压环积分系数
kp_i = 0.2; % 电流环比例系数
ki_i = 0.05; % 电流环积分系数
% 设定目标值
ref_voltage = 50; % 目标输出电压
ref_current = 5; % 目标输出电流
% 初始化积分项
integral_v = 0;
integral_i = 0;
% 假设这里有获取实时电压和电流值的函数
measured_voltage = get_measured_voltage();
measured_current = get_measured_current();
% 电流环计算
error_i = ref_current - measured_current;
integral_i = integral_i + error_i * dt;
control_signal_i = kp_i * error_i + ki_i * integral_i;
% 电压环计算
error_v = ref_voltage - measured_voltage;
integral_v = integral_v + error_v * dt;
control_signal_v = kp_v * error_v + ki_v * integral_v;
% 最终控制信号,可能根据实际情况调整两个控制信号关系
final_control_signal = adjust_control_signal(control_signal_v, control_signal_i);
在这个代码里,通过不断计算实际值与目标值的误差,利用比例和积分环节调整控制信号,来达到稳定输出的目的。
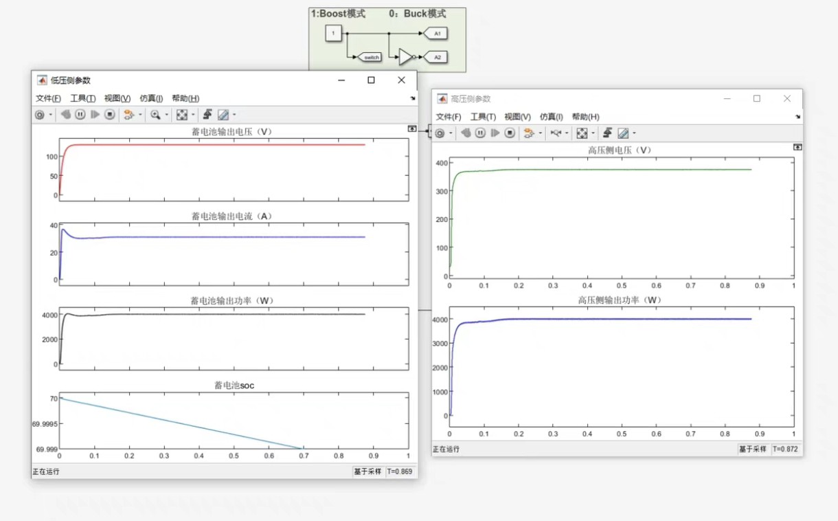
蓄电池充放电模式切换
蓄电池在储能系统里既能充电又能放电,这就需要变换器能灵活切换工作模式。在 Matlab/Simulink 模型里,可以通过一个逻辑判断模块来实现。
比如:
% 假设获取蓄电池当前状态的函数
battery_state = get_battery_state();
if battery_state == 'charging'
% 设置变换器为充电模式下的参数和控制逻辑
set_charging_mode_parameters();
elseif battery_state == 'discharging'
% 设置变换器为放电模式下的参数和控制逻辑
set_discharging_mode_parameters();
end
通过这样简单的逻辑判断,就可以根据蓄电池的实际状态,让变换器工作在合适的模式下。
恒流充电与恒压输出
恒流充电时,变换器要保证给蓄电池提供稳定的充电电流。在代码层面,就是在充电模式下,把电流环的目标值设定为恒定的充电电流值。
if battery_state == 'charging'
ref_current = charging_current_value; % 设定恒定充电电流值
% 执行电流环控制逻辑,保证输出电流恒定
error_i = ref_current - measured_current;
integral_i = integral_i + error_i * dt;
control_signal_i = kp_i * error_i + ki_i * integral_i;
end
而恒压输出则是在放电模式或者某些特定工作场景下,让变换器输出稳定的电压值,通过电压环控制来实现,和前面电压环的控制逻辑类似。
通过在 Matlab/Simulink 中搭建完整的双向 Buck - Boost 电路仿真模型,结合上述的控制策略和功能实现,我们就能对储能双向 DCDC 变换器的工作过程有更深入的理解和研究,为实际的电力电子系统设计提供有力的支持和参考。希望大家在探索这个有趣领域的过程中,能发现更多的乐趣和收获!
AtomGit 是由开放原子开源基金会联合 CSDN 等生态伙伴共同推出的新一代开源与人工智能协作平台。平台坚持“开放、中立、公益”的理念,把代码托管、模型共享、数据集托管、智能体开发体验和算力服务整合在一起,为开发者提供从开发、训练到部署的一站式体验。
更多推荐



所有评论(0)