大模型工程化:从Prompt到Harness,驾驭AI生产力新时代
随着大模型技术的飞速发展,行业核心矛盾已从“模型够不够聪明”转变为如何让大模型的能力稳定、可控、合规地落地到真实生产场景。文章介绍了大模型工程化的三大范式:Prompt Engineering(提示词工程)、Context Engineering(上下文工程)和Harness Engineering(驾驭工程)。Prompt Engineering是基础,Context Engineering是场景落地的核心支撑,而Harness Engineering则是生产级规模化落地的完整框架。文章强调这三者并非相互替代,而是层层递进、互为补充的关系,共同构成了完整的工程化体系。最后,文章展望了大模型工程化未来的发展方向,包括三者的深度融合与自动化、标准化与开源生态的完善、评估体系的规模化落地以及与多智能体、多模态的深度适配。

生成式AI发展至今,大模型的基础推理能力早已实现跨越式突破,行业的核心矛盾也已从“模型够不够聪明”,转变为“如何让大模型的能力稳定、可控、合规地落地到真实生产场景”。从最初的对话机器人,到如今的企业级业务自动化、AI智能体规模化落地,行业用三年时间完成了三次认知升级,逐步形成了三套层层递进、互为补充的工程化范式:Prompt Engineering(提示词工程)、Context Engineering(上下文工程)、Harness Engineering(驾驭工程,国内权威译法,也译作管控工程)。
这三套范式并非相互替代,更不存在“前者完全过时”的绝对判断——Prompt与Context依然是整个工程化体系的核心基石,而Harness Engineering则是行业对“如何让AI可靠工作”的认知升维,它将前两者纳入了一套可进化、全链路、生产级的完整管控体系中。2026年开年,Harness Engineering从一线工程实践中完成理论化命名,迅速成为全球开发者社区的核心共识,也标志着大模型工程化从单点优化,正式进入体系化环境设计的全新时代。
一、核心共识与基础术语
在正式拆解三套范式之前,我们先明确贯穿全文的核心共识,同时对全文高频出现的专业术语做统一通俗注释,消除阅读障碍,确保专业表述无歧义、无错误。
1. 核心共识
- 大模型的本质是基于上下文的概率生成引擎:它的所有输出,都由输入的上下文、预设的规则、训练形成的世界模型共同决定。工程化的核心,就是通过标准化的方法,引导、约束、管控模型的生成过程,让概率性的模型输出,转化为确定性的生产结果。
- 三套范式是层层递进的互补关系,而非替代关系:Prompt Engineering是所有工程化的基础,Context Engineering是场景落地的核心支撑,Harness Engineering是生产级规模化落地的完整框架。三者是认知边界的持续扩展——从“写好一条指令”,到“管好信息输入”,再到“设计一整套运行体系”,不存在非此即彼的优劣判断。
- 演进的底层逻辑,是大模型从“玩具”到“生产力工具”的必然要求:从单轮对话的简单问答,到垂直场景的专业任务,再到企业级全流程业务自动化,场景越复杂,对模型的确定性、可控性、合规性要求越高,对应的工程化体系也需要从单点优化,走向全链路管控。
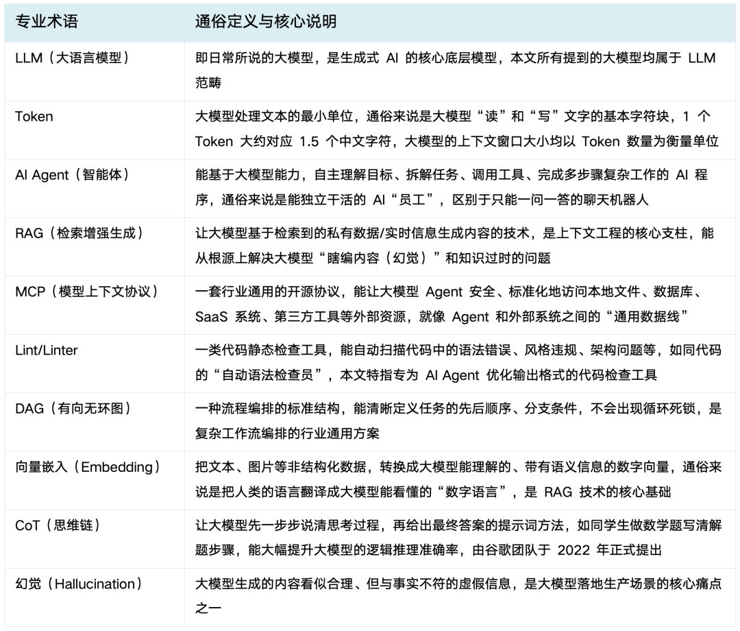
- 基础术语

二、Prompt Engineering:大模型工程化的起点,人与模型的认知对齐桥梁
1. 核心定义与通俗解释
Prompt Engineering(提示词工程),是一套通过标准化的文本设计,引导大模型按照预期的规则、逻辑、格式输出结果的工程化方法,是人与大模型对齐认知的核心桥梁,也是所有大模型工程化体系的基础单元。
用最通俗的日常类比来说,它就像你给外卖骑手写的配送指令。你只说“把餐送到我这”,骑手可能找不到具体地址、不知道能不能放快递柜;但如果你明确写清楚“XX小区3号楼2单元,放门口丰巢快递柜,放好后拍照发我,不要打电话”,骑手就能精准完成你要的结果。这段明确的指令,就是最基础的Prompt;而怎么把需求写得清晰、精准、可执行,让接收方完全理解不跑偏,就是Prompt Engineering的核心工作。
2. 核心方法论与发展历程
Prompt Engineering是随着大模型的诞生同步兴起的,是大模型工程化的起点,其发展历程完全贴合大模型能力的迭代与行业认知的升级。
第一阶段:原生探索期(2020年-2022年,GPT-3到GPT-3.5时代)
这一阶段的大模型能力较弱,未经过专门的指令微调,对模糊指令的理解能力极差,Prompt Engineering的核心目标是“让模型能理解并完成基础任务”。
- 核心方法论:零样本提示(Zero-shot)、少样本提示(Few-shot)。核心逻辑是给模型展示1-5个“输入什么、应该输出什么”的现成示例,让模型参照示例的逻辑完成任务,弥补其指令理解能力的不足。
- 典型场景:简单的文本分类、翻译、摘要,核心是通过示例给模型建立明确的输入输出范式。
第二阶段:体系化成型期(2022年底-2023年中,ChatGPT爆火时代)
随着ChatGPT的爆火,大模型的指令理解能力大幅提升,行业开始系统性总结Prompt设计的通用规则,Prompt Engineering正式成为一套独立的工程化体系,也迎来了它的全盛期。
- 核心方法论:角色设定、任务拆解、规则约束、格式限定,形成了“角色定位+任务目标+执行规则+输出要求+示例参考”的经典五段式Prompt框架,至今仍是行业最通用的Prompt设计方法。
- 里程碑突破:谷歌团队提出的思维链(Chain-of-Thought, CoT),通过让模型“先拆解思考过程、再输出最终答案”,让大模型的复杂逻辑推理能力提升40%以上,解决了大模型数学计算、逻辑推理能力弱的核心痛点,也让Prompt Engineering从“凭经验的玄学”走向了有明确方法论的科学体系。
第三阶段:自动化优化期(2023年中-2024年)
随着大模型在企业场景的落地,人工编写Prompt的痛点逐渐暴露:效率低、高度依赖个人经验、不同人编写的效果差异大、难以在企业内规模化复用,Prompt Engineering开始走向自动化、可量化优化。
- 核心方法论:自动提示工程(APE)、基于模型反馈的Prompt迭代、提示词模板化与版本管理。核心逻辑是让大模型自主优化Prompt,通过A/B测试量化不同Prompt的效果,再把通用Prompt做成可复用的模板,实现企业内的统一落地。
- 典型应用:开源框架DSPy首次提出“把Prompt从手写文本变成可优化的程序模块”,通过算法自动迭代优化Prompt;LangChain推出PromptTemplate,实现了提示词的标准化、参数化复用。
第四阶段:多模态与场景化融合期(2024年-2025年)
随着GPT-4o、Claude 3系列多模态大模型的爆发,大模型的能力从纯文本处理,扩展到了图像、视频、音频的理解与生成,Prompt Engineering也从纯文本场景,扩展到了多模态场景,同时开始与金融、医疗、政务等垂直行业深度绑定。
- 核心方法论:多模态Prompt设计、场景化Prompt模板库、行业专属Prompt规范、多轮对话的动态Prompt迭代。针对不同垂直行业,形成了标准化的行业Prompt模板库,解决了通用Prompt在专业场景准确率不足的问题。
- 里程碑进展:国内外主流大模型厂商均发布了行业专属Prompt规范,国内银行、证券、政务机构开始搭建企业级Prompt管理平台,实现了Prompt的权限管控、版本迭代、效果量化。
第五阶段:体系化融合期(2025年-2026年3月,当前最新阶段)
当前的Prompt Engineering,已经不再是孤立的“写提示词”,而是与Context Engineering、Harness Engineering深度融合,成为Agent Skills开放标准、Harness体系的核心组成单元,实现了标准化封装、规模化复用、全链路管控。
- 核心方法论:标准化Skill级Prompt封装、多智能体协同的指令分发、动态Prompt生成引擎、合规性前置校验、与业务流程绑定的Prompt生命周期管理。Prompt不再是静态的文本,而是根据场景、上下文、用户需求、合规规则动态生成的标准化指令单元,同时被封装到Skill与Harness体系中,实现跨平台复用与全链路管控。
- 最新行业进展:OpenClaw 3.12稳定版与Claude Code的Skill体系,将Prompt作为Skill与Harness单元的核心组成部分,通过标准化的Prompt定义,明确技能的触发场景、执行规则、输出要求,实现了提示词的标准化封装与跨平台复用;基于强化学习的Prompt自动优化技术已实现商用,可根据业务反馈、用户评分自动迭代优化Prompt,无需人工干预,准确率较人工编写提升30%以上;国产模型厂商均发布了官方Prompt设计规范与可视化Prompt开发工具,覆盖政务、金融、制造、教育等诸多垂直行业。
3. 核心价值与能力边界
Prompt Engineering的核心价值,是用最低的成本,对齐人类与大模型的认知,引导模型输出符合预期的结果。它不需要修改模型、不需要额外的开发,就能大幅提升大模型输出的准确性、相关性、规范性,是所有大模型应用的基础。
但它也有明确的、经行业实践验证的能力边界,这也是行业认知向Context Engineering升级的核心原因:
- 它只能优化单次输出的规则,无法承载大量的动态信息与私有知识。例如需要基于企业10年的财务数据做分析,仅靠Prompt无法承载海量信息,也无法实现数据的实时更新;
- 它依赖静态的规则,面对复杂的多轮对话、多步骤任务、多工具协同场景,静态的Prompt无法实现全流程的管控与迭代。例如让模型完成完整的产品开发全流程,仅靠一条静态指令无法应对过程中的各类变量;
- 它只能引导模型的输出,无法阻止模型“做不该做的事”,也无法改变大模型概率性生成的本质。仅靠Prompt无法实现100%的输出确定性,也无法满足企业级场景的合规审计、风险管控、容错回滚需求。
三、Context Engineering:大模型场景落地的核心,给模型划定信息边界
1. 核心定义与通俗解释
Context Engineering(上下文工程),是一套围绕大模型的上下文窗口,实现信息的生成、筛选、注入、优化、管理、回收全生命周期的工程化方法,核心解决大模型的知识边界、幻觉、场景适配、长流程信息留存的核心痛点,是大模型从通用能力走向垂直场景落地的必经之路。
继续用通俗的日常类比来说,如果Prompt Engineering是给外卖骑手写配送指令,那Context Engineering就是给骑手配齐完成配送需要的所有信息:小区的精准地图、门禁密码、用户的特殊收货习惯、实时路况、小区的快递柜分布、不能配送的禁区清单。大模型就像骑手,哪怕指令再清晰,没有这些配套信息,要么找不到路、要么踩了禁区、要么只能编造虚假结果(幻觉)。而Context Engineering,就是在正确的时间,把正确的信息,以正确的方式给到模型,让它始终在准确的信息边界内完成工作,不瞎编、不跑偏、不遗忘关键信息。
2. 核心方法论与发展历程
Context Engineering的发展,始终围绕让模型拿到的信息更准、更高效,其发展历程与大模型上下文窗口的扩展、企业级落地的需求深度绑定,也完全贴合行业认知的升级。
第一阶段:基础填充期(2022年-2023年初)
这一阶段的Context Engineering,是Prompt Engineering的附属部分,核心是简单的信息填充,把完成任务需要的基础信息、示例、历史对话,直接拼接到Prompt中,一起输入给模型。
- 核心方法论:固定上下文模板、对话历史拼接、基础信息填充。
- 核心局限:只能处理少量的静态信息,无法应对海量的私有数据,也无法解决长对话中模型遗忘关键信息的问题。
第二阶段:体系化爆发期(2023年中-2023年底,RAG技术爆发)
随着大模型在企业级场景的落地,“如何让模型用上企业的私有数据”成为核心痛点,RAG(检索增强生成) 技术快速爆发,成为Context Engineering的核心支柱,Context Engineering也正式成为一套独立的工程化体系。
- 核心方法论:RAG全流程工程化,包括文档分块、向量嵌入、向量存储、相似度检索、结果重排、上下文拼接的完整链路。核心逻辑是:用户提问后,先从企业私有知识库中检索出和问题最相关的内容,再把这些内容和用户问题一起输入给模型,让模型基于准确的私有数据回答问题,从根源上解决幻觉与知识盲区问题。
- 里程碑突破:行业形成了“基础RAG→高级RAG→模块化RAG”的标准演进路径,出现了多级检索、混合检索(向量+关键词+知识图谱)、多轮重排、元数据过滤等成熟的方法论,大幅提升了检索的准确率。
第三阶段:精细化管理期(2024年)
随着Claude 3、GPT-4o、Llama 3等大模型的上下文窗口突破128K、甚至200万Token,大模型的“记忆容量”大幅提升,Context Engineering的核心也从“让模型拿到更多信息”,变成了“让模型拿到更精准的信息,更高效地利用上下文窗口”。
- 核心方法论:上下文压缩、动态窗口管理、长对话记忆分层、多模态上下文处理、上下文生命周期管理。
- 核心突破:行业解决了长上下文的“Lost in the Middle(迷失在中间)”问题——如同人阅读长文章容易遗忘中间的关键内容,模型也存在相同的问题。行业通过注意力优化、关键信息置顶/置底、上下文权重分配,让模型能精准捕捉长上下文中的关键信息;同时,形成了“短期记忆+长期记忆+工作记忆”的分层记忆管理体系,成为AI Agent的核心记忆模块。
第四阶段:行业认知确立期(2025年中)
2025年6月,OpenAI联合创始人Andrej Karpathy公开发声:“相比Prompt Engineering,我更推崇Context Engineering,这是一门精微的艺术与科学,用恰到好处的信息填充上下文窗口,以服务于下一步操作”。随后Shopify CEO Tobi Lutke、知名技术博主Simon Willison纷纷跟进,Context Engineering正式成为行业公认的核心工程化范式,完成了从Prompt附属部分到独立体系的认知跃迁。
- 核心转变:Context Engineering的焦点从“给模型塞更多信息”,扩展到了“设计一个动态系统来组装上下文”。RAG、对话历史、工具输出、系统指令的编排,都被纳入了Context Engineering的体系中。
- 核心局限暴露:一线实践者很快发现,即便有了完善的上下文管理,Agent依然会失控。一方面,上下文窗口的扩大,并不等于Agent性能的线性提升,即便模型支持百万Token上下文,性能衰减在25.6万Token左右便已出现;另一方面,上下文只能告诉Agent“知道什么”,却无法阻止Agent“做不该做的事”,行业甚至出现了无人监控的Agent陷入无限循环。
第五阶段:标准化与全链路融合期(2025年-2026年3月,当前最新阶段)
当前的Context Engineering,已经和Harness Engineering深度融合,从“单纯的信息检索与注入”,变成了Harness体系的核心维度之一,同时形成了全球统一的技术标准与国产化完整生态。
- 核心方法论:标准化Skill级上下文隔离与复用、渐进式披露(Progressive Disclosure)、多智能体协同的上下文共享、合规性上下文过滤、与业务流程绑定的上下文生命周期管理、跨工具/跨系统的实时上下文同步、RAG 3.0(检索与生成深度融合)。
3. 业界最佳实践
实践1:渐进式上下文披露(OpenAI官方标准实践)
这是OpenAI在Harness Engineering官方实验中验证的、当前行业最核心的上下文工程最佳实践,彻底解决了“信息过载导致模型性能下降”的核心痛点。
- 通俗解释:如同人入职不会第一天就读完公司所有规章制度,而是需要时再查阅对应手册,渐进式披露不给模型一次性塞入所有信息,而是搭建“总目录+分册手册”的结构,让模型按需、逐级读取对应场景的信息。
- 落地细节:OpenAI把原本几万行的全量规则文档,拆解为100行左右的精简AGENTS.md目录文件,再拆分出架构规范、设计原则、安全规则、质量标准等独立的结构化文档,模型仅在执行对应任务时读取对应的文档内容,单份文档大小默认不超过32KiB。
- 落地效果与行业验证:模型的信息读取准确率提升40%以上,彻底解决了长上下文的性能衰减问题,这一实践已成为全球企业级Agent落地的标准做法。
实践2:分层记忆管理体系(行业通用最佳实践)
这是解决长对话、长流程任务中“模型遗忘关键信息”的核心实践,也是所有主流Agent框架的标配能力。
- 通俗解释:如同人类的记忆体系,把信息分为“正在想的事(工作记忆)、刚发生的事(短期记忆)、需要长期记住的事(长期记忆)”,给模型的记忆也做分层管理,不同层级的信息采用不同的处理方式。
- 落地细节:工作记忆,当前正在执行的任务的核心信息、上下文,放在上下文窗口的最前端,确保模型不会遗忘;短期记忆,最近10-20轮的对话历史、工具调用结果,做轻量化的摘要留存,避免上下文窗口过度膨胀;长期记忆,企业私有知识库、用户历史偏好、过往任务的关键结论,通过RAG技术按需检索,仅在需要时注入上下文。
- 行业验证:OpenClaw、Claude Code、LangChain等所有主流Agent框架,均已内置这套分层记忆体系;国内的百度千帆、阿里云百炼等平台,也基于这套体系完成了中文场景的专项优化。
实践3:混合检索RAG 3.0架构(企业级落地标准实践)
这是当前企业级私有知识库落地的最优架构,解决了传统RAG检索准确率不足、无法适配复杂数据类型的问题。
- 通俗解释:传统RAG如同只用关键词搜搜索引擎,经常搜不到想要的内容;而混合检索RAG 3.0,如同同时用关键词、语义、标签、知识图谱等多种方式搜索,再把结果综合排序,确保能找到最精准的信息。
- 落地细节:多路径检索,同时执行向量语义检索、关键词检索、知识图谱检索、元数据过滤,覆盖不同的检索场景;多轮重排,先用大模型对检索结果做初筛,再用重排模型做精准排序,仅把最相关的3-5条内容注入上下文;多模态检索,支持图片、音频、视频、结构化表格的统一检索与内容注入,适配多模态大模型的需求。
- 行业落地案例:国内六大国有银行、头部券商的智能客服、智能投研系统,均基于这套RAG 3.0架构搭建,检索准确率较传统RAG提升50%以上,幻觉率下降80%以上;国际上,Stripe、Shopify的企业级Agent系统,也均采用这套架构。
实践4:实时上下文同步与MCP协议集成(实时数据获取实践)
这是行业最新的上下文工程实践,解决了大模型无法获取实时业务数据、无法安全访问外部系统的核心痛点。
- 通俗解释:传统的上下文工程,只能给模型注入静态的知识库内容,如同给骑手一本去年的地图;而实时上下文同步,就是给骑手装了一个实时导航,能同步最新的路况、订单信息、门禁密码变化,MCP协议就是这个实时导航的通用数据线。
- 落地细节:通过MCP协议,打通大模型Agent与企业数据库、业务系统、SaaS工具、第三方API的实时连接,Agent在执行任务时,能实时获取最新的业务数据、系统状态、工具返回结果,并把这些内容动态注入上下文,确保模型始终基于最新的信息执行任务。
- 行业落地案例:Stripe的Minions Agent体系,通过中心化的MCP服务器Toolshed,托管了近500个内部与外部工具,实现了Agent的实时上下文同步,每周完成1300+个AI编写的代码PR合并;国内的字节火山方舟、腾讯云智能钛平台,也已内置MCP协议的完整支持,成为国内企业级Agent落地的标准配置。
实践5:分级权限与合规上下文管控(金融政务行业最佳实践)
这是强监管行业落地上下文工程的必备实践,解决了“不同用户能访问的信息不同,模型不能越权泄露数据”的合规问题。
- 通俗解释:如同企业中,普通员工只能查看本部门资料,经理能查看全公司业务数据,高管能查看核心财务数据,分级权限管控就是给上下文也做权限分级,不同用户提问时,模型只能检索和注入对应用户权限范围内的信息。
- •落地细节:在文档入库时给每份文档、每个字段打上权限标签,用户提问时,先校验用户的权限范围,再在对应的权限范围内做检索和上下文注入,同时完成敏感信息脱敏、操作日志留痕,确保所有上下文的注入都可审计、可追溯。
- •行业落地案例:国内政务系统的智能问答平台、银行的智能柜员系统,均基于这套实践搭建,满足等保三级、《数据安全法》的合规要求;国际上,摩根大通、高盛的内部AI系统,也采用了这套分级上下文管控体系。
实践6:上下文压缩与降噪优化(长上下文场景核心实践)
这是超长上下文场景下的必备实践,解决了“上下文里无效信息太多,模型抓不住重点”的核心问题。
- 通俗解释:如同给别人讲一件事,不会把所有细节都啰嗦一遍,只会提炼核心重点,上下文压缩就是把检索到的大量内容、工具返回的冗长结果,先做摘要、提炼、降噪,只把核心关键信息注入上下文,既节省Token消耗,又能提升模型的准确率。
- 落地细节:通过大模型、专用压缩模型,对检索结果、工具输出、对话历史做精准摘要,过滤掉无效、重复、低相关的内容,只保留和当前任务强相关的核心信息,同时完整保留关键的数字、规则、约束条件。
- 落地效果与行业验证:在100万Token以上的超长上下文场景中,上下文压缩能让模型的关键信息捕捉准确率提升60%以上,同时降低70%的Token消耗,是当前超长上下文模型落地的标配优化手段。
4. 核心价值与能力边界
Context Engineering的核心价值,是打破了大模型的知识边界与记忆限制,让大模型能基于准确的、实时的、私有的信息完成任务,从“通用聊天机器人”变成了能适配垂直场景的专业工具,是大模型从通用能力走向行业落地的必经之路。
但它同样有明确的、经行业实践验证的能力边界,这也是行业认知向Harness Engineering升级的核心原因:
- 它解决了“基于什么信息做”的问题,但没有解决“复杂流程怎么管控、多工具怎么协同、风险怎么控制”的问题。例如让模型完成企业月度财务结账全流程,仅靠上下文管理,无法管控每一步的审批流程、风险拦截、异常处理,也无法实现多系统、多工具的协同;
- 它只能优化模型的输入信息,无法改变大模型概率性生成的本质,无法实现端到端的合规审计、容错回滚、性能管控,也无法阻止Agent的错误行为、无限循环等失控问题;
- 它无法解决系统随时间腐化的问题:随着代码库、业务规则的持续迭代,上下文文档、规则体系会出现内容漂移、前后矛盾、规则过时的问题,仅靠Context Engineering无法实现体系的自净与长期稳定;
- 它是单点的能力优化,无法实现大模型应用的标准化、规模化复用与运维,面对企业级多场景、多智能体、多模型的复杂架构,需要一套更完整的全链路管控体系。
而这套体系,就是Harness Engineering。
四、Harness Engineering:大模型生产级落地的全链路体系,为Agent设计可靠的运行环境
1. 核心定义与通俗解释
Harness Engineering(驾驭工程,国内权威译法,也译作管控工程),是2026年2月由HashiCorp联合创始人Mitchell Hashimoto正式命名、OpenAI官方实验报告验证、行业快速达成共识的新一代工程化范式。它是围绕大模型Agent生产级落地,构建的一套覆盖端到端全流程的标准化管控体系,将Prompt、Context、工具调用、模型调度、安全管控、流程编排、观测审计、容错回滚、系统自净等所有环节,封装成可复用、可管控、可观测、可进化的标准化运行环境,让大模型的能力从“实验室可用”变成“生产级可靠”。
Harness的本意是“马具、缰绳”,延伸义为“驾驭、管控、利用”,在软件工程语境中,Test Harness指的是标准化的测试框架,用于管控测试的全流程;而在大模型领域,Harness Engineering的核心,就是“通过工程化手段驾驭大模型的不确定性,给Agent搭建一整套标准化的生产流水线和完整的管理体系”。
用通俗例子进行类比,把三个工程的分工清晰区分。如果把AI Agent比作开车的司机,那么:
- Prompt Engineering,是你给司机的导航指令,明确「要去哪里、走哪条路、中途要停哪些点、最终要达成什么目标」;
- Context Engineering,是给司机配齐的路况地图、实时交通信息、交通规则手册、车辆操作指南、沿途禁区清单,让他「知道路上的所有信息和规则,不会迷路、不会违规」;
- Harness Engineering(驾驭工程),则是一整套完整的车辆管控体系和交通管理体系——包括汽车本身的刹车、安全带、安全气囊、行车电脑、ABS防抱死系统,还有道路上的红绿灯、限速标志、违章抓拍、应急车道,以及全程的行车记录仪。它能确保司机不管开什么路,都能在合规、可控、安全的框架内行驶,不会超速、不会闯红灯、不会出事故,哪怕出了小问题也能自动修正,甚至能从过往的事故中优化整个管控体系,让同类问题永远不再发生。
Mitchell Hashimoto在命名这一范式的源头博客中,给出了最核心的设计哲学:每当你发现Agent犯了一个错误,你就花时间设计一个解决方案,使Agent永远不再犯同样的错误。这也是Harness Engineering区别于前两代范式的核心——它不是单次的优化,而是一套可积累、可进化、能持续收敛错误的闭环体系。
2. 核心方法论与发展历程
Harness Engineering是大模型走向企业级规模化落地的必然产物,它的底层实践早已在一线团队中探索,直到2026年2月完成正式命名与理论化,迅速成为行业共识。截至2026年3月,其发展历程可分为四个清晰、可验证的阶段:
第一阶段:流程编排萌芽期(2023年中-2023年底)
随着大模型开始用于复杂的多步骤任务,行业发现单纯的Prompt和Context,无法管控多轮、多工具的执行流程,开始出现了最早的流程编排工具,这是Harness Engineering的雏形。
- 核心方法论:链式流程编排、简单的条件分支、工具调用封装。核心是把一个复杂的任务,拆分成多个步骤,让模型按顺序执行,每个步骤都有独立的Prompt和Context规则。
- 典型产品:LangChain的Sequential Chain、Transformation Chain,实现了最简单的流程编排;AutoGPT、BabyAGI等早期Agent框架,实现了任务拆解、执行、反思的闭环管控。
第二阶段:体系化成型期(2024年)
随着企业级场景对大模型的稳定性、合规性、可观测性要求越来越高,行业开始系统性地构建全链路的管控体系,Harness Engineering的核心实践已经成型,只是尚未完成统一命名。
- 核心方法论:DAG/状态机流程编排、全链路安全管控、可观测与审计、容错与回滚、多模型调度。
- 里程碑突破:微软推出的Prompt Flow,是首个完整的Harness Engineering产品化实现,提供了可视化的流程编排、全链路调试、可观测性、一键部署能力,成为企业级大模型应用开发的主流工具;LangChain推出的LCEL与LangGraph,实现了复杂流程的代码化编排与状态管理,成为开源领域的事实标准。
第三阶段:一线实践规模化验证期(2024年-2025年)
这一阶段,头部科技企业已经在内部大规模落地全链路的Agent管控体系,积累了大量的生产级实践,为Harness Engineering的理论化奠定了基础。
- 核心实践:支付巨头Stripe在公开的AI工程化实践中,搭建了名为Minions的企业级Agent管控体系,实现了每周超1300个由AI完全编写的代码PR合并,人类仅负责最终的架构与合规审查;Anthropic在内部工程文档中将Claude Code定位为“灵活的Agent线束”;LangChain通过优化Agent运行体系,在不修改模型的情况下,实现了基准测试性能的大幅提升。
- 核心认知升级:行业逐渐形成共识——在AI Agent落地中,决定结果好坏的最大变量,往往不是模型有多聪明,而是模型被放在了一个什么样的运行体系里。
第四阶段:正式命名与行业共识期(2026年2月至今,当前最新阶段)
2026年2月5日,HashiCorp联合创始人Mitchell Hashimoto在个人博客《My AI Adoption Journey》中,将这套正在被顶尖团队广泛采用的工程实践正式命名为Harness Engineering,并将其列为AI采用六阶段旅程的最高阶阶段;2月11日,OpenAI发布了官方实验报告《Harness Engineering: Leveraging Codex in an Agent-First World》,标题直接采用了这一术语,记录了5名工程师在5个月内,零行手写代码,通过Codex Agent协作交付了超100万行代码的生产级软件产品的完整实践;随后,Thoughtworks杰出工程师Birgitta Böckeler在软件工程泰斗Martin Fowler的官方网站发布了深度分析文章,系统拆解了Harness Engineering的三维核心框架,Martin Fowler作为网站所有者为文章的专业性与行业价值背书,进一步推动了行业共识的形成。
短短一个月内,Harness Engineering从一篇博客文章,变成了全球开发者社区的高频词,也标志着大模型工程化正式进入全链路环境设计的新时代。
3. 核心框架与最新实践
权威核心框架(来自Birgitta Böckeler发布于Martin Fowler官网的官方拆解)
- 维度一:上下文工程(Context Engineering):确保Agent在正确时机获得正确信息。包括前文提到的渐进式文档披露、动态可观测性数据接入、运行时数据开放等,它将此前的Context Engineering概念纳入了一个更完整的体系中,解决了“Agent该知道什么”的问题。
- 维度二:架构约束(Architectural Constraints):通过机械化手段强制执行架构边界与规则。包括专为Agent优化输出格式的确定性Linter、LLM审计Agent的双轨机制,让“违规→检测→修复”的循环在Agent内部闭环完成,无需人工介入,解决了“Agent只能在边界内行事”的问题。
- 维度三:熵管理/垃圾回收(Entropy Management):解决系统随时间腐化的问题。通过专用的清理Agent,定期扫描文档漂移、模式违规、依赖矛盾、规则过时等问题,确保Harness体系本身不会随着业务迭代而退化,解决了“系统长期稳定运行”的问题。
2026年AI行业最大的机会,毫无疑问就在应用层!
字节跳动已有7个团队全速布局Agent
大模型岗位暴增69%,年薪破百万!
腾讯、京东、百度开放招聘技术岗,80%与AI相关……
如今,超过60%的企业都在推进AI产品落地,而真正能交付项目的 大模型应用开发工程师 **,**却极度稀缺!
落地AI应用绝对不是写几个prompt,调几个API就能搞定的,企业真正需要的,是能搞定这三项核心能力的人:
✅RAG:融入外部信息,修正模型输出,给模型装靠谱大脑
✅Agent智能体:让AI自主干活,通过工具调用(Tools)环境交互,多步推理完成复杂任务。比如做智能客服等等……
✅微调:针对特定任务优化,让模型适配业务
目前,脉脉上有超过1000家企业发布大模型相关岗位,人工智能岗平均月薪7.8w!实习生日薪高达4000!远超其他行业收入水平!
技术的稀缺性,才是你「值钱」的关键!
具备AI能力的程序员,比传统开发高出不止一截!有的人早就转行AI方向,拿到百万年薪!👇🏻👇🏻

AI浪潮,正在重构程序员的核心竞争力!现在入场,仍是最佳时机!
我把大模型的学习全流程已经整理📚好了!抓住AI时代风口,轻松解锁职业新可能,希望大家都能把握机遇,实现薪资/职业跃迁~
这份完整版的大模型 AI 学习资料已经上传CSDN,朋友们如果需要可以微信扫描下方CSDN官方认证二维码免费领取【保证100%免费】

⭐️从大模型微调到AI Agent智能体搭建
剖析AI技术的应用场景,用实战经验落地AI技术。从GPT到最火的开源模型,让你从容面对AI技术革新!
大模型微调
-
掌握主流大模型(如DeepSeek、Qwen等)的微调技术,针对特定场景优化模型性能。
-
学习如何利用领域数据(如制造、医药、金融等)进行模型定制,提升任务准确性和效率。
RAG应用开发
- 深入理解检索增强生成(Retrieval-Augmented Generation, RAG)技术,构建高效的知识检索与生成系统。
- 应用于垂类场景(如法律文档分析、医疗诊断辅助、金融报告生成等),实现精准信息提取与内容生成。
AI Agent智能体搭建
- 学习如何设计和开发AI Agent,实现多任务协同、自主决策和复杂问题解决。
- 构建垂类场景下的智能助手(如制造业中的设备故障诊断Agent、金融领域的投资分析Agent等)。

如果你也有以下诉求:
快速链接产品/业务团队,参与前沿项目
构建技术壁垒,从竞争者中脱颖而出
避开35岁裁员危险期,顺利拿下高薪岗
迭代技术水平,延长未来20年的新职业发展!
……
那这节课你一定要来听!
因为,留给普通程序员的时间真的不多了!
立即扫码,即可免费预约
「AI技术原理 + 实战应用 + 职业发展」
「大模型应用开发实战公开课」
👇👇

👍🏻还有靠谱的内推机会+直聘权益!!
完课后赠送:大模型应用案例集、AI商业落地白皮书
AtomGit 是由开放原子开源基金会联合 CSDN 等生态伙伴共同推出的新一代开源与人工智能协作平台。平台坚持“开放、中立、公益”的理念,把代码托管、模型共享、数据集托管、智能体开发体验和算力服务整合在一起,为开发者提供从开发、训练到部署的一站式体验。
更多推荐


所有评论(0)