永磁同步电机控制算法仿真模型大揭秘
永磁同步电机的控制算法仿真模型: 1. 永磁同步电机的MRAS无传感器矢量控制: 2. 永磁同步电机的SMO无传感器矢量控制(反正切+锁相环); 3. 永磁同步电机DTC直接转矩控制; 4. 永磁同步电机的有传感器矢量控制; 5. 永磁同步电机的位置控制; 6. 永磁同步电机的模型预测控制; 7. 永磁同步电机的高频注入; 8. 永磁同步电机的自抗扰控制; 9. 永磁同步电机的EKF扩展卡尔曼滤波无传感器矢量控制; 10.基于RLS递推最小二乘的永磁同步电机参数辨识。

在电机控制领域,永磁同步电机(PMSM)凭借其高效、高功率密度等优点,成为了众多应用场景的首选。今天咱们就来深入探讨一下永磁同步电机的各种控制算法仿真模型。
1. MRAS无传感器矢量控制
MRAS(模型参考自适应系统)无传感器矢量控制是一种很厉害的方法。它不用传感器就能估计电机的转速和位置。在代码实现上,我们可以用Python来简单模拟一下关键部分。
# 模拟MRAS无传感器矢量控制的简单代码
# 假设一些参数
R = 1 # 电机电阻
Ld = 0.01 # d轴电感
Lq = 0.01 # q轴电感
psi_f = 0.1 # 永磁磁链
omega = 100 # 电机角速度
# 计算d轴和q轴电流
id = 0
iq = 1
# 计算电磁转矩
Te = 1.5 * (psi_f + (Ld - Lq) * id) * iq
print(f"电磁转矩: {Te} Nm")
代码分析:这里我们先定义了电机的一些基本参数,像电阻、电感、永磁磁链等。然后给定了d轴和q轴的电流值,最后根据公式计算出电磁转矩。MRAS的核心就是通过自适应机制来估计转速和位置,不过这里只是一个简单的模拟,让大家有个初步的认识。
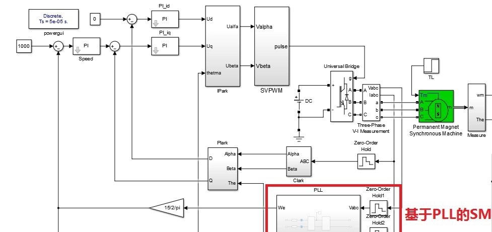
2. SMO无传感器矢量控制(反正切 + 锁相环)
SMO(滑模观测器)无传感器矢量控制结合反正切和锁相环可以更精确地估计电机的位置。以下是简单的代码示例。
import math
# 模拟SMO无传感器矢量控制的简单代码
# 假设一些参数
alpha = 0.1 # 滑模增益
beta = 0.01 # 低通滤波器系数
u_alpha = 1 # alpha轴电压
u_beta = 1 # beta轴电压
i_alpha = 0.5 # alpha轴电流
i_beta = 0.5 # beta轴电流
# 滑模观测器估计
est_psi_alpha = alpha * (u_alpha - R * i_alpha)
est_psi_beta = alpha * (u_beta - R * i_beta)
# 反正切计算角度
theta_est = math.atan2(est_psi_beta, est_psi_alpha)
print(f"估计角度: {theta_est} rad")
代码分析:在这个代码里,我们先设定了滑模增益、低通滤波器系数等参数。然后根据滑模观测器的原理计算出估计的磁链,再通过反正切函数计算出估计的角度。锁相环的部分这里没有详细体现,它主要是用来跟踪和锁定这个估计角度的。
3. DTC直接转矩控制
DTC(直接转矩控制)是一种直接对电机转矩和磁链进行控制的方法。
# 模拟DTC直接转矩控制的简单代码
# 假设一些参数
T_ref = 10 # 参考转矩
psi_ref = 1 # 参考磁链
T_act = 8 # 实际转矩
psi_act = 0.9 # 实际磁链
# 转矩误差和磁链误差
T_error = T_ref - T_act
psi_error = psi_ref - psi_act
# 简单的开关表选择逻辑(这里只是示例)
if T_error > 0 and psi_error > 0:
switch_state = 1
elif T_error > 0 and psi_error < 0:
switch_state = 2
else:
switch_state = 3
print(f"开关状态: {switch_state}")
代码分析:我们先设定了参考转矩和参考磁链,然后计算出实际转矩和实际磁链的误差。根据误差情况,通过一个简单的开关表选择逻辑来确定开关状态。在实际应用中,开关表会更复杂,需要根据电机的具体情况来设计。
4. 有传感器矢量控制
有传感器矢量控制就比较直接了,因为有传感器可以直接测量电机的转速和位置。
# 模拟有传感器矢量控制的简单代码
# 假设传感器测量的转速和位置
omega_meas = 120 # 测量的转速
theta_meas = 0.5 # 测量的位置
# 参考转速
omega_ref = 100
# 转速误差
omega_error = omega_ref - omega_meas
# 简单的PI控制器(示例)
Kp = 0.1
Ki = 0.01
integral = 0
integral += omega_error
u = Kp * omega_error + Ki * integral
print(f"控制输入: {u}")
代码分析:这里我们模拟了传感器测量的转速和位置,然后计算出参考转速和测量转速的误差。通过一个简单的PI控制器来计算控制输入,以实现对电机转速的控制。
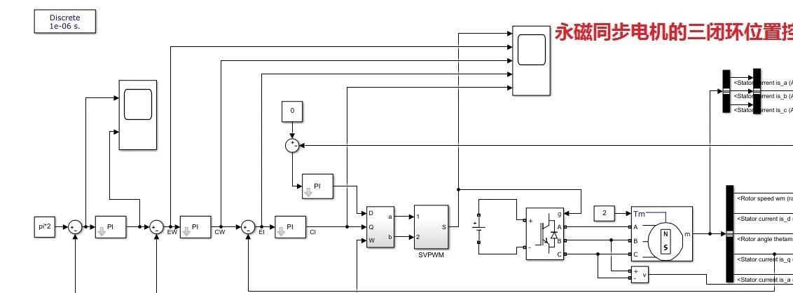
5. 位置控制
位置控制就是要让电机精确地到达指定的位置。
# 模拟永磁同步电机的位置控制
# 假设参考位置和当前位置
theta_ref = 1.5 # 参考位置
theta_act = 1.0 # 当前位置
# 位置误差
theta_error = theta_ref - theta_act
# 简单的PID控制器(示例)
Kp = 0.2
Ki = 0.02
Kd = 0.01
integral = 0
derivative = theta_error - 0 # 假设上一次误差为0
integral += theta_error
u = Kp * theta_error + Ki * integral + Kd * derivative
print(f"位置控制输入: {u}")
代码分析:我们先设定了参考位置和当前位置,计算出位置误差。然后用一个简单的PID控制器来计算控制输入,让电机朝着参考位置运动。
6. 模型预测控制
模型预测控制通过预测电机的未来状态来选择最优的控制输入。
# 简单的模型预测控制示例(非常简化)
# 假设电机的状态方程
A = [[1, 0.1], [0, 1]]
B = [[0.1], [0.01]]
x = [[0], [0]] # 当前状态
u = [[1]] # 控制输入
# 预测下一状态
x_next = [[A[0][0] * x[0][0] + A[0][1] * x[1][0] + B[0][0] * u[0][0]],
[A[1][0] * x[0][0] + A[1][1] * x[1][0] + B[1][0] * u[0][0]]]
print(f"预测下一状态: {x_next}")
代码分析:这里我们用简单的矩阵来表示电机的状态方程,然后根据当前状态和控制输入预测下一状态。在实际的模型预测控制中,还需要考虑成本函数和优化算法来选择最优的控制输入。
7. 高频注入
高频注入是一种用于估计电机位置的方法。
# 模拟高频注入的简单代码
# 假设高频信号参数
f_hf = 1000 # 高频信号频率
A_hf = 1 # 高频信号幅值
t = 0.01 # 时间
# 生成高频信号
hf_signal = A_hf * math.sin(2 * math.pi * f_hf * t)
print(f"高频信号值: {hf_signal}")
代码分析:我们先设定了高频信号的频率、幅值和时间,然后根据正弦函数生成高频信号。通过检测电机对高频信号的响应来估计电机的位置。
8. 自抗扰控制
自抗扰控制可以很好地处理系统的不确定性。
# 简单的自抗扰控制示例(简化)
# 假设系统的状态和扰动
x = 0 # 系统状态
d = 0.1 # 扰动
# 扩张状态观测器(简单模拟)
z1 = x
z2 = d
b0 = 1
e = z1 - x
z1_dot = z2 + b0 * u - 10 * e
z2_dot = -100 * e
print(f"估计的扰动: {z2}")
代码分析:这里我们模拟了系统的状态和扰动,通过一个简单的扩张状态观测器来估计扰动。自抗扰控制的核心就是通过观测和补偿扰动来提高系统的控制性能。
9. EKF扩展卡尔曼滤波无传感器矢量控制
EKF(扩展卡尔曼滤波)可以更精确地估计电机的状态。
import numpy as np
# 简单的EKF扩展卡尔曼滤波示例(简化)
# 假设系统模型和测量模型
A = np.array([[1, 0.1], [0, 1]])
C = np.array([[1, 0]])
Q = np.array([[0.01, 0], [0, 0.01]])
R = np.array([[0.1]])
x_hat = np.array([[0], [0]])
P = np.array([[1, 0], [0, 1]])
y = np.array([[1]])
# 预测步骤
x_hat_minus = np.dot(A, x_hat)
P_minus = np.dot(np.dot(A, P), A.T) + Q
# 更新步骤
K = np.dot(np.dot(P_minus, C.T), np.linalg.inv(np.dot(np.dot(C, P_minus), C.T) + R))
x_hat = x_hat_minus + np.dot(K, (y - np.dot(C, x_hat_minus)))
P = np.dot((np.eye(2) - np.dot(K, C)), P_minus)
print(f"估计的状态: {x_hat}")
代码分析:我们定义了系统模型和测量模型的矩阵,还有过程噪声和测量噪声的协方差矩阵。通过预测和更新步骤来估计系统的状态。EKF在处理非线性系统时非常有效。
10. 基于RLS递推最小二乘的永磁同步电机参数辨识
RLS(递推最小二乘)可以在线辨识电机的参数。
# 简单的RLS递推最小二乘示例(简化)
# 假设数据和初始参数
phi = np.array([[1], [2]])
y = 3
theta_hat = np.array([[0], [0]])
P = np.eye(2)
lambda_ = 0.99 # 遗忘因子
# 递推计算
K = np.dot(P, phi) / (lambda_ + np.dot(np.dot(phi.T, P), phi))
theta_hat = theta_hat + np.dot(K, (y - np.dot(phi.T, theta_hat)))
P = (1 / lambda_) * (np.eye(2) - np.dot(K, phi.T)) * P
print(f"辨识的参数: {theta_hat}")
代码分析:我们先设定了数据和初始参数,然后通过递推最小二乘的公式来更新参数估计值。遗忘因子的作用是让旧的数据逐渐被遗忘,更关注新的数据。

永磁同步电机的控制算法仿真模型: 1. 永磁同步电机的MRAS无传感器矢量控制: 2. 永磁同步电机的SMO无传感器矢量控制(反正切+锁相环); 3. 永磁同步电机DTC直接转矩控制; 4. 永磁同步电机的有传感器矢量控制; 5. 永磁同步电机的位置控制; 6. 永磁同步电机的模型预测控制; 7. 永磁同步电机的高频注入; 8. 永磁同步电机的自抗扰控制; 9. 永磁同步电机的EKF扩展卡尔曼滤波无传感器矢量控制; 10.基于RLS递推最小二乘的永磁同步电机参数辨识。

以上就是永磁同步电机常见的控制算法仿真模型的简单介绍和代码示例。不同的控制算法有不同的优缺点,在实际应用中需要根据具体的需求来选择合适的算法。






AtomGit 是由开放原子开源基金会联合 CSDN 等生态伙伴共同推出的新一代开源与人工智能协作平台。平台坚持“开放、中立、公益”的理念,把代码托管、模型共享、数据集托管、智能体开发体验和算力服务整合在一起,为开发者提供从开发、训练到部署的一站式体验。
更多推荐


所有评论(0)