计算机毕设java的健身房管理系统的设计与实现 基于SpringBoot框架的智慧健身会所综合运营平台 高校体育场馆与健身课程数字化管理系统
计算机毕设java的健身房管理系统的设计与实现86a579(配套有源码 程序 mysql数据库 论文)
本套源码可以在文本联xi,先看具体系统功能演示视频领取,可分享源码参考。
随着全民健身意识的不断提升和体育产业的蓬勃发展,健身房作为大众健身的重要场所,正面临着从传统粗放式管理向精细化、智能化运营转型的迫切需求。传统的健身房管理模式依赖人工登记、纸质档案和线下沟通,不仅效率低下,还存在会员信息管理混乱、课程预约冲突、器材使用状态不明、教练资源调配不合理等诸多问题。特别是在信息化时代,会员对便捷预约、个性化服务、实时互动等需求日益增长,亟需借助信息技术手段构建一套高效、智能的健身房管理系统,以实现会员、教练、课程、器材等核心资源的数字化管理,提升运营效率和服务质量,增强会员粘性和满意度。
本文档详细阐述了一套基于Java语言和SpringBoot框架的健身房管理系统的设计与实现过程。系统采用B/S架构,后端使用SpringBoot框架进行分层设计(控制层Controller、业务处理层Service、持久层Dao),前端技术配合实现交互,数据存储选用MySQL数据库,服务器采用Tomcat服务,整体技术栈成熟稳定,具备良好的安全性、可扩展性和实用性。
系统核心功能模块涵盖:
-
用户管理:实现用户账号注册、个人信息维护(包括用户名、姓名、性别、头像、邮箱、手机、会员卡号、到期时间等)、审核状态管理
-
教练管理:维护教练基础档案,包括工号、教练姓名、性别、头像、年龄、等级、电话等信息
-
会员卡管理:管理会员卡类型,包括会员卡号、图片、卡型、价格、有效时间、介绍等信息
-
开卡信息管理:记录会员开卡详情,包括会员卡号、卡型、价格、开卡时间、用户信息、支付状态等
-
课程类型管理:建立健身课程分类体系,支持课程类型的增删改查
-
健身课程管理:维护课程信息,包括课程名称、课程类型、图片、小时价格、发布时间、工号、教练姓名、课程详情等,支持评论互动
-
课程预约管理:处理会员课程预约,包括预约课程信息、教练信息、小时价格、预约时长、总价格、预约说明、预约日期、用户信息、审核状态、支付状态等全流程
-
课程指导管理:记录课程指导安排,包括课程名称、课程类型、用户信息、指导时间、教练信息、指导人数等
-
器材类型管理:建立健身器材分类体系
-
器材信息管理:维护器材档案,包括器材名称、器材类型、图片、数量、器材介绍等
-
器材借用管理:处理器材借用申请,包括器材信息、借用数量、借用说明、借用时间、用户信息等
-
器材归还管理:记录器材归还信息,包括器材信息、归还数量、归还证明、借用时间、归还日期、用户信息、审核状态等
-
留言反馈:支持用户提交留言(含文字和图片),管理员回复(含文字和图片),形成互动反馈机制
-
技巧交流:提供论坛式交流功能,包括帖子标题、帖子内容、父节点回复、用户信息、状态等,支持健身经验分享
-
系统管理:包含新闻通知发布、关于我们、轮播图管理等
系统采用前后端分离架构,前端通过HTTP请求与后端RESTful接口交互,实现数据的动态加载与页面的无刷新更新。数据库设计遵循规范化原则,建立了用户表、教练表、会员卡表、健身课程表、课程预约表、器材信息表、器材借用归还表、留言反馈表、技巧交流表等多个数据实体,通过合理的字段设计和关联关系确保数据一致性和业务完整性。
整体而言,该系统功能覆盖健身房运营的完整业务流程,从会员入会与卡务管理,到课程发布与预约调度,再到器材借用与归还跟踪,以及会员互动与反馈收集,形成了一套闭环的健身服务信息化解决方案。系统充分考虑了健身房管理者、教练和会员三方的实际需求,既提升了场馆运营的规范性和效率,也为会员提供了便捷的自助服务和丰富的互动体验,对推动健身行业的数字化转型、提升全民健身服务水平具有实际应用价值。
注:以上是纯课题毕业设计功能介绍,并非实际开发完成,最终开发完成的毕业设计程序以下面的的环境软件、功能图和界面为准。
系统所需要的环境软件:idea、eclipse+mysql5.7、8.0+Navicat+JDK1.8+tomcat7.0
需求分析的首要是要分析用户的需求,知道用户存在的一些情况,并且要明确用户的使用状况,然后设计规划解决的问题。其中在使用定性的分析以及定量的分析,从这两个方面获取用户的需求。一方面定性的分析获得的应该是用户的基本需求,能够发现现在人们的习惯要求。所以定性的需要主要是为了多与用户交流,从而更为深刻的了解一些存在的需求问题;定量的分析则是发现一些潜在的用户,并且获得不一样的反馈内容。所以定量的需求要让用户来阐述一些情况,一定让使用者清晰的进行客观的描述,这样才能够比较全面的获得用户的需求所在。
2.1系统性能需求
(1)鉴于该系统是一款面向全体使用者的系统,管理者需要录入使用者的个人信息、给予使用者应有的权限,让使用者可以更加自由的使用系统。
(2)要给予用户更高的查询权限,让用户可以全方位的了解本课题,让用户可以查询到健身课程、器材信息、技巧交流等。
(3)要提升用户的使用效率,让用户可以更加快捷的查询自己想要查询的东西。同时,还要做到同步性,在用户查询信息或者修改信息的同时,系统可以及时反馈到数据库上,进行及时更新和修复。
2.2系统用例图
本系统采用自上往下的方法开发,基本定位如下功能:
本课题要求实现一套健身房管理系统,系统主要包括管理员模块和用户、教练模块的功能模块;
(1)管理员用例图如下所示:

图2-1管理员用例图
(2)用户用例图如下所示:

图2-2用户用例图
(3)教练用例图如下所示:

图2-3教练用例图
2.3可行性分析
2.3.1经济可行性
任何系统在开发之前,经济方面的问题都是最应该被考虑的,经济问题主要体现在两个方面。一方面是在开发时,现有可使用的设计资源能否满足系统的预计开发消耗;另一方面是在开发以后,系统的盈利能否保证系统的正常运行和日复一日的更新消耗。
开发方面,因为在开发系统时使用的开发工具基本都是免费的,只有一些少量的人工费。所以,开发工具上的经济消耗都是很少的,都是在可控范围内的。另外,可以在确保质量的前提下,尽可能的减少设计成本,可以为开发之后的工作留下更多的经济资源。
在最大限度降低开发成本的同时,也可以让使用者最大限度的从系统中获利,对双方来说都是一个可行的健身房管理系统。总结下来就是,该系统的各项开发费用都处于可控范围内。经过了种种分析和考虑后证明,该系统软件可以行得通的,经济方面的压力是在预料之内的。
2.3.2技术可行性
在研究技术可行性的时候,系统的开发环境是可以确定的,所以技术可行性最好与系统功能和性能以及一些实际的情况同时考虑。在可行性研究阶段,结合实际调整开发的内容和选择能够完成的技术体系是一个可用的手段,如果系统进入开发阶段,任何的调整都意味着会耗费更多的经历。需要再次明确的问题是,技术可行性不只是考虑在技术上是否可实现,实际上还包含了在当前的实际的情况下的技术可行性。有很多的因素例如时间不足、预期的开发目标技术难度比较难、不能有充足的技术积累、而且对于技术的掌握不够等这些实际存在的情况,都是要提前部署和认真规划的。
开发健身房管理系统的技术内容分析,目前的状况是从网络硬件和相关技术上看是可行的。该系统采用了JAVA和 MySQL技术。到现在可以知道,很多的基础知识都是经过学习使用的,在后续的设计中还需要不断的练习,学习更多相关的技术经验来充实自己对于系统的开发。
2.3.3社会可行性
在社会可行性分析中,首先能结合国家经济和社会发展的实际情况,还需要能够让用户更加的便利,给使用者带来多方面的高效益,使得可以比较快速的发展以及应用,随着很多领域的发展,尤其是智能化的社会下,据统计许多的人都拥有属于自己的系统,这种情况下就带来很多的问题,比较突出的就是管理上的不足,从而出现低效率的原因。
在可行性分析中的收益分析,是比较清晰地发掘开发的系统带来的各种直接的有效的利益以及一些隐藏起来的好处,以便在后续的设计中更加的坚定和确信系统开发的意义。解决一些社会方面存在的问题,设计并开发系统肯定是要发现某类社会存在的问题,并且能够带来一定的社会价值。还有一些社会的影响力,是通过系统想优势和切实的好处来产生的,能够在一定的情况下提高效率,肯定会增加一些社会的进步和发展。社会上的可行性,包括法律上的可行性,也包括法律上的可能性,法律上的可行性,需要社会上的许多因素,可以来实现系统建设的现实性。如果所开发的系统与国家法律或政策等相关的因素不相符合,在某些信息化的邻域中使用的是一些加密的信息或者技术问题,还有不经过正常的操作使用其他的一些公开的信息等这些情况,这样的系统的开发在法律的范围中就是不能被允许的。
其中还有一个比较重要的用户使用可行性也是通过执行系统时的可行性,是从所有情况下用户的角度来考虑系统的可行性,由于设计开发相关的系统就是站在社会中广大的用户体验考虑的,所以在这个层面考虑也是符合的。
2.4系统开发技术
2.4.1 SpringBoot框架
该框架拥有自己独特的配置方式,网站开发人员不需要再进行大量重复的样板 式的配置工作,开箱即用,不会生成额外代码量,不需要进行XML文件的配置。
2.4.2 B/S架构
B/S结构就是指系统客户端与服务器分离,客户端通过浏览器访问服务端进行操作。
B/S结构目前广泛应用于绝大部分系统搭建中,这种结构摒弃C/S结构客户端服务端不分离的缺点,具有更多的优势:
(1)跨平台性:B/S的标准由标准化组织确立,适用于绝大多数的系统搭建,通用于应用之间。
(2)低维护成本:客户端和服务器端分离,减轻了两端的压力,尤其是客户端,对客户端设备,硬件、软件要求都比较低,并且系统需要升级或维护时,只需要在服务器端升级或维护就可以,使相应的费用减少。
2.4.3 MySQL介绍
MySQL 是一种关联数据库管理系统,该系统速度快而且灵活性强,主要原因是它将数据保存在不同的表中,MySQL软件的优点是成本低、体积小、速度快,开放源码,所以一般中小型网站的开发都选择 MySQL 作为网站数据库。
2.4.4 Java介绍
Java 最大的两个特点就是功能强大和简单易用。Java可以让程序员进行复杂的编程而不必为储存管理对象等问题所烦恼,把精力和时间更多的放在研发与设计上,极大地提高了开发者的工作效率和工作热情。
2.5系统流程分析
(1)个人信息流程图
用户在成功进入系统以后,可以获得用户名、姓名、性别等个人信息。获得个人信息的流程见图2-4所示。

图2-4个人信息流程图
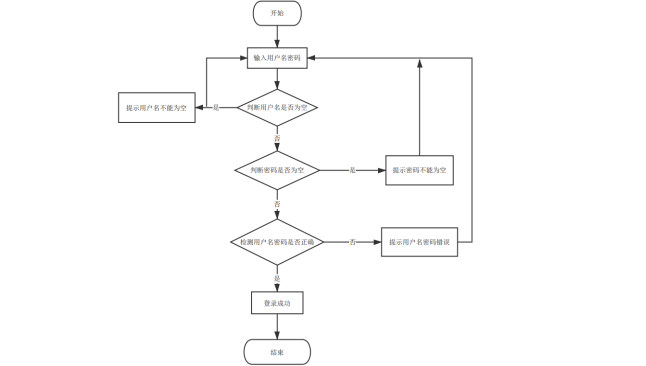
用户进行登录操作的流程图如图2-5。

图2-5 用户登录界面流程图
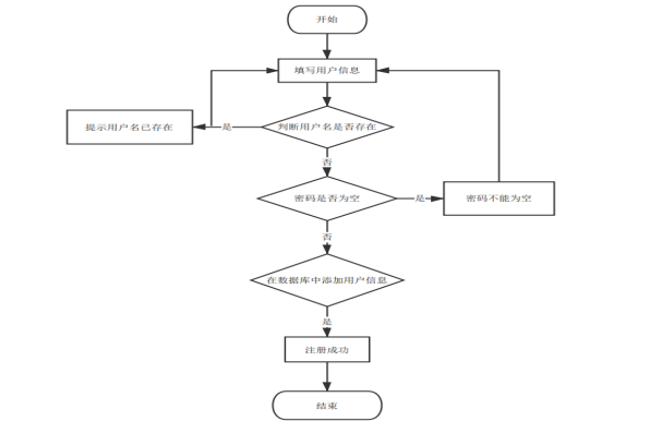
用户进行注册操作的流程图如图2-6。

图2-6用户注册流程图
系统设计要提出具体的软件功能及要求,是系统分析后进行的流程。它的主要目的是提供软件开发的思路和具体流程,是系统运行的根本保障。它要确定软件各个模块的功能,并形成相应的流程图,方便设计者思考。同时要将每个模块需要完成的任务详细的表达出来,并对每个模块进行具体化的设计分析,提供相当数量的设计方案,再通过设计者的详细分析和比对,选择出最佳的方案进行设计开发。并对相应的方案进行验证和拓展。
3.1系统功能结构
3.1.1系统结构图
系统结构图可以把杂乱无章的模块按照设计者的思维方式进行调整排序,可以让设计者在之后的添加,修改程序内容的过程中有一个很明显的思维方向。同时结构图还可以让设计者以外的其他人更直观的看出整个系统的设计理论和设计过程。让系统的设计变的更直观。该系统的功能架构图如图3-1所示:

图3-1 健身房管理系统功能结构图
3.2.1 数据库概念设计
从系统运行完整的角度出发,设置相应的实体,明确各实体之间的联系。下面列举整个系统中涉及核心功能的实体:
- 器材信息实体

图3-2器材信息实体图
- 教练信息实体

图3-3教练信息实体图
- 健身课程实体

图3-4健身课程实体图
4、课程指导实体

图3-5 课程指导实体图
4系统详细设计
4.1登录模块设计
这个功能模块用来让工作人员进行后端登录。管理人员通过网站。在输入自己的用户名和密码、角色进行登录,登录后管理人员就可以对后台的信息相关的操作。
首先,设计后端管理的登陆页面。对页面的各个板块进行详细的设计,规划它们的字体大小,背景颜色,字体颜色和板块大小等。还要加上图片,让页面被设计的更加美观。以便让以后需要登陆的管理员可以直观的使用。
4.2 前台系统功能模块
当游客打开系统的网址后,首先看到的就是首页界面。在这里,游客能够看到健身房管理系统的导航条显示首页、会员卡、健身课程、器材信息、技巧交流、新闻通知、留言反馈、后台管理。系统首页界面如图4-1所示:

图4-1 系统首页界面
在系统首页点击中间的注册/登录按钮,然后页面跳转到注册登录界面,后来输入信息完成后,单击注册或者登录操作,如图4-2所示:


图4-2 用户注册、用户登录界面
用户点击健身课程,在健身课程页面的搜索栏输入课程名称、课程类型,进行查询,还可以查看课程名称、课程类型、图片、小时价格、发布时间、工号、教练姓名,然后可以点击预约或者收藏、评论等操作;如图4-3所示:

图4-3健身课程页面
用户点击器材信息,在器材信息页面的搜索栏输入器材名称、器材类型,进行查询,还可以查看器材名称、器材类型、图片、数量,然后可以点击借用或者收藏、评论等操作;如图4-4所示:

图4-4器材信息页面
在个人中心页面可以输入个人详细信息,进行信息更新操作,还可以对我的发布、我的收藏进行详细操作,如图4-5所示:

图4-5个人中心界面
4.3后台管理员功能模块
管理员通过登录页面填写用户名和密码、角色,完成后进行登录,如图4-6所示。

图4-6管理员登录页面
管理员登录进入健身房管理系统的实现可以查看首页、个人中心、用户管理、教练管理、会员卡管理、开卡信息管理、课程类型管理、健身课程管理、课程预约管理、课程指导管理、器材类型管理、器材信息管理、器材借用管理、器材归还管理、留言反馈、技巧交流、系统管理等信息,如图4-7所示。

图4-7管理员功能界面图
管理员点击用户管理;在用户管理页面对用户名、姓名、性别、头像、邮箱、手机、会员卡号、到期时间、审核回复、审核状态、审核等信息,进行查询,新增或删除用户信息等操作;如图4-8所示。

图4-8用户管理界面图
管理员点击教练管理;在教练管理页面对工号、教练姓名、性别、头像、年龄、等级、电话等信息,进行查询,新增或删除教练信息等操作;如图4-9所示。

图4-9教练管理界面图
管理员点击会员卡管理;在会员卡管理页面对会员卡号、图片、卡型、价格、有效时间等信息,进行查询,新增或删除会员卡等操作;如图4-10所示。

图4-10会员卡管理界面图
管理员点击健身课程管理;在健身课程管理页面对课程名称、课程类型、图片、小时价格、发布时间、工号、教练姓名等信息,进行查询或删除健身课程等操作;如图4-11所示。

图4-11健身课程管理界面图
管理员点击课程指导管理;在课程指导管理页面对课程名称、课程类型、用户名、姓名、指导时间、工号、教练姓名、指导人数等信息,进行查询或删除课程指导等操作;如图4-12所示。

图4-12课程指导管理界面图
管理员点击器材信息管理;在器材信息管理页面对器材名称、器材类型、图片、数量等信息,进行查询或删除器材信息等操作;如图4-13所示。

图4-13器材信息管理界面图
管理员点击留言反馈;在留言反馈页面对用户名、留言内容、留言图片、回复内容、回复图片等信息,进行查询或删除留言反馈等操作;如图4-14所示。

图4-14留言反馈界面图
管理员点击技巧交流;在技巧交流页面对帖子标题、用户名、状态等信息,进行查询或删除技巧交流等操作;如图4-15所示。

图4-15技巧交流界面图
源码无偿分享,文未领取
AtomGit 是由开放原子开源基金会联合 CSDN 等生态伙伴共同推出的新一代开源与人工智能协作平台。平台坚持“开放、中立、公益”的理念,把代码托管、模型共享、数据集托管、智能体开发体验和算力服务整合在一起,为开发者提供从开发、训练到部署的一站式体验。
更多推荐


所有评论(0)