聊聊整车质量估计算法:从原理到实车应用
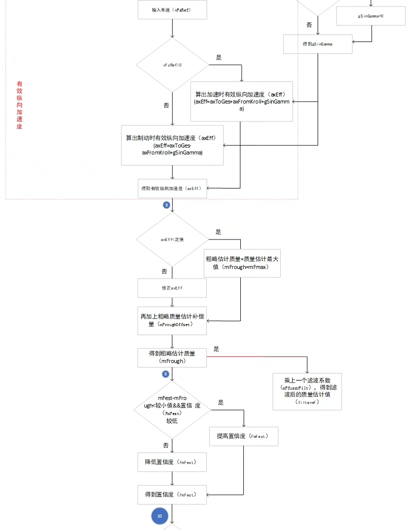
整车质量估计算法,采用simulink模型搭建,基于模糊逻辑思想,通过设计合理的模糊控制规则确定质量估计的置信度,当置信度高于某一水平时进行整车质量估计,提高工况判断的鲁棒性。 采用递推最小二乘作为基础进行整车质量估计的求解,利用实时观测量对估计值进行修正。 实车用的质量估计,需要有驱动力或制动力输入才行 大厂成熟程序逆向开发算法模型,有一定的估计精度,不是很高,但是能保证估计结果稳定可靠。 实车级别质量估计应用层算法,直接在实际量产车使用,可作为项目开发参考。
在汽车工程领域,整车质量估计是一个相当关键的环节,它对于车辆工况判断的准确性以及行驶安全性等方面都有着重要影响。今天咱就来唠唠这个整车质量估计算法,它主要是基于Simulink模型搭建,并且融入了模糊逻辑思想。
基于模糊逻辑确定置信度
模糊逻辑在这算法里起到了确定质量估计置信度的作用。想象一下,我们通过设计一系列合理的模糊控制规则,就像制定一套聪明的判断准则一样,来确定这个置信度。比如我们可以设定一些输入变量,像是车速变化、加速度变化等。然后依据模糊逻辑的规则,给这些输入变量分配不同的隶属度函数。

咱来看段简单的Matlab代码来大概示意一下(这里只是简单模拟,实际会复杂很多):
% 创建模糊推理系统
fis = newfis('mass_estimation_fis');
% 添加输入变量,例如车速变化
fis = addvar(fis,'input','speed_change',[-5 5]);
fis = addmf(fis,'input',1,'low','trimf',[-5 -5 0]);
fis = addmf(fis,'input',1,'medium','trimf',[-2 0 2]);
fis = addmf(fis,'input',1,'high','trimf',[0 5 5]);
% 添加输出变量,置信度
fis = addvar(fis,'output','confidence',[0 1]);
fis = addmf(fis,'output',1,'low','trimf',[0 0 0.5]);
fis = addmf(fis,'output',1,'high','trimf',[0.5 1 1]);
% 定义模糊规则,比如车速变化大则置信度高
rule1 = [1 2 1 1 1];
fis = addrule(fis,rule1);
% 进行模糊推理
input_speed_change = 3;
confidence = evalfis([input_speed_change],fis);
disp(['置信度为: ', num2str(confidence)]);
在这段代码里,我们先创建了一个模糊推理系统massestimationfis,然后添加了输入变量speed_change和输出变量confidence,并给它们定义了隶属度函数。接着制定了一条简单的模糊规则,最后输入一个车速变化值来得到置信度。通过这样的方式,当置信度高于某一水平时,我们就可以进行整车质量估计,从而提高工况判断的鲁棒性。
递推最小二乘求解估计值
在进行整车质量估计的求解时,采用的是递推最小二乘方法。这方法的核心思路就是利用实时观测量对估计值进行不断修正。比如说,车辆行驶过程中我们可以实时获取到驱动力、加速度等信息。
整车质量估计算法,采用simulink模型搭建,基于模糊逻辑思想,通过设计合理的模糊控制规则确定质量估计的置信度,当置信度高于某一水平时进行整车质量估计,提高工况判断的鲁棒性。 采用递推最小二乘作为基础进行整车质量估计的求解,利用实时观测量对估计值进行修正。 实车用的质量估计,需要有驱动力或制动力输入才行 大厂成熟程序逆向开发算法模型,有一定的估计精度,不是很高,但是能保证估计结果稳定可靠。 实车级别质量估计应用层算法,直接在实际量产车使用,可作为项目开发参考。

以下是简单的递推最小二乘算法Python代码示例(同样是简化示意):
import numpy as np
def recursive_least_squares(y, x, P, theta, lamda=1):
# 计算卡尔曼增益
K = P.dot(x) / (lamda + x.dot(P).dot(x))
# 更新参数估计值
theta = theta + K * (y - x.dot(theta))
# 更新协方差矩阵
P = (np.eye(len(x)) - K.dot(x)).dot(P) / lamda
return theta, P
# 初始化参数
theta = np.array([0, 0])
P = np.eye(2)
# 模拟实时观测量
for i in range(10):
y = np.random.rand()
x = np.array([1, np.random.rand()])
theta, P = recursive_least_squares(y, x, P, theta)
print(f'第{i + 1}次估计的参数: {theta}')
在这个代码里,recursiveleastsquares函数实现了递推最小二乘算法。我们通过不断输入实时观测量y和x,来更新参数估计值theta和协方差矩阵P,从而实现对整车质量估计值的修正。
实车应用的考量
对于实车用的质量估计,有个重要前提就是得有驱动力或制动力输入才行。现在不少算法模型是通过大厂成熟程序逆向开发而来的,虽然它们的估计精度不是顶尖的那种,但胜在能保证估计结果稳定可靠。而且这种实车级别质量估计应用层算法,是可以直接在实际量产车上使用的,对于相关项目开发来说,具有相当不错的参考价值。比如说在车辆稳定性控制系统开发过程中,准确的整车质量估计值能够帮助系统更好地调整控制策略,确保车辆在各种工况下都能安全稳定行驶。
总的来说,这套整车质量估计算法从理论设计到实车应用都有着一套完整的逻辑,为汽车工程的发展提供了重要支持。

AtomGit 是由开放原子开源基金会联合 CSDN 等生态伙伴共同推出的新一代开源与人工智能协作平台。平台坚持“开放、中立、公益”的理念,把代码托管、模型共享、数据集托管、智能体开发体验和算力服务整合在一起,为开发者提供从开发、训练到部署的一站式体验。
更多推荐
所有评论(0)