Matlab/Simulink 下五相PMSM永磁同步电机SVPWM控制建模仿真探索
Matlab/Simulink 五相PMSM永磁同步电机SVPWM控制建模仿真 电机控制仿真分析/研究方向为电机控制,有丰富的仿真模型搭建经验,涉及:永磁同步电机,开关磁阻电机,同步磁阻电机,直流无刷电机,直流电机以及各种中高速电机。 控制主要包括滑模控制,模糊控制,ADRC控.制,各种无位置传感器控制,直接转矩控制,电流/电压斩波控制,多电机协同控制,以及各种智能算法控制方案。 另有匝间短路故障,转子断条故障等多种故障分析仿真。

在电机控制这个充满魅力与挑战的领域,我算是积累了不少实战经验。从永磁同步电机、开关磁阻电机,到同步磁阻电机、直流无刷电机以及传统直流电机,各种中高速电机的仿真模型搭建我都有所涉猎。今天,就想和大家唠唠Matlab/Simulink 下五相PMSM永磁同步电机SVPWM控制建模仿真这一有趣的话题。
丰富的电机控制“武器库”
咱先聊聊这电机控制方式,那可真是五花八门。滑模控制,它就像是一个灵活的舞者,对系统的不确定性和干扰有着很强的鲁棒性。模糊控制呢,模仿人类模糊推理的方式,不需要精确的数学模型就能实现有效的控制。还有ADRC控制,把系统中的未知部分当作“扰动”,然后进行估计和补偿,很是巧妙。

像无位置传感器控制,直接转矩控制,电流/电压斩波控制,多电机协同控制,以及各种智能算法控制方案,每种都有其独特的优势和适用场景。比如在直接转矩控制中,通过直接对电机的转矩和磁链进行控制,能实现快速的转矩响应。
% 简单示意直接转矩控制部分代码(实际更复杂)
% 假设已定义电机参数等变量
Te = calculate_Te(psi_s, i_s); % 计算电磁转矩
if Te > Te_ref + del_Te
S = S - 1; % 减小电压矢量
elseif Te < Te_ref - del_Te
S = S + 1; % 增大电压矢量
end
这段代码简单模拟了直接转矩控制中根据电磁转矩与参考转矩的偏差来调整电压矢量的过程。当电磁转矩大于参考转矩加上允许偏差时,减小电压矢量;反之则增大。
故障分析仿真
除了正常的控制,故障分析仿真也很重要。像匝间短路故障、转子断条故障等,通过仿真可以提前了解电机在故障状态下的运行特性,为故障诊断和保护策略提供依据。
% 简单模拟匝间短路故障对电流影响的代码示意
% 假设正常电流计算函数
i_normal = calculate_current(normal_params);
% 改变参数模拟匝间短路
short_params = change_params_for_short(normal_params);
i_short = calculate_current(short_params);
这里通过改变电机参数模拟匝间短路故障,对比正常电流和故障电流,来观察故障对电流的影响。
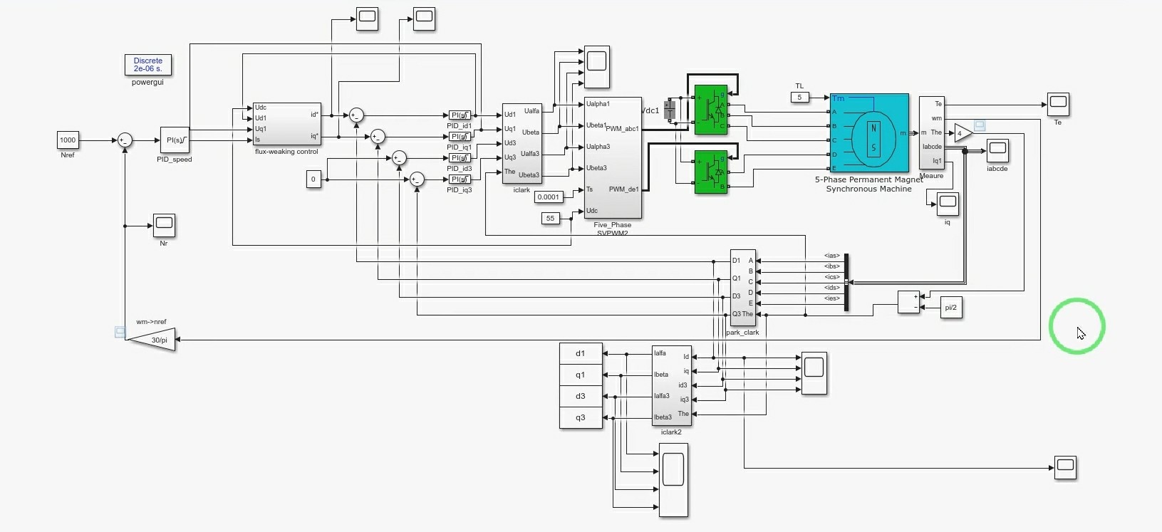
五相PMSM永磁同步电机SVPWM控制建模仿真
回到五相PMSM永磁同步电机SVPWM控制建模仿真。五相电机相比传统三相电机,具有转矩脉动小、功率密度大等优点。SVPWM控制策略能有效提高直流电压利用率,降低转矩脉动。

Matlab/Simulink 五相PMSM永磁同步电机SVPWM控制建模仿真 电机控制仿真分析/研究方向为电机控制,有丰富的仿真模型搭建经验,涉及:永磁同步电机,开关磁阻电机,同步磁阻电机,直流无刷电机,直流电机以及各种中高速电机。 控制主要包括滑模控制,模糊控制,ADRC控.制,各种无位置传感器控制,直接转矩控制,电流/电压斩波控制,多电机协同控制,以及各种智能算法控制方案。 另有匝间短路故障,转子断条故障等多种故障分析仿真。

在Matlab/Simulink中搭建模型时,首先要定义电机的基本参数,如定子电阻、电感、永磁体磁链等。
% 定义五相PMSM电机参数
R_s = 0.5; % 定子电阻
L_d = 0.01; % d轴电感
L_q = 0.015; % q轴电感
psi_f = 0.15; % 永磁体磁链
然后构建SVPWM模块,通过计算参考电压矢量的位置和作用时间,来生成相应的PWM信号。
% SVPWM模块核心代码示意
% 计算参考电压矢量在扇区中的位置
theta = atan2(Vbeta, Valpha);
sector = determine_sector(theta);
% 计算各开关管作用时间
[T1, T2, T0] = calculate_time(sector, Vref);
这段代码先通过反正切函数确定参考电压矢量的角度,从而判断其所在扇区,再根据扇区计算各开关管的作用时间。
通过对五相PMSM永磁同步电机进行SVPWM控制建模仿真,我们可以深入研究电机的性能,为实际应用提供有力的理论支持和技术储备。希望以上分享能给同样在电机控制领域探索的朋友们一些启发。
AtomGit 是由开放原子开源基金会联合 CSDN 等生态伙伴共同推出的新一代开源与人工智能协作平台。平台坚持“开放、中立、公益”的理念,把代码托管、模型共享、数据集托管、智能体开发体验和算力服务整合在一起,为开发者提供从开发、训练到部署的一站式体验。
更多推荐



所有评论(0)