大型集团灯塔工厂建设方案:自动化、数字化、网络化、智能化五大核心技术集成,构建可扩展工业互联网平台
该方案以集团战略为牵引,通过自动化、数字化、网络化、智能化五大核心技术集成,构建可扩展工业互联网平台。旨在打造国家级智能制造标杆及世界经济论坛灯塔工厂,实现降本增效、提质减员,推动企业高质量发展。
该方案以**集团为蓝本,系统展示了从战略愿景到技术落地、从组织保障到成效评估的全过程。其核心在于:
-
以战略为牵引:高层推动,明确数字化转型的紧迫性;
-
以平台为基础:构建可扩展的工业互联网平台;
-
以数据为核心:实现全流程数据采集、分析、应用;
-
以智能为方向:AI、5G、数字孪生等前沿技术赋能;
-
以组织为保障:建立专业团队,推动持续变革。
1000余份(PPT+WORD)数字工厂合集:智能工厂+工业互联网+供应链+智能制造+制造业数字化+MES+APS+PLM+ERP+WMS+EMS+SCADA+MOM+SCM+CRM+QMS


一、建设背景
1. 战略驱动
-
核心战略:在第四次工业革命中,数字化转型成为企业核心战略。
-
高层意志:**集团董事长提出“要么翻身、要么翻船”的紧迫口号,强调数字化转型是企业生死存亡的关键。
2. 行业痛点
-
工程机械行业面临多重经营挑战,外部环境倒逼企业转型。
-
企业愿景:成为智能制造先驱,抓住数字化机遇,实现“三三目标”(具体目标未详述,强调五大举措)。


二、建设规划
1. 灯塔工厂标准与特征
评选标准:
-
实现重大影响;
-
成功整合多个用例;
-
拥有可扩展技术平台;
-
在关键推动因素中表现优异(如能力构建、管理变革)。
关键特征:
-
集成创新(运营、产品、服务、业务模式);
-
多个工业4.0用例规模化落地;
-
可扩展的工业4.0技术平台;
-
最佳管理实践赋能(如战略、人才培养、敏捷组织)。
2. 设计原则
-
价值引领:从战略出发,定义价值目标;
-
系统规划:精益布局、自动化、数字化、智能化闭环;
-
平台支撑:工业互联网平台、数据标准;
-
管理赋能:组织转型、能力培养。
3. 建设目标
-
国家智能制造最高等级(5级,引领级)
-
申报成为世界经济论坛“灯塔工厂”
4. 建设内容细分
|
维度 |
内容 |
|---|---|
| 自动化 |
下料、焊接、机加无人化;涂装、装配少人化;仓储物流自动化 |
| 数字化 |
SCM/APS/MOM/WMS/PLM等系统建设;数据采集与可视化;数字孪生;5G应用 |
| 网络化 |
设备互联、5G网络、三现/四表数据采集、内外部协同 |
| 智能化 |
AI视觉、工业机理建模、知识图谱、预测性维护、智能决策 |








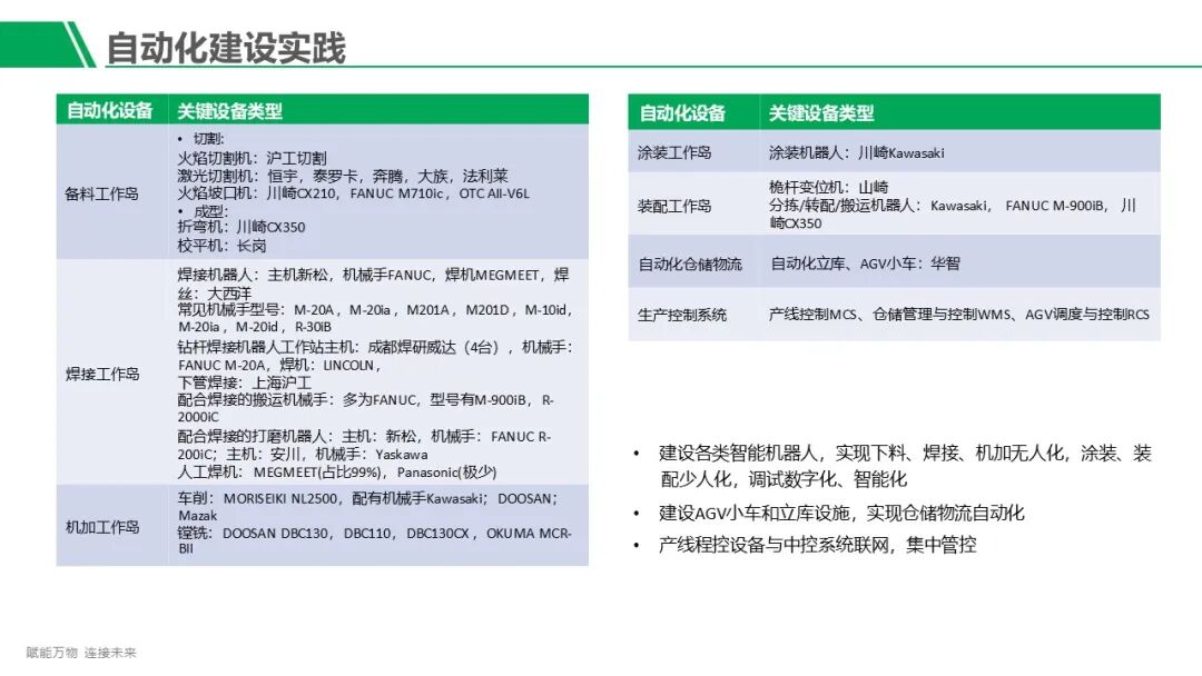
三、建设实践案例(以**北京桩机工厂为例)
1. 自动化建设
-
机器人应用:下料、焊接、机加无人化;
-
AGV与立库:实现仓储物流自动化;
-
设备集中管控。
2. 网络化建设
-
根云平台:低成本、高效率IoT接入方案;
-
支持多种协议和设备类型;
-
实现设备互联、三现/四表数据采集。
3. 数字化建设
系统集成:
-
MOM系统:覆盖计划、调度、质量、设备、物料等;
-
WMS系统:智能仓储物流平台,集成AGV、RCS等;
-
PLM系统:数字化研发与工艺管理;
-
APS/ERP/CRM等系统协同。
数据中台:
-
数据采集 → 存储 → 治理 → 分析 → 服务 → 业务赋能。
数字孪生:
-
工厂全流程数字化建模与仿真。
4. 智能化建设
|
应用场景 |
技术亮点 |
|---|---|
|
无人化切割 |
5G+工业互联网,远程控制,AI纠偏 |
|
高精度装配 |
双视觉定位,AI算法,精度达0.3mm |
|
自适应焊接 |
机器人自适应控制,摆动焊接 |
|
精准喷涂 |
视觉引导+腔孔识别 |
|
5G重载AGV |
双车联动,激光SLAM定位 |
|
无人化6S管理 |
视频识别人员行为,自动考核 |
|
能源管理 |
AI+四表数据,能耗优化,节水节电 |
|
故障诊断 |
知识图谱+设备互联,故障平均时间下降88.19% |
5. 价值成效
|
指标 |
提升效果 |
|---|---|
|
AGV叫料效率 |
↑100% |
|
自动报工率 |
↑80% |
|
计划在线率 |
↑40% |
|
出库效率 |
↑50% |
|
人员、产量、质量、库存、周期、成本 |
全面优化 |



















四、建设方法总结
1. 推动方法论
-
制造先进性提升
-
市场估值提升
-
体系规范传承
-
组织能力提升
2. 关键成功要素
-
跨部门协同:公司级重点项目;
-
专业组织保障:智能制造技术研究部门、项目推动小组;
-
平台支撑:可扩展工业互联网架构;
-
管理赋能:敏捷组织、人才培养、战略对齐。


AtomGit 是由开放原子开源基金会联合 CSDN 等生态伙伴共同推出的新一代开源与人工智能协作平台。平台坚持“开放、中立、公益”的理念,把代码托管、模型共享、数据集托管、智能体开发体验和算力服务整合在一起,为开发者提供从开发、训练到部署的一站式体验。
更多推荐

所有评论(0)