学校信息发布平台的设计与实现 毕业设计-附源码05819
随着互联网技术的飞速发展,大数据、云计算、人工智能等新兴技术已深入到各行各业。教育行业也概莫能外,学校的信息化建设逐渐成为教育改革的重要内容之一。然而,目前许多学校的信息发布方式仍然依赖于传统的公告栏、电话、短信等方式,这些方式存在着发布速度慢、信息量有限、查阅不便等问题,难以满足现代学校管理的需求。为此,本文提出了一种学校信息发布平台。
本系统是采用基于Java的Spring Boot框架进行开发。Spring Boot是一个开源的Java框架,它提供了丰富的功能和工具,使得开发人员能够更快速、更简单地构建Web应用程序。学校信息发布平台的主要目标是实现信息的快速、准确、全面地发布,让师生第一时间获取到学校的最新动态、通知、公告等信息,提高学校的管理效率和服务质量。
关键词:信息化建设;学校信息发布平台Spring Boot
Abstract
With the rapid development of Internet technology, big data, cloud computing, artificial intelligence and other emerging technologies have penetrated into all walks of life. The education industry is no exception, and the informatization construction of schools has gradually become one of the important contents of education reform. However, many schools still rely on traditional methods such as bulletin boards, phone calls, and text messages for information dissemination, which have problems such as slow dissemination speed, limited information content, and inconvenient access, making it difficult to meet the needs of modern school management. Therefore, this article proposes a school information publishing platform.
This system is developed using the Java based Spring Boot framework. Spring Boot is an open-source Java framework that provides rich features and tools, allowing developers to build web applications faster and simpler. The main goal of the school information publishing platform is to achieve rapid, accurate, and comprehensive information dissemination, allowing teachers and students to obtain the latest updates, notices, announcements, and other information of the school in a timely manner, improving the management efficiency and service quality of the school.
Keywords: Information construction; School Information Release Platform Spring Boot
1 绪论
1.1 研究背景
随着互联网的普及和技术的发展,信息传播的速度和广度都得到了显著的提升。学校作为信息传播的重要场所,需要一种高效、及时、互动性强的信息发布平台来满足学生的信息需求。然而,传统的学校信息发布方式,如公告板、口口相传等,存在发布效率低下、信息传播不及时、互动性差等问题。因此,有必要设计并实现一种基于现代技术的信息发布平台来改进这些问题。
Spring Boot是一个开源的Java框架,具有快速搭建、易于扩展、安全可靠等优点。使用Spring Boot框架开发学校信息发布平台,可以大大提高开发效率,降低维护成本,同时也保证了系统的稳定性和安全性。
随着学校信息化建设的不断推进,学校需要一种统一的、高效的信息发布平台来整合各种信息资源,提高信息发布的效率和管理水平。因此研究学校信息发布平台具有重要的意义,其意义主要体现在以下几个方面:
首先,可以提高信息发布效率。通过采用Spring Boot技术框架,可以构建出高效、稳定的信息发布平台。这可以显著减少信息发布的时间和人力成本,提高信息发布的效率。
其次,可以提升用户体验.学校信息发布平台可以提供更美观、直观的操作界面,使得用户可以更便捷地获取信息和资源。同时,平台还可以支持多种交互方式,如交流论坛、学生发布、教师发布、学生活动等,从而满足用户的多样化需求,提高用户的满意度和忠诚度。
再次,可以推动学校信息化建设。校园网站作为学校信息化建设的重要组成部分,其建设水平和应用程度直接影响着学校的信息化水平和服务质量。学校信息发布平台可以推动校园网站的升级和改造,提高学校的信息化水平和服务质量,为学校的长远发展奠定坚实基础。
1.3论文结构与章节安排
论文将分层次进行编排,除去论文摘要致谢文献参考部分,论文主要架构如下:
第一章:绪论。主要介绍了课题研究的背景,研究意义和论文结构与章节安排。
第二章:系统分析。主要从系统的用户、功能等方面进行需求分析。
第三章:系统总体设计。主要对系统框架、系统功能模块、数据库进行功能设计。
第四章:系统详细设计与实现。主要介绍了系统功能界面的实现。
第五章:系统测试。主要对系统的部分界面进行测试并对主要功能进行测试。
第六章:总结。主要对系统的设计工作进行总结。
2系统分析
系统分析是开发一个项目的先决条件,通过系统分析可以很好的了解系统的主体用户的基本需求情况,同时这也是项目的开发的原因。进而对系统开发进行可行性分析,通常包括技术可行性、经济可行性等,可行性分析同时也是从项目整体角度进行的分析。然后就是对项目的具体需求进行分析,分析的手段一般都是通过用户的用例图来实现。下面是详细的介绍。
2.1 可行性分析
(1)技术可行性
Spring Boot是一个成熟、稳定、易于扩展的Java框架,具有丰富的生态系统和广泛的应用场景。它提供了丰富的功能和工具,可以快速地构建出高效、稳定的信息发布平台。同时,Spring Boot也支持各种数据库和缓存技术,可以灵活地处理大量的数据请求。因此,从技术层面分析是可行的。
(2)经济可行性
学校信息发布平台需要一定的技术投入和人力资源,但是相对于传统的信息发布方式,它可以大大提高信息发布效率和管理水平,节省大量的人力和时间成本。此外,Spring Boot的自动配置功能可以根据应用程序的依赖和环境来进行自动配置,减少了大量的手动配置工作,可以降低开发成本;Spring Boot的代码质量和可维护性较高,可以降低后期维护成本。因此,从经济角度分析是可行的。
随着信息技术的不断发展和普及,学校作为社会的重要组成部分,需要适应信息化的发展趋势。学校信息发布平台可以满足学校对于信息发布和管理的需求,提高学校的信息化水平和服务质量。同时,该平台也可以满足师生对于信息获取和交流的需求,提升师生的用户体验和满意度。因此,从社会角度分析是可行的。
系统流程是用一些特定的符合和线条来进行演示用户在使用系统时的过程,在进行系统分析的时候,业务流程可以帮助开发人员更好的理解业务,发现错误,完善系统。
用户通过登录才能访问系统及权限以内的功能,对此将实现各种应用及管理等功能,用户登录流程图如下图2-1所示。

图2-1 登录流程图
2.2.2 数据新增流程
用户成功登入系统后就能够实现增加数据的操作,增加数据的编号是特定的,系统生成,用户不能随意填写,除了编号以外,其他增加信息用户自己填写,填写后的信息经过系统验证,验证通过就表示数据新增成功。数据新增的流程图如下图2-2所示。

图2-2 数据新增流程图
2.2.3数据删除流程
如果系统里面存在一些没有用的数据,相关的管理人员还可以对这些数据进行删除,数据删除时流程图如下图2-3所示。

图2-3 数据删除流程图
按照学校信息发布平台的角色,主要包括学生用户、教师用户和管理员这三大功能模块,各模块功能如下。
- 学生用户功能
- 注册登录:新用户可以通过注册成为系统用户,注册后可以用账号密码登录系统。
- 首页:用户可以查看首页展示的轮播图、新闻动态等信息。
- 交流论坛:用户可以发布论坛内容;可以查看交流论坛列表中某个论坛的详情并可以进行点赞、收藏和评论。
- 教学通知:查看系统发布的网站公告、关于我们、联系方式、网站介绍信息。点击网站公告进入页面可以查看该公告的详细信息。
- 新闻动态:用户可以查看新闻动态列表中某一新闻的详细信息并可以点赞、收藏和评论。
- 学生发布:用户可以查看学生发布列表中某个活信息的详情和在线查看视频和收听音频信息,并可以进行点赞、收藏和评论操作。
- 教师发布:用户可以查看教师发布列表中某个活信息的详情和在线查看视频和收听音频信息,并可以进行点赞、收藏和评论操作。
- 学生活动:用户可以查看学生活动列表中某个活动的详情并可以对活动信息进行点赞、收藏和评论
- 我的:用户点击我的头像的下拉按钮“我的账户”进入页面可以修改个人信息和登录密码;点击“个人中心可以查看和管理个人中心中的个人首页、学生发布和收藏信息;点击“退出”即可退出系统的登录。
- 教师用户功能
- 注册登录:新用户可以通过注册成为系统用户,注册后可以用账号密码登录系统。
- 首页:用户可以查看首页展示的轮播图、新闻动态等信息。
- 交流论坛:用户可以发布论坛内容;可以查看交流论坛列表中某个论坛的详情并可以进行点赞、收藏和评论。
- 教学通知:查看系统发布的网站公告、关于我们、联系方式、网站介绍信息。点击网站公告进入页面可以查看该公告的详细信息。
- 新闻动态:用户可以查看新闻动态列表中某一新闻的详细信息并可以点赞、收藏和评论。
- 学生发布:用户可以查看学生发布列表中某个活信息的详情和在线查看视频和收听音频信息,并可以进行点赞、收藏和评论操作。
- 教师发布:用户可以查看教师发布列表中某个活信息的详情和在线查看视频和收听音频信息,并可以进行点赞、收藏和评论操作。
- 学生活动:用户可以查看学生活动列表中某个活动的详情并可以对活动信息进行点赞、收藏和评论
- 我的:用户点击我的头像的下拉按钮“我的账户”进入页面可以修改个人信息和登录密码;点击“个人中心可以查看和管理个人中心中的个人首页、学生信息、教师发布和收藏信息;点击“退出”即可退出系统的登录。
- 管理员功能
- 后台首页:管理员可以查看后台首页展示的学生发布统计、教师发布统计图信息。
- 系统用户:管理员可以查看系统用户列表中某个用户的详情,可以对系统用户信息进行查询、添加和删除操作。
- 推荐标签管理:管理员可以查看推荐标签列表中某个标签的详情,可以对推荐标签信息进行查询、重置、添加和删除操作。
- 信息分类管理:管理员可以查看信息分类列表中某个分类的详情,可以对信息分类进行查询、重置、添加和删除操作。
- 学生发布管理:管理员可以查看学生发布列表中某个学生发布的信息详情和评论信息;可以对学生发布信息进行查询、重置、添加和删除操作。
- 教师发布管理:管理员可以查看教师发布列表中某个教师发布的信息详情和评论信息;可以对教师发布信息进行查询、重置、添加和删除操作。
- 学生活动管理:管理员可以查看学生活动列表中某个活动的信息详情和评论信息;可以对学生活动信息进行查询、重置、添加和删除操作。
- 系统管理:管理人员在“系统管理”这一菜单下对轮播图进行管控,可以对轮播图信息进行查询、重置、添加和删除操作。
- 教学通知管理:管理员可以查看到系统中的所有教学通知信息,可以对教学通知信息进行查询、重置、添加和删除操作。
- 资源管理:资源管理界面是管理员用于管理系统中各种资源的界面,可以对新闻动态、资讯分类信息进行查询、重置、添加和删除操作。
- 交流管理:交流管理界面是管理员用来管理系统中的交流和沟通功能的界面,可以对交流论坛、论坛分类信息进行查询、重置、添加和删除操作。
- 权限管理:管理员负责对不同的用户角色在访问系统时设置不同的访问权限,避免用户使用超出自己权限的功能,管理员可以对用户权限进行查询、添加、修改或删除操作。
2.4 系统用例分析
通过2.3功能的分析,得出了本系统的用例图:
学生用户用例图如下图2-4所示。

图2-4学生用户用例图
教师用户用例图如下图2-5所示。

图2-5教师用户用例图
管理员用例图如下图2-6所示。

图2-6管理员用例图
本章主要通过对学校信息发布平台的可行性分析、流程分析、功能需求分析、系统用例分析,确定整个系统要实现的功能。同时也为系统的代码实现和测试提供了标准。
本章主要讨论的内容包括学校信息发布平台的架构设计、功能模块设计、数据库系统设计。
3.1 系统架构设计
本系统从架构上分为三层:表现层(UI)、业务逻辑层(BLL)以及数据层(DL)。

图3-1系统架构设计图
表现层(UI):又称UI层,主要完成本系统的UI交互功能,一个良好的UI可以打打提高用户的用户体验,增强用户使用本系统时的舒适度。UI的界面设计也要适应不同版本的系统以及不同尺寸的分辨率,以做到良好的兼容性。UI交互功能要求合理,用户进行交互操作时必须要得到与之相符的交互结果,这就要求表现层要与业务逻辑层进行良好的对接。
业务逻辑层(BLL):主要完成本系统的数据处理功能。用户从表现层传输过来的数据经过业务逻辑层进行处理交付给数据层,系统从数据层读取的数据经过业务逻辑层进行处理交付给表现层。
数据层(DL):由于本系统的数据是放在服务端的MySQL数据库中,因此本属于服务层的部分可以直接整合在业务逻辑层中,所以数据层中只有数据库,其主要完成本系统的数据存储和管理功能。
3.2 系统功能模块设计
3.2.1整体功能模块设计
在上一章节中主要对系统的功能性需求和非功能性需求进行分析,并且根据需求分析了系统中的用例。那么接下来就要开始对本系统的主要功能和数据库开始进行设计。基于根据前面章节的需求分析得出,其总体设计模块图如图3-1所示。
图3-2 系统功能模块图
3.2.2用户模块设计
用户模块是系统中一个重要的功能模块,它涉及用户的注册、登录、个人信息管理等操作。在用户模块设计中,我们将定义用户数据的结构和属性,包括用户名、密码、邮箱等。同时,还需要实现用户注册、登录、修改密码等功能,并对用户输入进行验证和处理。用户模块的结构图如下图所示。如下图:
图3-3用户模块结构图
3.2.3学生活动管理模块设计
学生活动管理模块是本系统中的重要功能之一。该模块的设计旨在提供对学生活动信息的发布、编辑、删除和查看等管理功能,以便及时、准确地向系统用户发布相关的活动信息。其模块功能结构,具体的结构图如下:
图3-4学生活动管理模块结构图
3.2.4评论管理模块设计
学校信息发布平台是一个交流性质的公开平台,用户可以对新闻动态、学生发布、教师发布等进行评论,增加用户之间的互动性。但是同时也为了更好的规范评论的内容,管理员可以删除不合适的评论,其模块功能结构图如下图3-4所示:

图3-5评论管理模块结构图
3.3 数据库设计
数据库设计一般包括需求分析、概念模型设计、数据库表建立三大过程,其中需求分析前面章节已经阐述,概念模型设计有概念模型和逻辑结构设计两部分。
3.3.1 数据库概念结构设计
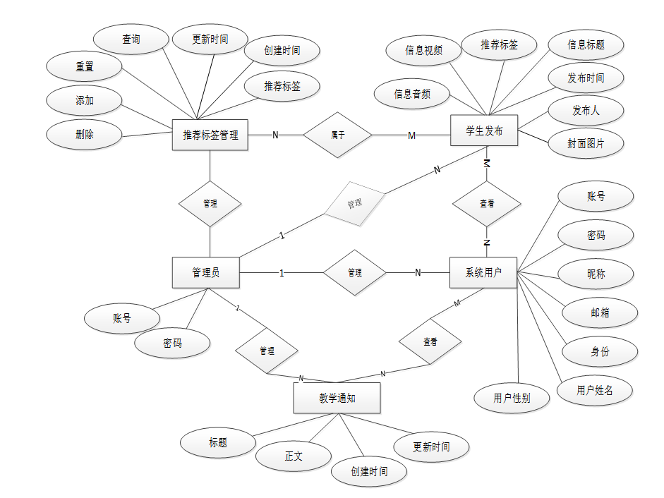
下面是整个学校信息发布平台中主要的数据库表总E-R实体关系图。
图3-6 系统总E-R关系图
3.3.2 数据库逻辑结构设计
通过上一小节中学校信息发布平台中总E-R关系图上得出一共需要创建很多个数据表。在此主要罗列几个主要的数据库表结构设计。
表access_token (登陆访问时长)
|
编号 |
名称 |
数据类型 |
长度 |
小数位 |
允许空值 |
主键 |
默认值 |
说明 |
|
1 |
token_id |
int |
10 |
0 |
N |
Y |
临时访问牌ID |
|
|
2 |
token |
varchar |
64 |
0 |
Y |
N |
临时访问牌 |
|
|
3 |
info |
text |
65535 |
0 |
Y |
N |
||
|
4 |
maxage |
int |
10 |
0 |
N |
N |
2 |
最大寿命:默认2小时 |
|
5 |
create_time |
timestamp |
19 |
0 |
N |
N |
CURRENT_TIMESTAMP |
创建时间: |
|
6 |
update_time |
timestamp |
19 |
0 |
N |
N |
CURRENT_TIMESTAMP |
更新时间: |
|
7 |
user_id |
int |
10 |
0 |
N |
N |
0 |
用户编号: |
表article (文章:用于内容管理系统的文章)
|
编号 |
名称 |
数据类型 |
长度 |
小数位 |
允许空值 |
主键 |
默认值 |
说明 |
|
1 |
article_id |
mediumint |
8 |
0 |
N |
Y |
文章id:[0,8388607] |
|
|
2 |
title |
varchar |
125 |
0 |
N |
Y |
标题:[0,125]用于文章和html的title标签中 |
|
|
3 |
type |
varchar |
64 |
0 |
N |
N |
0 |
文章分类:[0,1000]用来搜索指定类型的文章 |
|
4 |
hits |
int |
10 |
0 |
N |
N |
0 |
点击数:[0,1000000000]访问这篇文章的人次 |
|
5 |
praise_len |
int |
10 |
0 |
N |
N |
0 |
点赞数 |
|
6 |
create_time |
timestamp |
19 |
0 |
N |
N |
CURRENT_TIMESTAMP |
创建时间: |
|
7 |
update_time |
timestamp |
19 |
0 |
N |
N |
CURRENT_TIMESTAMP |
更新时间: |
|
8 |
source |
varchar |
255 |
0 |
Y |
N |
来源:[0,255]文章的出处 |
|
|
9 |
url |
varchar |
255 |
0 |
Y |
N |
来源地址:[0,255]用于跳转到发布该文章的网站 |
|
|
10 |
tag |
varchar |
255 |
0 |
Y |
N |
标签:[0,255]用于标注文章所属相关内容,多个标签用空格隔开 |
|
|
11 |
content |
longtext |
2147483647 |
0 |
Y |
N |
正文:文章的主体内容 |
|
|
12 |
img |
varchar |
255 |
0 |
Y |
N |
封面图 |
|
|
13 |
description |
text |
65535 |
0 |
Y |
N |
文章描述 |
表article_type (文章分类)
|
编号 |
名称 |
数据类型 |
长度 |
小数位 |
允许空值 |
主键 |
默认值 |
说明 |
|
1 |
type_id |
smallint |
5 |
0 |
N |
Y |
分类ID:[0,10000] |
|
|
2 |
display |
smallint |
5 |
0 |
N |
N |
100 |
显示顺序:[0,1000]决定分类显示的先后顺序 |
|
3 |
name |
varchar |
16 |
0 |
N |
N |
分类名称:[2,16] |
|
|
4 |
father_id |
smallint |
5 |
0 |
N |
N |
0 |
上级分类ID:[0,32767] |
|
5 |
description |
varchar |
255 |
0 |
Y |
N |
描述:[0,255]描述该分类的作用 |
|
|
6 |
icon |
text |
65535 |
0 |
Y |
N |
分类图标: |
|
|
7 |
url |
varchar |
255 |
0 |
Y |
N |
外链地址:[0,255]如果该分类是跳转到其他网站的情况下,就在该URL上设置 |
|
|
8 |
create_time |
timestamp |
19 |
0 |
N |
N |
CURRENT_TIMESTAMP |
创建时间: |
|
9 |
update_time |
timestamp |
19 |
0 |
N |
N |
CURRENT_TIMESTAMP |
更新时间: |
表auth (用户权限管理)
|
编号 |
名称 |
数据类型 |
长度 |
小数位 |
允许空值 |
主键 |
默认值 |
说明 |
|
1 |
auth_id |
int |
10 |
0 |
N |
Y |
授权ID: |
|
|
2 |
user_group |
varchar |
64 |
0 |
Y |
N |
用户组: |
|
|
3 |
mod_name |
varchar |
64 |
0 |
Y |
N |
模块名: |
|
|
4 |
table_name |
varchar |
64 |
0 |
Y |
N |
表名: |
|
|
5 |
page_title |
varchar |
255 |
0 |
Y |
N |
页面标题: |
|
|
6 |
path |
varchar |
255 |
0 |
Y |
N |
路由路径: |
|
|
7 |
position |
varchar |
32 |
0 |
Y |
N |
位置: |
|
|
8 |
mode |
varchar |
32 |
0 |
N |
N |
_blank |
跳转方式: |
|
9 |
add |
tinyint |
3 |
0 |
N |
N |
1 |
是否可增加: |
|
10 |
del |
tinyint |
3 |
0 |
N |
N |
1 |
是否可删除: |
|
11 |
set |
tinyint |
3 |
0 |
N |
N |
1 |
是否可修改: |
|
12 |
get |
tinyint |
3 |
0 |
N |
N |
1 |
是否可查看: |
|
13 |
field_add |
text |
65535 |
0 |
Y |
N |
添加字段: |
|
|
14 |
field_set |
text |
65535 |
0 |
Y |
N |
修改字段: |
|
|
15 |
field_get |
text |
65535 |
0 |
Y |
N |
查询字段: |
|
|
16 |
table_nav_name |
varchar |
500 |
0 |
Y |
N |
跨表导航名称: |
|
|
17 |
table_nav |
varchar |
500 |
0 |
Y |
N |
跨表导航: |
|
|
18 |
option |
text |
65535 |
0 |
Y |
N |
配置: |
|
|
19 |
create_time |
timestamp |
19 |
0 |
N |
N |
CURRENT_TIMESTAMP |
创建时间: |
|
20 |
update_time |
timestamp |
19 |
0 |
N |
N |
CURRENT_TIMESTAMP |
更新时间: |
表collect (收藏)
|
编号 |
名称 |
数据类型 |
长度 |
小数位 |
允许空值 |
主键 |
默认值 |
说明 |
|
1 |
collect_id |
int |
10 |
0 |
N |
Y |
收藏ID: |
|
|
2 |
user_id |
int |
10 |
0 |
N |
N |
0 |
收藏人ID: |
|
3 |
source_table |
varchar |
255 |
0 |
Y |
N |
来源表: |
|
|
4 |
source_field |
varchar |
255 |
0 |
Y |
N |
来源字段: |
|
|
5 |
source_id |
int |
10 |
0 |
N |
N |
0 |
来源ID: |
|
6 |
title |
varchar |
255 |
0 |
Y |
N |
标题: |
|
|
7 |
img |
varchar |
255 |
0 |
Y |
N |
封面: |
|
|
8 |
create_time |
timestamp |
19 |
0 |
N |
N |
CURRENT_TIMESTAMP |
创建时间: |
|
9 |
update_time |
timestamp |
19 |
0 |
N |
N |
CURRENT_TIMESTAMP |
更新时间: |
表comment (评论)
|
编号 |
名称 |
数据类型 |
长度 |
小数位 |
允许空值 |
主键 |
默认值 |
说明 |
|
1 |
comment_id |
int |
10 |
0 |
N |
Y |
评论ID: |
|
|
2 |
user_id |
int |
10 |
0 |
N |
N |
0 |
评论人ID: |
|
3 |
reply_to_id |
int |
10 |
0 |
N |
N |
0 |
回复评论ID:空为0 |
|
4 |
content |
longtext |
2147483647 |
0 |
Y |
N |
内容: |
|
|
5 |
nickname |
varchar |
255 |
0 |
Y |
N |
昵称: |
|
|
6 |
avatar |
varchar |
255 |
0 |
Y |
N |
头像地址:[0,255] |
|
|
7 |
create_time |
timestamp |
19 |
0 |
N |
N |
CURRENT_TIMESTAMP |
创建时间: |
|
8 |
update_time |
timestamp |
19 |
0 |
N |
N |
CURRENT_TIMESTAMP |
更新时间: |
|
9 |
source_table |
varchar |
255 |
0 |
Y |
N |
来源表: |
|
|
10 |
source_field |
varchar |
255 |
0 |
Y |
N |
来源字段: |
|
|
11 |
source_id |
int |
10 |
0 |
N |
N |
0 |
来源ID: |
表forum (论坛)
|
编号 |
名称 |
数据类型 |
长度 |
小数位 |
允许空值 |
主键 |
默认值 |
说明 |
|
1 |
forum_id |
mediumint |
8 |
0 |
N |
Y |
论坛id |
|
|
2 |
display |
smallint |
5 |
0 |
N |
N |
100 |
排序 |
|
3 |
user_id |
mediumint |
8 |
0 |
N |
N |
0 |
用户ID |
|
4 |
nickname |
varchar |
16 |
0 |
Y |
N |
昵称:[0,16] |
|
|
5 |
praise_len |
int |
10 |
0 |
Y |
N |
0 |
点赞数 |
|
6 |
hits |
int |
10 |
0 |
N |
N |
0 |
访问数 |
|
7 |
title |
varchar |
125 |
0 |
N |
N |
标题 |
|
|
8 |
keywords |
varchar |
125 |
0 |
Y |
N |
关键词 |
|
|
9 |
description |
varchar |
255 |
0 |
Y |
N |
描述 |
|
|
10 |
url |
varchar |
255 |
0 |
Y |
N |
来源地址 |
|
|
11 |
tag |
varchar |
255 |
0 |
Y |
N |
标签 |
|
|
12 |
img |
text |
65535 |
0 |
Y |
N |
封面图 |
|
|
13 |
content |
longtext |
2147483647 |
0 |
Y |
N |
正文 |
|
|
14 |
create_time |
timestamp |
19 |
0 |
N |
N |
CURRENT_TIMESTAMP |
创建时间: |
|
15 |
update_time |
timestamp |
19 |
0 |
N |
N |
CURRENT_TIMESTAMP |
更新时间: |
|
16 |
avatar |
varchar |
255 |
0 |
Y |
N |
发帖人头像: |
|
|
17 |
type |
varchar |
64 |
0 |
N |
N |
0 |
论坛分类:[0,1000]用来搜索指定类型的论坛帖 |
表forum_type (论坛分类)
|
编号 |
名称 |
数据类型 |
长度 |
小数位 |
允许空值 |
主键 |
默认值 |
说明 |
|
1 |
type_id |
smallint |
5 |
0 |
N |
Y |
分类ID:[0,10000] |
|
|
2 |
name |
varchar |
16 |
0 |
N |
N |
分类名称:[2,16] |
|
|
3 |
description |
varchar |
255 |
0 |
Y |
N |
描述:[0,255]描述该分类的作用 |
|
|
4 |
url |
varchar |
255 |
0 |
Y |
N |
外链地址:[0,255]如果该分类是跳转到其他网站的情况下,就在该URL上设置 |
|
|
5 |
father_id |
smallint |
5 |
0 |
N |
N |
0 |
上级分类ID:[0,32767] |
|
6 |
icon |
varchar |
255 |
0 |
Y |
N |
分类图标: |
|
|
7 |
create_time |
timestamp |
19 |
0 |
N |
N |
CURRENT_TIMESTAMP |
创建时间: |
|
8 |
update_time |
timestamp |
19 |
0 |
N |
N |
CURRENT_TIMESTAMP |
更新时间: |
表hits (用户点击)
|
编号 |
名称 |
数据类型 |
长度 |
小数位 |
允许空值 |
主键 |
默认值 |
说明 |
|
1 |
hits_id |
int |
10 |
0 |
N |
Y |
点赞ID: |
|
|
2 |
user_id |
int |
10 |
0 |
N |
N |
0 |
点赞人: |
|
3 |
create_time |
timestamp |
19 |
0 |
N |
N |
CURRENT_TIMESTAMP |
创建时间: |
|
4 |
update_time |
timestamp |
19 |
0 |
N |
N |
CURRENT_TIMESTAMP |
更新时间: |
|
5 |
source_table |
varchar |
255 |
0 |
Y |
N |
来源表: |
|
|
6 |
source_field |
varchar |
255 |
0 |
Y |
N |
来源字段: |
|
|
7 |
source_id |
int |
10 |
0 |
N |
N |
0 |
来源ID: |
表information_classification (信息分类)
|
编号 |
名称 |
数据类型 |
长度 |
小数位 |
允许空值 |
主键 |
默认值 |
说明 |
|
1 |
information_classification_id |
int |
10 |
0 |
N |
Y |
信息分类ID |
|
|
2 |
information_classification |
varchar |
64 |
0 |
Y |
N |
信息分类 |
|
|
3 |
create_time |
datetime |
19 |
0 |
N |
N |
CURRENT_TIMESTAMP |
创建时间 |
|
4 |
update_time |
timestamp |
19 |
0 |
N |
N |
CURRENT_TIMESTAMP |
更新时间 |
表notice (公告)
|
编号 |
名称 |
数据类型 |
长度 |
小数位 |
允许空值 |
主键 |
默认值 |
说明 |
|
1 |
notice_id |
mediumint |
8 |
0 |
N |
Y |
公告id: |
|
|
2 |
title |
varchar |
125 |
0 |
N |
N |
标题: |
|
|
3 |
content |
longtext |
2147483647 |
0 |
Y |
N |
正文: |
|
|
4 |
create_time |
timestamp |
19 |
0 |
N |
N |
CURRENT_TIMESTAMP |
创建时间: |
|
5 |
update_time |
timestamp |
19 |
0 |
N |
N |
CURRENT_TIMESTAMP |
更新时间: |
表praise (点赞)
|
编号 |
名称 |
数据类型 |
长度 |
小数位 |
允许空值 |
主键 |
默认值 |
说明 |
|
1 |
praise_id |
int |
10 |
0 |
N |
Y |
点赞ID: |
|
|
2 |
user_id |
int |
10 |
0 |
N |
N |
0 |
点赞人: |
|
3 |
create_time |
timestamp |
19 |
0 |
N |
N |
CURRENT_TIMESTAMP |
创建时间: |
|
4 |
update_time |
timestamp |
19 |
0 |
N |
N |
CURRENT_TIMESTAMP |
更新时间: |
|
5 |
source_table |
varchar |
255 |
0 |
Y |
N |
来源表: |
|
|
6 |
source_field |
varchar |
255 |
0 |
Y |
N |
来源字段: |
|
|
7 |
source_id |
int |
10 |
0 |
N |
N |
0 |
来源ID: |
|
8 |
status |
bit |
1 |
0 |
N |
N |
1 |
点赞状态:1为点赞,0已取消 |
表recommended_tags (推荐标签)
|
编号 |
名称 |
数据类型 |
长度 |
小数位 |
允许空值 |
主键 |
默认值 |
说明 |
|
1 |
recommended_tags_id |
int |
10 |
0 |
N |
Y |
推荐标签ID |
|
|
2 |
recommended_tags |
varchar |
64 |
0 |
Y |
N |
推荐标签 |
|
|
3 |
create_time |
datetime |
19 |
0 |
N |
N |
CURRENT_TIMESTAMP |
创建时间 |
|
4 |
update_time |
timestamp |
19 |
0 |
N |
N |
CURRENT_TIMESTAMP |
更新时间 |
表slides (轮播图)
|
编号 |
名称 |
数据类型 |
长度 |
小数位 |
允许空值 |
主键 |
默认值 |
说明 |
|
1 |
slides_id |
int |
10 |
0 |
N |
Y |
轮播图ID: |
|
|
2 |
title |
varchar |
64 |
0 |
Y |
N |
标题: |
|
|
3 |
content |
varchar |
255 |
0 |
Y |
N |
内容: |
|
|
4 |
url |
varchar |
255 |
0 |
Y |
N |
链接: |
|
|
5 |
img |
varchar |
255 |
0 |
Y |
N |
轮播图: |
|
|
6 |
hits |
int |
10 |
0 |
N |
N |
0 |
点击量: |
|
7 |
create_time |
timestamp |
19 |
0 |
N |
N |
CURRENT_TIMESTAMP |
创建时间: |
|
8 |
update_time |
timestamp |
19 |
0 |
N |
N |
CURRENT_TIMESTAMP |
更新时间: |
表student_activities (学生活动)
|
编号 |
名称 |
数据类型 |
长度 |
小数位 |
允许空值 |
主键 |
默认值 |
说明 |
|
1 |
student_activities_id |
int |
10 |
0 |
N |
Y |
学生活动ID |
|
|
2 |
activity_name |
varchar |
64 |
0 |
Y |
N |
活动名称 |
|
|
3 |
activity_type |
varchar |
64 |
0 |
Y |
N |
活动类型 |
|
|
4 |
event_address |
varchar |
64 |
0 |
Y |
N |
活动地址 |
|
|
5 |
activity_time |
date |
10 |
0 |
Y |
N |
活动时间 |
|
|
6 |
activity_images |
varchar |
255 |
0 |
Y |
N |
活动图片 |
|
|
7 |
event_introduction |
text |
65535 |
0 |
Y |
N |
活动简介 |
|
|
8 |
hits |
int |
10 |
0 |
N |
N |
0 |
点击数 |
|
9 |
praise_len |
int |
10 |
0 |
N |
N |
0 |
点赞数 |
|
10 |
create_time |
datetime |
19 |
0 |
N |
N |
CURRENT_TIMESTAMP |
创建时间 |
|
11 |
update_time |
timestamp |
19 |
0 |
N |
N |
CURRENT_TIMESTAMP |
更新时间 |
表student_release (学生发布)
|
编号 |
名称 |
数据类型 |
长度 |
小数位 |
允许空值 |
主键 |
默认值 |
说明 |
|
1 |
student_release_id |
int |
10 |
0 |
N |
Y |
学生发布ID |
|
|
2 |
publisher |
int |
10 |
0 |
Y |
N |
0 |
发布人 |
|
3 |
release_time |
varchar |
64 |
0 |
Y |
N |
发布时间 |
|
|
4 |
message_header |
varchar |
64 |
0 |
Y |
N |
信息标题 |
|
|
5 |
information_classification |
varchar |
64 |
0 |
Y |
N |
信息分类 |
|
|
6 |
recommended_tags |
varchar |
64 |
0 |
Y |
N |
推荐标签 |
|
|
7 |
information_cover |
varchar |
255 |
0 |
Y |
N |
信息封面 |
|
|
8 |
information_video |
varchar |
255 |
0 |
Y |
N |
信息视频 |
|
|
9 |
information_audio |
varchar |
255 |
0 |
Y |
N |
信息音频 |
|
|
10 |
information_content |
text |
65535 |
0 |
Y |
N |
信息内容 |
|
|
11 |
hits |
int |
10 |
0 |
N |
N |
0 |
点击数 |
|
12 |
praise_len |
int |
10 |
0 |
N |
N |
0 |
点赞数 |
|
13 |
recommend |
int |
10 |
0 |
N |
N |
0 |
智能推荐 |
|
14 |
create_time |
datetime |
19 |
0 |
N |
N |
CURRENT_TIMESTAMP |
创建时间 |
|
15 |
update_time |
timestamp |
19 |
0 |
N |
N |
CURRENT_TIMESTAMP |
更新时间 |
表student_users (学生用户)
|
编号 |
名称 |
数据类型 |
长度 |
小数位 |
允许空值 |
主键 |
默认值 |
说明 |
|
1 |
student_users_id |
int |
10 |
0 |
N |
Y |
学生用户ID |
|
|
2 |
student_name |
varchar |
64 |
0 |
Y |
N |
学生姓名 |
|
|
3 |
student_phone_number |
varchar |
16 |
0 |
Y |
N |
学生电话 |
|
|
4 |
student_gender |
varchar |
64 |
0 |
Y |
N |
学生性别 |
|
|
5 |
personalized_tags |
varchar |
64 |
0 |
Y |
N |
个性标签 |
|
|
6 |
examine_state |
varchar |
16 |
0 |
N |
N |
已通过 |
审核状态 |
|
7 |
user_id |
int |
10 |
0 |
N |
N |
0 |
用户ID |
|
8 |
create_time |
datetime |
19 |
0 |
N |
N |
CURRENT_TIMESTAMP |
创建时间 |
|
9 |
update_time |
timestamp |
19 |
0 |
N |
N |
CURRENT_TIMESTAMP |
更新时间 |
表teacher_release (教师发布)
|
编号 |
名称 |
数据类型 |
长度 |
小数位 |
允许空值 |
主键 |
默认值 |
说明 |
|
1 |
teacher_release_id |
int |
10 |
0 |
N |
Y |
教师发布ID |
|
|
2 |
publisher |
int |
10 |
0 |
Y |
N |
0 |
发布人 |
|
3 |
release_time |
varchar |
64 |
0 |
Y |
N |
发布时间 |
|
|
4 |
message_header |
varchar |
64 |
0 |
Y |
N |
信息标题 |
|
|
5 |
information_classification |
varchar |
64 |
0 |
Y |
N |
信息分类 |
|
|
6 |
recommended_tags |
varchar |
64 |
0 |
Y |
N |
推荐标签 |
|
|
7 |
information_cover |
varchar |
255 |
0 |
Y |
N |
信息封面 |
|
|
8 |
information_video |
varchar |
255 |
0 |
Y |
N |
信息视频 |
|
|
9 |
information_audio |
varchar |
255 |
0 |
Y |
N |
信息音频 |
|
|
10 |
information_content |
text |
65535 |
0 |
Y |
N |
信息内容 |
|
|
11 |
hits |
int |
10 |
0 |
N |
N |
0 |
点击数 |
|
12 |
praise_len |
int |
10 |
0 |
N |
N |
0 |
点赞数 |
|
13 |
recommend |
int |
10 |
0 |
N |
N |
0 |
智能推荐 |
|
14 |
create_time |
datetime |
19 |
0 |
N |
N |
CURRENT_TIMESTAMP |
创建时间 |
|
15 |
update_time |
timestamp |
19 |
0 |
N |
N |
CURRENT_TIMESTAMP |
更新时间 |
表teacher_users (教师用户)
|
编号 |
名称 |
数据类型 |
长度 |
小数位 |
允许空值 |
主键 |
默认值 |
说明 |
|
1 |
teacher_users_id |
int |
10 |
0 |
N |
Y |
教师用户ID |
|
|
2 |
teachers_name |
varchar |
64 |
0 |
Y |
N |
教师姓名 |
|
|
3 |
teacher_gender |
varchar |
64 |
0 |
Y |
N |
教师性别 |
|
|
4 |
contact_number |
varchar |
64 |
0 |
Y |
N |
联系电话 |
|
|
5 |
recommended_tags |
varchar |
64 |
0 |
Y |
N |
推荐标签 |
|
|
6 |
examine_state |
varchar |
16 |
0 |
N |
N |
已通过 |
审核状态 |
|
7 |
user_id |
int |
10 |
0 |
N |
N |
0 |
用户ID |
|
8 |
create_time |
datetime |
19 |
0 |
N |
N |
CURRENT_TIMESTAMP |
创建时间 |
|
9 |
update_time |
timestamp |
19 |
0 |
N |
N |
CURRENT_TIMESTAMP |
更新时间 |
表upload (文件上传)
|
编号 |
名称 |
数据类型 |
长度 |
小数位 |
允许空值 |
主键 |
默认值 |
说明 |
|
1 |
upload_id |
int |
10 |
0 |
N |
Y |
上传ID |
|
|
2 |
name |
varchar |
64 |
0 |
Y |
N |
文件名 |
|
|
3 |
path |
varchar |
255 |
0 |
Y |
N |
访问路径 |
|
|
4 |
file |
varchar |
255 |
0 |
Y |
N |
文件路径 |
|
|
5 |
display |
varchar |
255 |
0 |
Y |
N |
显示顺序 |
|
|
6 |
father_id |
int |
10 |
0 |
Y |
N |
0 |
父级ID |
|
7 |
dir |
varchar |
255 |
0 |
Y |
N |
文件夹 |
|
|
8 |
type |
varchar |
32 |
0 |
Y |
N |
文件类型 |
表user (用户账户:用于保存用户登录信息)
|
编号 |
名称 |
数据类型 |
长度 |
小数位 |
允许空值 |
主键 |
默认值 |
说明 |
|
1 |
user_id |
mediumint |
8 |
0 |
N |
Y |
用户ID:[0,8388607]用户获取其他与用户相关的数据 |
|
|
2 |
state |
smallint |
5 |
0 |
N |
N |
1 |
账户状态:[0,10](1可用|2异常|3已冻结|4已注销) |
|
3 |
user_group |
varchar |
32 |
0 |
Y |
N |
所在用户组:[0,32767]决定用户身份和权限 |
|
|
4 |
login_time |
timestamp |
19 |
0 |
N |
N |
CURRENT_TIMESTAMP |
上次登录时间: |
|
5 |
phone |
varchar |
11 |
0 |
Y |
N |
手机号码:[0,11]用户的手机号码,用于找回密码时或登录时 |
|
|
6 |
phone_state |
smallint |
5 |
0 |
N |
N |
0 |
手机认证:[0,1](0未认证|1审核中|2已认证) |
|
7 |
username |
varchar |
16 |
0 |
N |
N |
用户名:[0,16]用户登录时所用的账户名称 |
|
|
8 |
nickname |
varchar |
16 |
0 |
Y |
N |
昵称:[0,16] |
|
|
9 |
password |
varchar |
64 |
0 |
N |
N |
密码:[0,32]用户登录所需的密码,由6-16位数字或英文组成 |
|
|
10 |
|
varchar |
64 |
0 |
Y |
N |
邮箱:[0,64]用户的邮箱,用于找回密码时或登录时 |
|
|
11 |
email_state |
smallint |
5 |
0 |
N |
N |
0 |
邮箱认证:[0,1](0未认证|1审核中|2已认证) |
|
12 |
avatar |
varchar |
255 |
0 |
Y |
N |
头像地址:[0,255] |
|
|
13 |
open_id |
varchar |
255 |
0 |
Y |
N |
针对获取用户信息字段 |
|
|
14 |
create_time |
timestamp |
19 |
0 |
N |
N |
CURRENT_TIMESTAMP |
创建时间: |
|
15 |
vip_level |
varchar |
255 |
0 |
Y |
N |
会员等级 |
|
|
16 |
vip_discount |
double |
11 |
2 |
Y |
N |
0.00 |
会员折扣 |
表user_group (用户组:用于用户前端身份和鉴权)
|
编号 |
名称 |
数据类型 |
长度 |
小数位 |
允许空值 |
主键 |
默认值 |
说明 |
|
1 |
group_id |
mediumint |
8 |
0 |
N |
Y |
用户组ID:[0,8388607] |
|
|
2 |
display |
smallint |
5 |
0 |
N |
N |
100 |
显示顺序:[0,1000] |
|
3 |
name |
varchar |
16 |
0 |
N |
N |
名称:[0,16] |
|
|
4 |
description |
varchar |
255 |
0 |
Y |
N |
描述:[0,255]描述该用户组的特点或权限范围 |
|
|
5 |
source_table |
varchar |
255 |
0 |
Y |
N |
来源表: |
|
|
6 |
source_field |
varchar |
255 |
0 |
Y |
N |
来源字段: |
|
|
7 |
source_id |
int |
10 |
0 |
N |
N |
0 |
来源ID: |
|
8 |
register |
smallint |
5 |
0 |
Y |
N |
0 |
注册位置: |
|
9 |
create_time |
timestamp |
19 |
0 |
N |
N |
CURRENT_TIMESTAMP |
创建时间: |
|
10 |
update_time |
timestamp |
19 |
0 |
N |
N |
CURRENT_TIMESTAMP |
更新时间: |
3.4本章小结
整个学校信息发布平台的需求分析主要对系统总体架构以及功能模块的设计,通过建立E-R模型和数据库逻辑系统设计完成了数据库系统设计。
4 系统详细设计与实现
4.1系统用户功能模块
4.1.1用户注册界面
用户点击首页右上角“登录”进入页面后点击下方的“没有账户,创建一个账户吧!”进入注册页面填写账号、密码、确认密码、昵称、邮箱、身份等信息后点击“立即注册”按钮,系统会对输入的信息进行验证,验证通过后即可完成注册。其界面展示如下图4-1所示。
图4-1用户注册界面图
注册代码如下:
/**
* 注册
* @param user
* @return
*/
@PostMapping("register")
public Map<String, Object> signUp(@RequestBody User user) {
// 查询用户
Map<String, String> query = new HashMap<>();
Map<String,Object> map = JSON.parseObject(JSON.toJSONString(user));
query.put("username",user.getUsername());
List list = service.selectBaseList(service.select(query, new HashMap<>()));
if (list.size()>0){
return error(30000, "用户已存在");
}
map.put("password",service.encryption(String.valueOf(map.get("password"))));
service.insert(map);
return success(1);
}
用户注册后通过后可以通过自己的账户名和密码进行登录,用户点击首页右上角的“登录”进入页面填写用户名、密码和验证信息后点击“立即登录”,系统会对输入的信息进行验证,验证通过后即可完成登录。其界面如下图4-2所示。
图4-2用户登录界面图
登录代码如下:
/**
* 登录
* @param data
* @param httpServletRequest
* @return
*/
@PostMapping("login")
public Map<String, Object> login(@RequestBody Map<String, String> data, HttpServletRequest httpServletRequest) {
log.info("[执行登录接口]");
String username = data.get("username");
String email = data.get("email");
String phone = data.get("phone");
String password = data.get("password");
List resultList = null;
Map<String, String> map = new HashMap<>();
if(username != null && "".equals(username) == false){
map.put("username", username);
resultList = service.selectBaseList(service.select(map, new HashMap<>()));
}
else if(email != null && "".equals(email) == false){
map.put("email", email);
resultList = service.selectBaseList(service.select(map, new HashMap<>()));
}
else if(phone != null && "".equals(phone) == false){
map.put("phone", phone);
resultList = service.selectBaseList(service.select(map, new HashMap<>()));
}else{
return error(30000, "账号或密码不能为空");
}
if (resultList == null || password == null) {
return error(30000, "账号或密码不能为空");
}
//判断是否有这个用户
if (resultList.size()<=0){
return error(30000,"用户不存在");
}
User byUsername = (User) resultList.get(0);
Map<String, String> groupMap = new HashMap<>();
groupMap.put("name",byUsername.getUserGroup());
List groupList = userGroupService.selectBaseList(userGroupService.select(groupMap, new HashMap<>()));
if (groupList.size()<1){
return error(30000,"用户组不存在");
}
UserGroup userGroup = (UserGroup) groupList.get(0);
//查询用户审核状态
if (!StringUtils.isEmpty(userGroup.getSourceTable())){
String res = service.selectExamineState(userGroup.getSourceTable(),byUsername.getUserId());
if (res==null){
return error(30000,"用户不存在");
}
if (!res.equals("已通过")){
return error(30000,"该用户审核未通过");
}
}
//查询用户状态
if (byUsername.getState()!=1){
return error(30000,"用户非可用状态,不能登录");
}
String md5password = service.encryption(password);
if (byUsername.getPassword().equals(md5password)) {
// 存储Token到数据库
AccessToken accessToken = new AccessToken();
accessToken.setToken(UUID.randomUUID().toString().replaceAll("-", ""));
accessToken.setUser_id(byUsername.getUserId());
Duration duration = Duration.ofSeconds(7200L);
redisTemplate.opsForValue().set(accessToken.getToken(), accessToken,duration);
// 返回用户信息
JSONObject user = JSONObject.parseObject(JSONObject.toJSONString(byUsername));
user.put("token", accessToken.getToken());
JSONObject ret = new JSONObject();
ret.put("obj",user);
return success(ret);
} else {
return error(30000, "账号或密码不正确");
}
}
4.1.3首页界面
首页界面是用户访问系统的入口页面,它应该展示平台的主要功能和特色。用户可以查看首页展示的轮播图、新闻动态等信息。其界面展示如下图4-3所示。
图4-3 首页界面图
用户点击导航栏的“交流论坛”进入页面后点击“发布内容”进入页面填写标题、分类、正文等信息后点击“发表内容”即可完成论坛的发布;用户可以查看交流论坛列表中某个论坛的详情并可以进行点赞、收藏和评论。其界面如下图4-4所示。
图4-4 交流论坛界面图
用户可以查看新闻动态列表中某一新闻的详细信息并可以点赞、收藏和评论。支持通过关键字搜索、局部搜索方式等方式搜索查找新闻信息。其界面如下图4-5所示。
图4-5 新闻动态界面图
用户可以查看学生发布列表中某个活信息的详情和在线查看视频和收听音频信息,并可以对学生发布的信息进行点赞、收藏和评论;支持通过关键字搜索、下拉搜索方式查找信息。其界面如下图4-6所示。
图4-6 学生发布界面图
用户可以查看学生活动列表中某个活动的详情并可以对活动信息进行点赞、收藏和评论;支持通过关键字搜索、下拉搜索方式查找信息。其界面如下图4-7所示。
图4-7学生活动界面图
用户点击我的头像的下拉菜单“个人中心”进入页面可以查看和管理个人首页、学生发布和收藏信息。可以查询、重置、添加和删除学生发布信息;可以查看或删除收藏列表信息。其界面如下图4-8所示。
图4-8 学生用户个人中心界面图
用户点击我的头像的下拉菜单“个人中心”进入页面可以查看和管理个人首页、学生信息、教师发布和收藏信息。可以查询和重置学生信息;可以查询、重置、添加和删除学生发布信息;可以查看或删除收藏列表信息。其界面如下图4-8所示。
图4-9 教师用户个人中心界面图
4.2管理员功能模块
系统用户管理界面是一个用于管理系统中的用户信息和权限的页面。管理员可以在该界面上查看已注册的用户列表,包括用户名、角色等相关信息。同时,管理员也可以添加新用户、编辑现有用户信息或删除不再需要的用户账号。其界面如下图4-10所示。
图4-10系统用户界面图
添加的代码如下:
@PostMapping("/add")
@Transactional
public Map<String, Object> add(HttpServletRequest request) throws IOException {
service.insert(service.readBody(request.getReader()));
return success(1);
}
public Map<String, Object> addMap(Map<String,Object> map){
service.insert(map);
return success(1);
}
删除的代码如下:
@RequestMapping(value = "/del")
@Transactional
public Map<String, Object> del(HttpServletRequest request) {
service.delete(service.readQuery(request), service.readConfig(request));
return success(1);
}
public void delete(Map<String,String> query,Map<String,String> config){
QueryWrapper wrapper = new QueryWrapper<E>();
toWhereWrapper(query, "0".equals(config.get(FindConfig.GROUP_BY)),wrapper);
baseMapper.delete(wrapper);
log.info("[{}] - 删除操作:{}",wrapper.getSqlSelect());
}
管理员可以查看推荐标签列表中某个标签的详情,可以对列表信息进行查询、重置和删除操作;点击“推荐标签添加”进入页面填写标签名称后即可完成推荐标签的添加其界面如下图4-11所示。
图4-11推荐标签管理界面图
管理员可以查看学生发布列表中某个用户发布的信息详情和评论信息;可以对列表信息信息进行查询、重置和删除操作;点击“学生发布添加”进入页面填写推荐标签、上传信息视频、信息音频等信息后点击“提交”即可完成信息的发布。其界面如下图4-12所示。
图4-12学生发布管理界面图
图片/文件上传的代码如下:
@PostMapping("/upload")
public Map<String, Object> upload(@RequestParam("file") MultipartFile file) {
log.info("进入方法");
if (file.isEmpty()) {
return error(30000, "没有选择文件");
}
try {
//判断有没路径,没有则创建
String filePath = System.getProperty("user.dir") + "/src/main/resources/static/";
File targetDir = new File(filePath);
if (!targetDir.exists() && !targetDir.isDirectory()) {
if (targetDir.mkdirs()) {
log.info("创建目录成功");
} else {
log.error("创建目录失败");
}
}
String fileName = file.getOriginalFilename();
File dest = new File(filePath + fileName);
log.info("文件路径:{}", dest.getPath());
log.info("文件名:{}", dest.getName());
file.transferTo(dest);
JSONObject jsonObject = new JSONObject();
jsonObject.put("url", "/api/upload/" + fileName);
return success(jsonObject);
} catch (IOException e) {
log.info("上传失败:{}", e.getMessage());
}
return error(30000, "上传失败");
}
管理员可以查看学生活动列表中某个活动的信息详情和评论信息;可以对列表信息信息进行查询、重置和删除操作;点击“学生活动添加”进入页面填写活动名称、活动时间、活动地点等信息后点击“提交”即可完成活动信息的添加。其界面如下图4-13所示。
图4-13学生活动管理界面图
管理人员在“系统管理”这一菜单下对轮播图进行管控,可以对轮播图信息进行查询、重置、添加和删除操作。其界面如下图4-14所示。
图4-14系统管理界面图
交流管理界面是管理员用来管理系统中的交流和沟通功能的界面。管理员可以查看交流论坛列表中某个论坛的详情和评论信息;可以对交流论坛、论坛分类信息进行查询、重置、添加和删除操作。其界面如下图4-15所示。
图4-15交流管理界面图
管理员负责对不同的用户角色在访问系统时设置不同的访问权限,避免用户使用超出自己权限的功能,管理员可以对用户权限进行查询、添加、修改或删除操作。其界面如下图4-16所示。
图4-16权限管理界面图
系统测试的目的是确保系统的功能完整、性能稳定,并验证系统是否符合预期的设计和需求。通过系统测试,可以发现和修复潜在的错误和缺陷,提高系统的质量和可靠性。同时,系统测试还可以评估系统在不同条件下的性能表现,包括并发性能、响应时间和容错能力等。通过全面的系统测试,可以确保系统在正式上线前达到高品质的状态。
5.2 测试用例
系统测试包括:用户登录功能测试、学生活动查看功能测试、轮播图添加功能测试、密码修改功能测试,如表5-1、5-2、5-3、5-4所示:
用户登录功能测试:
表5-1 用户登录功能测试表
|
测试用例编号 |
测试描述 |
预期结果 |
实际结果 |
是否通过 |
|
TC001 |
使用正确的用户名和密码进行登录 |
成功登录系统,跳转到用户首页 |
登录成功,跳转到用户首页 |
通过 |
|
TC002 |
使用不存在的用户名进行登录 |
显示错误提示信息:用户名不存在 |
显示错误提示信息:用户名不存在 |
通过 |
|
TC003 |
使用正确的用户名和错误的密码进行登录 |
显示错误提示信息:密码错误 |
显示错误提示信息:密码错误 |
通过 |
|
TC004 |
不输入用户名和密码直接点击登录按钮 |
显示错误提示信息:用户名和密码不能为空 |
显示错误提示信息:用户名和密码不能为空 |
通过 |
学生活动查看功能测试:
表5-2 学生活动查看功能测试表
|
测试用例编号 |
测试描述 |
预期结果 |
实际结果 |
是否通过 |
|
TC001 |
打开学生活动页面,检查是否能够正确展示学生活动列表信息 |
学生活动列表显示正确 |
学生活动列表显示正确 |
通过 |
|
TC002 |
点击学生活动查看按钮,检查是否能正常打开页面 |
学生活动详情页面显示正确 |
学生活动详情页面显示正确 |
通过 |
|
TC003 |
检查学生活动搜索功能 |
根据关键字搜索到相关学生活动并正确展示 |
根据关键字搜索到相关学生活动并正确展示 |
通过 |
管理员添加轮播图信息界面测试:
表5-3 管理员添加轮播图信息界面测试表
|
测试用例编号 |
测试描述 |
预期结果 |
实际结果 |
是否通过 |
|
TC001 |
使用合法的信息添加一个新的轮播图信息 |
轮播图信息成功添加到系统 |
轮播图信息成功添加到系统 |
通过 |
|
TC002 |
使用已存在的轮播图名称添加一个轮播图信息 |
显示错误提示信息:轮播图名称已存在 |
显示错误提示信息:轮播图名称已存在 |
通过 |
|
TC003 |
添加轮播图信息时不输入必填信息 |
显示错误提示信息:必填字段不能为空 |
显示错误提示信息:必填字段不能为空 |
通过 |
|
TC004 |
使用不存在的关键字进行搜索 |
搜索结果为空 |
搜索结果为空 |
通过 |
表5-4密码修改功能测试表
|
测试用例编号 |
测试描述 |
预期结果 |
实际结果 |
是否通过 |
|
TC001 |
输入正确的原密码和新密码进行修改 |
密码成功修改 |
密码成功修改 |
通过 |
|
TC002 |
输入错误的原密码和新密码进行修改 |
显示错误提示信息:原密码错误 |
显示错误提示信息:原密码错误 |
通过 |
|
TC003 |
不输入原密码和新密码直接点击修改按钮 |
显示错误提示信息:密码不能为空 |
显示错误提示信息:密码不能为空 |
通过 |
5.3 测试结果
通过编写学校信息发布平台的测试用例,已经检测完毕系统测试包括:用户登录功能测试、学生活动查看功能测试、轮播图添加功能测试、密码修改功能测试,通过这四大模块为学校信息发布平台的设计与实现的后期推广运营提供了强力的技术支撑。
6 结论
在开发学校信息发布平台之前,需对用户的实际需求进行分析。这不仅包括对系统的可行性研究,还包括对功能需求和其他需求的详细分析。在可行性分析阶段,本人从技术性和经济性等多个角度对系统实现的可能性进行了全面评估,结果表明,该系统的实施是可行的。
本文首先概述了学校信息发布平台开发的背景及其意义,接着详细阐述了系统的具体业务需求,并根据这些需求对系统的结构以及功能模块进行了精细的设计。这个系统划分为多个独特的功能模块,每个模块都具有其独特的功能和作用。
在深入分析系统功能需求的过程中,本人对系统的总体架构和功能模块进行了深入研究,并选择了最适合的系统开发技术来完成各个模块的开发工作。系统开发完成后进行了系统的测试。测试结果表明,该系统在功能和性能方面都满足了预期的要求,具有极高的稳定性和可靠性。
[1]张馨,赵伟慧,田海超等.城市轨道交通周边公交信息发布平台设计与实现[C]//中国服务贸易协会,中国测绘学会,中国遥感委员会.第十六届智慧城市大会论文集.中国铁道科学研究院集团有限公司电子计算技术研究所;北京经纬信息技术有限公司;,2023:9.
[2]王奥博.科技创新权威信息发布平台[J].张江科技评论,2023,(04):66.
[3]王亚东,李晓霞,陈强强等.基于SpringBoot的需求发布平台设计[J].信息与电脑(理论版),2023,35(01):105-107.
[4]魏智文,李双梅.大学生信息交流平台系统的设计与实现[J].江苏科技信息,2021,38(22):50-52.
[5]付吉菊.校园信息交流平台的设计与实现[J].吉林工程技术师范学院学报,2021,37(05):95-98.
[6]吴珍珍.AR技术在高校信息发布中的应用前景分析[J].电脑知识与技术,2020,16(26):192-193.
[7]李容权.高校校园文化信息发布体系流程再造的探索与实践[J].中国教育技术装备,2020,(04):58-60.
8]蒋先梅.基于MVC模式的新闻管理系统的设计与实现[J].无线互联科技,2023,20(11):77-79.
[9]张豪,朱石磊,胡建华等.基于B/S架构的校园论坛系统的设计与实现[J].电脑知识与技术,2023,19(33):32-35.
[10]黄赛英.基于Springboot的医院档案管理系统设计[J].集成电路应用,2023,40(11):384-385.
[11]刘佳乐,赵雨,厚露露等.基于Java Web的学生信息管理系统[J].现代信息科技,2023,7(19):21-24.
[12]戴建成,王华,范玉婷.基于SpringBoot+VUE的高校廉政档案管理系统设计与实现[J].产业与科技论坛,2023,22(21):58-60.
[13]张晨.基于Java Web的反序列化信息安全漏洞挖掘研究[J].成都航空职业技术学院学报,2022,38(03):50-53.
[14]任健,兰全祥.类型转换在JavaWeb中的应用浅析[J].信息技术与信息化,2022,(07):125-128.
[15]黄丽萍.基于Java的Web软件程序框架分层设计探讨[J].信息记录材料,2022,23(07):74-76.
[16]金斗.Web应用高并发下的负载均衡研究与优化[D].长江大学,2022.
[17]Liang C .School Vehicle Management System Based on JAVA Language[J].Academic Journal of Computing Information Science,2023,6(9):
[18]Yang Y .Design and Implementation of Student Information Management System Based on Springboot[J].Advances in Computer, Signals and Systems,2022,6(6):
[19]Sunday O B ,Nduka O S . MySQL Database Server: Deploying Software Application to Enhance Visibility and Accountability [J]. Current Journal of Applied Science and Technology, 2023, 42 (4): 16-23.
[20]崔臣,宋甲旭.基于Spring Boot的校园二手交易系统研究[J].无线互联科技,2023,20(18):31-34.
致 谢
首先,我要向我的论文指导老师献上最深的敬意和感谢。在整个论文创作的过程中,老师的指导是我前行道路上的明灯。他耐心地指导我,用他深厚的学识和敏锐的洞察力,提出了许多具有深远意义的建议。他的严谨治学态度、敬业务实的精神和高超的教学艺术,都为我树立了追求卓越的榜样,对我未来的人生道路和学业成就产生了深远的影响。
同时,我要向我班的同学们表达我的诚挚感谢。你们既是我的亲密战友,也是我生活中的良师。正是你们的鼓励和支持,使我在大学期间的学习和生活变得丰富多彩。我要对那些在我求学路上给予我帮助的所有老师和同学们表示衷心的感谢,是你们给了我继续前进的力量。
我还要向我无私的父母表达我的深深感激。是你们用无尽的爱和关怀,将我抚养成人。你们的养育之恩,我将永世铭记在心,我将会用我的行动和成绩来回报你们的期望。在未来的日子里,我将会继续努力,用实际行动来回报你们对我付出的所有。
点赞+收藏+关注 → 私信领取本源代码、数据库
AtomGit 是由开放原子开源基金会联合 CSDN 等生态伙伴共同推出的新一代开源与人工智能协作平台。平台坚持“开放、中立、公益”的理念,把代码托管、模型共享、数据集托管、智能体开发体验和算力服务整合在一起,为开发者提供从开发、训练到部署的一站式体验。
更多推荐


所有评论(0)