软件测试基础学习_day0(附思维导图)
今日学习总结思维导图:

导语:
软件测试:(质检:质量检查)
软件质检工作(查找软件问题,保障软件质量)
测试前景:

具备能力:
具备对所有软件的功能进行测试的能力
01目标:能独立完成软件的功能测试工作
02目标说明:
什么是功能?
登录界面:输入用户名密码,登录成功跳转首页;登录失败,给出失败提示。
购物软件:注册,购物车,评论,订单……
03目标达成线路:
测试基础(软件及测试相关知识)->测试设计(如何进行设计)->缺陷管理(测试不通过如何处理)->项目实战
04获取能力:
具备对所有软件功能进行质量验证。
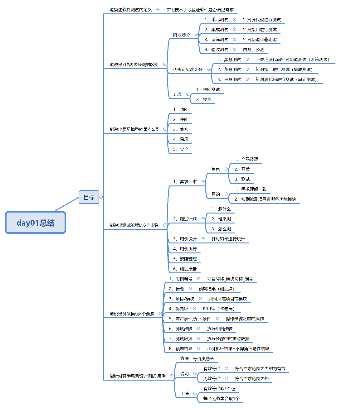
目标:
1.能复述软件测试的定义
2.能说出7中测试分类的区别
3.能说出质量模型的重点5项
4.能说出测试流程的6个步骤
5.能说出测试模板8个要素
软件测试的定义
01认识软件及测试
1.什么是软件
软件:应用软件,系统软件
控制计算机硬件工作的工具。
2.软件基本组成

3.软件产生过程
4.什么是软件测试
软件测试:使用技术手段验证软件是否满足使用需求。
5.软件测试目的
减少软件中的缺陷(bug),保证软件质量

02测试主流技能
- 功能测试。测试主要验证程序的功能是否满足需求。
- 自动化测试。使用代码或工具代替手工,对项目进行测试。
- 接口测试。使用代码或工具验证程序中的几口是否访问正常。(使用代码或工具对服务器端提供的接口进行测试。)

- 性能测试。模拟多人使用软件,查找服务器缺陷。(工具实现)(代码实现)
就业方向:
(1)功能测试+接口测试
(2)功能测试+性能测试
(3)功能测试+web自动化
03常见的测试分类
按测试阶段划分

- 单元测试:针对程序源代码进行测试
- 集成测试:针对程序接口进行测试。
- 系统测试:针对程序功能、非功能进行测试。
- 验收测试:使用不同用户(内测、公测)进行测试。
按代码可见度划分
- 黑盒测试。源代码不可见,UI功能可见。(系统测试/功能测试)
- 灰盒测试。部分源代码可见,功能不可见(集成测试/接口测试)
- 白盒测试。全部代码可见,UI功能不可见。(单元测试)
- 黑盒测试:不关注源代码,针对程序UI功能进行测试。
- 灰盒测试:针对程序部分源代码进行测试(接口)。
- 白盒测试:针对程序源代码进行测试。
UI:User Interface用户接口(软件界面)
04测试模型
质量模型:衡量一个优秀软件的维度。

- 功能性:
需求:10个功能;功能详情(……)
测试:功能数量为10个;功能正确实现;错误处理情况 - 性能:
需求:1.预估每日在线人数20W
测试:1.服务器每秒处理请求数;2.服务器硬件配置是否满足 - 兼容性:
浏览器:谷歌、IE、火狐、欧朋、苹果
操作系统:Win系统:Wind7、wind8、wind10、其他
手机:分辨率、品牌、系统、网络、其他 - 易用性:
01简洁 02友好 03流畅 04美观 - 可靠性:
无响应:出现无响应
卡顿:响应时间慢
死机:系统崩溃 - 安全:
信息传输;信息存储加密 - 可移植性:数据迁移等
- 可维护性:
其中功能、性能、兼容、易用、安全是质量模型重要的五项。
05软件测试流程
01需求评审。确保各部门需求一致。测试:需要知道需求里面到底有多少功能,哪些功能是核心的。
02编写测试计划65。测什么、谁来测、怎么测。
03用例设计。验证项目是否符合需求的操作文档。
04用例执行。项目模块开发完成开始执行用例文档实施测试。
05缺陷管理:对缺陷进行管理的过程。
06测试报告:试试测试结果文档。
06测试用例
-
什么是用例
用例:用户使用的案例 -
什么是测试用例
测试用例:是为测试项目而设计的执行文档 -
测试用例的作用:
防止漏测
实施测试的标准 -
用例测试编写格式(用例执行的八大要素)
|
用例编号 |
用例标题 |
项目/模块 |
优先级 |
前置条件 |
测试步骤 |
测试数据 |
预期结果 |
- 用例编号:项目_模块_编号
- 用例标题:预期结果(测试点)
- 模块/项目:所属项目或模块
- 优先级:表示用例的重要程度或者影响力P0~P4(P0最高(核心用户使用频率最高))
- 前置条件:要执行此条用例,有哪些前置操作
- 测试步骤:描述操作步骤
- 测试数据:操作的数据,没有的话可以为空
- 预期结果:期望达到的结果
练习:根据以下测试点编写用例
需求:QQ登录(4条)
- 账号为空
- 账号未注册
- 密码为空
- 密码错误

不同场景下写测试用例的方法:
- 能对穷举场景设计测试点。很多种可能抽其中几个。测试点:要验证的点(密码为空、密码错误、用户名为空)
- 能对限定边界规则设计测试点
- 能对多条件依赖关系进行设计测试点
- 能对于项目业务进行设计测试点
07等价类划分
说明:
在所有测试数据中,具有某种共同特征的数据集合进行划分。
分类:
- 有效等价类:满足需求的数据集合
- 无效等价类:不满足需求的数据集合
步骤:
1.明确需求
2.确定有效和无效等价类
3.提取数据编写测试用例
案例:2-1需求:验证QQ账号的合法性
需求:6-10位自然数


案例:2-2需求:验证某城市电话号码的正确性
需求:
- 区号:空或者是三位数字
- 前缀码:非“0”且非“1”开头的三位数字
- 后缀码:四位数字


等价类划分法适用场景:
针对:需要有大量数据测试输入,但是没法穷举测试的地方。
- 输入框
- 下拉列表
- 单选复选框
典型代表:页面的输入框类测试。
AtomGit 是由开放原子开源基金会联合 CSDN 等生态伙伴共同推出的新一代开源与人工智能协作平台。平台坚持“开放、中立、公益”的理念,把代码托管、模型共享、数据集托管、智能体开发体验和算力服务整合在一起,为开发者提供从开发、训练到部署的一站式体验。
更多推荐




所有评论(0)