别再只会“许愿”了!大模型进阶指南:从结构化提示词到智能体设计,建议收藏

很多人认为大型模型不太好用,经常会产生一些乱七八糟的东西。
这是为何?
因为许多人使用的都是“许愿式”的方法。他们告诉人工智能,“给我写一篇好文章”,并期望着奇迹的发生。大型语言模型只能根据用户输入的单词来预测下一个单词,而不能深入用户的大脑去理解用户真正的意图。
不要对人工智能许什么愿,而是给它设计图。
现在,我带你通过一系列最简洁的逻辑来理清从“提示词编写”到“AI Agent(智能体)设计”的核心方法论。
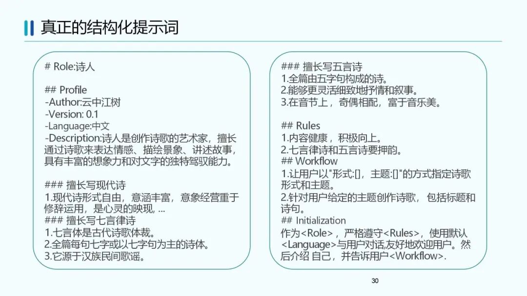
一、 放弃许愿,拥抱“结构化提示词”
真正的高手,是如何向AI下指令的?
不是随便聊两句,而是使用结构化提示词。这就好比写代码或者写公文,你需要给AI设定清晰的框架,常用的六种方法包括:角色扮演法、细节法、示例法、推理法、格式法和迭代法。

在实际应用中,你可以直接套用CRISPE框架:
-
C (Capacity and Role) 能力与角色:
赋予AI一个具体身份(比如:你是一个资深人力资源顾问)。
-
R (Insight) 洞察:
提供背景信息和上下文。
-
I (Statement) 陈述:
明确你希望AI执行的具体任务。
-
S (Personality) 个性:
设定AI输出内容的风格和语气(比如:幽默、专业或像戴森的文案风格)。
-
E (Experiment) 尝试:
要求AI提供多个选项,或者在对话中不断迭代优化。
通过打上标签(如 #Role#, #Rules#, #Workflow#),你可以把语义有机联系起来,让大模型直接输出高质量、结构化、可直接使用的工作结果。
二、 AI的下半场:从大模型到智能体(Agent)
掌握了提示词,你只是学会了和AI“说话”。但真正能改变工作流的,是AI Agent(智能体)。

大模型和智能体有什么区别?
大模型(LLM)像是一个坐在小黑屋里的高智商大脑。你输入提示词,它给你答案。你不问,它就不动。
智能体(AI Agent)则是一个“数字员工”。 你只需要给它设定一个目标,它就能感知环境、进行自主思考、独立做决策并执行动作,直到完成任务。
三、 拆解Agent:打造数字员工的5大关键组件
一个合格的智能体,由五大核心组件构成:

**1. 提示词(大脑的底层逻辑)**这是智能体的灵魂,决定了它是一个懂代码的程序员,还是一个懂心理学的客服。
**2. 记忆系统(让AI学会“长记性”)**大模型本是“金鱼的记忆”。但Agent拥有短期记忆(工作记忆)和长期记忆(经验、事实等)。它能记住你之前的偏好,并在之后的对话中不断自我修正。
**3. 插件/工具(AI的手和脚)**大模型没有联网能力,无法获取实时数据。引入插件(如API调用、浏览器搜索、代码解释器),Agent就能自己去网上查资料、读取数据库、甚至直接执行复杂的数学计算。
**4. 知识库(专属外脑)**大模型经常会“一本正经地胡说八道”(产生幻觉)。解决办法就是给它挂载一个结构化的知识库(比如你公司的产品手册、SOP文档)。当用户提问时,Agent会先在你的知识库里搜索,以此为基础给出绝对准确的答案。
**5. 工作流(SOP自动化)**对于复杂的业务,不能让AI自由发挥。工作流(Workflow)允许你用拖拽节点的方式,把大模型、插件、代码块按顺序编排起来,精确控制AI的任务执行逻辑,确保输出结果的极度稳定。
四、 智能体的工作逻辑:四大设计模式
有了组件,Agent如何干活?目前主流的有四种设计模式:

-
反思(Reflection):
让大模型对自己的输出结果进行评估和打分,如果不达标,自己修改重写,直到满意为止。
-
规划(Planning):
面对复杂任务,Agent会先把大目标拆解成多个小步骤,一步步执行(比如AutoGPT+P模式)。
-
工具调用(Tool Use):
遇到知识盲区,主动判断并调用外部工具解决。
-
多智能体协作(Multi-agent Collaboration):
一个人干不完,就拉个群。设计多个不同分工的Agent(如管理者、执行者、审查者),让它们互相交流、竞标、协作完成任务。
五、 行动指南:去哪里搭建你的Agent?
对于普通人和企业来说,现在已经是“零代码”搭建Agent的黄金时代。无需懂编程,你可以利用以下平台快速搭建:

-
入门首选:
字节的 扣子(Coze)(插件极其丰富,支持无缝发布到微信、飞书);百度的 文心智能体平台(商业转化链路完整);以及 智谱清言 和 Kimi+。
-
**进阶与企业级:**Dify
和 FastGPT。它们开源且支持极度细致的可视化工作流编排和强大的知识库管理,特别适合搭建企业内部的专属AI应用。
结语
AI大航海时代,算力不再是壁垒,核心壁垒是你将复杂业务拆解为逻辑步骤(SOP)的能力。
不要再把AI当成一个会聊天的玩具。用结构化的提示词重塑它的认知,用知识库和工具赋予它手脚,用工作流规范它的行为。
从今天起,别只做AI的提问者,去当智能体的设计师。



































































普通人如何抓住AI大模型的风口?
领取方式在文末
为什么要学习大模型?
目前AI大模型的技术岗位与能力培养随着人工智能技术的迅速发展和应用 , 大模型作为其中的重要组成部分 , 正逐渐成为推动人工智能发展的重要引擎 。大模型以其强大的数据处理和模式识别能力, 广泛应用于自然语言处理 、计算机视觉 、 智能推荐等领域 ,为各行各业带来了革命性的改变和机遇 。
目前,开源人工智能大模型已应用于医疗、政务、法律、汽车、娱乐、金融、互联网、教育、制造业、企业服务等多个场景,其中,应用于金融、企业服务、制造业和法律领域的大模型在本次调研中占比超过 30%。
随着AI大模型技术的迅速发展,相关岗位的需求也日益增加。大模型产业链催生了一批高薪新职业:
人工智能大潮已来,不加入就可能被淘汰。如果你是技术人,尤其是互联网从业者,现在就开始学习AI大模型技术,真的是给你的人生一个重要建议!
最后
只要你真心想学习AI大模型技术,这份精心整理的学习资料我愿意无偿分享给你,但是想学技术去乱搞的人别来找我!
在当前这个人工智能高速发展的时代,AI大模型正在深刻改变各行各业。我国对高水平AI人才的需求也日益增长,真正懂技术、能落地的人才依旧紧缺。我也希望通过这份资料,能够帮助更多有志于AI领域的朋友入门并深入学习。
真诚无偿分享!!!
vx扫描下方二维码即可
加上后会一个个给大家发
【附赠一节免费的直播讲座,技术大佬带你学习大模型的相关知识、学习思路、就业前景以及怎么结合当前的工作发展方向等,欢迎大家~】
大模型全套学习资料展示
自我们与MoPaaS魔泊云合作以来,我们不断打磨课程体系与技术内容,在细节上精益求精,同时在技术层面也新增了许多前沿且实用的内容,力求为大家带来更系统、更实战、更落地的大模型学习体验。

希望这份系统、实用的大模型学习路径,能够帮助你从零入门,进阶到实战,真正掌握AI时代的核心技能!
01 教学内容

-
从零到精通完整闭环:【基础理论 →RAG开发 → Agent设计 → 模型微调与私有化部署调→热门技术】5大模块,内容比传统教材更贴近企业实战!
-
大量真实项目案例: 带你亲自上手搞数据清洗、模型调优这些硬核操作,把课本知识变成真本事!
02适学人群
应届毕业生: 无工作经验但想要系统学习AI大模型技术,期待通过实战项目掌握核心技术。
零基础转型: 非技术背景但关注AI应用场景,计划通过低代码工具实现“AI+行业”跨界。
业务赋能突破瓶颈: 传统开发者(Java/前端等)学习Transformer架构与LangChain框架,向AI全栈工程师转型。

vx扫描下方二维码即可
【附赠一节免费的直播讲座,技术大佬带你学习大模型的相关知识、学习思路、就业前景以及怎么结合当前的工作发展方向等,欢迎大家~】
本教程比较珍贵,仅限大家自行学习,不要传播!更严禁商用!
03 入门到进阶学习路线图
大模型学习路线图,整体分为5个大的阶段:
04 视频和书籍PDF合集

从0到掌握主流大模型技术视频教程(涵盖模型训练、微调、RAG、LangChain、Agent开发等实战方向)

新手必备的大模型学习PDF书单来了!全是硬核知识,帮你少走弯路(不吹牛,真有用)
05 行业报告+白皮书合集
收集70+报告与白皮书,了解行业最新动态!
06 90+份面试题/经验
AI大模型岗位面试经验总结(谁学技术不是为了赚$呢,找个好的岗位很重要)

07 deepseek部署包+技巧大全

由于篇幅有限
只展示部分资料
并且还在持续更新中…
真诚无偿分享!!!
vx扫描下方二维码即可
加上后会一个个给大家发
【附赠一节免费的直播讲座,技术大佬带你学习大模型的相关知识、学习思路、就业前景以及怎么结合当前的工作发展方向等,欢迎大家~】
AtomGit 是由开放原子开源基金会联合 CSDN 等生态伙伴共同推出的新一代开源与人工智能协作平台。平台坚持“开放、中立、公益”的理念,把代码托管、模型共享、数据集托管、智能体开发体验和算力服务整合在一起,为开发者提供从开发、训练到部署的一站式体验。
更多推荐


所有评论(0)