【187页WORD】某县域“十五五”数字农业示范区与高标准农田物联网建设方案:总体设计、数据架构设计、安全体系设计、数字农业管理平台
该方案是一份高度专业化、可落地性强的数字农业顶层设计。它不仅提出了宏大的愿景,更给出了具体的技术选型、硬件配置、软件架构和资金使用计划。方案逻辑严密,从现状痛点到建设目标,再到实施保障,形成了完整的闭环,对县域争取上级专项资金、指导后续招标建设具有极高的参考价值。
400余份乡村振兴、数字乡村、智慧农业、数字农业农村、特色小镇、乡村治理、乡镇治理解决方案及报告汇总(PPT+WORD+PDF)








一、 核心定位与战略价值
-
项目名称:XX县“十五五”数字乡村大脑及现代农业全产业链数字化建设项目。
-
战略定位:项目不仅是技术升级,更是县域农业“新质生产力”的转化点、城乡融合发展的衔接点以及数据要素市场化的试点。
-
核心目标:构建“数据驱动、精准作业、高效管护”的数字农业新范式,实现感知全域化、决策科学化、治理精细化。
二、 主要建设内容与规模
项目概括为“一网、一图、一平台”:
-
全域物联感知网络(一网):
-
天空地一体化监测:整合卫星遥感(高分系列)、无人机巡检(工业级多光谱)和地面自动气象站。
-
农田环境感知:部署土壤墒情监测站、AI虫情测报灯、4K高清球机等超1200套物联网设备。
-
智能控制终端:建设智能水肥一体化系统、智能灌溉阀控系统,实现远程自动控制。
-
-
数字孪生时空底座(一图):
-
基于高精度GIS(地理信息系统)和CIM(城市信息模型),构建“农业一张图”,涵盖农田地块、作物分布、设施状态等核心图层。
-
实现空间分析与可视化决策,支持种植结构分析、灾情评估和精准施肥处方图生成。
-
-
数字农业综合管理平台(一平台):
-
农业大数据中心:汇聚政务、物联、遥感、业务数据,构建数据治理体系与可视化驾驶舱。
-
高标准农田管护系统:实现设施资产“一物一码”、移动化巡检、闭环维修与绩效考核。
-
智慧种植决策系统:集成作物生长模型,提供精准灌溉、测土配方、AI病虫害预警等决策支持。
-
三、 核心逻辑架构
-
业务逻辑:构建了“感知-传输-治理-分析-决策”的完整业务闭环,实现从数据感知到智能控制的闭环管理。
-
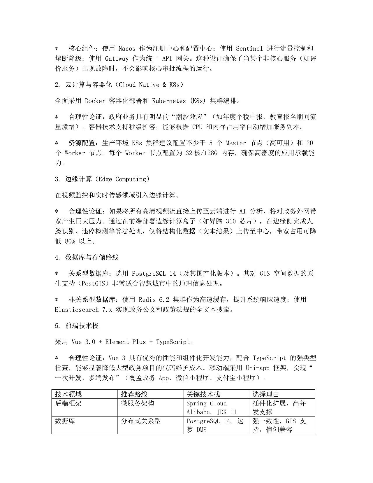
技术架构:采用云原生、微服务架构。
-
后端:Spring Cloud Alibaba (Nacos, Sentinel, Seata)。
-
前端:Vue 3.2 + TypeScript + Element Plus。
-
数据库:PostgreSQL 14 (PostGIS) + InfluxDB (时序数据) + Redis 集群。
-
部署:基于Docker与Kubernetes (K8s)的容器化部署。
-
-
数据架构:构建了从基础库、主题库到专题库的数据资源目录,并建立了完善的数据治理(ETL)体系。
四、 关键资源配置(硬件参考)
| 设备类型 | 关键规格参数(参考) | 用途 |
|---|---|---|
| 高性能计算服务器 |
2Intel Xeon 6430 (32核), 512GB DDR5, 41.92TB NVMe SSD |
应用服务器集群,支撑微服务运行 |
| AI算力服务器 |
2*A100 (80GB) GPU, 256GB RAM |
AI模型训练(作物识别、病虫害预测) |
| 数据库服务器 |
2Intel Xeon 8480 (56核), 1TB DDR5, 83.84TB NVMe SSD |
PostgreSQL/时序数据库集群,核心数据存储 |
| 边缘计算网关 |
16核/64G/8T OPS算力,支持MQTT/Modbus协议转换 |
现场数据清洗、协议转换与断网续传 |
| 土壤墒情监测站 |
5层深度监测(10-100cm),精度±3%,支持LoRaWAN |
实时监测土壤温湿度、EC值、PH值 |
| 智能虫情测报灯 |
2000万像素摄像头,AI识别种类>100种 |
病虫害自动诱集、识别与预警 |
| 核心交换机 |
48口万兆光 + 6口十万兆上联,交换容量>2.5Tbps |
骨干网络连接,核心数据交换 |
五、 投资与效益
-
投资规模:总投资约1.2亿至2.5亿(根据方案中不同章节示例),资金主要来源于上级专项补助、地方财政自筹及社会资本。
-
经济效益:
-
节本:亩均人工成本可降低90%(约1080元/亩),化肥减施20%(120元/亩),农药减施15%(30元/亩)。
-
增效:亩均产量提升约12%-15%,农产品品牌溢价可达20%-30%。
-
投资回收期:静态投资回收期约2.6年,动态投资回收期约3.03年。
-
-
社会与生态效益:
-
生态:节水30%-40%,减少农业面源污染,提升土壤有机质。
-
社会:培育“新农人”,提升政府治理能力(审批时限缩短40%),保障粮食安全。
-
六、 实施与保障
-
实施周期:总建设周期为36个月,分为启动设计、基础设施建设、应用开发、试运行验收四个阶段。
-
组织保障:建立“一把手挂帅的领导小组 + 项目管理办公室(PMO) + 专家顾问组”的三级管理架构。
-
风险防控:识别了技术、资金、运营管理三大类风险,并提出了包括信创适配验证、全过程造价控制、等保三级安全体系在内的详细应对措施。
-
运维机制:规划了“政府监管、企业运维、第三方评估”的购买服务模式,并建立了基于SLA(服务水平协议)的考核评价机制。
















AtomGit 是由开放原子开源基金会联合 CSDN 等生态伙伴共同推出的新一代开源与人工智能协作平台。平台坚持“开放、中立、公益”的理念,把代码托管、模型共享、数据集托管、智能体开发体验和算力服务整合在一起,为开发者提供从开发、训练到部署的一站式体验。
更多推荐


所有评论(0)