原创角色与世界观故事管理网站的设计与实现 计算机毕业设计源码98401
目 录
摘 要
随着网络文学和角色扮演创作的兴起,创作者对系统化的角色与小说信息管理工具需求日益增长。本文基于SpringBoot框架与MySQL数据库构建了一个集创作管理、互动交流与内容审核于一体的综合平台,通过Java语言实现后端逻辑,并结合文心一言等AI技术提升创作效率。系统采用模块化设计,涵盖用户注册登录、内容发布与审核、AI辅助创作等核心功能,满足多角色用户的协作需求。
系统功能覆盖创作者与管理员双视角,用户端支持轮播图浏览、故事资讯互动、角色与小说信息管理,并通过文心一言实现辅助创作。管理员可进行用户权限控制、内容审核及系统配置,包括轮播图管理、公告发布、数据查询与删除等操作。数据库设计采用MySQL存储用户信息、角色属性、世界观分类及互动数据,确保高效检索与事务处理。通过RBAC权限模型与审核流程,系统实现了内容安全与创作自由的平衡,为创作者提供了一个结构化、可扩展的协作平台。
关键词:原创角色与世界观故事管理网站;springboot框架;Java技术
With the rise of online literature and role-playing creation, there is an increasing demand for systematic tools for managing character and novel information. This paper presents a comprehensive platform built on the SpringBoot framework and MySQL database, integrating creation management, interactive communication, and content review. The backend logic is implemented using Java, and AI technologies such as Wenxin Yiyu are integrated to enhance creative efficiency. The system adopts a modular design, covering core functions like user registration and login, content publishing and review, and AI-assisted creation, meeting the collaborative needs of multi-user roles.
The system's functions cover both the creator and administrator perspectives. On the user side, it supports carousel browsing, story information interaction, character and novel information management, and assists in creation through Wenxin Yiyang. Administrators can control user permissions, conduct content reviews, and configure the system, including carousel management, announcement posting, data queries, and deletions. The database design uses MySQL to store user information, character attributes, world classification, and interactive data, ensuring efficient search and transaction processing. Through the RBAC permission model and review process, the system achieves a balance between content security and creative freedom, providing creators with a structured and scalable collaboration platform.
Key words: original character and world view story management website; springboot framework; Java technology
第一章 绪 论
1.1研究背景及意义
随着互联网内容创作的不断发展,原创角色与世界观故事逐渐成为网络文学、游戏及影视创作的重要基础。创作者在构思复杂设定时,往往需要系统化的工具来管理人物关系、背景设定与情节发展,以提升创作效率与作品完整性。当前市面上缺乏专门针对角色与小说进行结构化管理的平台,导致创作者在资料整理与协作过程中面临诸多不便。因此,开发一个功能完善、操作便捷的角色与世界观故事管理网站,有助于推动原创内容的可持续发展,也为爱好者和专业作者提供一个集中展示与交流的空间。
该系统的构建不仅满足了创作者对高质量辅助工具的需求,还促进了用户之间的互动与资源共享。通过整合SpringBoot、Java与MySQL等主流技术,实现用户注册、内容发布、互动评论及后台审核等多项功能,提升了平台稳定性与可扩展性。管理员可通过系统管理模块对内容质量进行把控,确保平台内容的规范性与多样性。这样的设计既增强了用户的参与感,也为原创文化的传播提供了有力支撑,具有良好的应用前景与实践价值。
1.2国内外研究现状
国内外在角色与世界观故事管理领域已有一定的研究基础。国外学者对叙事结构、人物关系以及背景设定进行了广泛探讨,提供了多种理论框架和实践指南。例如,在叙事学方面,有研究关注于如何通过精心设计的情节发展来增强读者的沉浸感。这些研究揭示了不同元素之间的相互作用,并提出了创新的故事构建方法。针对在线协作工具的研究也显示出其对于提升创作效率的重要性,展示了利用技术手段促进创作者之间互动的可能性。
在国内,相关领域的研究起步较晚但发展迅速。学者们更多地聚焦于本土文化和市场需求,探索适合中文语境下的角色与世界观构建策略。一些研究强调文化因素在故事创作中的核心地位,认为深入理解本土文化背景有助于塑造更具吸引力的角色形象。同时,随着数字出版业的蓬勃发展,关于如何利用网络平台促进原创内容传播的研究逐渐增多。这些研究不仅分析了现有平台的功能特性,还提出了优化建议,以更好地服务于创作者群体。通过借鉴国内外研究成果,可以为角色与世界观故事管理系统的开发提供理论支持和技术指导,推动该领域的进一步发展。注意这里避免使用了指定的技术名词,转而强调了研究领域的理论贡献和应用价值。
1.3论文组织结构
本论文共分为七个主要章节,具体结构如下:
1. 绪论:介绍研究背景与意义,回顾国内外研究现状,并概述论文的组织结构。
2. 相关技术介绍:详细介绍与本研究相关的技术,包括Java语言、B/S框架、springboot框架、Vue技术和MySQL数据库。
3. 需求分析:对系统的功能需求和非功能需求进行分析,明确用户和管理员的需求,并进行可行性分析,包括技术、操作和经济可行性。
4. 系统设计:涵盖系统架构设计、系统模块设计,并进行数据库的概念设计与表设计。
5. 系统实现:具体描述各个功能模块的实现过程,展示系统如何根据需求进行开发。
6. 系统测试:阐述测试的目的,分析测试结果并得出结论,以验证系统的稳定性和功能完整性。
7. 总结:总结研究的主要成果和贡献,指出存在的不足及未来的研究方向。
2.1Java语言
Java语言是一种广泛使用的高级编程语言,具有平台无关性、面向对象特性和丰富的标准库。Java通过Java虚拟机(JVM)实现跨平台运行,开发者可以编写一次代码,在任何支持JVM的环境中执行[1]。Java的面向对象特性使得代码复用和模块化变得更加容易,促进了软件的维护和扩展。Java支持多线程编程,允许开发者在同一程序中同时执行多个任务,提升了应用程序的性能。
Java语言的语法结构简洁且易于理解,吸引了大量开发者。Java的标准库包含数据结构、输入输出处理、网络编程等众多功能模块。这使得开发者在构建应用程序时能够高效利用已有工具,减少重复劳动。Java广泛应用于企业级应用、移动应用、Web开发和大数据处理等领域。
2.2 B/S框架
B/S(Browser/Server)架构是一种基于浏览器和服务器的系统架构模式,用户通过浏览器与服务器进行交互。B/S架构简化了客户端的部署和管理,用户无需在本地安装复杂的软件,只需使用标准浏览器即可访问应用程序。服务器端负责处理业务逻辑和数据存储,客户端则主要负责展示用户界面和数据交互[2]。B/S架构的设计使得系统更新和维护集中在服务器端,降低了维护成本。
B/S架构通常采用Web技术进行实现,包括HTML、CSS和JavaScript等。用户在浏览器中发起请求,服务器响应并返回数据。数据传输通常通过HTTP或HTTPS协议进行,B/S架构的灵活性使其适用于在线购物、信息管理系统和社交网络等各类应用场景[3]。由于其易于扩展性,B/S架构可以方便地支持大规模用户访问,适应不断变化的业务需求。
2.3 SpringBoot框架
SpringBoot框架是基于Spring框架的开源项目,简化Java应用程序的开发过程。SpringBoot通过约定优于配置的理念,减少了传统Spring应用的繁琐配置,开发者可以快速搭建和部署应用程序。框架提供了一系列默认配置,支持自动化配置,简化了应用启动的复杂性[4]。SpringBoot内置了嵌入式Web服务器,使得开发者能够独立运行Java应用,无需外部容器。
SpringBoot支持微服务架构,开发者可以轻松创建和管理多个微服务。框架集成了丰富的功能模块,包括安全、数据访问和消息中间件等,支持RESTful API和JSON数据格式的处理[5]。SpringBoot还提供了强大的监控和管理功能,允许开发者实时监控应用的健康状态和性能指标。借助SpringBoot,开发者能够高效构建和维护现代企业级应用,满足复杂业务需求。
2.4 Vue技术
Vue是一种渐进式JavaScript框架,专注于构建用户界面。Vue采用组件化的开发模式,允许开发者将应用程序拆分为独立的、可重用的组件,从而提高了开发效率和代码的可维护性[6]。框架的核心库专注于视图层,支持数据绑定和DOM操作,提供了简洁的API。Vue的虚拟DOM机制提升了应用的性能,减少了实际DOM操作的次数。
Vue支持双向数据绑定,能够自动更新视图与模型之间的变化。开发者可以通过Vue的指令系统,简化数据展示和事件处理。Vue还支持路由管理和状态管理,使得开发复杂单页面应用变得更加容易[7]。借助Vue的生态系统,开发者能够使用多种工具和库来扩展功能,满足不同的业务需求。Vue在前端开发中逐渐成为主流选择,受到广泛关注和应用。
2.5 MySQL数据库
MySQL是一种开源关系型数据库管理系统,广泛应用于Web应用和企业级数据存储。MySQL支持结构化查询语言,允许开发者通过标准语句进行数据的创建、读取、更新和删除操作[8]。数据库通过表格形式组织数据,支持数据完整性和约束条件的定义。MySQL的存储引擎机制使得用户可以根据具体需求选择不同的存储引擎,以优化性能和功能。
MySQL具有高性能和可扩展性,支持大规模数据存储和高并发访问。系统提供了丰富的用户权限管理和数据加密安全特性。
第三章 系统分析
3.1系统可行性分析
3.1.1技术可行性
本系统基于SpringBoot框架与MySQL数据库进行开发,采用Java语言实现后端逻辑,具备良好的技术基础和成熟的开发环境。SpringBoot提供了快速构建微服务的能力,简化了配置流程并提升了系统的稳定性;MySQL作为成熟的关系型数据库,能够高效管理用户信息、角色设定、世界观分类等结构化数据。前后端分离的设计模式增强了系统的可维护性与扩展性,同时支持多模块协同开发,降低了技术实现难度,为系统的顺利开发与部署提供了保障。
3.1.2经济可行性
项目在初期投入主要包括服务器租赁费用、开发工具采购及人员成本,整体预算可控且具有较高的性价比。由于使用开源技术和成熟的开发框架,避免了高昂的授权费用,进一步降低了开发成本。随着用户基数的增长,平台将逐步形成良性生态,带来长期稳定的经济效益。
3.1.3操作可行性
系统界面设计简洁直观,功能布局清晰,便于各类用户快速上手使用。普通用户可通过注册登录完成角色信息添加、故事资讯浏览、评论互动等操作;管理员可通过后台管理系统执行内容审核、数据查询、公告发布等任务。权限划分明确,操作流程标准化,既保证了使用的便捷性,又有效防止误操作带来的风险,适合不同技术水平的用户群体使用。
3.2系统性能需求分析
1.可用性需求
系统必须具备高可用性,以确保其在各种使用场景下能够稳定运行。为满足可用性要求,系统应当具备自恢复能力和冗余机制,避免因单点故障而导致的服务中断。具体而言,系统的部署架构应支持负载均衡和集群配置,通过多个实例的协作提高整体系统的可用性。系统应提供详尽的监控与告警机制,能够实时追踪系统运行状态,及时发现潜在问题并触发自动恢复操作或通知管理员。在用户体验方面,系统需要提供清晰的错误提示信息,并能够在发生异常时通过回滚操作或其他容错机制,保证用户的操作不受到严重影响。
2.可靠性需求
可靠性要求系统在长时间运行中保持稳定,能够有效应对各种可能的故障和压力。系统设计应支持高可用的数据库架构,采用数据库主从复制、分片等技术以实现数据的可靠存储与访问。应用层应具备容错能力,在面对硬件故障、网络中断等意外情况时,能够保持系统的正常服务或在故障恢复后迅速恢复数据和业务流程。系统应具备日志记录功能,能够全面记录操作过程和异常信息,从而为问题追踪与系统优化提供数据支持。系统的可靠性还需要通过压力测试和稳定性测试来验证,确保在大规模用户访问及高并发场景下能够正常运行,不发生崩溃或数据丢失现象。
3.安全性需求
系统的安全性需求必须得到高度重视,确保系统和用户数据的保密性、完整性和可用性。为实现数据安全,系统应采用加密技术,特别是在用户认证、敏感数据传输和存储过程中,采用SSL/TLS协议进行加密通信,确保数据在传输过程中不被窃取或篡改。系统应支持用户身份验证与授权管理,采用如OAuth、JWT等安全机制防止未授权访问。访问控制应细化到资源级别,确保不同角色的用户只能访问其权限范围内的功能。为了防止恶意攻击,系统还应加强对常见攻击方式(如SQL注入、XSS攻击、CSRF攻击等)的防护,通过输入验证、输出转义、会话管理等技术措施提高系统的安全性。系统应定期进行安全审计与漏洞扫描,及时发现并修补可能的安全漏洞,保障系统的长期安全运营。
3.3功能需求分析
功能需求分析是对系统所需功能进行详细描述的过程,明确系统的目标、功能模块及其相互关系。在此阶段,结合用户需求、业务流程和技术架构,识别系统必须实现的各项功能,并对其优先级、实现方式和约束条件进行梳理。通过功能需求分析,确保系统设计能够满足实际需求,且具有良好的可用性、可维护性和扩展性,为后续的系统开发和测试提供明确的指导和依据。功能性分析
3.3.1用户功能
注册用户模块:
- 注册登录:用户可以通过输入注册时设定的用户名和密码进行登录。系统提供忘记密码和注册新账号的选项,以便用户在忘记密码或未注册时能够快速找回或创建账户。登录后,用户可以访问个人账户和享受个性化服务。
- 首页:首页展示轮播图,动态更新的故事资讯,热门角色推荐以及世界观信息。轮播图以视觉吸引的方式展示最新或重要的内容。故事资讯部分允许用户浏览最新动态,点赞、收藏喜欢的文章,并进行评论互动。热门角色和世界观信息也提供类似的互动功能。
- 网站公告:网站公告模块用于发布平台的重要通知和更新信息。用户可以查看最新的公告,了解平台的最新动态、规则变更或重要事件。公告内容通常由管理员发布,并按照时间顺序排列,方便用户查看。
- 故事资讯:故事资讯模块允许用户浏览各类故事文章,用户可以对感兴趣的文章进行点赞、收藏和评论。这些互动功能有助于提升用户参与度,并为作者提供反馈。用户还可以通过分类或标签找到自己感兴趣的内容。
- 文心一言:文心一言是一个接入第三方AI文心一言的模块,用户可以通过这个功能体验到由AI驱动的文本生成和编辑服务。用户可以输入特定的提示或主题,AI将帮助生成文本内容,提供创意写作或内容创作的辅助。
- 热门角色:热门角色模块展示平台内受欢迎的角色信息,用户可以浏览角色详情,点赞和收藏喜欢的角色,并在允许的情况下进行评论。这个模块有助于提升角色的知名度和粉丝的参与度。
- 小说信息:小说信息模块提供关于不同故事背景和世界观的详细资料。用户可以浏览这些信息,点赞、收藏和评论。此外,用户还可以选择立即阅读与世界观相关的完整故事或文章。这些内容通常需要管理员审核通过后才能发布。
- 我的账户:在“我的账户”模块中,用户可以修改个人资料,如更改用户名、邮箱或密码等。用户还可以管理个人账户的安全设置,确保账户信息的安全性和准确性。
- 个人中心:个人中心是用户个性化的空间,用户可以查看个人首页,添加热门角色和小说信息。用户可以选择世界观分类,参与角色设定,并进行内容设置。用户创建的内容需要管理员审核通过后才能发布。用户还可以管理自己的收藏和评论,进行互动和内容管理。
注册用户角色用例如下图所示。

图3-1原创角色与世界观故事管理网站注册用户角色用例图
管理员模块:
- 登录:登录功能是管理员进入后台管理系统的入口,需要管理员账号和密码进行验证。通过安全的登录流程,管理员可以确保只有授权的用户才能访问管理界面,从而保护系统的安全性和数据的完整性。
- 后台首页:后台首页是管理员操作的主界面,提供了一个功能导航栏,方便管理员快速访问不同的管理模块。页面上还包含“文心一言”等特色功能,以及一个头像区域,管理员可以通过点击头像来查看或修改个人信息和密码。
- 系统用户:系统用户管理功能允许管理员对注册用户进行管理,包括添加新用户、删除不活跃或违规用户、查询特定用户信息以及查看用户详情。这些操作确保了用户数据库的清洁和系统的正常运行。
- 热门角色管理:角色信息管理功能使管理员能够添加、删除和查询不同的用户角色,以及查看角色详情和评论。
- 小说信息管理:提供了全面的功能,包括添加、删除和查询小说信息。管理员查看详细的评论和反馈。内容设置功能让管理员能够自定义小说信息,包括编辑、更新现有内容。审核功能确保所有用户发布的小说信息都符合既定的社区准则和标准,保证了信息的质量和准确性。
- 系统管理:系统管理功能包括轮播图管理,管理员可以添加、删除和查询轮播图内容,并查看详细信息。这有助于管理员更新和维护网站的视觉展示,吸引用户关注最新内容。
- 网站公告管理:网站公告管理功能允许管理员添加、删除和查询网站公告,以及查看公告详情。通过这种方式,管理员可以及时向用户传达重要信息,如系统更新、活动通知等。
- 资源管理:资源管理功能涉及故事资讯和资讯分类的添加、删除、查询、详情以及查看评论。管理员可以管理这些资源,确保用户能够访问到最新、最相关的内容,同时也可以监控用户对资源的反馈和评论
管理员角色用例如下图所示。

图3-2原创角色与世界观故事管理网站管理员角色用例图
3.4系统总体流程分析
3.4.1系统登录操作流程
用户首先进入系统登录界面,输入用户名和密码后,系统验证信息是否正确。若验证失败,返回登录界面重新输入,若验证成功,则进入功能界面,执行相应功能处理后结束操作流程。操作流程如下图所示。

图3-3系统登录操作流程图
3.4.2添加信息流程
管理员可以添加信息,用户添加可以自己权限内的信息,输入信息后,要想利用这个软件来进行系统的安全管理,首先需要登录到该软件中。添加信息流程如下图所示。

图3-4添加信息流程图
3.4.3修改信息流程
用户首先选择需要修改的记录,输入修改后的数据,系统判断输入数据是否合法。若数据不合法,提示重新输入,若数据合法,则将修改后的数据写入数据库,完成操作后流程结束。修改信息流程图如下图所示。

图3-5修改信息流程图
3.4.4删除信息流程
用户选择需要删除的记录后,系统判断是否确认删除。若未确认,返回选择环节,若确认删除,则更新数据库,删除对应记录,完成操作后流程结束。删除信息流程图如下图所示。

图3-6删除信息流程图
3.5数据流程分析
对系统的数据流进行分析,系统的使用者分为二类,一般用户,管理员。系统主要对界面信息传送,登录信息的验证,注册信息的接收,用户各种操作的响应做处理。
系统顶层数据流图如下图所示。

图3-7顶层数据流图
要判断用户是是什么身份,是根据登录的数据来判断后,跳转到对应的功能界面。在系统的内部用户就可以对数据进行操作,数据库中心就可以接收到系统传输的有效数据流来对数据sql语句进行对应操作。
系统底层数据流图如下图所示。

图3-8底层数据流图
第四章 系统设计
4.1系统架构设计
系统由表现层、业务逻辑层、数据访问层和数据库服务器组成。表现层通过浏览器(如IE、Chrome、Firefox)与用户交互,采用FreeMarker、Bootstrap、jQuery等技术实现界面呈现。业务逻辑层负责处理系统的核心业务逻辑,通过分模块设计实现功能分离。数据访问层使用MyBatis框架连接数据库,执行数据的增删改查操作。数据库服务器采用MySQL进行数据存储和管理,为系统提供稳定的数据库支持。整个架构通过Tomcat服务器完成用户请求的接收和处理,确保系统的高效运行[9]。整个系统架构如图4-1所示。

图4-1 系统架构图
4.2系统模块设计
在上一章节中主要对系统的功能性需求和非功能性需求进行分析,并且根据需求分析了本原创角色与世界观故事管理网站中的用例。那么接下来就要开始对本原创角色与世界观故事管理网站的架构、主要功能和数据库开始进行设计。原创角色与世界观故事管理网站根据前面章节的需求分析得出,原创角色与世界观故事管理网站的功能模块图如下图所示。

图4-1原创角色与世界观故事管理网站功能模块图
4.3数据库设计
数据库设计一般包括需求分析、概念模型设计、数据库表建立三大过程,其中需求分析前面章节已经阐述,概念模型设计有概念模型和逻辑结构设计两部分。
4.3.1数据库概念结构设计
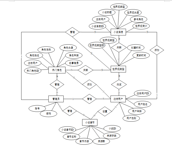
下面是整个原创角色与世界观故事管理网站中主要的数据库表总E-R实体关系图。

图4-2原创角色与世界观故事管理网站总E-R关系图
4.3.2数据库逻辑结构设计
通过上一小节中原创角色与世界观故事管理网站中总E-R关系图上得出一共需要创建多个数据表。在此主要罗列几个主要的数据库表结构设计。
|
编号 |
字段名 |
类型 |
长度 |
是否非空 |
是否主键 |
注释 |
|
1 |
token_id |
int |
是 |
是 |
临时访问牌ID |
|
|
2 |
token |
varchar |
64 |
否 |
否 |
临时访问牌 |
|
3 |
info |
text |
65535 |
否 |
否 |
信息 |
|
4 |
maxage |
int |
是 |
否 |
最大寿命:默认2小时 |
|
|
5 |
create_time |
timestamp |
是 |
否 |
创建时间 |
|
|
6 |
update_time |
timestamp |
是 |
否 |
更新时间 |
|
|
7 |
user_id |
int |
是 |
否 |
用户编号 |
表 4-2-article(文章)
|
编号 |
字段名 |
类型 |
长度 |
是否非空 |
是否主键 |
注释 |
|
1 |
article_id |
mediumint |
是 |
是 |
文章id |
|
|
2 |
title |
varchar |
125 |
是 |
是 |
标题 |
|
3 |
type |
varchar |
64 |
是 |
否 |
文章分类 |
|
4 |
hits |
int |
是 |
否 |
点击数 |
|
|
5 |
praise_len |
int |
是 |
否 |
点赞数 |
|
|
6 |
create_time |
timestamp |
是 |
否 |
创建时间 |
|
|
7 |
update_time |
timestamp |
是 |
否 |
更新时间 |
|
|
8 |
source |
varchar |
255 |
否 |
否 |
来源 |
|
9 |
url |
varchar |
255 |
否 |
否 |
来源地址 |
|
10 |
tag |
varchar |
255 |
否 |
否 |
标签 |
|
11 |
content |
longtext |
4294967295 |
否 |
否 |
正文 |
|
12 |
img |
varchar |
255 |
否 |
否 |
封面图 |
|
13 |
description |
text |
65535 |
否 |
否 |
文章描述 |
表 4-3-article_type(文章分类)
|
编号 |
字段名 |
类型 |
长度 |
是否非空 |
是否主键 |
注释 |
|
1 |
type_id |
smallint |
是 |
是 |
分类ID |
|
|
2 |
display |
smallint |
是 |
否 |
显示顺序 |
|
|
3 |
name |
varchar |
16 |
是 |
否 |
分类名称 |
|
4 |
father_id |
smallint |
是 |
否 |
上级分类ID |
|
|
5 |
description |
varchar |
255 |
否 |
否 |
描述 |
|
6 |
icon |
text |
65535 |
否 |
否 |
分类图标 |
|
7 |
url |
varchar |
255 |
否 |
否 |
外链地址 |
|
8 |
create_time |
timestamp |
是 |
否 |
创建时间 |
|
|
9 |
update_time |
timestamp |
是 |
否 |
更新时间 |
表 4-4-auth(用户权限管理)
|
编号 |
字段名 |
类型 |
长度 |
是否非空 |
是否主键 |
注释 |
|
1 |
auth_id |
int |
是 |
是 |
授权ID |
|
|
2 |
user_group |
varchar |
64 |
否 |
否 |
用户组 |
|
3 |
mod_name |
varchar |
64 |
否 |
否 |
模块名 |
|
4 |
table_name |
varchar |
64 |
否 |
否 |
表名 |
|
5 |
page_title |
varchar |
255 |
否 |
否 |
页面标题 |
|
6 |
path |
varchar |
255 |
否 |
否 |
路由路径 |
|
7 |
parent |
varchar |
64 |
否 |
否 |
父级菜单 |
|
8 |
parent_sort |
int |
是 |
否 |
父级菜单排序 |
|
|
9 |
position |
varchar |
32 |
否 |
否 |
位置 |
|
10 |
mode |
varchar |
32 |
是 |
否 |
跳转方式 |
|
11 |
add |
tinyint |
是 |
否 |
是否可增加 |
|
|
12 |
del |
tinyint |
是 |
否 |
是否可删除 |
|
|
13 |
set |
tinyint |
是 |
否 |
是否可修改 |
|
|
14 |
get |
tinyint |
是 |
否 |
是否可查看 |
|
|
15 |
field_add |
text |
65535 |
否 |
否 |
添加字段 |
|
16 |
field_set |
text |
65535 |
否 |
否 |
修改字段 |
|
17 |
field_get |
text |
65535 |
否 |
否 |
查询字段 |
|
18 |
table_nav_name |
varchar |
500 |
否 |
否 |
跨表导航名称 |
|
19 |
table_nav |
varchar |
500 |
否 |
否 |
跨表导航 |
|
20 |
option |
text |
65535 |
否 |
否 |
配置 |
|
21 |
create_time |
timestamp |
是 |
否 |
创建时间 |
|
|
22 |
update_time |
timestamp |
是 |
否 |
更新时间 |
表 4-5-code_token(验证码)
|
编号 |
字段名 |
类型 |
长度 |
是否非空 |
是否主键 |
注释 |
|
1 |
code_token_id |
int |
是 |
是 |
验证码ID |
|
|
2 |
token |
varchar |
255 |
否 |
否 |
令牌 |
|
3 |
code |
varchar |
255 |
否 |
否 |
验证码 |
|
4 |
expire_time |
timestamp |
是 |
否 |
失效时间 |
|
|
5 |
create_time |
timestamp |
是 |
否 |
创建时间 |
|
|
6 |
update_time |
timestamp |
是 |
否 |
更新时间 |
表 4-6-collect(收藏)
|
编号 |
字段名 |
类型 |
长度 |
是否非空 |
是否主键 |
注释 |
|
1 |
collect_id |
int |
是 |
是 |
收藏ID |
|
|
2 |
user_id |
int |
是 |
是 |
收藏人ID |
|
|
3 |
source_table |
varchar |
255 |
否 |
否 |
来源表 |
|
4 |
source_field |
varchar |
255 |
否 |
否 |
来源字段 |
|
5 |
source_id |
int |
是 |
否 |
来源ID |
|
|
6 |
title |
varchar |
255 |
否 |
否 |
标题 |
|
7 |
img |
varchar |
255 |
否 |
否 |
封面 |
|
8 |
create_time |
timestamp |
是 |
否 |
创建时间 |
|
|
9 |
update_time |
timestamp |
是 |
否 |
更新时间 |
表 4-7-comment(评论)
|
编号 |
字段名 |
类型 |
长度 |
是否非空 |
是否主键 |
注释 |
|
1 |
comment_id |
int |
是 |
是 |
评论ID |
|
|
2 |
user_id |
int |
是 |
是 |
评论人ID |
|
|
3 |
reply_to_id |
int |
是 |
否 |
回复评论ID |
|
|
4 |
content |
longtext |
4294967295 |
否 |
否 |
内容 |
|
5 |
nickname |
varchar |
255 |
否 |
否 |
昵称 |
|
6 |
avatar |
varchar |
255 |
否 |
否 |
头像地址 |
|
7 |
create_time |
timestamp |
是 |
否 |
创建时间 |
|
|
8 |
update_time |
timestamp |
是 |
否 |
更新时间 |
|
|
9 |
source_table |
varchar |
255 |
否 |
否 |
来源表 |
|
10 |
source_field |
varchar |
255 |
否 |
否 |
来源字段 |
|
11 |
source_id |
int |
是 |
否 |
来源ID |
表 4-8-hits(用户点击)
|
编号 |
字段名 |
类型 |
长度 |
是否非空 |
是否主键 |
注释 |
|
1 |
hits_id |
int |
是 |
是 |
点赞ID |
|
|
2 |
user_id |
int |
是 |
否 |
点赞人 |
|
|
3 |
create_time |
timestamp |
是 |
否 |
创建时间 |
|
|
4 |
update_time |
timestamp |
是 |
否 |
更新时间 |
|
|
5 |
source_table |
varchar |
255 |
否 |
否 |
来源表 |
|
6 |
source_field |
varchar |
255 |
否 |
否 |
来源字段 |
|
7 |
source_id |
int |
是 |
否 |
来源ID |
表 4-9-hot_roles(热门角色)
|
编号 |
字段名 |
类型 |
长度 |
是否非空 |
是否主键 |
注释 |
|
1 |
hot_roles_id |
int |
是 |
是 |
热门角色ID |
|
|
2 |
registered_user |
int |
否 |
否 |
注册用户 |
|
|
3 |
role_name |
varchar |
64 |
否 |
否 |
角色姓名 |
|
4 |
role_gender |
varchar |
64 |
否 |
否 |
角色性别 |
|
5 |
character_avatar |
varchar |
255 |
否 |
否 |
角色头像 |
|
6 |
role_race |
varchar |
64 |
否 |
否 |
角色种族 |
|
7 |
story_background |
varchar |
64 |
否 |
否 |
故事背景 |
|
8 |
participating_in_works |
longtext |
4294967295 |
否 |
否 |
参与作品 |
|
9 |
hits |
int |
是 |
否 |
点击数 |
|
|
10 |
praise_len |
int |
是 |
否 |
点赞数 |
|
|
11 |
collect_len |
int |
是 |
否 |
收藏数 |
|
|
12 |
comment_len |
int |
是 |
否 |
评论数 |
|
|
13 |
create_time |
datetime |
是 |
否 |
创建时间 |
|
|
14 |
update_time |
timestamp |
是 |
否 |
更新时间 |
表 4-10-notice(公告)
|
编号 |
字段名 |
类型 |
长度 |
是否非空 |
是否主键 |
注释 |
|
1 |
notice_id |
mediumint |
是 |
是 |
公告ID |
|
|
2 |
title |
varchar |
125 |
是 |
否 |
标题 |
|
3 |
content |
longtext |
4294967295 |
否 |
否 |
正文 |
|
4 |
create_time |
timestamp |
是 |
否 |
创建时间 |
|
|
5 |
update_time |
timestamp |
是 |
否 |
更新时间 |
表 4-11-novel_chapters(小说章节)
|
编号 |
字段名 |
类型 |
长度 |
是否非空 |
是否主键 |
注释 |
|
1 |
novel_chapters_id |
int |
是 |
是 |
小说章节ID |
|
|
2 |
chapter_name |
varchar |
64 |
否 |
否 |
章节名称 |
|
3 |
sort |
int |
否 |
否 |
排序 |
|
|
4 |
chapter_content |
longtext |
4294967295 |
否 |
否 |
章节内容 |
|
5 |
source_table |
varchar |
255 |
否 |
否 |
来源表 |
|
6 |
source_field |
varchar |
255 |
否 |
否 |
来源字段 |
|
7 |
novel_reading_id |
int |
否 |
否 |
小说ID |
|
|
8 |
create_time |
datetime |
是 |
否 |
创建时间 |
|
|
9 |
update_time |
timestamp |
是 |
否 |
更新时间 |
表 4-12-novel_information(小说信息)
|
编号 |
字段名 |
类型 |
长度 |
是否非空 |
是否主键 |
注释 |
|
1 |
novel_information_id |
int |
是 |
是 |
小说信息ID |
|
|
2 |
registered_user |
int |
否 |
否 |
注册用户 |
|
|
3 |
novel_title |
varchar |
64 |
否 |
否 |
小说标题 |
|
4 |
world_view_type |
varchar |
64 |
否 |
否 |
世界观类型 |
|
5 |
world_view_header |
varchar |
255 |
否 |
否 |
世界观头图 |
|
6 |
role_of_participation |
varchar |
64 |
否 |
否 |
参与角色 |
|
7 |
introduction_to_world_view |
longtext |
4294967295 |
否 |
否 |
世界观简介 |
|
8 |
hits |
int |
是 |
否 |
点击数 |
|
|
9 |
praise_len |
int |
是 |
否 |
点赞数 |
|
|
10 |
collect_len |
int |
是 |
否 |
收藏数 |
|
|
11 |
comment_len |
int |
是 |
否 |
评论数 |
|
|
12 |
examine_state |
varchar |
16 |
是 |
否 |
审核状态 |
|
13 |
examine_reply |
varchar |
255 |
否 |
否 |
审核回复 |
|
14 |
create_time |
datetime |
是 |
否 |
创建时间 |
|
|
15 |
update_time |
timestamp |
是 |
否 |
更新时间 |
表 4-13-praise(点赞)
|
编号 |
字段名 |
类型 |
长度 |
是否非空 |
是否主键 |
注释 |
|
1 |
praise_id |
int |
是 |
是 |
点赞ID |
|
|
2 |
user_id |
int |
是 |
是 |
点赞人 |
|
|
3 |
create_time |
timestamp |
是 |
否 |
创建时间 |
|
|
4 |
update_time |
timestamp |
是 |
否 |
更新时间 |
|
|
5 |
source_table |
varchar |
255 |
否 |
否 |
来源表 |
|
6 |
source_field |
varchar |
255 |
否 |
否 |
来源字段 |
|
7 |
source_id |
int |
是 |
否 |
来源ID |
|
|
8 |
status |
tinyint |
是 |
否 |
点赞状态:1为点赞,0已取消 |
表 4-14-registered_user(注册用户)
|
编号 |
字段名 |
类型 |
长度 |
是否非空 |
是否主键 |
注释 |
|
1 |
registered_user_id |
int |
是 |
是 |
注册用户ID |
|
|
2 |
user_name |
varchar |
64 |
否 |
否 |
用户姓名 |
|
3 |
user_age |
varchar |
64 |
否 |
否 |
用户年龄 |
|
4 |
user_gender |
varchar |
64 |
否 |
否 |
用户性别 |
|
5 |
examine_state |
varchar |
16 |
是 |
否 |
审核状态 |
|
6 |
user_id |
int |
是 |
否 |
用户ID |
|
|
7 |
create_time |
datetime |
是 |
否 |
创建时间 |
|
|
8 |
update_time |
timestamp |
是 |
否 |
更新时间 |
表 4-15-slides(轮播图)
|
编号 |
字段名 |
类型 |
长度 |
是否非空 |
是否主键 |
注释 |
|
1 |
slides_id |
int |
是 |
是 |
轮播图ID |
|
|
2 |
title |
varchar |
64 |
否 |
否 |
标题 |
|
3 |
content |
varchar |
255 |
否 |
否 |
内容 |
|
4 |
url |
varchar |
255 |
否 |
否 |
链接 |
|
5 |
img |
varchar |
255 |
否 |
否 |
轮播图 |
|
6 |
hits |
int |
是 |
否 |
点击量 |
|
|
7 |
create_time |
timestamp |
是 |
否 |
创建时间 |
|
|
8 |
update_time |
timestamp |
是 |
否 |
更新时间 |
表 4-16-upload(文件上传)
|
编号 |
字段名 |
类型 |
长度 |
是否非空 |
是否主键 |
注释 |
|
1 |
upload_id |
int |
是 |
是 |
上传ID |
|
|
2 |
name |
varchar |
64 |
否 |
否 |
文件名 |
|
3 |
path |
varchar |
255 |
否 |
否 |
访问路径 |
|
4 |
file |
varchar |
255 |
否 |
否 |
文件路径 |
|
5 |
display |
varchar |
255 |
否 |
否 |
显示顺序 |
|
6 |
father_id |
int |
否 |
否 |
父级ID |
|
|
7 |
dir |
varchar |
255 |
否 |
否 |
文件夹 |
|
8 |
type |
varchar |
32 |
否 |
否 |
文件类型 |
表 4-17-user(用户账户)
|
编号 |
字段名 |
类型 |
长度 |
是否非空 |
是否主键 |
注释 |
|
1 |
user_id |
int |
是 |
是 |
用户ID |
|
|
2 |
state |
smallint |
是 |
否 |
账户状态:(1可用|2异常|3已冻结|4已注销) |
|
|
3 |
user_group |
varchar |
32 |
否 |
否 |
所在用户组 |
|
4 |
login_time |
timestamp |
是 |
否 |
上次登录时间 |
|
|
5 |
phone |
varchar |
11 |
否 |
否 |
手机号码 |
|
6 |
phone_state |
smallint |
是 |
否 |
手机认证:(0未认证|1审核中|2已认证) |
|
|
7 |
username |
varchar |
16 |
是 |
否 |
用户名 |
|
8 |
nickname |
varchar |
16 |
否 |
否 |
昵称 |
|
9 |
password |
varchar |
64 |
是 |
否 |
密码 |
|
10 |
|
varchar |
64 |
否 |
否 |
邮箱 |
|
11 |
email_state |
smallint |
是 |
否 |
邮箱认证:(0未认证|1审核中|2已认证) |
|
|
12 |
avatar |
varchar |
255 |
否 |
否 |
头像地址 |
|
13 |
open_id |
varchar |
255 |
否 |
否 |
针对获取用户信息字段 |
|
14 |
create_time |
timestamp |
是 |
否 |
创建时间 |
表 4-18-user_group(用户组)
|
编号 |
字段名 |
类型 |
长度 |
是否非空 |
是否主键 |
注释 |
|
1 |
group_id |
mediumint |
是 |
是 |
用户组ID |
|
|
2 |
display |
smallint |
是 |
否 |
显示顺序 |
|
|
3 |
name |
varchar |
16 |
是 |
否 |
名称 |
|
4 |
description |
varchar |
255 |
否 |
否 |
描述 |
|
5 |
source_table |
varchar |
255 |
否 |
否 |
来源表 |
|
6 |
source_field |
varchar |
255 |
否 |
否 |
来源字段 |
|
7 |
source_id |
int |
是 |
否 |
来源ID |
|
|
8 |
register |
smallint |
否 |
否 |
注册位置 |
|
|
9 |
create_time |
timestamp |
是 |
否 |
创建时间 |
|
|
10 |
update_time |
timestamp |
是 |
否 |
更新时间 |
表 4-19-world_view_type(世界观类型)
|
编号 |
字段名 |
类型 |
长度 |
是否非空 |
是否主键 |
注释 |
|
1 |
world_view_type_id |
int |
是 |
是 |
世界观类型ID |
|
|
2 |
world_view_type |
varchar |
64 |
否 |
否 |
世界观类型 |
|
3 |
create_time |
datetime |
是 |
否 |
创建时间 |
|
|
4 |
update_time |
timestamp |
是 |
否 |
更新时间 |
5.1前端首页模块
首页提供轮播图展示、故事资讯推荐、热门角色列表及小说信息入口,采用动态加载方式提升响应速度。各模块数据由后台接口实时返回,按热度排序并支持点击跳转,使用户能够快速获取感兴趣的内容,提高平台交互体验。前台首页模块展示如下图所示。

图5-1前台首页模块图
5.2用户注册模块
不是原创角色与世界观故事管理网站中正式用户的是可以在线进行注册的,当填写上自己的账号+设置密码+确认密码+昵称+邮箱+手机号+身份+用户姓名+用户性别等信息后再点击“注册”按钮后将会先验证输入的有没有空数据,再次验证密码和确认密码是否是一样的,最后验证输入的账户名和数据库表中已经注册的账户名是否重复,只有都验证没问题后即可用户注册成功。其用户注册模块展示如下图所示。

图5-2注册模块图
5.3登录模块
原创角色与世界观故事管理网站中的前台上注册后的用户是可以通过自己的用户名+密码进行登录的,当用户输入完整的自己的用户名+密码信息并点击“登录”按钮后,将会首先验证输入的有没有空数据,再次验证输入的用户名+密码和数据库中当前保存的用户信息是否一致,只有在一致后将会登录成功并自动跳转到原创角色与世界观故事管理网站的首页中,否则将会提示相应错误信息,登录模块如下图所示。

图5-3登录模块图
5.4前端注册用户功能模块
5.4.1故事资讯模块
用户可在线浏览故事资讯内容,并执行点赞、收藏和评论等操作。系统记录用户行为并同步更新数据库,实现即时反馈。资讯支持分类展示与搜索功能,增强信息获取效率,满足不同用户的阅读需求。模块如下图所示。

图5-4故事资讯模块图
5.4.2文心一言模块
该模块接入百度“文心一言”AI服务,用户输入关键词后可通过调用API生成文本内容。系统封装请求逻辑,优化响应格式,为用户提供便捷的辅助创作工具,提升内容生成效率与质量。模块如下图所示。

图5-5文心一言模块图
5.4.3热门角色模块
热门角色页面展示平台上受欢迎的角色设定,用户可进行浏览、点赞、收藏和评论操作。系统根据互动数据动态计算角色热度,定期更新排名,促进角色传播与创作者交流。模块如下图所示。

图5-6热门角色模块图
5.4.4小说信息模块
用户可浏览各类小说信息内容,查看世界观类型、参与角色等详细信息。支持点赞、收藏、评论以及“立即阅读”跳转至完整设定页。系统采用结构化存储,便于内容展示与查询。模块如下图所示。

图5-7小说信息详情模块图
5.4.5个人中心模块
在个人中心页面,用户可编辑个人主页信息,添加角色或小说内容,并选择对应的世界观分类与参与角色。所提交内容需经管理员审核通过后才可对外展示,同时可管理收藏与评论记录,实现个性化内容维护。模块如下图所示。

图5-8个人中心模块图
5.5后端管理员功能模块
5.5.1小说信息管理模块
管理员具备添加、删除、查询小说信息的权限,可编辑详细设定并配置内容展示格式。同时负责审核用户提交的小说信息内容,决定是否通过发布,保证平台信息的专业性与一致性。模块如下图所示。

图5-9小说信息管理模块图
5.5.2系统用户模块
系统用户管理功能允许管理员对系统中的用户进行全面管理。管理员可以添加用户、修改用户信息、设定用户角色以及处理用户账号的停用或删除。这一功能确保了系统用户信息的准确性和安全性,也方便管理员根据实际需要调整用户权限。流程图如下所示。

图5-10用户管理流程图
系统用户模块如下图所示。

图5-11系统用户模块图
5.5.3系统管理模块
提供轮播图管理,管理员可以添加新的轮播图,删除不再需要的轮播图,以及查询和查看现有轮播图的详细信息,确保商城首页的视觉效果和营销信息的及时更新。模块如下图所示。

图5-12轮播图管理模块图
5.5.4热门角色管理模块
管理员可在该模块中对平台上所有热门角色信息进行增删查改,审核用户提交的角色设定,确保内容质量与合规性。还可查看角色详情页及其相关评论,对不良评论进行删除处理,保障良好的交流氛围。模块如下图所示。

图5-13热门角色管理模块图
5.5.5资源管理模块
资源管理模块涵盖故事资讯及其分类的管理功能,管理员可新增、删除、编辑资讯内容与分类标签,查看每篇资讯的浏览量与评论情况,并对评论内容进行审核与清理,维护平台内容生态。模块如下图所示。

图5-14故事资讯管理模块图
第六章 系统测试
6.1系统测试的目的
测试的主要目的是确保系统的功能和性能满足预期的需求,同时识别和修复潜在的缺陷。通过系统测试,可以验证各个功能模块的正确性和稳定性,确保系统在不同使用场景下的表现符合设计要求。测试目的包括确认系统功能的完整性、验证数据处理的准确性、评估系统的性能和安全性[10]。测试还可以提高用户满意度,保证用户在使用系统时获得流畅和可靠的体验。通过全面的测试,可以降低后期维护成本,减少系统上线后出现故障的风险,从而保障系统的长期稳定运行。
6.2测试方法
在本系统中,测试方法主要依赖于测试用例的设计与执行。测试用例是根据系统需求文档编写的,覆盖所有功能模块及其边界情况。每个测试用例包含输入数据、预期结果和实际结果的对比,以验证系统的功能是否按预期工作。
常见的测试用例包括功能测试用例、边界测试用例和异常测试用例。功能测试用例针对系统的各项功能进行验证;边界测试用例则侧重于输入数据的边界条件,验证系统在极端情况下是否能够稳定运行;异常测试用例则用于验证系统在处理错误输入或异常情况时的反应。本文选择功能测试用例进行系统测试。
在测试执行过程中,记录每个用例的执行结果,并根据实际结果与预期结果的对比,判断系统是否存在缺陷。通过系统化的测试用例执行,可以有效提高测试的覆盖率和效率,为系统的最终上线提供保障。
6.3测试内容
小说信息浏览功能测试用例表是用来验证用户能否正确浏览和筛选小说信息的测试用例。小说信息浏览功能测试用例表如表6-1所示。
表6-1 小说信息浏览功能测试用例
|
测试项 |
测试用例 |
预期结果 |
结论 |
|
小说信息浏览功能测试 |
1. 打开小说信息浏览页面。 |
页面正常加载,显示小说信息列表。 |
与预期结果一致。 |
|
小说信息浏览功能测试 |
2. 选择筛选条件。 |
筛选条件被成功选中。 |
与预期结果一致。 |
|
小说信息浏览功能测试 |
3. 点击搜索按钮。 |
系统根据筛选条件进行搜索。 |
与预期结果一致。 |
|
小说信息浏览功能测试 |
4. 查看筛选结果。 |
页面显示符合条件的小说信息列表。 |
与预期结果一致。 |
添加小说信息功能测试用例表是用来验证用户能否正确添加小说信息的测试用例。添加小说信息功能测试用例表如表6-2所示。
表6-2 添加小说信息功能测试用例
|
测试项 |
测试用例 |
预期结果 |
结论 |
|
添加小说信息功能测试 |
1. 打开添加小说信息页面。 |
页面正常加载,显示信息填写表单。 |
与预期结果一致。 |
|
添加小说信息功能测试 |
2. 填写基本信息。 |
信息成功输入并保存。 |
与预期结果一致。 |
|
添加小说信息功能测试 |
3. 上传小说照片。 |
照片成功上传并显示预览。 |
与预期结果一致。 |
|
添加小说信息功能测试 |
4. 点击提交按钮。 |
页面提示信息提交成功,并显示等待审核状态。 |
与预期结果一致。 |
评论管理功能测试用例表是用来验证用户能否正确发表和管理评论的测试用例。评论管理功能测试用例表如表6-3所示。
表6-3评论管理功能测试用例
|
测试项 |
测试用例 |
预期结果 |
结论 |
|
评论管理功能测试 |
1. 打开评论管理页面。 |
页面正常加载,显示评论列表及输入框。 |
与预期结果一致。 |
|
评论管理功能测试 |
2. 选择目标小说。 |
目标小说的评论列表成功加载。 |
与预期结果一致。 |
|
评论管理功能测试 |
3. 输入评论内容。 |
评论内容成功输入并显示在输入框中。 |
与预期结果一致。 |
|
评论管理功能测试 |
4. 点击提交按钮。 |
评论成功发布并显示在评论列表中。 |
与预期结果一致。 |
用户管理功能测试用例表是用来验证管理员能否正确管理用户信息的测试用例。用户管理功能测试用例表如表6-5所示。
表6-5 用户管理功能测试用例
|
测试项 |
测试用例 |
预期结果 |
结论 |
|
用户管理功能测试 |
1. 打开用户管理页面。 |
页面正常加载,显示用户列表及操作选项。 |
与预期结果一致。 |
|
用户管理功能测试 |
2. 选择目标用户。 |
目标用户信息成功加载到编辑界面。 |
与预期结果一致。 |
|
用户管理功能测试 |
3. 修改用户权限或状态。 |
用户权限或状态成功更新。 |
与预期结果一致。 |
|
用户管理功能测试 |
4. 点击保存按钮。 |
用户信息成功更新并显示在用户列表中。 |
与预期结果一致。 |
6.4测试结论
通过对小说信息浏览功能的测试,系统能够正常加载小说信息页面,用户可根据筛选条件成功搜索并查看符合条件的小说信息列表,所有操作均与预期结果一致。添加小说信息功能的测试结果表明,用户能够顺利填写小说基本信息并上传照片,提交后系统正确提示信息提交成功。评论管理功能的测试表明,用户能够选择目标小说并发表评论,评论成功显示在评论列表中。用户管理功能的测试验证了管理员能够选择目标用户并修改其权限或状态,保存后用户信息成功更新并显示在列表中。所有功能测试结果均与预期一致,系统功能运行正常。
本系统基于SpringBoot框架与MySQL数据库,结合Java语言实现了原创角色与世界观故事管理网站的核心功能。通过前后端分离的架构设计,完成了用户注册登录、首页内容展示、角色与小说信息发布、互动功能以及后台审核管理等多个模块的开发。使用SpringBoot简化了项目搭建流程,提高了系统的稳定性与可维护性;MySQL确保了数据存储的安全性和查询效率。
在开发过程中,掌握了Web应用的基本构建流程,深入理解了MVC架构的设计思想,并熟悉了RESTful API的规范编写方式。权限控制、数据校验、内容审核等逻辑的实现增强了对业务流程的理解,同时也提升了整体的软件开发能力。
该系统的实现为用户提供了一个集中管理原创内容的平台,促进了创作者之间的交流与资源共享。未来可在现有基础上扩展更多互动功能,提升内容推荐机制,进一步完善用户体验,使平台更具实用性与传播力。
- 尹应荆.JAVA编程语言在计算机软件开发中的应用[J].石河子科技,2023,(05):45-47.
- 刘江涛,王亮亮,吴庆茹,等.基于B/S模式的铁路勘测设计案例信息化管理系统设计与实现[J].铁路计算机应用,2021,30(03):32-35.
- 张丹丹,李弘.基于B/S架构的办公管理系统设计与开发[J].铁路通信信号工程技术,2024,21(09):44-48+106.
- 王志亮,纪松波.基于SpringBoot的Web前端与数据库的接口设计[J].工业控制计算机,2023,36(03):51-53.
- 熊永平.基于SpringBoot框架应用开发技术的分析与研究[J].电脑知识与技术,2021,15(36):76-77.
- 赵媛.基于Vue的Web系统前端性能优化分析[J].电脑编程技巧与维护,2024,(09):44-46.
- 秦冬.浅析Vue框架在前端开发中的应用[J].信息与电脑(理论版),2024,36(13):61-63.
- 李艳杰.MySQL数据库下存储过程的综合运用研究[J].现代信息科技,2023,7(11):80-82+88.
- 周晓玉,崔文超.基于Web技术的数据库应用系统设计[J].信息与电脑(理论版),2023,35(09):189-191.
- 李俊萌.计算机软件测试技术与开发应用策略分析[J].信息记录材料,2023,24(03):50-52.
- Java Sunrise Coffee: Better Beans, and Better Coffee [J]. M2 Presswire, 2025,
- Salunke V S ,Ouda A . A Performance Benchmark for the PostgreSQL and MySQL Databases [J]. Future Internet, 2024, 16 (10): 382-382.
- Shao W ,Liu K . Design and Implementation of Online Ordering System Based on springboot [J]. Journal of Big Data and Computing, 2024, 2 (3):
- 张维.“剧本杀”侵权认定及保护研究[J].法制博览,2025,(10):130-132.
- 王圣彧,房宝金.文旅融合背景下剧本游沉浸式体验的演化发展[J].当代美术家,2025,(02):81-91.
- 马雪.“剧本杀”游戏的情感沉浸机制研究[J].美与时代(下),2025,(03):50-53.
- 王思悠,朱广天.剧本杀游戏融入高中物理课堂的教学模式初探——以《牛顿庄园奇案》为例[J].湖南中学物理,2025,40(03):25-30.
- 李明,郭云峰.红色文化融入“剧本杀”的可行性与路径探索[J].老区建设,2025,(02):81-88.
- 邢昊然,朱曼婷,胡善良,等.用“人工智能+剧本杀”打开苏轼乌台诗案[J].三角洲,2025,(03):59-61.
- 杨晟.基于Spring Boot的在线小说管理系统设计[J].信息与电脑(理论版),2024,36(04):106-108.
原创角色与世界观故事管理网站设计与实现工作已结束,虽然过程中充满挑战,但内心充满自豪和满足。感谢大学四年间教导我的所有老师,他们的专业知识与人生智慧让我成长为能独立完成系统的学生。特别感谢指导老师,他耐心解答疑惑,引导我解决问题,提升自主解决能力。室友和同学们的宝贵建议和支持也让我取得长足进步。未来,我将继续努力追求卓越,不辜负所学所悟和老师期望。坚信坚定信念和不懈努力,未来定能取得更辉煌成就。期待更美好未来!
原创角色与世界观故事管理网站设计与实现不仅是技术挑战,挫折和困难是成长的垫脚石,让我更深入理解问题,精确找到解决方案。每次解决问题,都感到满足和自豪。
对于未来,我充满期待和信心。无论道路多崎岖,只要保持坚定信念,持续努力,定能取得更大成就。期待将知识和技能运用到实际中,为社会做出更大贡献。
最后,感谢所有帮助和支持我的人。你们的教诲、鼓励和支持让我有今天的成就。我会继续努力,不辜负期望,为实现更美好的未来而奋斗。
点赞+收藏+关注 → 私信领取本源代码、数据库
AtomGit 是由开放原子开源基金会联合 CSDN 等生态伙伴共同推出的新一代开源与人工智能协作平台。平台坚持“开放、中立、公益”的理念,把代码托管、模型共享、数据集托管、智能体开发体验和算力服务整合在一起,为开发者提供从开发、训练到部署的一站式体验。
更多推荐



所有评论(0)