开源示波器项目SCOPEFUN学习日志-模拟前端设计(1)
本文为学习笔记,本项目为一个完整的双通道250MSps采样率示波器的开源项目,包含信号调理、采集、DAC输出、I/O控制,FPGA等多项内容,是硬件爱好者进阶学习的范例,项目地址为:ScopeFun - 开源示波器 --- ScopeFun - Open Source Oscilloscope
模拟前端
模拟前端是连接真实世界信号与数字处理系统之间的关键桥梁,位于输入接口与数模转换器ADC之间,核心任务是对信号进行调理,放大,阻抗匹配,降噪滤波等一系列操作后,传入到ADC进行采样的环节。在本开源项目中,由信号隔离、信号放大以及偏置处理几个步骤构成。
第一部分(信号隔离)

信号隔离部分的原理图如上图所示,一共包含6个部分,本文将依次介绍这6各部分的功能。
1.钳位电路(过压保护)

这个钳位电路包含一个气体放电管。当输入电压小于阈值前,气体放电管处于高阻状态,电路正常工作,信号从输入流向2,当电压超过气体放电管的电离阈值时,气体放电管发生电离,对地导通,从而将浪涌泄放到地。
2.交流/直流耦合切换

示波器能够切换交流和直流耦合,交流耦合指只检测信号的交流部分,而直流耦合就是检测信号的全部信息包含直流分量。RE AQY282SX是一个光耦继电器,当继电器闭合时,信号通过下方回路直接流向后级,示波器工作在直流耦合模式。当继电器断开时,信号通过电容C1流向后级,起到通交隔直的作用,此时示波器工作在交流耦合模式。电阻R4是为状态切换时电容C1提供放电回路。
3.接地耦合

这是一个单刀双掷开关,当3-4连接时,信号被输入到后端,当2-3连接时,GND信号被连接到后端完成接地耦合。有朋友会问,接地耦合有什么作用?实际上,这是为示波器提供参考零点,用于示波器的基线校准,这一步在商用示波器中会自动完成。
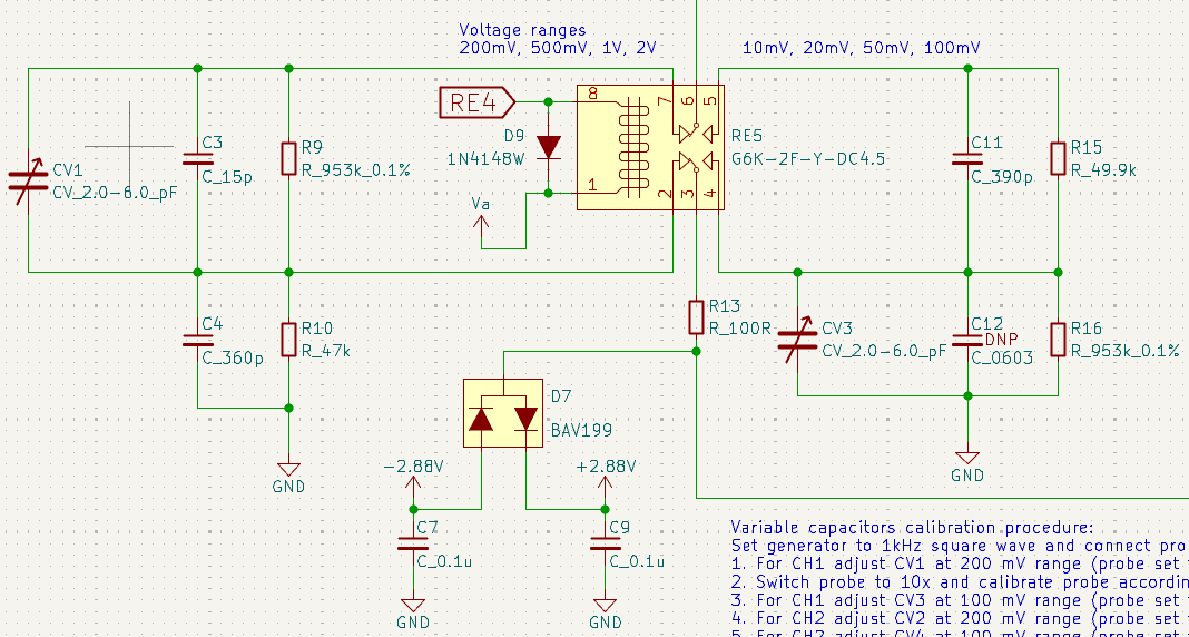
4.衰减器与量程切换网络

这里用于示波器的量程档位切换,使用了两组单刀双掷继电器。当使用左边网络时,Vout = Vin*R10/(R10+R9),信号变为原来的约1/20,用于大信号的测量,否则经过右边网络,信号幅值基本保持不变,用于小信号测量。
这个电路有个很有意思的点,就是电阻旁边并联了三个电容,这三个电容的作用是为了保证分压在所有频率都相同,以左边电路为例。当不并联三个电容时,直流情况下信号的分压即为电阻分压,当信号频率升高时,电阻的寄生电容开始发挥作用,此时电阻的分压值变成了:

当c9*R9=c10*R10时,我们可以发现,频率项从分压公式里被消除了,就等于R10/(R9+R10),因此完成对所有频率信号的同等分压。但是电阻本身的寄生电阻不会满足这个公式,所以我们加了一个大电容,用于掩盖原来小的寄生电容,并添加了一个可变电容器来补偿元器件的误差,从而实现频率补偿。
5.二次钳位电路
这里用了两个二极管做二次钳位,电阻R13是为了当电压过大时,二极管导通时限制电流大小。
6.电压跟随电路

这里使用了一个高速理想运放来实现电压跟随,这个运放是一个FET运放,具有极高的输入阻抗,用于从高阻抗的分压电路中读取全部电压,并转化成低阻输出,提高带载能力。
至此,模拟前端的第一部分就全部完成了,实现了钳位保护、交流/直流/接地耦合的转换,量程转换,二次钳位以及阻抗变换(提升带载能力)。
AtomGit 是由开放原子开源基金会联合 CSDN 等生态伙伴共同推出的新一代开源与人工智能协作平台。平台坚持“开放、中立、公益”的理念,把代码托管、模型共享、数据集托管、智能体开发体验和算力服务整合在一起,为开发者提供从开发、训练到部署的一站式体验。
更多推荐



所有评论(0)