探索多电池 SOC 均衡仿真模型:Stateflow 模块的奇妙应用
多电池soc均衡仿真模型 通过stateflow模块实现均衡控制

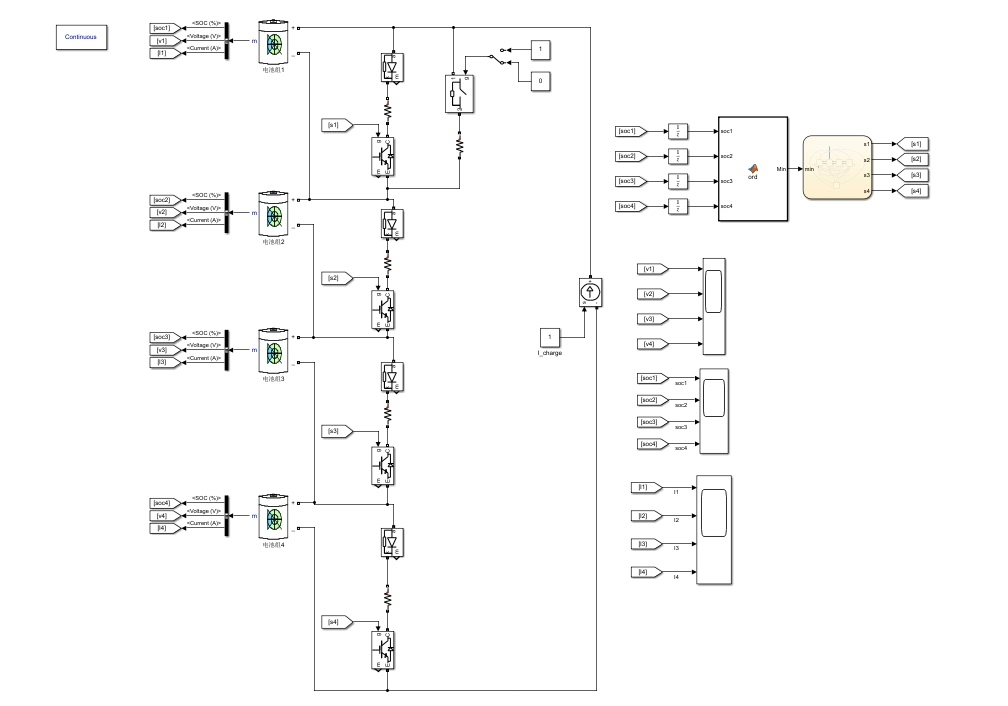
在电池管理系统(BMS)领域,多电池 SOC(State of Charge,荷电状态)均衡是一项关键技术。它确保了多个串联或并联电池组之间的电量平衡,有效提升电池组的整体性能和寿命。今天,咱们就来聊聊如何通过 Stateflow 模块实现这一重要的均衡控制,搭建多电池 SOC 均衡仿真模型。
多电池 SOC 均衡的重要性
想象一下,多个电池就像一群马拉松选手在同一起跑线出发。如果有的选手跑得快,有的选手跑得慢,很快整个队伍就会变得参差不齐。在电池组中也是如此,如果各个电池的 SOC 不一致,那么容量小或者放电快的电池会先达到极限,从而限制了整个电池组的可用容量和性能。通过 SOC 均衡,就像是给跑得慢的选手一些助力,让整个队伍能更整齐地前进,提高电池组的整体效率和使用寿命。
Stateflow 模块简介
Stateflow 是 MATLAB 中一个强大的工具,它允许我们以图形化的方式创建有限状态机(FSM)。有限状态机听起来很高大上,但简单来说,就是一个可以在不同状态之间切换,并且根据输入条件执行不同动作的系统。用 Stateflow 来实现多电池 SOC 均衡控制,就像是给电池管理系统搭建了一个聪明的“大脑”,它能根据电池的实时 SOC 状态做出明智的决策。
基于 Stateflow 模块的多电池 SOC 均衡仿真模型搭建
1. 定义状态
首先,我们在 Stateflow 中定义几个关键状态。例如:“初始状态”、“均衡状态”和“结束状态”。
% 在 MATLAB 脚本中初始化一些变量
numBatteries = 5; % 假设有5个电池
soc = zeros(1, numBatteries); % 初始化每个电池的SOC
soc(1) = 0.8; soc(2) = 0.75; soc(3) = 0.85; soc(4) = 0.7; soc(5) = 0.82; % 给每个电池赋初始SOC值
在 Stateflow 中,我们可以这样定义状态:
- 初始状态:在这个状态下,系统开始初始化各个电池的参数,获取电池当前的 SOC 值。就像马拉松比赛开始前,选手们在做准备活动,了解自己的状态。
- 均衡状态:当检测到电池之间的 SOC 差异超过一定阈值时,系统进入这个状态。在这个状态下,系统会执行具体的均衡算法,努力让各个电池的 SOC 趋于一致。
- 结束状态:当所有电池的 SOC 差异都在允许范围内,系统进入这个状态,表示均衡完成。
2. 状态转移条件
状态之间的转移需要明确的条件。比如,从“初始状态”转移到“均衡状态”,条件可能是电池 SOC 的最大差值大于某个预设的阈值。
maxSocDiff = max(soc) - min(soc);
threshold = 0.05; % 假设阈值为0.05
if maxSocDiff > threshold
% 触发状态转移到均衡状态
% 在 Stateflow 中可以通过条件语句设置状态转移
end
在 Stateflow 图形界面中,我们可以直观地设置这些转移条件。比如在从“初始状态”到“均衡状态”的箭头上,标注 maxSocDiff > threshold,这样当满足这个条件时,系统就会自动从初始状态切换到均衡状态。
3. 均衡算法实现
在“均衡状态”中,我们要实现具体的均衡算法。这里以简单的分流均衡算法为例。
% 分流均衡算法
while maxSocDiff > threshold
% 找到SOC最高和最低的电池索引
[~, maxIndex] = max(soc);
[~, minIndex] = min(soc);
% 对SOC最高的电池进行放电,对SOC最低的电池进行充电
soc(maxIndex) = soc(maxIndex) - 0.01;
soc(minIndex) = soc(minIndex) + 0.01;
maxSocDiff = max(soc) - min(soc);
end
上述代码中,我们不断找到 SOC 最高和最低的电池,然后对它们进行微小的电量调整,直到所有电池的 SOC 差异小于阈值。在 Stateflow 中,我们可以将这段算法逻辑封装在“均衡状态”的动作脚本中。每次进入这个状态,就执行这段算法,不断调整电池的 SOC,直到满足结束条件。
4. 仿真结果展示
通过 Stateflow 搭建好模型后,我们可以在 MATLAB 中运行仿真。仿真结束后,可以绘制每个电池 SOC 的变化曲线,直观地看到均衡过程。
figure;
hold on;
for i = 1:numBatteries
plot(timeline, socHistory(:, i), 'DisplayName', ['Battery ', num2str(i)]);
end
xlabel('Time');
ylabel('SOC');
legend;
hold off;
上述代码假设我们在仿真过程中记录了每个时刻每个电池的 SOC 值(存储在 socHistory 矩阵中)以及对应的时间(存储在 timeline 向量中)。通过绘制曲线,我们能清楚地看到各个电池的 SOC 如何逐渐趋于一致,验证我们搭建的多电池 SOC 均衡仿真模型是否有效。

多电池soc均衡仿真模型 通过stateflow模块实现均衡控制

通过 Stateflow 模块实现多电池 SOC 均衡仿真模型,不仅让复杂的控制逻辑变得可视化、易于理解和调试,还能高效地模拟和优化电池管理系统中的关键算法。希望这篇博文能给对电池管理技术感兴趣的小伙伴们一些启发,一起探索更多有趣的应用!
AtomGit 是由开放原子开源基金会联合 CSDN 等生态伙伴共同推出的新一代开源与人工智能协作平台。平台坚持“开放、中立、公益”的理念,把代码托管、模型共享、数据集托管、智能体开发体验和算力服务整合在一起,为开发者提供从开发、训练到部署的一站式体验。
更多推荐


所有评论(0)