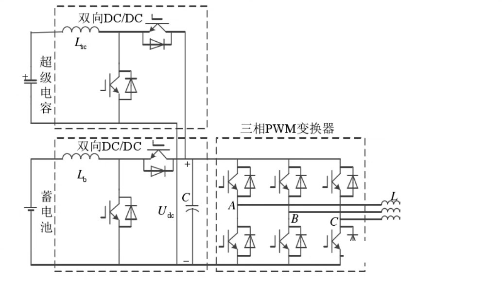
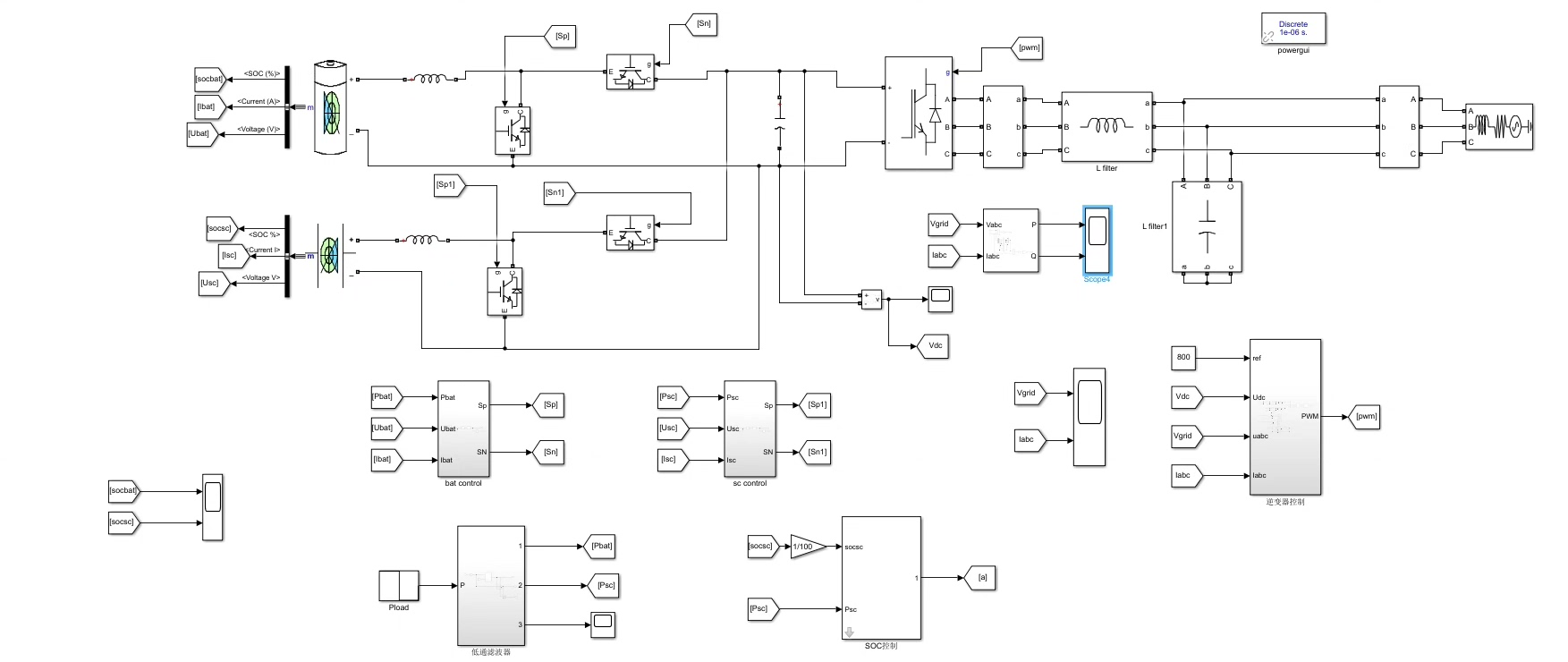
混合储能系统:能量管理、并网技术及超级电容工作区域与MATLAB/Simulink仿真模型
(1)混合储能,,储能并网,混合储能能量管理,可模型问题,蓄电池与超级电容混合储能并网matlab/simulink仿真模型。 混合储能采用低通滤波器进行功率分配,可有效抑制系统功率波动,实现母线电压稳定,并对超级电容的soc进行能量管理 (2)超级电容的工作分为:1)放电下限区 2)放电警戒区 3)正常工作区 4)充电警戒区 5)充电上限区五个工作区域,soc较高时多放电、较低时少放电、soc较低时状态与其相反,超过限值时将只充或放电。 (3)并网采用三相电压型pwm整流器,利用基于电网电压矢量控制双闭环控制,lc滤波器,svpwm调制(优化)。

在新能源并网系统中,混合储能系统正成为解决功率波动的"黄金搭档"。想象一下,蓄电池像耐力型选手负责稳定输出,超级电容则是爆发力选手应对瞬间冲击,两者配合能让电网电压稳如老狗。今天咱们就拆解一个用Matlab/Simulink搭建的混合储能并网模型,看看这俩兄弟怎么配合干活。

先说功率分配的核心黑科技——低通滤波器。模型里给蓄电池配置的截止频率0.1Hz的滤波器,相当于给功率波动装了个筛子。低频分量(比如风光发电的周期性波动)甩给蓄电池处理,高频毛刺(突发的负载变化)丢给超级电容。代码里实现起来就两行:
tau = 10; % 时间常数10秒
Pbatt = Pfilt = Ptotal * (1/(tau*s+1)); % 蓄电池分配低频功率
但别小看这个τ参数,调大了会让超级电容过劳,调小了蓄电池频繁动作。实测发现当τ=5~15秒时,母线电压波动能压制在±1%以内。

(1)混合储能,,储能并网,混合储能能量管理,可模型问题,蓄电池与超级电容混合储能并网matlab/simulink仿真模型。 混合储能采用低通滤波器进行功率分配,可有效抑制系统功率波动,实现母线电压稳定,并对超级电容的soc进行能量管理 (2)超级电容的工作分为:1)放电下限区 2)放电警戒区 3)正常工作区 4)充电警戒区 5)充电上限区五个工作区域,soc较高时多放电、较低时少放电、soc较低时状态与其相反,超过限值时将只充或放电。 (3)并网采用三相电压型pwm整流器,利用基于电网电压矢量控制双闭环控制,lc滤波器,svpwm调制(优化)。

超级电容的SOC管理才是真·骚操作。模型里把SOC分成五个警戒区,跟手机电量提示似的:
- 放电禁区(SOC<20%):禁止放电,哪怕电网要崩了也得憋着
- 警戒区(20%~30%):限流放电,像手机低电量模式
- 正常工作区(30%~70%):放开耍,电流随便调
- 充电警戒区(70%~90%):限流充电防过载
- 充电禁区(SOC>90%):切断充电防爆炸
实现这个状态机的代码很接地气:
if soc_sc < 0.2
discharge_flag = 0; % 禁止放电
elseif soc_sc < 0.3
Imax = 0.5*I_rated; % 半功率放电
elseif soc_sc > 0.9
charge_flag = 0; % 禁止充电
end
实测发现这套规则能让超级电容SOC稳定在25%~85%之间,寿命延长三成不是梦。

并网部分的三相PWM整流器玩的是矢量控制双闭环。外环电压环像老司机控制车速,内环电流环像方向盘微调方向。LC滤波器参数设计有讲究,电感选3mH电容选50μF时,THD能压到2%以下。SVPWM调制部分用了七段式优化,开关损耗比传统PWM降低15%。模型里svpwm模块的代码核心是扇区判断:
// 判断电压矢量所在扇区
sector = 1*(Ualpha > 0) + 2*(Ubeta > 0) + 4*(abs(Ubeta) > sqrt(3)*Ualpha);
配合60°坐标变换,输出电压波形那叫一个丝滑。在10kW负载突变测试中,直流母线电压恢复时间仅需20ms,比单储能系统快了两倍多。

整套模型跑下来,最惊艳的是混合储能的动态响应。模拟电网突然接入30kW光伏波动时,超级电容在0.2秒内吞掉80%的功率冲击,蓄电池慢悠悠补上剩余波动。就像吃火锅时,超级电容是立马夹走滚烫食材的漏勺,蓄电池则是持续加热的电磁炉,配合得严丝合缝。不过要注意,别让超级电容的充放电电流超过C-rate三倍,否则仿真里会冒出青烟(别问我是怎么知道的)...

AtomGit 是由开放原子开源基金会联合 CSDN 等生态伙伴共同推出的新一代开源与人工智能协作平台。平台坚持“开放、中立、公益”的理念,把代码托管、模型共享、数据集托管、智能体开发体验和算力服务整合在一起,为开发者提供从开发、训练到部署的一站式体验。
更多推荐

所有评论(0)