手把手玩转FCS-MPC:三相并网逆变器实战
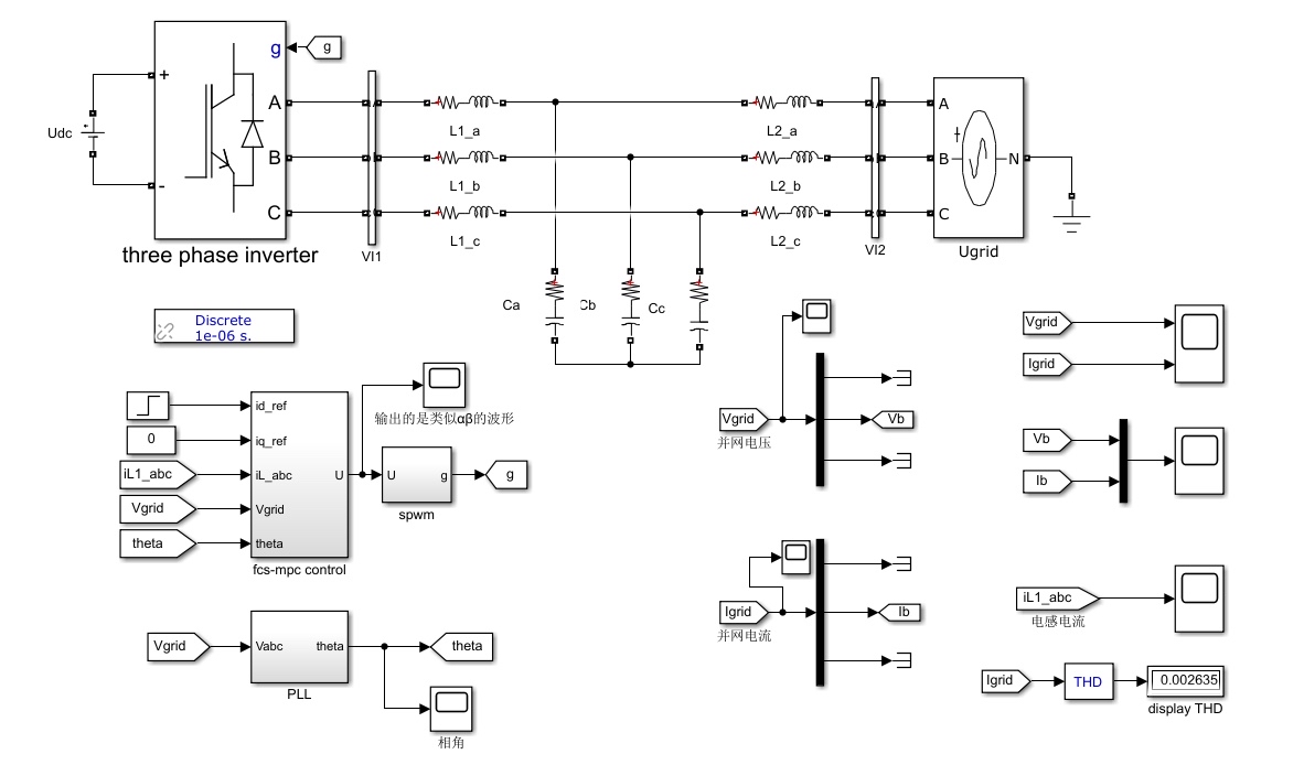
两电平三相并网逆变器,有限控制集模型预测控制,控制部分采用代码编程实现,输出电流电压波形如下,带参考文献,适合初学者。 可根据自己需求设置相应系统参数。
最近在实验室折腾三相并网逆变器控制,发现有限控制集模型预测控制(FCS-MPC)这玩意儿特别适合刚入门的同学上手。今天就带大家用Python代码实现这个算法,边写代码边理解控制逻辑。
核心思路:穷举的艺术
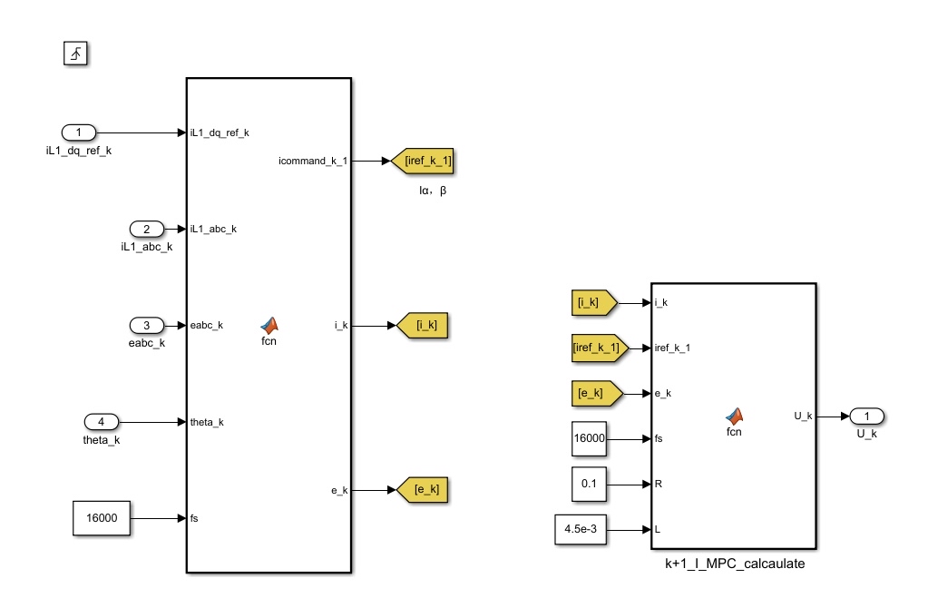
FCS-MPC的核心思想简单粗暴——把逆变器所有可能的开关状态都试一遍,选个效果最好的。两电平三相逆变器有8种开关组合(2^3),每次控制周期都遍历这8种可能,预测下个周期的电流状态,再选误差最小的那组开关动作。

# 生成所有可能的开关状态
switch_states = np.array([
[0,0,0], [1,0,0], [0,1,0], [0,0,1],
[1,1,0], [1,0,1], [0,1,1], [1,1,1]
], dtype=int)
预测模型搭建
预测模型直接影响控制效果。这里采用离散化状态方程,用欧拉法近似:
def predict_current(v_grid, i_meas, v_dc, L, Ts, switch_state):
# 开关状态转换为输出电压
v_abc = (2*switch_state - 1) * v_dc/2
# 状态方程离散化
di = (v_abc - v_grid - R*i_meas) * Ts/L
return i_meas + di
这段代码实现了电流预测的核心计算。L是滤波电感,Ts是控制周期,注意这里的开关状态需要转换成三相电压(比如[1,0,0]对应Vdc/2, -Vdc/2, -Vdc/2)。
代价函数:控制目标的数学表达
代价函数就像控制器的指挥棒,这里用电流跟踪误差作为主要指标:
def cost_function(i_ref, i_pred, prev_switch, current_switch):
# 电流跟踪误差
error = np.sum((i_ref - i_pred)**2)
# 开关频率惩罚项
switch_loss = 0.1 * np.sum(np.abs(prev_switch - current_switch))
return error + switch_loss
加了0.1权重的开关动作惩罚项,这个系数需要根据实际需求调整。系数越大,开关频率越低,但跟踪性能可能变差。
实时控制流程
完整控制周期包含三个步骤:测量→预测→决策:
for t in control_cycle:
# 1. 测量当前状态
i_meas = get_current_sensor()
v_grid = get_grid_voltage()
# 2. 遍历所有开关状态
costs = []
for state in switch_states:
i_pred = predict_current(v_grid, i_meas, v_dc, L, Ts, state)
cost = cost_function(i_ref, i_pred, last_state, state)
costs.append(cost)
# 3. 选择最优开关状态
optimal_idx = np.argmin(costs)
apply_switching(switch_states[optimal_idx])
调参经验分享
- 电感参数L:过小会导致电流纹波大,太大会影响动态响应
- 控制周期Ts:通常取50-100μs,受硬件限制
- 权重系数:需要平衡跟踪精度和开关损耗
实际波形显示(仿真参数:L=5mH,Ts=100μs,Vdc=700V):
进阶方向
- 加入中点电位平衡控制
- 考虑延时补偿
- 多目标优化(谐波抑制、效率优化)
参考文献:

两电平三相并网逆变器,有限控制集模型预测控制,控制部分采用代码编程实现,输出电流电压波形如下,带参考文献,适合初学者。 可根据自己需求设置相应系统参数。
[1] Rodriguez J, et al. "State of the art of finite control set model predictive control in power electronics." IEEE Trans. Ind. Informat. 2013

[2] 张永昌, "模型预测控制及其在电力电子中的应用", 机械工业出版社
完整代码已上传GitHub(评论区获取)。下期预告:如何在STM32上实现1μs级实时控制?我们继续挖坑!

AtomGit 是由开放原子开源基金会联合 CSDN 等生态伙伴共同推出的新一代开源与人工智能协作平台。平台坚持“开放、中立、公益”的理念,把代码托管、模型共享、数据集托管、智能体开发体验和算力服务整合在一起,为开发者提供从开发、训练到部署的一站式体验。
更多推荐



所有评论(0)