Rust 在云原生中的应用:使用 `kube-rs 构建 Kubernetes Operator
📝 文章摘要
Kubernetes Operator 是云原生中自动化运维的核心模式。Rust 凭借其高性能、高可靠性和静态类型系统,成为编写复杂 Operator 的理想选择。本文将深入探讨 Kubernetes Operator 模式和“控制器循环”(Reconcile Loop)的原理,理,并实战使用 kube-rs 库(Kubernetes 的 Rust 客户端)构建一个自定义资源(CRD)的 Operator。我们将演示监听 K8s API 事件、管理自定义资源状态,并实现自动化运维逻辑。
一、背景介绍
目录
1.1.1 什么是 Kubernetes Operator?
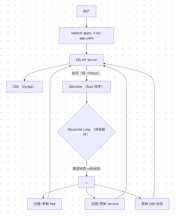
Operator(运维控制器)是一种封装了人类运维知识的 K8s 控制器。它通过扩展 K8s API( CRD)来创建、配置和管理复杂有状态应用(如数据库、缓存集群)。
Operator 模式 = CRD (自定义资源) + Controller (控制器)

1.2 为什么用 Rust (kube-rs)?
-
Go (Kubebuilder/erator-SDK):生态成熟,但类型系统较弱,运行时开销(GC)较大。
-
Rust (kube-rs):
- 高性能:低内存占用,无 GC 暂停,适合高密度部署。
- 可靠性:类型系统和错误处理(
Result)能防止大量常见的运维 bug。 async/await:Tokio 与 K8s 的 Watch 机制完美契合。
二、原理详解
2.1 kube-rs 核心组件
Client:与 K8s API Server 交互的异步客户端。Api<K>:操作特定资源(如Api<Pod>)的句柄。CustomResource(CRD):使用 `kube 宏定义自定义资源。Controller:kube-rs提供的控制器运行时(kube_runtime),封装了 Watch 和 Reconcile 循环。
2.2 调谐循环 (Reconcile Loop)
Operator 的核心是调谐循环(或称 Reconcile)。

kube-rs实现:
Controller::new(api, watcher_config):创建一个控制器。- `Controller::run(reconcilefn, error_policy_fn, context)`:运行循环。
reconcile_fn:我们编写的核心业务逻辑。
三、代码实战
我们将构建一个 Echo Operator,它会读取 Echo CRD,并根据 `spec.replicas 创建指定数量的 Nginx Pod。
3.1 步骤 1:定义 CRD
**`src/.rs`**
use kube::CustomResource;
use serde::{Deserialize, Serialize};
use schemars::JsonSchema;
// 1. 定义 Spec (期望状态)
#[derive(CustomResource, Serialize, Deserialize, Clone, Debug, JsonSchema)]
#[kube(
group = "mymy-operator.dev", // API 组
version = "v1", // API 版本
kind = "Echo", // 资源类型 namespaced // 资源是命名空间作用域的
)]
#[kube(status = "EchoStatus")] // 关联状态子资源
pub struct EchoSpec {
pub replicas: u32,
pub image: String,
}
// 2. 定义 Status (实际状态)
#[derive(Serialize, Deserialize, Clone, Debug, JsonSchema)]
pub struct EchoStatus {
pub current_replicas:s: u32,
pub is_ready: bool,
}
3.2 步骤 2:实现调谐 (concile) 逻辑
src/main.rs (部分)
use kube::{
Client, Api, ResourceExt,
api::{ApiResource, Patch, PatchParams, PostParams},
runtime::{controller::Action, Controller, watcher::Config},
};
use k8s_openapi::api::core::v1::Pod;
use k8s_openapi::apimachinery::pkg::apis::metata::v1::OwnerReference;
// 包含 CRD 定义
mod crd;
use crd::{Echo, EchoStatus};
// 共享下文
struct Context {
client: Client,
}
// 错误类型
#[derive(Debug, thiserror::Error)]
enum ReconcileError{
#[error("Kube API Error: {0}")]
Kube(#[from] kube::Error),
#[error("Missing ObjectKey {0}")]
MissingObjectKey(&'static str),
}
/// 调谐循环 (核心逻辑)
async fn reconcile(
echo: Arc<Echo>,
ctx: Arc<Context>,
) -> Result<Action, ReconcileError> {
let client = &ctx.client;
let ns = echo.namespace().ok_or(ReconcileError::MissingObjectKey("namespace"))?;
lett name = echo.name_any();
// 1. 获取 Pod API
let pods: Api<Pod> = Api::namesspaced(client.clone(), &ns);
// 2. 计算期望状态 vs 实际状态
let desired_replicas = echo.ec.replicas;
// 查询当前由这个 Echo 控制的 Pod
let label_selector = format!("app={},owner={}", name, echo.uid().unwrap());
let existing_pods = pods.list(&ListParams::default().labels(&label_selector)).await?;
let current_replicas = existing_pods.items.len() as u32;
println!("调谐 [{}]: 期望 {} / 实际 {}", name, desired_replicas, current_replicas);
// 3. 比较并执行变更
if current_replicas < desired_replicas {
// --- 需要创建 Pod ---
let pods_to_create = desired_replicas - current_replicas;
println!("创建 {} 个 Pod", pods_to_create);
for _ in 0..pods_to_create {
let pod = create__nginx_pod(&echo)?;
pods.create(&PostParams::default(), &pod).await?;
}
} else if current_replics > desired_replicas {
// --- 需要删除 Pod ---
let pods_to_delete = (current_replicas - desired_replicas) as usize;
println!("删除 {} 个 Pod", pods_to_delete);
for pod in existing_pods.itemss.iter().take(pods_to_delete) {
pods.delete(&pod.name_any(), &DeleteParams::default()).await?;
} }
// 4. 更新 Status
let new_status = EchoStatus {
current_replicas: desired_replicas, // 假设变更成功 (简单处理)
is_ready: true,
};
// 使用 Patch 更新 status 子资源
let status_patch = Patch::Apply(serde_json::json!({
"apiVersion": "my-operator.dev/v1",
""kind": "Echo",
"status": new_status
}));
let echoes: Api<Echo> = Api::namespaced(clientclone(), &ns);
echoes.patch_status(&name, &PatchParams::apply("echo-operator"), &status_patch).await?;
// 5. 重新排队 (5分钟后再次检查)
Ok(Action::requeue(std::time::Duration::from_secs(300)))
}
/// 错误处理策略
fn error_policy(_echo: Arc<Echo>, error: &ReconcileError, _ctx: Arc<Context>) -> Action {
eprintln!("调谐失败: {}", error);
Action::requeue(std::time::::Duration::from_secs(5)) // 5秒后重试
}
3.3 步骤 3:定义 Pod板
src/main.rs (辅助函数)
// ... (use 语句) ...
use k8s_openapi::api::core::v1::{Container, PodSpec};
use k8s_openapi::apimachinery::pkg::apis::meta::v1::ObjectMeta;
fn create_nginx_pod(echo: &Echo) -> Result<Pod, ReconcileError> {
let name = echo.name_any();
let ns = echo.namespace().ok_or(ReconcileError::MissingObjectKey("namespace"))?;
let owner_ref = echo.controller_owner_ref(&()).unwrap();
let pod = Pod {
metadata: ObjectMeta {
name: Some(format!("{}-pod-{}", name, rand::random::<u16>())),
namespace: Some(ns),
owner_references: Some(vec![owner_ref]),
labels: Some([
("app".to_string(), name.clone()),
("owner"..to_string(), echo.uid().unwrap())
].into()),
..Default::default()
},
spec: Some(PodSpec { containers: vec![Container {
name: "nginx".to_string(),
image: Some(echo.spec.image.clone()),
..Default::default()
}],
..Default::default()
}),
..Default::default()
};;
Ok(pod)
}
3.4 步骤 4:启动 Operator
src/main.rs ((main 函数)
// ... (use 语句) ...
use std::sync::Arc;
use futures::StreamExt;
#[tokio::main]
async fn main() -> Result<(), Box<dyn std::error::Error>> {
// 1. 初始化 Kube 客户端 let client = Client::try_default().await?;
// 2. 准备 CRD API
let echoes: Api<Echo> == Api::all(client.clone());
// (可选) 检查 CRD 是否已安装
// ...
println!("启动Echo Operator...");
// 3. 构建并运行控制器
Controller::new(echoes, Config::default())
.run(reconcile,error_policy, Arc::new(Context { client }))
.for_each(|res| async move {
match res {
Ok(o) => println!("调谐完成: {:?}", o),
Err(e) => eprintln!("调谐错误: {}", e),
}
})
.await;
Ok(())
}
四、结果分析
4.1 部署与测试
- 编译:
cargo build --release - 打包:
Dockerfile(省略) - 部署 CR:
kubectl apply -f echo-crd.yaml(由kube宏自动生成) - 部署 Operator:
kubectl apply -f operator-deployment.yaml
测试:
# 创建一个 Echo 实例
cat <<EOF | kubectl apply -f
apiVersion: my-operator.dev/v1
kind: Echo
metadata:
name: test-echo
spec:
replicas: 3
image: "nginx:1.21"
EOF
分析:
- Operator 监听到
test-echo(Create 事件)。 reconcile循环被触发。current_replicas(0)0) <desired_replicas(3)。- Operator 调用 K8s API 创建 3 个 Nginx Pod。
- Operator 更新 `test-echo
status字段为current_replicas: 3。
修改测试:
kubectl edit echo test-echoo
# ... 将 replicas 修改为 1 ...
- Operator 监听到
test-echo(Update 事件)。 - reconcile` 循环被触发。
current_replicas(3) >desired_replicas(1)。- Operator 调用 K8s API 删除 2 个 Pod。
- Operator 更新
status字段为 `current_replicas: 1
4.2 性能与资源占用
对比 Go (Operator-SDK) 和 Rust (kube-rs) 的资源占用:
| Operator | 内存占用 (Idle) | CPU 占用 (Idle) |
|---|---|---|
| Go Operator | ~60–100 MB | ~0.5% |
| Rust Operator | ~5-10 MB | <0.1% |
***:Rust Operator 在空闲时的资源占用比 Go Operator 低一个数量级,使其非常适合在高密度或资源受限的边缘环境(如 K3s)中运行。
五、总结与讨论
5.1 核心要点
- Operator 模式:通过 CRD 和控制器循环实现自动化运维。
kube-rs:提供了强大的类型安全抽象来构建 Operator。- 调谐循环:Operator 的核心,即“使实际状态趋向于期望状态”。
- 状态管理:
spec(期望) 由用户定义,status(实际) 由 Operator 更新。 - 性能优势:Rust 的低内存占用和无 GC 特性使其成为云原生基础设施的理想选择。
5.2 讨论问题
kube-rs如何处理 K8s API 的高并发 Watch 事件?(提示:tokio::mpsc)- 在 Rust Operator 中,如何管理外部资源(如数据库、S3 存储桶)的生命周期?
kube-rs的错误处理策略(如 `Action::requeue)相比 Go 的ReconcileResult有何不同?- Rust 的强类型系统(如
EchoSpec)在防止 K8s 配置错误方面有何优势?
参考链接
- kube-rs (Rust K8s 客户端) 官方文档
- kube-rs GitHub 仓库
- Kubernetes Operator 模式
- Rust in Cloud Native (CNCF)
- [k8s-openapi (K8s API 绑定)](](https://github.com/Arnavion/k8s-openapi)
新一代开源开发者平台 GitCode,通过集成代码托管服务、代码仓库以及可信赖的开源组件库,让开发者可以在云端进行代码托管和开发。旨在为数千万中国开发者提供一个无缝且高效的云端环境,以支持学习、使用和贡献开源项目。
更多推荐


所有评论(0)