Actix-web 请求处理流程:深入理解 Rust 高性能 Web 框架的核心机制
Actix-web 请求处理流程:深入理解 Rust 高性能 Web 框架的核心机制
引言
Actix-web 是 Rust 生态中最成熟、性能最优的 Web 框架之一。其底层基于 Actor 模型 与异步运行时(Tokio),实现了高效的请求分发与并发处理能力。很多开发者知道它“快”,但真正理解其“快”的原因,必须深入了解 Actix-web 的请求处理流程。从底层架构、异步模型到实际调优策略,本文将系统剖析 Actix-web 的请求生命周期,并结合实践经验探讨如何构建高性能的 Rust Web 服务。
一、架构概览:Actor 模型与异步运行时
Actix-web 的核心思想来源于 Actor 模型。在该模型中,每个组件都是独立的 Actor,拥有自己的状态与消息队列,通过消息传递进行通信。这种设计天然具备并发安全性,不需要共享内存或复杂的锁机制。
在执行层面,Actix-web 基于 Tokio 运行时来调度异步任务。当 HTTP 请求到达时,Tokio 会将连接事件交给 Actix 的 Server 实例,由内部的 Worker 线程池 处理。每个 Worker 是一个独立的异步执行器(Executor),在单线程事件循环中管理连接、解析请求并调用业务逻辑。这种架构避免了线程切换开销,使得 Actix-web 能在高并发场景中保持极低的延迟。
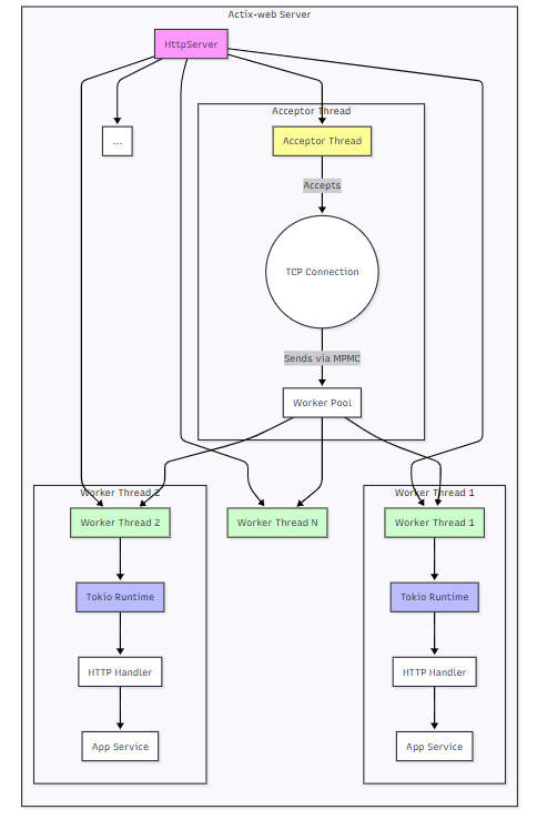
二、请求处理流程详解
Actix-web 的请求处理可分为以下几个阶段:
1. 连接接收与调度
当服务器启动时,HttpServer::new 会创建一个监听套接字。主线程(Acceptor)负责监听新连接,并将其分发给内部的 Worker 线程池。
每个 Worker 内部运行一个事件循环(基于 Tokio reactor),负责处理连接中的读写事件。
这种“Acceptor + Worker”架构非常类似于 Nginx 的多进程模型,但由于 Rust 的异步特性,Worker 内部可以同时管理成千上万个连接,而不依赖线程扩展。
2. 请求解析与路由匹配
连接建立后,Actix 使用高性能的 httparse 库解析 HTTP 请求行与头部。解析完成后,会构造一个 HttpRequest 对象,交由路由系统匹配。
Actix 的路由系统采用基于 前缀树(Trie) 的匹配机制:
-
静态路径在编译期就能确定;
-
动态参数路径会被解析并缓存,减少重复匹配开销;
-
路由层支持中间件(Middleware)链式调用,实现请求前后拦截。
这种机制使得 Actix-web 在复杂路由场景中仍保持毫秒级响应时间。
3. 中间件与 Handler 执行
匹配到对应路由后,请求进入中间件链。中间件以“洋葱模型”工作:
-
请求从外层进入时,依次执行“前置逻辑”(如鉴权、日志);
-
响应返回时,沿反方向执行“后置逻辑”(如压缩、签名)。
中间件的执行由 Service trait 抽象控制,每个中间件都是一个实现了 Service<Request> 的结构体。
当请求最终到达业务逻辑 Handler 时,Handler 通常是一个异步函数,返回实现了 Responder trait 的类型(如 JSON、HTML、文件等)。
4. 响应生成与传输
Handler 返回响应后,Actix 会将响应序列化为 HttpResponse 对象,进行头部组装与内容编码(如 gzip)。
最终,Tokio 的 IO 驱动负责将响应数据写回客户端连接。
由于 Actix 使用零拷贝(zero-copy)写入机制和基于 Bytes 的内存复用策略,数据传输效率极高。
三、实践与性能优化
1. 异步 IO 与线程池配置
Actix 默认启用的 Tokio 运行时线程数为 CPU 核心数。如果业务中存在阻塞操作(如文件读取或数据库访问),应使用 web::block 将任务移交至专用阻塞线程池,防止阻塞异步事件循环。
2. 中间件优化
中间件链层数过多会增加请求延迟。对于性能敏感场景,可合并日志与鉴权逻辑,减少异步调用深度。
3. 路由设计优化
避免在主路由中大量动态参数匹配,可通过分模块注册路由(App::service())减少匹配深度,提高路由查找速度。
4. 使用 actix-rt 自定义运行时参数
在高并发场景下,可以通过 actix_rt::System::builder() 手动配置 worker 数量与调度策略,从而精确控制资源分配。
四、总结
Actix-web 的高性能并非来自“魔法”,而是 Rust 类型系统 + Actor 模型 + Tokio 异步调度的自然结果。它的请求处理流程体现了 Rust 的三大特性:
-
安全性:借助所有权系统与线程安全抽象,避免数据竞争;
-
高效性:零拷贝 IO 与细粒度内存管理让性能接近底层 C 实现;
-
可组合性:通过
Servicetrait 架构,实现灵活的中间件与扩展体系。
新一代开源开发者平台 GitCode,通过集成代码托管服务、代码仓库以及可信赖的开源组件库,让开发者可以在云端进行代码托管和开发。旨在为数千万中国开发者提供一个无缝且高效的云端环境,以支持学习、使用和贡献开源项目。
更多推荐



所有评论(0)