AD学习之旅(7)— 原理图布局布线
·
AD学习之旅(7)— 原理图布局布线
一、前言
我们将元器件放置完成后,我们就可以开始进行原理图的布局布线了。
本文参考:
二、修改原理图页面大小
点击右下角的【Panels】选中【Properties】
然后往下拉,找到【Formatting and Size】,我们可以选择原理图的纸张大小
三、框选原理图区域
点击【放置】->【绘图工具】->【线】,可以将原理图的页面进行区域框选,
使用【shift + 空格】和【空格】可以切换,135度角、直角或任意角的走线,
这个走线是不带有电气属性的,然后可以点击【放置】->【文本字符串】给每个区域做上标注
四、布线
现在我们就可以来将元器件通过导线来连接了,点击【放置】->【线】,或者按快捷键【Ctrl + W】来绘制导线,注意,这个导线就是具有电气属性的了
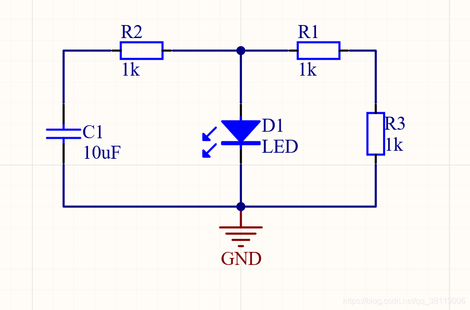
如同所示,将元器件连接起来
五、放置网络标签
点击 【放置】->【网络标签】即可放置网络标签
我们将网络标签放置在一个导线上,就相当于给这条导线命名了,具有相同命名的导线即使不显式连接,实际上其在电气上是连接在一起的,如图所示
六、原理图位号更新
点击【工具】->【标注】->【原理图标注】
我们点击【Reset All】可以将所有的位号清空,
然后点击【更新更改列表】就会按照左边的规则进行位号的更新,然后点击【接收更改创建】来保存位号的更改
变更后的标注如图所示
七、附录
AtomGit 是由开放原子开源基金会联合 CSDN 等生态伙伴共同推出的新一代开源与人工智能协作平台。平台坚持“开放、中立、公益”的理念,把代码托管、模型共享、数据集托管、智能体开发体验和算力服务整合在一起,为开发者提供从开发、训练到部署的一站式体验。
更多推荐


所有评论(0)