数电五:计数器
相关概念;

同步计数器和异步计数器的区别
区别:
1、同步计数器的外部时钟端都连在一起,而异步计数器没有。
2、同步计数器在外部信号到来时触发器同时翻转,而异步计数器的触发器为串行连接。工作频率较低
3、异步计数器输出状态的建立,要比CP慢一个传输时间,容易存在竞争冒险
异步计数器
同步计数器
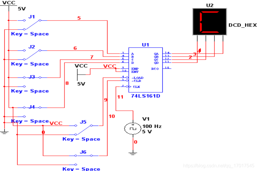
同步二进制计数器——74LS161集成计数器
(1)各引脚功能符号的意义:


(2)74LS161功能表
D0~D3:并行数据预置输入端
Q0~Q3:数据输出端
ET、EP:计数控制端
CP:时钟脉冲输入端(↑)
C:进位端(进位输出高电平)
RD非:置数控制端(低电平有效)
LD非:异步清除控制端(低电平有效)
分析:
1、当RD非为0时,输出全0
2、当RD非为1,LD非为0时,输入和输出相同
3、RD非 =LD非=ET=EP=1时,为计数功能
74LS161电路测试
十进制计数器
同步十进制计数器——74LS192集成计数器
▲ 逻辑符号

▲ 74LS192功能表

各引脚功能符号的意义:
D0~D3:并行数据输入端 Q0~Q3:数据输出端
CU:加法计数脉冲输入端 CD:减法计数脉冲输入端
RD :异步置 0 端(高电平有效)
LD非:置数控制端(低电平有效)
C非:加法计数时,进位输出端(低电平有效)
B非:减法计数时,借位输出端(低电平有效)
应用电路设计

▲ 利用74LS192实现100进制计数器
将多个74LS192级联可以构成高位计数器。
例如:用两个74LS192可以组成100进制计数器。


应用电路设计

任意进制计数器的方法
通常有三种:
(1)直接选用已有的计数器。
例如,欲构成十进制计数器,可直接选用十进制异步计数器74LS192。
(2)用两个计数器串接
可以构成模为两者之积的计数器。例如,用模6和模10计数器串接起来,可以构成模60计数器。
(3)利用反馈法改变原有计数长度
这种方法是,当计数器计数到某一数值时,由电路产生的置位脉冲或复位脉冲,加到计数器预置数控制端或各个触发器清零端,使计数器恢复到起始状态,从而达到改变计数器模的目的。
74LS160 集成计数器(十进制同步计数器)
▲ 逻辑符号

74LS160的功能表

D0~D3:并行数据输入端
Q0~Q3:数据输出端
EP、ET:计数控制端
C:进位输出端
CP:时钟输入端
RD非:异步清除输入端
LD:同步并行置入控制端
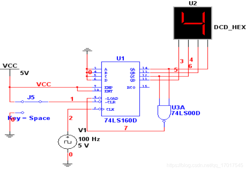
74LS160 反馈法构成6进制计数器进行举例
例1:反馈置0法
例2:直接清0法

当计数器计到6 时(状态6出现时间极短),Q2和Q1均为1,使 为0,计数器立即被强迫回到0状态,开始新的循环。
应用电路设计
AtomGit 是由开放原子开源基金会联合 CSDN 等生态伙伴共同推出的新一代开源与人工智能协作平台。平台坚持“开放、中立、公益”的理念,把代码托管、模型共享、数据集托管、智能体开发体验和算力服务整合在一起,为开发者提供从开发、训练到部署的一站式体验。
更多推荐


所有评论(0)