基于Multisim的简易数字钟
1.项目内容及知识应用
1.1 项目及进程安排
表1.1 项目进程安排
| 项目、工作安排 | 完成情况 |
|---|---|
| 分配时间和具体任务 | 完成 |
| 画出数字钟的原理图 | 完成 |
| 大致了解完成设计功能所选用的器件,及相应各器件的引脚排列图和功能表 | 完成 |
| 画出综合逻辑电路图 | 完成 |
| 用Multisim仿真软件完成各个模块,并仿真测试各模块的功能 | 完成 |
| 完成总调试 | 完成 |
| 总结在本次考核项目中的体会和收获 | 完成 |
1.2 知识应用以及经验总结
知识点:
1、用555定时器构成的多级振荡器的电路组成和工作原理
2、同步加法计数器的时序逻辑电路
3、桥式直流稳压电路的变压、整流、滤波、稳压
4、74LS系列电路的名称、引脚、功能
5、计数芯片和与非门构成分频计数模块
6、LED数码管的管脚使用
7、Multisim14.0仿真软件的基本元器件库、元器件的放置、参数、连接、功能、调试和仿真
重点:
1、分频计数模块功能的实现,秒计数器满60向分计数器进位,分计数器满60向小时进位,小时计数器24进制计数;
2、由振荡器输出稳定的高频脉冲信号作为时间基准,经分频器输出标准的秒脉冲;
3、桥式直流稳压整流电路加上电容滤波后如何使输出的波形更平滑、稳压。
难点:
1、分频计数模块功能的实现,秒计数器满60向分计数器进位,分计数器满60向小时进位,小时计数器24进制计数;
2、由振荡器输出稳定的高频脉冲信号作为时间基准,经分频器输出标准的秒脉冲;
3、桥式直流稳压整流电路加上电容滤波后如何使输出的波形更平滑、稳压;
4、Multisim14.0元器件库中74LS系列电路的名称、引脚、功能。
2.设计报告
2.1 项目需求分析
项目要求设计一个数字钟,基本功能包括电源模块、时钟模块、分频计数器模块、显示模块等部分,并以个人为单位完成项目的分析、设计、实现和文档等内容。数字钟的设计需要用Multisim14.0软件实现,核心电路部分是电源模块、时钟模块、分频计数模块和显示模块。最后,要求设计的电路要能够准确而直观地将时间的“时”“分”“秒”以数字方式显示出来。
2.2主要技术指标
此次数字钟的设计,由+5V的桥式直流稳压电路、555振荡发生器、分频器、两个60进制分秒计数器、一个24进制小时计数器以及6个数字显示器组成。电路工作时由555振荡器产生频率2HZ的脉冲,经由74LS74N分频器得到频率为1HZ的脉冲。脉冲输入计数电路(以同步加法计数器74LS160N和74LS161N为基础的时序逻辑电路),然后将相应数字显示到数码管上,实现了数字钟的基本功能。
2.3功能与总体设计
该电路的主要功能:
+5V的桥式直流稳压电路:提供一个+5V的直流稳定电源;
555振荡器:提供一个频率为2Hz的稳定脉冲;
分频器:将振荡器输出的2Hz 的脉冲转变为1Hz的单位脉冲,以便下一步的秒计时器进行计时工作;
秒计数器和分计数器:60进制计数电路计数;
时计数器:24进制计数电路计数;
LED七段数码管:显示时、分、秒。
该电路的总体设计:
直流稳压电源、555振荡器、分频器、秒计数器、分计数器、时计数器、LED七段显示数码管。
总体设计图如下:
图2.1 数字钟总体设计图
2.4各模块设计
电源模块:
直流稳压电源设计的思路是让输入电压先通过电压变压器,再通过整流网络,然后经过滤波网络最后经过稳压网络。采用桥式整流电路实现整流的目的,以大电容作为滤波电路,然后接负载。
图2.2 数字钟-电源模块
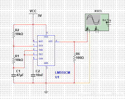
时钟模块:
时钟模块由555计时器组成的振荡电路。考虑到数字钟对精度要求较高,故在电路中由555振荡电路直接产生频率为1Hz的脉冲信号。555振荡器的参数确定:T=0.7(R1+R2)C=500ms,f=1/t=2HZ,所以参数可以确定为:C1=47uF,C2=10nF,R1=10KΩ,R2=10KΩ。
图2.3 数字钟-时钟模块
分频计数器模块:
设计的60和24进制加法计数器都大于一个74LS161N或74LS160N的计数范围,所以需要级联。当且仅当秒的个位计数到10的瞬间,即输出为1010时,向本位发送一个清零信号,并同时向十位发送一个进位脉冲。但由于74LS161N和74LS160N的清零方式为异步清零,这种清零方式会导致清零的不可靠。所以必须要把脉冲调整到一个较低的周期,才会产生有效地清零和进位信号。74LS161N和74LS160N的预置是同步的,利用预置端的ABCD四个端口来实现清零。把A-D接地后,当置入控制器LOAD为低电平时,在CLOCK上升沿作用下,输出端QA-QD会与数据输入端A-D相一致。通过采用预置的方式,可以确保清零的稳定。但为了使清零和进位同步进行,在清零的输出端需要引出一根线,加上非门引入下一级计数器的输入端。这种可以实现多重清零的方式,也可以实现24进制用10进制显示,而且清零和进位的可靠性与同步性得到了极大地提高。
秒计数器:
由于时钟模块分频后可直接产生1Hz的标准脉冲时钟信号,所以可以直接把所得的1Hz信号作为秒位计数器的时钟信号。使用同步加法计数器74LS161N和74LS160N构成60进制加法计数器作为秒计时器。在秒的个位计数到10的瞬间,向本位发送一个清零信号,并同时向十位发送一个进位脉冲。秒的十位加法计数器在计数到6的瞬间,向本位发送一个清零信号,并同时向分位的个位发送一个进位脉冲。这样就构成了一个级联而形成的60进制带进位与清零的加法计数器。
分计数器:
按照同样的方法,可以构成分位的计数器。
时计数器:
小时位和分位、秒位不同,它是以10进制来显示24进制数,所以清零与计数的方式要有所改变。小时位有两个清零信号,一是在小时的个位计数到10的瞬间,向本位发送一个清零信号,并同时向十位发送一个进位脉冲。二是在小时的十位计数到2并且个位计数到4的瞬间,向个位和十位同时发送一个清零信号。
显示模块:
图2.4 数字钟-显示模块
显示计数结果需要用到显示译码器DCD_ HEX。
图2.5 数字钟-显示译码器
该电路还需要用到非门(74LS04D) 和与非门(74LS00D)。
图2.6 数字钟-74LS04D和与74LS00D
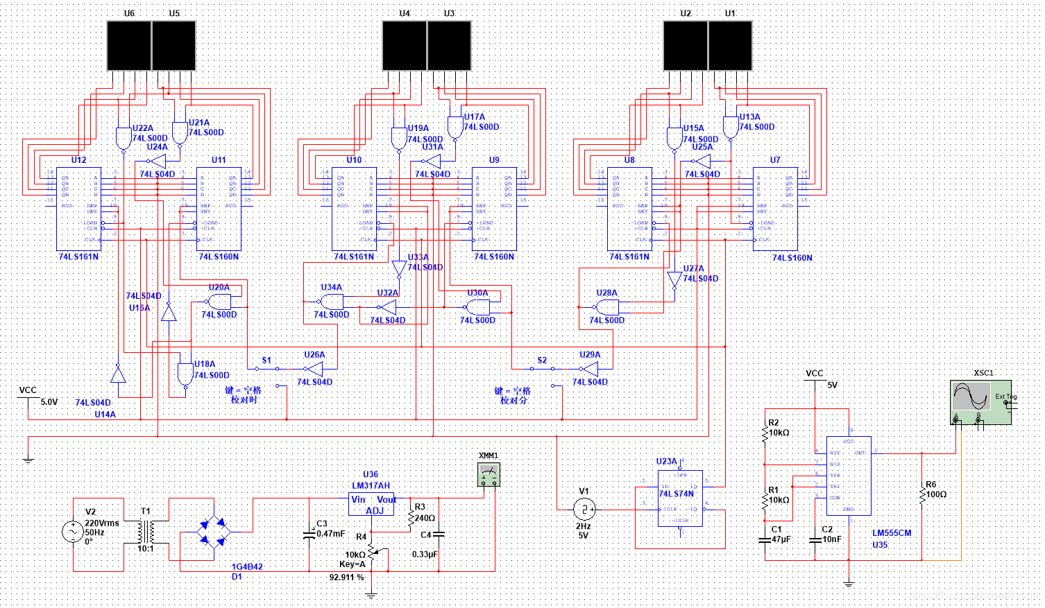
2.5完整电路
图2.7 数字钟-完整电路
2.6运行结果与分析
每一级计数器的QA-QD为计数结果输出端,使用显示译码器DCD_ HEX连接其输出端,可以显示当位的计数状态,使QA-QD分别连接D1-D3即可显示。经Multisim仿真测试得知所设计的数字钟能够成功的实现计时功能。
图2.8 数字钟-运行结果
2.7项目总结
通过这次期末项目考核,使我对模拟电路和数字电路这门课的理解更加深刻。专业课的知识综合运用实践训练,是对专业知识的总结与考察。以前的期末考核都是闭卷笔试,突然拿到这个项目还是比较迷茫的,无从下手。所以我花了些时间去分析题目,设计原理图,了解基本运行原理来论证和改进。基本方案确定后,再去查资料,通过Multisim仿真、请教老师来重新改进。虽然实际运行中出现了很多问题,换了不少设计,有时无法找出错误就换元器件重新接线。有些在理论上可行的电路在调试中未必正确,这就需要耐心、仔细分析和解决问题,不断尝试才能得出正确的答案。最后完成了项目并验证,把理论和实际紧密的联系在了一起。有些事情,只有真正去做了,才能掌握它。
图2.9 数字钟-修改版本
3.学习心得
这学期一开学就待在家里线上教学,虽然不能走出去,但通过线上学校优秀的老师,让我在家也不会耽误学习进度。每小节课45分钟,之间有课间休息,学习之余又有足够的时间来减缓眼睛的疲劳。线上教学可以看回放,就算没听懂也可以看录播查漏补缺。这一点相对于线下教学就比较好,这样同学们就有充足的精力学习,想什么时候学都可以,也不会不懂而错过。可以调到不懂的地方再去看一遍,一遍不懂,暂停一下再看一遍,对学习很有帮助。这种课本与网上课件相结合的学习方式,使我的学习效率很高。
而作为班级的学习委员和这门学科的课代表,不仅要做好自己,更要给同学们树立榜样。以下作出三点总结:
1、自律
在这几个多月的网课中可能有的同学会抱怨家里没有浓烈的学习氛围,没有学习上的紧迫感,也没有来自同学和老师的压力,但是我们要知道学习靠的是自律。我们要抵制游戏的诱惑,抵制电视剧的诱惑,做一个高度自律的大学生。
2、制订计划
制定好每天的学习任务,把节省下来的时间充分利用起来。认真看书,带着问题听老师讲课,课后整理好功课的笔记。
3、“脸皮厚”
因为每个人的学习能力不同,老师在讲课的时候不可能顾及到每个同学的疑难问题。所以脸皮厚一点,不会就问。私下多请教老师,不要累积疑问,半途而废。
我相信经过我们的努力,坚持以上三点,人人都能做到不挂科。学习应当戒骄戒躁,将其当成一份长期经营的事业。做好自己身为大学生应该做的,不忘初心,牢记使命。
AtomGit 是由开放原子开源基金会联合 CSDN 等生态伙伴共同推出的新一代开源与人工智能协作平台。平台坚持“开放、中立、公益”的理念,把代码托管、模型共享、数据集托管、智能体开发体验和算力服务整合在一起,为开发者提供从开发、训练到部署的一站式体验。
更多推荐


所有评论(0)